Parent Service Package: MC10
< < MC10.3 : MC10.4 : MC10.5 > >

MC10.4: Active RFID Technologies and Automated Vehicle Collection Implementation

Active RFID tags are used to track assets. The aerial drone or surface vehicle used to track assets includes on-board sensors and intelligence so second-by-second remote control by a remote operator is not required. With this implementation, the center operator can interact with the automated asset tracking vehicle to set operating parameters and monitor operations.

Relevant Regions: Australia, Canada, European Union, and United States

Enterprise

Development Stage Roles and Relationships

Installation Stage Roles and Relationships

Operations and Maintenance Stage Roles and Relationships
(hide)

Source Destination Role/Relationship
Asset Management System MaintainerAsset Management System Maintains
Asset Management System ManagerAsset Management System Manages
Asset Management System ManagerAsset Management System Operator System Usage Agreement
Asset Management System OperatorAsset Management System Operates
Asset Management System OwnerAsset Management System Maintainer System Maintenance Agreement
Asset Management System OwnerAsset Management System Manager Operations Agreement
Asset Management System OwnerMaint and Constr Center Personnel Application Usage Agreement
Asset Management System OwnerMaint and Constr Management Center Maintainer Maintenance Data Exchange Agreement
Asset Management System OwnerMaint and Constr Management Center Owner Information Exchange Agreement
Asset Management System OwnerMaint and Constr Management Center User Service Usage Agreement
Asset Management System SupplierAsset Management System Owner Warranty
Field MaintainerField Maintains
Field ManagerField Manages
Field ManagerMaint and Constr Field Personnel System Usage Agreement
Field OwnerField Maintainer System Maintenance Agreement
Field OwnerField Manager Operations Agreement
Field OwnerMaint and Constr Vehicle OBE Maintainer Maintenance Data Exchange Agreement
Field OwnerMaint and Constr Vehicle OBE Owner Expectation of Information Provision
Field OwnerMaint and Constr Vehicle OBE User Service Usage Agreement
Field OwnerMaint and Constr Vehicle Operator Application Usage Agreement
Field SupplierField Owner Warranty
Maint and Constr Center PersonnelMaint and Constr Management Center Operates
Maint and Constr Field PersonnelField Operates
Maint and Constr Management Center MaintainerMaint and Constr Management Center Maintains
Maint and Constr Management Center ManagerMaint and Constr Center Personnel System Usage Agreement
Maint and Constr Management Center ManagerMaint and Constr Management Center Manages
Maint and Constr Management Center OwnerAsset Management System Maintainer Maintenance Data Exchange Agreement
Maint and Constr Management Center OwnerAsset Management System Operator Application Usage Agreement
Maint and Constr Management Center OwnerAsset Management System Owner Information Exchange Agreement
Maint and Constr Management Center OwnerAsset Management System User Service Usage Agreement
Maint and Constr Management Center OwnerMaint and Constr Management Center Maintainer System Maintenance Agreement
Maint and Constr Management Center OwnerMaint and Constr Management Center Manager Operations Agreement
Maint and Constr Management Center OwnerMaint and Constr Vehicle OBE Maintainer Maintenance Data Exchange Agreement
Maint and Constr Management Center OwnerMaint and Constr Vehicle OBE Owner Information Exchange Agreement
Maint and Constr Management Center OwnerMaint and Constr Vehicle OBE User Service Usage Agreement
Maint and Constr Management Center OwnerMaint and Constr Vehicle Operator Application Usage Agreement
Maint and Constr Management Center SupplierMaint and Constr Management Center Owner Warranty
Maint and Constr Vehicle OBE MaintainerMaint and Constr Vehicle OBE Maintains
Maint and Constr Vehicle OBE ManagerMaint and Constr Vehicle OBE Manages
Maint and Constr Vehicle OBE ManagerMaint and Constr Vehicle Operator System Usage Agreement
Maint and Constr Vehicle OBE OwnerMaint and Constr Center Personnel Application Usage Agreement
Maint and Constr Vehicle OBE OwnerMaint and Constr Management Center Maintainer Maintenance Data Exchange Agreement
Maint and Constr Vehicle OBE OwnerMaint and Constr Management Center Owner Information Exchange Agreement
Maint and Constr Vehicle OBE OwnerMaint and Constr Management Center User Service Usage Agreement
Maint and Constr Vehicle OBE OwnerMaint and Constr Vehicle OBE Maintainer System Maintenance Agreement
Maint and Constr Vehicle OBE OwnerMaint and Constr Vehicle OBE Manager Operations Agreement
Maint and Constr Vehicle OBE SupplierMaint and Constr Vehicle OBE Owner Warranty
Maint and Constr Vehicle OperatorMaint and Constr Vehicle OBE Operates

Physical

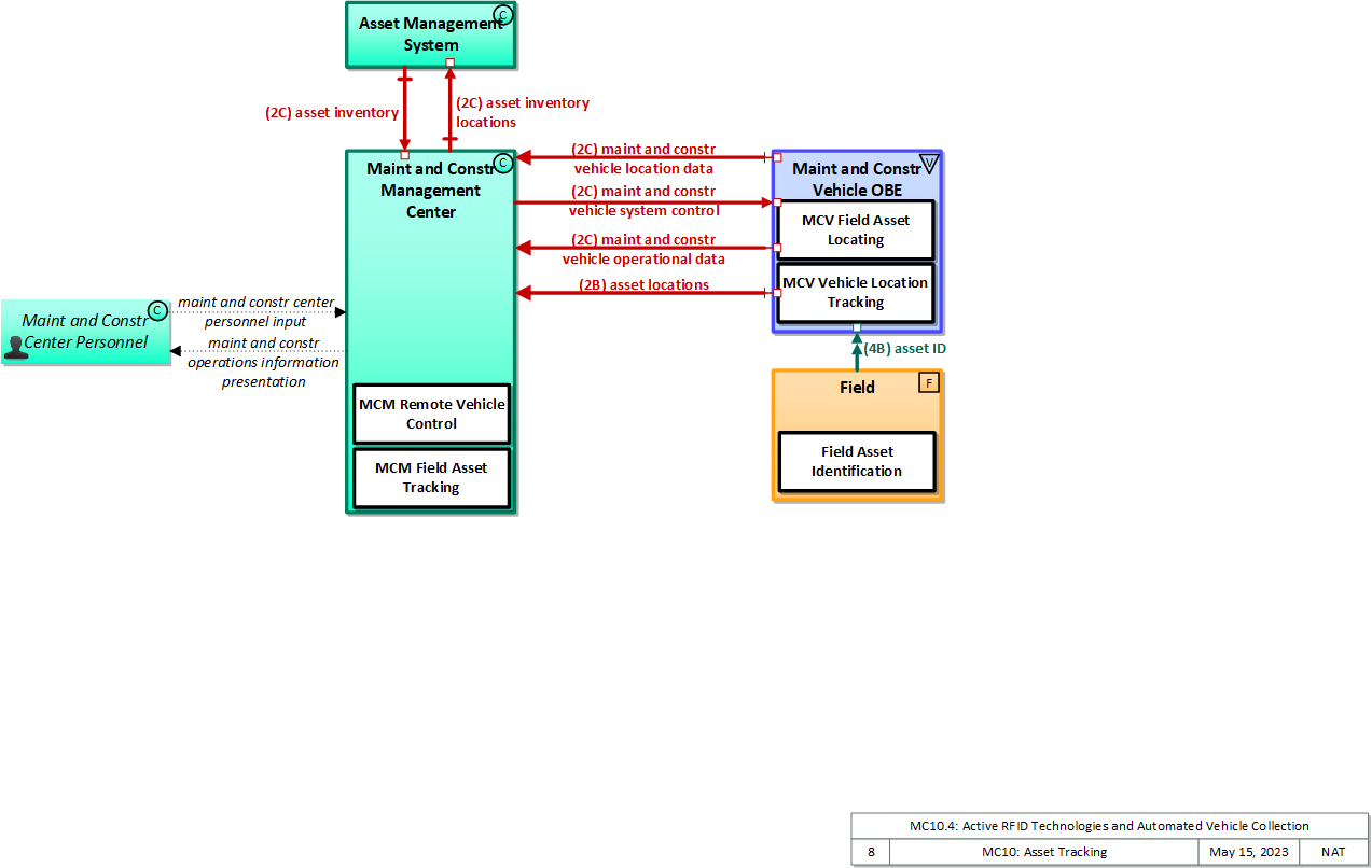
The physical diagram can be viewed in SVG or PNG format and the current format is SVG.
SVG Diagram
PNG Diagram


Display Legend in SVG or PNG

Includes Physical Objects:

Physical Object Class Description
Asset Management System Center 'Asset Management System' represents the systems that support decision-making for maintenance, upgrade, and operation of physical transportation assets. Asset management integrates and includes the pavement management systems, bridge management systems, and other systems that inventory and manage the highway infrastructure and other transportation-related assets. The types of assets that are inventoried and managed will vary, and may include the maintenance and construction vehicles and equipment as well as "soft" assets such as human resources and software. Asset management systems monitor the condition, performance, and availability of the infrastructure and evaluate and prioritize alternative reconstruction, rehabilitation, and maintenance strategies.
Field Field This general physical object is used to model core capabilities that are common to any piece of field equipment.
Maint and Constr Center Personnel Center The people that directly interface with a Maintenance and Construction Management Center. These personnel interact with fleet dispatch and management systems, road maintenance systems, incident management systems, work plan scheduling systems, and work zone management systems. They provide operator data and command inputs to direct system operations to varying degrees depending on the type of system and the deployment scenario.
Maint and Constr Management Center Center The 'Maint and Constr Management Center' monitors and manages roadway infrastructure construction and maintenance activities. Representing both public agencies and private contractors that provide these functions, this physical object manages fleets of maintenance, construction, or special service vehicles (e.g., snow and ice control equipment). The physical object receives a wide range of status information from these vehicles and performs vehicle dispatch, routing, and resource management for the vehicle fleets and associated equipment. The physical object participates in incident response by deploying maintenance and construction resources to an incident scene, in coordination with other center physical objects. The physical object manages equipment at the roadside, including environmental sensors and automated systems that monitor and mitigate adverse road and surface weather conditions. It manages the repair and maintenance of both non-ITS and ITS equipment including the traffic controllers, detectors, dynamic message signs, signals, and other equipment associated with the roadway infrastructure. Weather information is collected and fused with other data sources and used to support advanced decision support systems. The physical object remotely monitors and manages ITS capabilities in work zones, gathering, storing, and disseminating work zone information to other systems. It manages traffic in the vicinity of the work zone and advises drivers of work zone status (either directly at the roadside or through an interface with the Transportation Information Center or Traffic Management Center physical objects.) Construction and maintenance activities are tracked and coordinated with other systems, improving the quality and accuracy of information available regarding closures and other roadway construction and maintenance activities.
Maint and Constr Vehicle OBE Vehicle The 'Maint and Constr Vehicle OBE' resides in a maintenance, construction, or other specialized service vehicle or equipment and provides the processing, storage, and communications functions necessary to support highway maintenance and construction. All types of maintenance and construction vehicles are covered, including heavy equipment, supervisory vehicles, unmanned remote controlled field maintenance robots, and sensory platforms that may be wheeled or low altitude aerial vehicles (e.g. drones, balloons). The MCV OBE provides two-way communications between drivers/operators and dispatchers and maintains and communicates current location and status information. A wide range of operational status is monitored, measured, and made available, depending on the specific type of vehicle or equipment. A snow plow for example, would monitor whether the plow is up or down and material usage information. The Maint and Constr Vehicle OBE may also contain capabilities to monitor vehicle systems to support maintenance of the vehicle itself. A separate 'Vehicle OBE' physical object supports the general vehicle safety and driver information capabilities that apply to all vehicles, including maintenance and construction vehicles. The Maint and Constr Vehicle OBE supplements these general capabilities with capabilities that are specific to maintenance and construction vehicles.

Includes Functional Objects:

Functional Object Description Physical Object
Field Asset Identification 'Field Asset Identification' stores and provides a unique identifier on request. The full range of RFID solutions are covered ranging from passive tags that support only near-field communications to active tags that support longer read ranges and writeable storage options. More advanced implementations can store and provide additional asset information in addition to the ID such as a lot number, production date, or last service date. Field
MCM Field Asset Tracking 'MCM Field Asset Tracking' maintains a database of field assets and their locations. It shares this asset tracking data with other maintenance and construction applications that monitor and use the assets. It also identifies assets in travel lanes that may pose a safety hazard and shares this information for use in mitigating the safety risk through local vehicle warnings and maintenance crew notification. Maint and Constr Management Center
MCM Remote Vehicle Control 'MCM Remote Vehicle Control' provides the capability for center personnel to control unmanned surface and aerial vehicles that support surface transportation operations and maintenance. The remote control capability includes the capability to control the vehicles location, trajectory, and velocity and additional application-specific controls that control the operations and maintenance capabilities provided by the remote controlled vehicle. Note that center-based control relies on sophisticated automated control capabilities on-board the vehicle with a sufficient operational design domain so the vehicle can operate safely without second-by-second control in most environments and scenarios. Maint and Constr Management Center
MCV Field Asset Locating 'MCV Field Asset Locating' scans RFID-equipped assets and records their location relative to the scanning device. In this case, the scanning device is housed in a vehicle that may be controlled directly by a human driver or controlled remotely. The asset locating system must know its location in 3D coordinates and calculate a range vector to the RFID tag. It can then provide the location and RFID ID to a back office service. Maint and Constr Vehicle OBE
MCV Vehicle Location Tracking 'MCV Vehicle Location Tracking' monitors vehicle location and reports the position and timestamp information to the dispatch center. Maint and Constr Vehicle OBE

Includes Information Flows:

Information Flow Description
asset ID A unique identification number and optional additional information. This flow represents the output of an RFID tag that is used for identification and tracking of assets, including both passive and active RFID tag technology options. For active tags, additional stored information that conveys additional information about the asset (e.g., lot number, production date, service data) may be provided along with the unique ID.
asset inventory Information on pavement, bridges, signs and other assets. This includes asset location, installation information, materials information, vendor/contractor information, current maintenance status, and a variety of other information (e.g., video logs) that define the transportation infrastructure.
asset inventory locations Current location and status of tracked asset inventory items.
asset locations Aggregate collected data including identified assets and their locations.
maint and constr center personnel input User input from maintenance and construction center personnel including routing information, scheduling data, dispatch instructions, device configuration and control, resource allocations, alerts, incident and emergency response plan coordination.
maint and constr operations information presentation Presentation of maintenance and construction operations information to center personnel. This information includes maintenance resource status (vehicles, equipment, and personnel), work schedule information, work status, road and weather conditions, traffic information, incident information and associated resource requests, security alerts, emergency response plans and a range of other information that supports efficient maintenance and construction operations and planning.
maint and constr vehicle location data The current location and related status (e.g., direction and speed) of the maintenance/construction vehicle.
maint and constr vehicle operational data Data that describes the maintenance and construction activity performed by the vehicle. Operational data includes materials usage (amount stored and current application rate), operational state of the maintenance equipment (e.g., blade up/down, spreader pattern), vehicle safety status, and other measures associated with the operation of a maintenance, construction, or other special purpose vehicle. Operational data may include basic operational status of the vehicle equipment or a more precise record of the work performed (e.g., application of crack sealant with precise locations and application characteristics).
maint and constr vehicle system control Configure and control data that supports remote control of on-board maintenance and construction vehicle systems and field equipment that is remotely controlled by the vehicle. For example, the data can be used to adjust material application rates and spread patterns.

Goals and Objectives

Associated Planning Factors and Goals

Planning Factor Goal

Associated Objective Categories

Objective Category

Associated Objectives and Performance Measures

Objective Performance Measure


 
Since the mapping between objectives and service packages is not always straight-forward and often situation-dependent, these mappings should only be used as a starting point. Users should do their own analysis to identify the best service packages for their region.

Needs and Requirements

Need Functional Object Requirement

Related Sources

Document Name Version Publication Date
None


Security

In order to participate in this service package, each physical object should meet or exceed the following security levels.

Physical Object Security
Physical Object Confidentiality Integrity Availability Security Class
Asset Management System Moderate Moderate Moderate Class 2
Field Low Moderate Moderate Class 1
Maint and Constr Management Center Moderate High Moderate Class 3
Maint and Constr Vehicle OBE Moderate Moderate Moderate Class 2



In order to participate in this service package, each information flow triple should meet or exceed the following security levels.

Information Flow Security
Source Destination Information Flow Confidentiality Integrity Availability
Basis Basis Basis
Asset Management System Maint and Constr Management Center asset inventory Moderate Moderate Low
All observable information, but when placed in one spot becomes a "one stop shop" for a nefarious person looking for infrastructure targets. Infrastructure information should be correct or maintenance assets may be inappropriately assigned. Probably does not change very often, so the impact of loss of connectivity should be minimal.
Field Maint and Constr Vehicle OBE asset ID Low Moderate Moderate
Unlikely that the ID of a particular asset, or even a group of assets would be useful to an attacker. Slight possibility, which is why Low vs. N/A. Infrastructure information should be correct or maintenance assets may be inappropriately assigned, located or otherwise referenced. Without this flow, asset location based safety applications may not function properly. The availability rating should mirror the importance of that service to the deployer. Generally if an operator goes to the trouble to track assets in the field this way, they consider this important and so the flow should be satisfied. Note that if an operator has multiple methods for tracking assets in the field, one instance of this flow could probably be reduced to LOW with minimal effect on service performance.
Maint and Constr Center Personnel Maint and Constr Management Center maint and constr center personnel input High High High
Direct interactions between personnel and systems in a backoffice environment are effectively protected by physical means, so long as the interaction is in a dedicated facility. If this interaction is virtual (i.e. ,the MCMC is not directly in front of the MCMC Personnel, like in a cloud-based system) then the user's input requires some degree of obfuscation depending on sensitivity of information. Given that this could include information about compromised or ineffectual systems, including security systems, the potential for damage is high. Thus, HIGH. Backoffice operations flows should generally be correct and available as these are the primary interface between operators and system. Backoffice operations flows should generally be correct and available as these are the primary interface between operators and system.
Maint and Constr Management Center Asset Management System asset inventory locations Moderate Moderate Moderate
All observable information, but when placed in one spot becomes a "one stop shop" for a nefarious person looking for infrastructure targets. Infrastructure information should be correct or maintenance assets may be inappropriately located, jeopardizing further uses, some of which involve safety. Without this flow, asset location based safety applications may not function properly. The availability rating should mirror the importance of that service to the deployer. Generally if an operator goes to the trouble to track assets in the field this way, they consider this important and so the flow should be satisfied.
Maint and Constr Management Center Maint and Constr Center Personnel maint and constr operations information presentation Not Applicable Moderate Moderate
System maintenance flows should have some protection from casual viewing, as otherwise imposters could gain illicit control over field equipment Information presented to backoffice system operators must be consistent or the operator may perform actions that are not appropriate to the real situation. The backoffice system operator should have access to system operation. If this interface is down then control is effectively lost, as without feedback from the system the operator has no way of knowing what is the correct action to take.
Maint and Constr Management Center Maint and Constr Vehicle OBE maint and constr vehicle system control Moderate High Moderate
Control flows, even for seemingly innocent devices, should be kept confidential to minimize attack vectors. While an individual installation may not be particularly impacted by a cyberattack of its sensor network, another installation might be severely impacted, and different installations are likely to use similar methods, so compromising one leads to compromising all. Control flows, even for seemingly innocent devices, should have MODERATE integrity at minimum, just to guarantee that intended control messages are received. Incorrect, corrupted, intercepted and modified control messages can or will result in target field devices not behaving according to operator intent. The severity of this depends on the type of device, which is why some devices are set MODERATE and some HIGH. There should be multiple mechanisms for this information to arrive at the end recipient. If this is the only mechanism, should be raised to MODERATE.
Maint and Constr Vehicle OBE Maint and Constr Management Center asset locations Moderate Moderate Moderate
All observable information, and not easy to observe given that one end of the flow is moving around a construction site. However, observation at the non-moving end of the flow creates the "one stop shop", so should be protected from the nefarious for person looking for intrastructure targets. Infrastructure information should be correct or maintenance assets may be inappropriately located, jeopardizing further uses, some of which involve safety. Without this flow, asset location based safety applications may not function properly. The availability rating should mirror the importance of that service to the deployer. Generally if an operator goes to the trouble to track assets in the field this way, they consider this important and so the flow should be satisfied. Note that if an operator has multiple methods for tracking assets in the field, one instance of this flow could probably be reduced to LOW with minimal effect on service performance.
Maint and Constr Vehicle OBE Maint and Constr Management Center maint and constr vehicle location data Moderate Moderate Moderate
This is effectively a tracking flow, which if intercepted would provide a third party with the ability to track maintenance and construction vehicles, which could enable nefarious and illegal activities. Corruption, unavailability or unauthorized manipulation of this data could lead to a lack of understanding of maintenance vehilce locations. This could negatively effect coordinated actions such as roadway treatment and snow removal, compromising mobility. It could also negatively impact the safety of the vehicle operator. Corruption, unavailability or unauthorized manipulation of this data could lead to a lack of understanding of maintenance vehilce locations. This could negatively effect coordinated actions such as roadway treatment and snow removal, compromising mobility. It could also negatively impact the safety of the vehicle operator.
Maint and Constr Vehicle OBE Maint and Constr Management Center maint and constr vehicle operational data Moderate Moderate Moderate
Contains information indicating the activity of the maintenance vehicle, which if public could be used against the vehicle or the infrastructure, depending on the hostile party's intent. Status information needs to be timely and correct or the dispatcher may issue additional instructions, costing time and money. Status information needs to be timely and correct or the dispatcher may issue additional instructions, costing time and money.

Standards

The following table lists the standards associated with physical objects in this service package. For standards related to interfaces, see the specific information flow triple pages. These pages can be accessed directly from the SVG diagram(s) located on the Physical tab, by clicking on each information flow line on the diagram.

NameTitlePhysical Object
SAE J3361 Antenna requirements V2X Antenna Coverage and Test Requirements for US FHWA Class 1 and Class 3-13 Class Vehicles Maint and Constr Vehicle OBE
SAE J5001 OBU Standard Onboard Unit Standard for Connected Vehicles Maint and Constr Vehicle OBE




System Requirements

No System Requirements