Parent Service Package: CF10
< < CF09.1 : CF10.1 : CF10.2 > >

CF10.1: WAW Environmental Data Collection Implementation

Wide-area wireless communications is used to collect environmental data from vehicles to enhance road weather advisories.

Relevant Regions:

Enterprise

Development Stage Roles and Relationships

Installation Stage Roles and Relationships

Operations and Maintenance Stage Roles and Relationships
(hide)

Source Destination Role/Relationship
Basic Commercial Vehicle MaintainerBasic Commercial Vehicle Maintains
Basic Commercial Vehicle ManagerBasic Commercial Vehicle Manages
Basic Commercial Vehicle ManagerCommercial Vehicle Driver System Usage Agreement
Basic Commercial Vehicle OwnerBasic Commercial Vehicle Maintainer System Maintenance Agreement
Basic Commercial Vehicle OwnerBasic Commercial Vehicle Manager Operations Agreement
Basic Commercial Vehicle OwnerCommercial Vehicle Driver Application Usage Agreement
Basic Commercial Vehicle OwnerCommercial Vehicle Driver Vehicle Operating Agreement
Basic Commercial Vehicle OwnerCommercial Vehicle OBE Maintainer Maintenance Data Exchange Agreement
Basic Commercial Vehicle OwnerCommercial Vehicle OBE Owner Expectation of Data Provision
Basic Commercial Vehicle OwnerCommercial Vehicle OBE User Service Usage Agreement
Basic Commercial Vehicle SupplierBasic Commercial Vehicle Owner Warranty
Commercial Vehicle DriverBasic Commercial Vehicle Operates
Commercial Vehicle DriverCommercial Vehicle OBE Operates
Commercial Vehicle OBE MaintainerCommercial Vehicle OBE Maintains
Commercial Vehicle OBE ManagerCommercial Vehicle Driver System Usage Agreement
Commercial Vehicle OBE ManagerCommercial Vehicle OBE Manages
Commercial Vehicle OBE OwnerCommercial Vehicle OBE Maintainer System Maintenance Agreement
Commercial Vehicle OBE OwnerCommercial Vehicle OBE Manager Operations Agreement
Commercial Vehicle OBE OwnerFleet and Freight Management Center Maintainer Maintenance Data Exchange Agreement
Commercial Vehicle OBE OwnerFleet and Freight Management Center Owner Information Exchange Agreement
Commercial Vehicle OBE OwnerFleet and Freight Management Center User Service Usage Agreement
Commercial Vehicle OBE OwnerFleet-Freight Manager Application Usage Agreement
Commercial Vehicle OBE SupplierCommercial Vehicle OBE Owner Warranty
DriverRoadway Owner Expectation of Roadway Condition Management
DriverVehicle Operates
Fleet and Freight Management Center MaintainerFleet and Freight Management Center Maintains
Fleet and Freight Management Center ManagerFleet and Freight Management Center Manages
Fleet and Freight Management Center ManagerFleet-Freight Manager System Usage Agreement
Fleet and Freight Management Center OwnerCommercial Vehicle Driver Application Usage Agreement
Fleet and Freight Management Center OwnerCommercial Vehicle OBE Maintainer Maintenance Data Exchange Agreement
Fleet and Freight Management Center OwnerCommercial Vehicle OBE Owner Information Exchange Agreement
Fleet and Freight Management Center OwnerCommercial Vehicle OBE User Service Usage Agreement
Fleet and Freight Management Center OwnerFleet and Freight Management Center Maintainer System Maintenance Agreement
Fleet and Freight Management Center OwnerFleet and Freight Management Center Manager Operations Agreement
Fleet and Freight Management Center SupplierFleet and Freight Management Center Owner Warranty
Fleet-Freight ManagerFleet and Freight Management Center Operates
ITS Roadway Equipment MaintainerITS Roadway Equipment Maintains
ITS Roadway Equipment ManagerITS Roadway Equipment Manages
ITS Roadway Equipment ManagerMaint and Constr Field Personnel System Usage Agreement
ITS Roadway Equipment OwnerITS Roadway Equipment Maintainer System Maintenance Agreement
ITS Roadway Equipment OwnerITS Roadway Equipment Manager Operations Agreement
ITS Roadway Equipment OwnerTraffic Management Center Maintainer Maintenance Data Exchange Agreement
ITS Roadway Equipment OwnerTraffic Management Center Owner Information Exchange Agreement
ITS Roadway Equipment OwnerTraffic Management Center User Service Usage Agreement
ITS Roadway Equipment OwnerTraffic Operations Personnel Application Usage Agreement
ITS Roadway Equipment SupplierITS Roadway Equipment Owner Warranty
Maint and Constr Field PersonnelITS Roadway Equipment Operates
Roadway MaintainerRoadway Environment Maintains
Roadway ManagerRoadway Environment Manages
Roadway OwnerRoadway Maintainer System Maintenance Agreement
Roadway OwnerRoadway Manager Operations Agreement
Surface Transportation Weather Service MaintainerSurface Transportation Weather Service Maintains
Surface Transportation Weather Service ManagerSurface Transportation Weather Service Manages
Surface Transportation Weather Service ManagerSurface Transportation Weather Service Operator System Usage Agreement
Surface Transportation Weather Service OperatorSurface Transportation Weather Service Operates
Surface Transportation Weather Service OwnerSurface Transportation Weather Service Maintainer System Maintenance Agreement
Surface Transportation Weather Service OwnerSurface Transportation Weather Service Manager Operations Agreement
Surface Transportation Weather Service OwnerTIC Operator Application Usage Agreement
Surface Transportation Weather Service OwnerTransportation Information Center Maintainer Maintenance Data Exchange Agreement
Surface Transportation Weather Service OwnerTransportation Information Center Owner Information Provision Agreement
Surface Transportation Weather Service OwnerTransportation Information Center User Service Usage Agreement
Surface Transportation Weather Service SupplierSurface Transportation Weather Service Owner Warranty
TIC OperatorTransportation Information Center Operates
Traffic Management Center MaintainerTraffic Management Center Maintains
Traffic Management Center ManagerTraffic Management Center Manages
Traffic Management Center ManagerTraffic Operations Personnel System Usage Agreement
Traffic Management Center OwnerFleet and Freight Management Center Maintainer Maintenance Data Exchange Agreement
Traffic Management Center OwnerFleet and Freight Management Center Owner Information Provision Agreement
Traffic Management Center OwnerFleet and Freight Management Center User Service Usage Agreement
Traffic Management Center OwnerFleet-Freight Manager Application Usage Agreement
Traffic Management Center OwnerITS Roadway Equipment Maintainer Maintenance Data Exchange Agreement
Traffic Management Center OwnerITS Roadway Equipment Owner Information Exchange Agreement
Traffic Management Center OwnerITS Roadway Equipment User Service Usage Agreement
Traffic Management Center OwnerMaint and Constr Field Personnel Application Usage Agreement
Traffic Management Center OwnerTIC Operator Application Usage Agreement
Traffic Management Center OwnerTraffic Management Center Maintainer System Maintenance Agreement
Traffic Management Center OwnerTraffic Management Center Manager Operations Agreement
Traffic Management Center OwnerTransportation Information Center Maintainer Maintenance Data Exchange Agreement
Traffic Management Center OwnerTransportation Information Center Owner Information Exchange Agreement
Traffic Management Center OwnerTransportation Information Center User Service Usage Agreement
Traffic Management Center SupplierTraffic Management Center Owner Warranty
Traffic Operations PersonnelTraffic Management Center Operates
Transportation Information Center MaintainerTransportation Information Center Maintains
Transportation Information Center ManagerTIC Operator System Usage Agreement
Transportation Information Center ManagerTransportation Information Center Manages
Transportation Information Center OwnerFleet and Freight Management Center Maintainer Maintenance Data Exchange Agreement
Transportation Information Center OwnerFleet and Freight Management Center Owner Information Provision Agreement
Transportation Information Center OwnerFleet and Freight Management Center User Service Usage Agreement
Transportation Information Center OwnerFleet-Freight Manager Application Usage Agreement
Transportation Information Center OwnerTraffic Management Center Maintainer Maintenance Data Exchange Agreement
Transportation Information Center OwnerTraffic Management Center Owner Information Exchange Agreement
Transportation Information Center OwnerTraffic Management Center User Service Usage Agreement
Transportation Information Center OwnerTraffic Operations Personnel Application Usage Agreement
Transportation Information Center OwnerTransportation Information Center Maintainer System Maintenance Agreement
Transportation Information Center OwnerTransportation Information Center Manager Operations Agreement
Transportation Information Center SupplierTransportation Information Center Owner Warranty
Vehicle MaintainerVehicle Maintains
Vehicle ManagerDriver System Usage Agreement
Vehicle ManagerVehicle Manages
Vehicle OwnerTIC Operator Application Usage Agreement
Vehicle OwnerTransportation Information Center Maintainer Maintenance Data Exchange Agreement
Vehicle OwnerTransportation Information Center Owner Information Provision Agreement
Vehicle OwnerTransportation Information Center User Service Usage Agreement
Vehicle OwnerVehicle Maintainer System Maintenance Agreement
Vehicle OwnerVehicle Manager Operations Agreement
Vehicle SupplierVehicle Owner Warranty
Weather Service System MaintainerWeather Service System Maintains
Weather Service System ManagerWeather Service System Manages
Weather Service System ManagerWeather Service System Operator System Usage Agreement
Weather Service System OperatorWeather Service System Operates
Weather Service System OwnerTIC Operator Application Usage Agreement
Weather Service System OwnerTransportation Information Center Maintainer Maintenance Data Exchange Agreement
Weather Service System OwnerTransportation Information Center Owner Information Provision Agreement
Weather Service System OwnerTransportation Information Center User Service Usage Agreement
Weather Service System OwnerWeather Service System Maintainer System Maintenance Agreement
Weather Service System OwnerWeather Service System Manager Operations Agreement
Weather Service System SupplierWeather Service System Owner Warranty

Functional

This service package includes the following Functional View PSpecs:

Physical Object Functional Object PSpec Number PSpec Name
Commercial Vehicle OBE CV On-Board Trip Monitoring 2.1.4 Provide Commercial Vehicle Driver Routing Interface
2.2.2 Provide Vehicle Static Route
2.2.3 Provide CV Driver Electronic Credential and Tax Filing Interface
2.2.4 Provide Commercial Vehicle Driver Communications
2.4.4 Provide Commercial Vehicle Driver Interface
2.4.5 Communicate Commercial Vehicle On-board Data
2.4.6 Provide Commercial Vehicle On-board Data Store Interface
2.4.8 Correlate Commercial Vehicle Route
Fleet and Freight Management Center Fleet Administration 2.1.1.1 Manage Commercial Fleet Electronic Credentials and Tax Filing
2.1.1.2 Manage Commercial Vehicle Routes
2.1.1.3 Provide Commercial Fleet Static Route
2.1.1.6 Monitor Commercial Vehicle Route
2.1.2 Provide Commercial Vehicle Fleet Manager Interface
2.1.3 Provide Fleet Manager Commercial Vehicle Communications
2.1.5 Manage Driver Instruction Store
2.1.6 Manage Commercial Vehicle Incidents
2.2.1 Manage CV Electronic Credential and Tax Filing Interface
2.6.1 Provide Commercial Vehicle Manager Tag Data Interface
2.7.6 Provide Freight Manager Interface
2.7.7 Provide Shipper Booking Interface
2.7.8 Manage External Intermodal System Interface
ITS Roadway Equipment Roadway Environmental Monitoring 1.1.1.3 Process Environmental Sensor Data
1.2.7.1 Process Indicator Output Data for Roads
1.2.7.16 Process Signal Control Conflict Monitoring
1.2.7.2 Monitor Roadside Equipment Operation
1.2.7.8 Provide Device Interface to Other Roadway Devices
1.2.7.9 Process Roadway Information Data
9.3.3.1 Collect Vehicle Speed
Traffic Management Center TMC Environmental Monitoring 1.1.2.5 Process Vehicle Situation Data
1.1.2.8 Process Roadway Environmental Data
1.1.4.1 Retrieve Traffic Data
1.1.4.2 Provide Traffic Operations Personnel Traffic Data Interface
1.1.4.4 Manage Traffic Archive Data
1.1.5 Exchange Data with Other Traffic Centers
1.2.4.3 Output In-vehicle Signage Data
1.2.4.7 Manage Roadway Warning System
1.2.8 Collect Traffic Field Equipment Fault Data
Transportation Information Center TIC Road Weather Advisories and Warnings 6.2.1 Collect Misc Traveler Information
6.2.2 Collect Traffic Data
6.2.5 Collect Situation and Sensor Data From Vehicles
6.2.7 Provide Operator Interface for Data Collection
6.5.1 Provide Broadcast Data Interface
6.5.2 Provide Interactive Data Interface
6.5.5 Provide Emergency Traveler Information
6.5.7 Provide Operator Interface for Traveler Information Parameters
6.5.9 Provide Traveler Alert Interface
TIC Situation Data Management 6.2.1 Collect Misc Traveler Information
6.2.2 Collect Traffic Data
6.2.5 Collect Situation and Sensor Data From Vehicles
6.5.8 Provide Operational Data for Other Centers
6.5.9 Provide Traveler Alert Interface
6.9 Manage Traveler Info Archive Data
Vehicle Vehicle Environmental Monitoring 3.1.3 Process Vehicle On-board Data
3.2.3.2 Manage Platoon Following
3.2.3.3 Process Data for Vehicle Actuators
3.2.3.5.1 Process General Vehicle Sensor Data
3.2.4 Process Sensor Data for Automatic Vehicle Operations
6.7.1.3 Process Vehicle Location Data
6.7.1.4 Update Vehicle Navigable Map Database
6.7.3.1 Provide Driver with Personal Travel Information
6.7.3.2 Provide Driver Information Interface

Physical

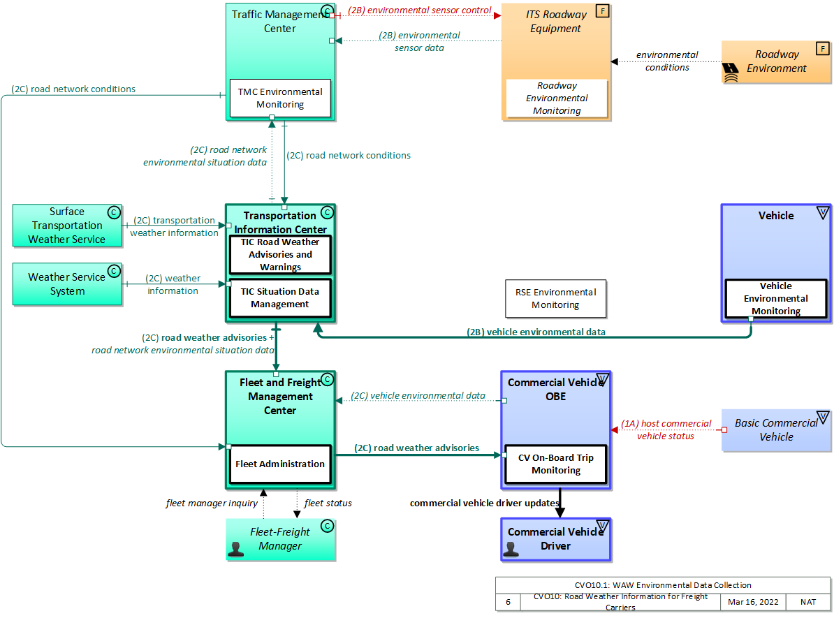
The physical diagram can be viewed in SVG or PNG format and the current format is SVG.
SVG Diagram
PNG Diagram


Display Legend in SVG or PNG

Includes Physical Objects:

Physical Object Class Description
Basic Commercial Vehicle Vehicle The 'Basic Commercial Vehicle' represents the commercial vehicle that hosts the on-board equipment that provides ITS capabilities. It includes the heavy vehicle databus and all other interface points between on-board systems and the rest of the commercial vehicle. This vehicle is used to transport goods, is operated by a professional driver and typically administered as part of a larger fleet. Commercial Vehicle classification applies to all goods transport vehicles ranging from small panel vans used in local pick-up and delivery services to large, multi-axle tractor-trailer rigs operating on long haul routes.
Commercial Vehicle Driver Vehicle The 'Commercial Vehicle Driver' represents the people that operate vehicles transporting goods, including both long haul trucks and local pick-up and delivery vans. This physical object is complementary to the Driver physical object in that it represents those interactions which are unique to Commercial Vehicle Operations. Information flowing from the Commercial Vehicle Driver includes those system inputs specific to Commercial Vehicle Operations.
Commercial Vehicle OBE Vehicle The Commercial Vehicle On-Board Equipment (OBE) resides in a commercial vehicle and provides the sensory, processing, storage, and communications functions necessary to support safe and efficient commercial vehicle operations. It provides two-way communications between the commercial vehicle drivers, their fleet managers, attached freight equipment, and roadside officials. A separate 'Vehicle OBE' physical object supports vehicle safety and driver information capabilities that apply to all vehicles, including commercial vehicles. The Commercial Vehicle OBE supplements these general ITS capabilities with capabilities that are specific to commercial vehicles.
Fleet and Freight Management Center Center The 'Fleet and Freight Management Center' provides the capability for commercial drivers and fleet-freight managers to receive real-time routing information and access databases containing vehicle and/or freight equipment locations as well as carrier, vehicle, freight equipment and driver information. The 'Fleet and Freight Management Center' also provides the capability for fleet managers to monitor the safety and security of their commercial vehicle drivers and fleet.
Fleet-Freight Manager Center The 'Fleet-Freight Manager' represents the people that are responsible for the dispatching and management of Commercial Vehicle fleets (e.g. traditional Fleet Managers) and Freight Equipment assets. It may be many people in a large tracking organization or a single person (owner driver) in the case of single vehicle fleets. The Fleet-Freight Manager provides instructions and coordination for Commercial Vehicles and Freight Equipment and receives the status of the vehicles and freight equipment in the fleet that they manage.
ITS Roadway Equipment Field 'ITS Roadway Equipment' represents the ITS equipment that is distributed on and along the roadway that monitors and controls traffic and monitors and manages the roadway. This physical object includes traffic detectors, environmental sensors, traffic signals, highway advisory radios, dynamic message signs, CCTV cameras and video image processing systems, grade crossing warning systems, and ramp metering systems. Lane management systems and barrier systems that control access to transportation infrastructure such as roadways, bridges and tunnels are also included. This object also provides environmental monitoring including sensors that measure road conditions, surface weather, and vehicle emissions. Work zone systems including work zone surveillance, traffic control, driver warning, and work crew safety systems are also included.
Roadway Environment Field 'Roadway Environment' represents the physical condition and geometry of the road surface, markings, signs, and other objects on or near the road surface. It also represents the environmental conditions immediately surrounding the roadway. The roadway environment must be sensed and interpreted to support automated vehicle services. Surrounding conditions may include fog, ice, snow, rain, wind, etc. which will influence the way in which a vehicle can be safely operated on the roadway. The roadway environment must be monitored to enable corrective action and information dissemination regarding roadway conditions which may adversely affect travel. Infrastructure owner/operators can improve the roadway environment to improve the performance and accuracy of vehicle-based sensors that must sense and interpret this environment. Improvements could include changes in the shape, size, design, and materials used in signs, pavement markings, and other road features.
Surface Transportation Weather Service Center The 'Surface Transportation Weather Service' represents the providers of value-added sector-specific meteorological services. These providers utilize National Weather Service data and predictions, road condition information and local environmental data provided by traffic management or maintenance organizations, and their own models to provide surface transportation related weather observations and forecasts including pavement temperature and conditions.
Traffic Management Center Center The 'Traffic Management Center' monitors and controls traffic and the road network. It represents centers that manage a broad range of transportation facilities including freeway systems, rural and suburban highway systems, and urban and suburban traffic control systems. It communicates with ITS Roadway Equipment and Connected Vehicle Roadside Equipment (RSE) to monitor and manage traffic flow and monitor the condition of the roadway, surrounding environmental conditions, and field equipment status. It manages traffic and transportation resources to support allied agencies in responding to, and recovering from, incidents ranging from minor traffic incidents through major disasters.
Transportation Information Center Center The 'Transportation Information Center' collects, processes, stores, and disseminates transportation information to system operators and the traveling public. The physical object can play several different roles in an integrated ITS. In one role, the TIC provides a data collection, fusing, and repackaging function, collecting information from transportation system operators and redistributing this information to other system operators in the region and other TICs. In this information redistribution role, the TIC provides a bridge between the various transportation systems that produce the information and the other TICs and their subscribers that use the information. The second role of a TIC is focused on delivery of traveler information to subscribers and the public at large. Information provided includes basic advisories, traffic and road conditions, transit schedule information, yellow pages information, ride matching information, and parking information. The TIC is commonly implemented as a website or a web-based application service, but it represents any traveler information distribution service.
Vehicle Vehicle This 'Vehicle' physical object is used to model core capabilities that are common to more than one type of Vehicle. It provides the vehicle-based general sensory, processing, storage, and communications functions that support efficient, safe, and convenient travel. Many of these capabilities (e.g., see the Vehicle Safety service packages) apply to all vehicle types including personal vehicles (including motorcycles), commercial vehicles, emergency vehicles, transit vehicles, and maintenance vehicles. From this perspective, the Vehicle includes the common interfaces and functions that apply to all motorized vehicles. The radio(s) supporting V2V and V2I communications are a key component of the Vehicle. Both one-way and two-way communications options support a spectrum of information services from basic broadcast to advanced personalized information services. Advanced sensors, processors, enhanced driver interfaces, and actuators complement the driver information services so that, in addition to making informed mode and route selections, the driver travels these routes in a safer and more consistent manner. This physical object supports all six levels of driving automation as defined in SAE J3016. Initial collision avoidance functions provide 'vigilant co-pilot' driver warning capabilities. More advanced functions assume limited control of the vehicle to maintain lane position and safe headways. In the most advanced implementations, this Physical Object supports full automation of all aspects of the driving task, aided by communications with other vehicles in the vicinity and in coordination with supporting infrastructure subsystems.
Weather Service System Center The 'Weather Service System' provides weather, hydrologic, and climate information and warnings of hazardous weather including thunderstorms, flooding, hurricanes, tornadoes, winter weather, tsunamis, and climate events. It provides atmospheric weather observations and forecasts that are collected and derived by the National Weather Service, private sector providers, and various research organizations. The interface provides formatted weather data products suitable for on-line processing and integration with other ITS data products as well as Doppler radar images, satellite images, severe storm warnings, and other products that are formatted for presentation to various ITS users.

Includes Functional Objects:

Functional Object Description Physical Object
CV On-Board Trip Monitoring 'CV On-Board Trip Monitoring' provides the capabilities to support fleet management with automatic vehicle location and automated mileage and fuel reporting and auditing. In addition, this equipment is used to monitor the planned route and notify the Fleet and Freight Management Center of any deviations. Commercial Vehicle OBE
Fleet Administration 'Fleet Administration' provides vehicle tracking, dispatch, and reporting capabilities to fleet management personnel. It gathers current road conditions, commercial vehicle-specific traffic and parking information, prepares vehicle routes, and provides a fleet interface for toll collection. It also provides route plan information for network performance evaluation. As part of the tracking function, it monitors commercial vehicle location, compares it against the known route and notifies the Emergency Management Center and Fleet-Freight Manager of any deviations, including HAZMAT route restriction violations. It supports carrier participation in wireless roadside inspection programs, monitoring geographic trigger areas and providing current safety data on behalf of the commercial vehicles it manages. It supports pre-hiring checks for potential drivers and monitors the performance of each driver who is hired. It also supports ongoing monitoring of the company’s safety performance. Fleet and Freight Management Center
Roadway Environmental Monitoring 'Roadway Environmental Monitoring' measures environmental conditions and communicates the collected information back to a center where it can be monitored and analyzed or to other field devices to support communications to vehicles. A broad array of weather and road surface information may be collected. Weather conditions that may be measured include temperature, wind, humidity, precipitation, and visibility. Surface and sub-surface sensors can measure road surface temperature, moisture, icing, salinity, and other metrics. ITS Roadway Equipment
RSE Environmental Monitoring 'RSE Environmental Monitoring' collects environmental situation (probe) data from passing vehicles that are equipped with short range communications capability. The collected data includes current environmental conditions as measured by on-board sensors (e.g., ambient temperature and precipitation measures), current status of vehicle systems that can be used to infer environmental conditions (e.g., status of lights, wipers, ABS, and traction control systems), and emissions measures reported by the vehicle. The functional object collects the provided data, aggregates and filters the data based on provided configuration parameters, and sends the collected information back to a center for processing and distribution. This functional object may also process the collected data locally and issue short-term road weather advisories for the road segment using short range communications. Connected Vehicle Roadside Equipment
TIC Road Weather Advisories and Warnings 'TIC Road Weather Advisories and Warnings' collects, aggregates, and processes environmental situation data (aka environmental probe data) from connected vehicles. Environmental situation data may be collected through direct wide area wireless communications with vehicles or through short range communications equipment at the roadside. Aggregated environmental conditions information are distributed to other centers that use the information to support transportation operations and traveler information services. Transportation Information Center
TIC Situation Data Management 'TIC Situation Data Management' manages connected vehicle situation data collection, quality controls, filtering, aggregation, and storage. Through this process, raw data reported by connected vehicles are transformed into information products that can be accessed and used to support transportation operations and traveler information. Transportation Information Center
TMC Environmental Monitoring 'TMC Environmental Monitoring' assimilates current and forecast road conditions and surface weather information using a combination of weather service provider information, information collected by other centers such as the Maintenance and Construction Management Center, data collected from environmental sensors deployed on and about the roadway, and information collected from connected vehicles. The collected environmental information is monitored and presented to the operator. This information can be used to issue general traveler advisories and support location specific warnings to drivers. Traffic Management Center
Vehicle Environmental Monitoring 'Vehicle Environmental Monitoring' collects data from on-board sensors and systems related to environmental conditions and sends the collected data to the infrastructure as the vehicle travels. The collected data is a byproduct of vehicle safety and convenience systems and includes ambient air temperature and precipitation measures and status of the wipers, lights, ABS, and traction control systems. Vehicle

Includes Information Flows:

Information Flow Description
commercial vehicle driver updates General advisories and information provided to the commercial driver regarding current traffic and road conditions and service availability.
environmental conditions Current road conditions (e.g., surface temperature, subsurface temperature, moisture, icing, treatment status) and surface weather conditions (e.g., air temperature, wind speed, precipitation, visibility) that are measured by environmental sensors.
environmental sensor control Data used to configure and control environmental sensors.
environmental sensor data Current road conditions (e.g., surface temperature, subsurface temperature, moisture, icing, treatment status) and surface weather conditions (e.g., air temperature, wind speed, precipitation, visibility) as measured and reported by fixed and/or mobile environmental sensors. Operational status of the sensors is also included.
fleet manager inquiry This flow represents the tactile or auditory interface with ITS equipment containing an inquiry from fleet manager requesting data from commercial vehicle management system.
fleet status This flow represents the visual or auditory interface with ITS equipment containing fleet status information including enrollment status, safety status including inspection summaries, detailed inspection reports, and safety ratings, routing information, current vehicle information, and emergency information.
host commercial vehicle status Information provided to the ITS on-board equipment from other systems on the Commercial Vehicle Platform.
road network conditions Current and forecasted traffic information, road and weather conditions, and other road network status. Either raw data, processed data, or some combination of both may be provided by this flow. Information on diversions and alternate routes, closures, and special traffic restrictions (lane/shoulder use, weight restrictions, width restrictions, HOV requirements) in effect is included.
road network environmental situation data Aggregated environmental situation data collected from vehicles and other sources for the road network. Aggregated information would include measured air temperature, exterior light status, wiper status, sun sensor status, rain sensor status, traction control status, ALB status, and other collected vehicle system status and sensor information for the region.
road weather advisories Segment-specific weather and road conditions including real-time advisories of deteriorating road and weather conditions, medium-term advisories for the next 2-12 hours, and long-term advisories more than 12 hours into the future. The advisories may include advisories that are issued based on locally collected environmental data (e.g., an ice on bridge advisory).
transportation weather information Current and forecast road conditions and weather information (e.g., surface condition, flooding, wind advisories, visibility, etc.) associated with the transportation network. This information is of a resolution, timeliness, and accuracy to be useful in transportation decision making.
vehicle environmental data Data from vehicle safety and convenience systems that can be used to estimate environmental and infrastructure conditions, including measured air temperature, exterior light status, wiper status, sun sensor status, rain sensor status, traction control status, anti-lock brake status, vertical acceleration and other collected vehicle system status and sensor information. The collected data is reported along with the location, heading, and time that the data was collected. Both current data and snapshots of recent events (e.g., traction control or anti-lock brake system activations) may be reported.
vehicle situation data parameters A request for vehicle situation data that includes parameters used to control the data that is reported and the flow of data reported by the vehicle. This flow identifies the type of data/snapshots that are requested and reporting parameters such as snapshot frequency, filtering criteria (data thresholds for reporting), and reporting interval.
weather information Accumulated forecasted and current weather data (e.g., temperature, pressure, wind speed, wind direction, humidity, precipitation, visibility, light conditions, etc.).

Goals and Objectives

Associated Planning Factors and Goals

Planning Factor Goal

Associated Objective Categories

Objective Category

Associated Objectives and Performance Measures

Objective Performance Measure


 
Since the mapping between objectives and service packages is not always straight-forward and often situation-dependent, these mappings should only be used as a starting point. Users should do their own analysis to identify the best service packages for their region.

Needs and Requirements

Need Functional Object Requirement

Related Sources

Document Name Version Publication Date
None


Security

In order to participate in this service package, each physical object should meet or exceed the following security levels.

Physical Object Security
Physical Object Confidentiality Integrity Availability Security Class
Basic Commercial Vehicle  
Commercial Vehicle OBE Low Moderate Moderate Class 1
Fleet and Freight Management Center Low High Moderate Class 3
ITS Roadway Equipment Moderate Moderate Moderate Class 2
Roadway Environment Not Applicable Low Low Class 1
Surface Transportation Weather Service Low Moderate Moderate Class 1
Traffic Management Center Moderate Moderate Moderate Class 2
Transportation Information Center Low High Moderate Class 3
Vehicle Low Moderate Moderate Class 1
Weather Service System Low Moderate Moderate Class 1



In order to participate in this service package, each information flow triple should meet or exceed the following security levels.

Information Flow Security
Source Destination Information Flow Confidentiality Integrity Availability
Basis Basis Basis
Basic Commercial Vehicle Commercial Vehicle OBE host commercial vehicle status Moderate Moderate Moderate
This can include some sensitive data. However, other data, such as vehicle location and motion will then be broadcast. There also may be proprietary information included in this. This is used later on to determine whether a vehicle should request priority at an intersection. If this information is incorrect the vehicle may make false requests. All other flows that use the data from this flow have a MODERATE integrity requirement, therefore, this must also have a MODERATE integrity requirement. This information would need to be available immediately for the application to work.
Commercial Vehicle OBE Commercial Vehicle Driver commercial vehicle driver updates Low Moderate Moderate
This data is informing the driver of operational information that is relevant to the operation of the vehicle. It should not contain anything sensitive, and does not matter if another person can observe it. Data should be correct as it relates to CVO, however there is generally another mechanism to double-check this data, which is why it is MODERATE and not HIGH. Flow should be available as it relates to CVO, however there is generally another mechanism through which this data might be received, which is why it is MODERATE and not HIGH.
Commercial Vehicle OBE Fleet and Freight Management Center vehicle environmental data Low Moderate Moderate
Little abusive potential for capturing the information in this flow as designed. Could be moderate if this contains PII related information, but considered for now to not include any PII; DISC: WYO believes Vehicle to Center versions of this flow to be MODERATE as center penetrations could more easily garner aggregate user data that might be used for mischief. The FFMC may make decisions for the Commercial Vehicle or other commercial vehicles based on this data; if that data is corrupted or unavailable then the decisions may not be optimal. The FFMC may make decisions for the Commercial Vehicle or other commercial vehicles based on this data; if that data is corrupted or unavailable then the decisions may not be optimal.
Fleet and Freight Management Center Commercial Vehicle OBE road weather advisories Low High Moderate
Typically intended for public distribution. Road weather advisory information may be used as part of routing decisions; any corruption of or delay in acquiring this information may lead to suboptimal routing or related decisions, which have a direct impact on safety. HIGH for areas with severe weather consequence. May lower to MODERATE for areas with less severe weather. Road weather advisory information may be used as part of routing decisions; any corruption of or delay in acquiring this information may lead to suboptimal routing or related decisions, which have a direct impact on safety. HIGH for areas with severe weather consequence. May lower to MODERATE for areas with less severe weather.
Fleet and Freight Management Center Fleet-Freight Manager fleet status Moderate High High
Commercial Vehicle Operations human interfaces should not be casually viewable for competitive and physical security reasons. Backoffice operations flows should generally be correct and available as these are the primary interface between operators and system. Backoffice operations flows should generally be correct and available as these are the primary interface between operators and system.
Fleet-Freight Manager Fleet and Freight Management Center fleet manager inquiry Moderate High High
Commercial Vehicle Operations human interfaces should not be casually viewable for competitive and physical security reasons. Data needs to be correct and available as it relates to CVO. Data needs to be correct and available as it relates to CVO.
ITS Roadway Equipment Traffic Management Center environmental sensor data Low Moderate Moderate
Little to no impact if this data is observed info should be correct to determine safe speeds etc.; DISC: WYO believes this to be HIGH Updates are desireable but slightly outdated information will not be catastrophic.
Roadway Environment ITS Roadway Equipment environmental conditions Not Applicable Low Low
Sensor-based information flows by definition have no confidentiality concerns. While typically security concerns related to sensing ignored, if considered this would be LOW, as the obfuscation or failure of any given environmental sensor is likely to be overcome by the mass of data necessary to draw environmental concluisions. While typically security concerns related to sensing ignored, if considered this would be LOW, as the obfuscation or failure of any given environmental sensor is likely to be overcome by the mass of data necessary to draw environmental concluisions.
Surface Transportation Weather Service Transportation Information Center transportation weather information Low Moderate Moderate
Typically intended for public distribution. There are several mechanisms by which weather information gets to a traveler, though given that the TIC may be performing some data fusion and providing value-added information, this data should be exchanged with some protection on its contents. There are several mechanisms by which weather information gets to a traveler, though given that the TIC may be performing some data fusion and providing value-added information, this data should be exchanged with some protection on its contents.
Traffic Management Center Fleet and Freight Management Center road network conditions Low Moderate Moderate
No harm should come from seeing this data, as it is eventually intended for public consumption. While accuracy of this data is important for decision making purposes, applications should be able to corroborate the data in many instances. Thus MODERATE generally. WYO internally thinks Low or Moderate, depending on the application
Traffic Management Center ITS Roadway Equipment environmental sensor control Moderate Moderate Low
Control flows, even for seemingly innocent devices, should be kept confidential to minimize attack vectors. While an individual installation may not be particularly impacted by a cyberattack of its sensor network, another installation might be severely impacted, and different installations are likely to use similar methods, so compromising one leads to compromising all. DISC: THEA, WYO believe this to be LOW: encrypted, authenticated, proprietary; but should not cause severe damage if seen Should be accurate and not be tampered with; could enable outside control of traffic sensors but should not cause severe harm, but could cause issues with environmental sensor data received and be detrimental to operations; DISC: WYO believes this may be HIGH for some applications Control flow availability is related to the criticality of being able to remotely control the device. For most devices, this is MODERATE. For purely passive devices with no incident relationship, this will be LOW. All devices should have default modes that enable them to operate without backhaul connectivity, so no device warrants a HIGH. From THEAwant updates but delayed information will not be severe; should be able to operate from a previous/default control/config; DISC: WYO believes this to be MODERATE
Traffic Management Center Transportation Information Center road network conditions Low Moderate Moderate
No harm should come from seeing this data, as it is eventually intended for public consumption. While accuracy of this data is important for decision making purposes, applications should be able to corroborate the data in many instances. Thus MODERATE generally. Depends on the application; if mobility decisions that affect large numbers of travelers are made based on this data, then it is MODERATE. In more modest circumstances, it may be LOW.
Traffic Management Center Transportation Information Center vehicle situation data parameters Low Moderate Moderate
This isn't exactly a control flow, more like a 'suggestion flow', as the vehicle will always decide what to send. Probably no need for obfuscation. Info should be accurate and should not be tampered so that the vehicle only discloses the correctly requested data Parameters should be timely and readily available, but would not have severe/catastrophic consequences if not
Transportation Information Center Fleet and Freight Management Center road network environmental situation data Low Moderate Moderate
Aggregated data, but indicates the types of systems and status of those systems on vehicles. Should be LOW, but if identifiers are preserved could be MODERATE. Weather Service providers will have many sources of data, and depend on consistent, quality data inputs, so this data needs to meet similar standards at least in terms of transmission quality. MODERATE or HIGH depending on the context; if critical to some operation then HIGH, if not critical then MODERATE. Weather Service providers will have many sources of data, and depend on consistent, quality data inputs, so this data needs to meet similar standards at least in terms of transmission quality.
Transportation Information Center Fleet and Freight Management Center road weather advisories Low High Moderate
Typically intended for public distribution. Road weather advisory information may be used as part of routing decisions; any corruption of or delay in acquiring this information may lead to suboptimal routing or related decisions, which have a direct impact on safety. HIGH for areas with severe weather consequence. May lower to MODERATE for areas with less severe weather. WYO internally thinks Low or Moderate, depending on the application
Transportation Information Center Traffic Management Center road network environmental situation data Low High Moderate
Aggregated data, but indicates the types of systems and status of those systems on vehicles. Should be LOW, but if identifiers are preserved could be MODERATE. Weather Service providers will have many sources of data, and depend on consistent, quality data inputs, so this data needs to meet similar standards at least in terms of transmission quality. MODERATE or HIGH depending on the context; if critical to some operation then HIGH, if not critical then MODERATE. Weather Service providers will have many sources of data, and depend on consistent, quality data inputs, so this data needs to meet similar standards at least in terms of transmission quality.
Transportation Information Center Vehicle vehicle situation data parameters Low Moderate Moderate
This isn't exactly a control flow, more like a 'suggestion flow', as the vehicle will always decide what to send. Probably no need for obfuscation. Info should be accurate and should not be tampered so that the vehicle only discloses the correctly requested data Parameters should be timely and readily available, but would not have severe/catastrophic consequences if not
Vehicle Transportation Information Center vehicle environmental data Low Moderate Moderate
Little abusive potential for capturing the information in this flow as designed. Could be moderate if this contains PII related information, but considered for now to not include any PII; DISC: WYO believes Vehicle to Center versions of this flow to be MODERATE as center penetrations could more easily garner aggregate user data that might be used for mischief. This could be used for safety applications, and in areas of severe weather a corrupted field could have significant consequences; however, any vehicle will use other inputs before triggering automatic safety facilities, so MODERATE should be sufficient. DISC: WYO believes this to be HIGH. This data is required for the system to operate properly. If this data is not available, the system cannot give accurate warning information.
Weather Service System Transportation Information Center weather information Low Moderate Moderate
WYO believes this should be LOW or MODERATE depending on the application. While there are many sources of weather information, some guarantee of correctness is justifiable to keep confidence in provided service. There should be other sources of this data. It does need to be reliable however; weather can change quickly, and depending on the destination and its operational strategies, timely response may be important.

Standards

The following table lists the standards associated with physical objects in this service package. For standards related to interfaces, see the specific information flow triple pages. These pages can be accessed directly from the SVG diagram(s) located on the Physical tab, by clicking on each information flow line on the diagram.

NameTitlePhysical Object
ITE 5301 ATC ITS Cabinet Intelligent Transportation System Standard Specification for Roadside Cabinets ITS Roadway Equipment
NEMA TS 8 Cyber and Physical Security Cyber and Physical Security for Intelligent Transportation Systems ITS Roadway Equipment
Traffic Management Center




System Requirements

No System Requirements