< < PM02.2 : PM02.3 : PM03.1 > >
PM02.3: WAW-Based Monitoring Implementation
Communicate with connected vehicles using wide-area wireless communications as they park to monitor parking facility use and parking space occupancy, reducing or removing the need for infrastructure-based detectors in the parking facility when all vehicles that use the facility are equipped to share parking status. Since most implementations will still require some infrastructure-based monitoring to also support unequipped vehicle parking, these infrastructure-based monitoring interfaces are also included in this implementation as optional interfaces. Current parking information is shared with drivers, traveler information providers, and the providers of ride services for those exiting their parked vehicles. Those using the park and ride facilities also receive information on available ride services, including pickup locations and times.
Relevant Regions: Australia, Canada, European Union, and United States
- Enterprise
- Functional
- Physical
- Goals and Objectives
- Needs and Requirements
- Sources
- Security
- Standards
- System Requirements
Enterprise
Development Stage Roles and Relationships
Installation Stage Roles and Relationships
Operations and Maintenance Stage Roles and Relationships
(hide)
| Source | Destination | Role/Relationship |
|---|
Functional
This service package includes the following Functional View PSpecs:
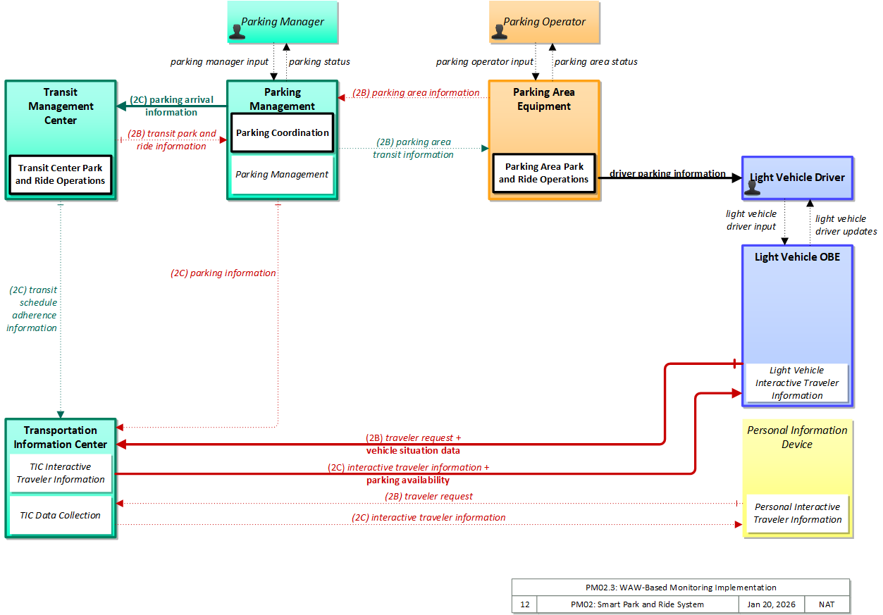
Physical
The physical diagram can be viewed in SVG or PNG format and the current format is SVG.SVG Diagram
PNG Diagram
Includes Physical Objects:
| Physical Object | Class | Description |
|---|---|---|
| Light Vehicle Driver | Vehicle | The 'Light Vehicle Driver' represents the person that operates a light vehicle on the roadway. This physical object covers the interactions that are specific to light, passenger vehicles. See also the 'Driver' physical object that covers interactions that are shared by operators of light, transit, commercial, and emergency vehicles where the interactions are not particular to the type of vehicle. |
| Light Vehicle OBE | Vehicle | The 'Light Vehicle OBE' includes traveler-oriented capabilities that apply to passenger cars, trucks, and motorcycles that are used for personal travel. The rules vary by jurisdiction, but generally light vehicles are restricted in their weight and the maximum number of passengers they can carry. In ARC-IT, the Light Vehicle OBE represents vehicles that are operated as personal vehicles that are not part of a vehicle fleet and are not used commercially; thus, the choice between the various vehicle subsystems should be based more on how the vehicle is used than how much the vehicle weighs. See also the 'Vehicle' subsystem that includes the general safety and information services that apply to all types of vehicles, including light vehicles. |
| Parking Area Equipment | Field | 'Parking Area Equipment' provides electronic monitoring and management of parking facilities. It supports an I2V link to the Vehicle that allows electronic collection of parking fees and monitors and controls parking meters that support conventional parking fee collection. It also includes the instrumentation, signs, and other infrastructure that monitors parking lot usage and provides local information about parking availability and other general parking information. The two primary approaches to monitoring parking area usage are sensing vehicles within parking spots or counting vehicles as they come in and as they leave the area. This portion of the functionality must be located in the parking area where it can monitor, classify, and share information with customers and their vehicles. See also the separate 'Parking Management Center' physical object that may be located in a back office, remote from the parking area, which interfaces with the financial infrastructure and broadly disseminates parking information to other operational centers in the region. |
| Parking Management Center | Center | The 'Parking Management Center' manages one or more parking lots by providing configuration and control of field infrastructure, user account management and interfaces with financial systems to manage payment. This p-object takes the back office portion of the Parking Management System's functionality as it was defined in ARC-IT 8.3 and prior. |
| Parking Manager | Center | 'Parking Manager' is the human operator that supports back office operations for one or more parking areas. |
| Parking Operator | Field | 'Parking Operator' is the human attendant that may be physically present at the parking lot facility to monitor the operational status of the facility. |
| Personal Information Device | Personal | The 'Personal Information Device' provides the capability for travelers to receive formatted traveler information wherever they are. Capabilities include traveler information, trip planning, and route guidance. Frequently a smart phone, the Personal Information Device provides travelers with the capability to receive route planning and other personally focused transportation services from the infrastructure in the field, at home, at work, or while en-route. Personal Information Devices may operate independently or may be linked with vehicle on-board equipment. This subsystem also supports safety related services with the capability to broadcast safety messages and initiate a distress signal or request for help. |
| Transit Management Center | Center | The 'Transit Management Center' manages transit vehicle fleets and coordinates with other modes and transportation services. It provides operations, maintenance, customer information, planning and management functions for the transit property. It spans distinct central dispatch and garage management systems and supports the spectrum of fixed route, flexible route, paratransit services, transit rail, and bus rapid transit (BRT) service. The physical object's interfaces support communication between transit departments and with other operating entities such as emergency response services and traffic management systems. |
| Transportation Information Center | Center | The 'Transportation Information Center' collects, processes, stores, and disseminates transportation information to system operators and the traveling public. The physical object can play several different roles in an integrated ITS. In one role, the TIC provides a data collection, fusing, and repackaging function, collecting information from transportation system operators and redistributing this information to other system operators in the region and other TICs. In this information redistribution role, the TIC provides a bridge between the various transportation systems that produce the information and the other TICs and their subscribers that use the information. The second role of a TIC is focused on delivery of traveler information to subscribers and the public at large. Information provided includes basic advisories, traffic and road conditions, transit schedule information, yellow pages information, ride matching information, and parking information. The TIC is commonly implemented as a website or a web-based application service, but it represents any traveler information distribution service. |
| Vehicle Characteristics | Vehicle | 'Vehicle Characteristics' represents the external view of individual vehicles of any class from cars and light trucks up to large commercial vehicles and down to micromobility vehicles (MMVs). It includes vehicle physical characteristics such as height, width, length, weight, and other properties (e.g., magnetic properties, number of axles, occupants, emissions) of individual vehicles that can be sensed and measured or classified. This physical object represents the physical properties of vehicles that can be sensed by vehicle-based or infrastructure-based sensors to support vehicle automation and traffic sensor systems. The analog properties provided by this terminator represent the sensor inputs that are used to detect and assess vehicle(s) within the sensor's range to support safe AV operation and/or responsive and safe traffic management. |
Includes Functional Objects:
| Functional Object | Description | Physical Object |
|---|---|---|
| Light Vehicle Interactive Traveler Information | 'Light Vehicle Interactive Traveler Information' provides drivers with personalized traveler information including traffic and road conditions, transit information, maintenance and construction information, multimodal information, event information, and weather information. The provided information is tailored based on driver requests. Both one-time requests for information and on-going information streams based on a submitted traveler profile and preferences are supported. | Light Vehicle OBE |
| Parking Area Park and Ride Operations | 'Parking Area Park and Ride Operations' manages parking lots specifically to support park and ride operations, providing additional coordination with transit operations on parking arrivals and transit arrivals and departures, smoothing the transition between parking and riding for park and ride customers. | Parking Area Equipment |
| Parking Coordination | 'Parking Coordination' supports communication and coordination between equipped parking facilities and also supports regional coordination between parking facilities and traffic management systems. Coordination with traffic management supports local traffic control coordination in and around the parking facility and broader regional coordination. It also shares information with transit management systems and information providers to support multimodal travel planning, including parking reservations capabilities. Information including current parking availability, system status, and operating strategies are shared to enable local parking facility management that supports regional transportation strategies. | Parking Management Center |
| Parking Management | 'Parking Management' monitors parking area operations for one or more parking areas, monitoring current operational status including current parking occupancy and rates supporting back office operations. | Parking Management Center |
| Personal Interactive Traveler Information | 'Personal Interactive Traveler Information' provides traffic information, road conditions, transit information, yellow pages (traveler services) information, special event information, and other traveler information that is specifically tailored based on the traveler's request and/or previously submitted traveler profile information. It also supports interactive services that support enrollment, account management, and payments for transportation services. The interactive traveler information capability is provided by personal devices including personal computers and personal portable devices such as smart phones. | Personal Information Device |
| TIC Data Collection | 'TIC Data Collection' collects transportation-related data from other centers, performs data quality checks on the collected data and then consolidates, verifies, and refines the data and makes it available in a consistent format to applications that support operational data sharing between centers and deliver traveler information to end-users. A broad range of data is collected including traffic and road conditions, transit data, pathway information, emergency information and advisories, weather data, special event information, traveler services, parking, multimodal data, and toll/pricing data. It also shares data with other transportation information centers. | Transportation Information Center |
| TIC Interactive Traveler Information | 'TIC Interactive Traveler Information' disseminates personalized traveler information including traffic and road conditions, transit information, parking information, maintenance and construction information, multimodal information, event information, and weather information. Tailored information is provided based on the traveler's request in this interactive service. | Transportation Information Center |
| Transit Center Park and Ride Operations | 'Transit Park and Ride Operations' supports additional coordination required for park and ride operations. It monitors park and ride customer arrivals in the parking facility and manages the transit services for those park and ride customers. | Transit Management Center |
Includes Information Flows:
| Information Flow | Description |
|---|---|
| driver parking information | Presentation of general parking information to drivers including lot status, parking availability, and directions to available spaces, entrances, and exits. |
| interactive traveler information | Traveler information provided in response to a traveler request. The provided information includes traffic and road conditions, advisories, incidents, restrictions, payment information, transit services, parking information, weather information, and other travel-related data updates and confirmations. |
| light vehicle driver input | Driver input to the light vehicle on-board equipment including configuration data, settings and preferences, interactive requests, and control commands. |
| light vehicle driver updates | Information provided to the light vehicle driver including visual displays, audible information and warnings, and haptic feedback. The updates inform the driver about current conditions, potential hazards, and the current status of vehicle on-board equipment. |
| parking area information | Current status for the parking area. This includes information on general parking area status (operating hours, open entrances and exits, entrance queue status, parking operator information, current parking occupancy and availability). |
| parking area status | Presentation of information to the parking operator including operational status and transaction reports. |
| parking area transit information | Predicted and actual arrival times at the parking area and services offered by arriving transit vehicles. |
| parking arrival information | Detailed parking information to support park and ride operations. This includes information on entrances available to transit and detailed arrival information indicating where vehicles are currently arriving in the lot for park and ride service. |
| parking availability | Information on available parking. This flow identifies available spaces with associated information about parking restrictions and location for each available space. Specifically includes information on parking for commercial vehicles, coaches/buses, and cars - and likely also motorcycles, electric vehicle plugins, etc. |
| parking information | General parking information and status, including current parking availability, parking pricing, and parking space availability information, including features like number and type of electric charging spots. |
| parking manager input | Input from the parking manager to query current status and control back office operations for a parking management system. |
| parking operator input | User input from the parking operator to query current status and control the operation of the parking management system. |
| parking status | Presentation of information to the parking manager including operational status and transaction reports. This includes aggregated status for parking areas as well as status for back office operations. |
| transit park and ride information | Detailed transit information to support parking and ride operations. This includes transit scheduled and actual arrival times at the park and ride facility and services offered by arriving transit vehicles. |
| transit schedule adherence information | Dynamic transit schedule adherence and transit vehicle location information. |
| traveler request | A request for traveler information including traffic, transit, toll, parking, road weather conditions, event, and passenger rail information. The request identifies the type of information, the area of interest, parameters that are used to prioritize or filter the returned information, and sorting preferences. |
| vehicle characteristics | The physical or visible characteristics of individual vehicles that can be used to detect, classify, and monitor vehicles and imaged to uniquely identify vehicles and characterize their performance (e.g., speed, occupants, emissions). |
| vehicle situation data | This flow represents vehicle snapshots that may be provided by the vehicle to support traffic and environmental conditions monitoring. Snapshots are collected by the vehicle for specific events (e.g., when a sensor exceeds a threshold) or periodically and reported based on control parameters when communications is available. Traffic-related data includes snapshots of measured speed and heading and events including starts and stops, speed changes, and other vehicle control events. Environmental data may include measured air temperature, exterior light status, wiper status, sun sensor status, rain sensor status, traction control status, anti-lock brake status, and other collected vehicle system status and sensor information. The collected data is reported along with the location, heading, and time that the data was collected. |
Goals and Objectives
Associated Planning Factors and Goals
| Planning Factor | Goal |
|---|
Associated Objective Categories 
| Objective Category |
|---|
Associated Objectives and Performance Measures 
| Objective | Performance Measure |
|---|
Needs and Requirements
| Need | Functional Object | Requirement | ||
|---|---|---|---|---|
| 01 | Parking operators need to be able to monitor the number of available spaces in part and ride lots. | Parking Area Park and Ride Operations | 07 | The parking element shall provide data describing the operational status of the parking area to the center. |
| Parking Management | 01 | The center shall monitor parking area current operational status including current parking occupancy and rates. | ||
| Personal Interactive Traveler Information | 17 | The personal traveler interface shall receive traveler information including traffic and road conditions, advisories, incidents, payment information, transit services, parking information, weather information, and other travel-related data updates and confirmations. | ||
| Transit Center Park and Ride Operations | 04 | The center shall maintain a listing of park and ride lots and their available spaces and locations. | ||
| 05 | The center shall collect available space information from park and ride lots. | |||
| 02 | Parking operators need to be able to provide available space information to travelers requesting that information in order to assist their decision-making on where best to park and make use of transit alternatives. | Light Vehicle Interactive Traveler Information | 06 | The vehicle shall receive information on available parking including available spaces with associated information about parking restrictions and location for each available space. |
| Parking Area Park and Ride Operations | 03 | The parking element shall provide general parking information to drivers including lot status, parking availability, and directions to available spaces, entrances, and exits. | ||
| Parking Coordination | 05 | The parking element shall distribute parking lot information upon request to traveler information providers to support travel planning. | ||
| TIC Interactive Traveler Information | 04 | The center shall disseminate customized parking information to travelers, including location, availability, and fees upon request. | ||
| 12 | The center shall accept requests for parking space information from travelers. | |||
| 14 | The center shall provide park and ride space information to travelers. | |||
| 03 | Parking operators need to be able to provide available space information to transit systems operating near to those spaces. | Parking Area Park and Ride Operations | 01 | The parking element shall provide parking arrival information for transit operations. |
| 05 | The parking element shall accept requests for parking space information from transit systems. | |||
| 06 | The parking facility shall provide park and ride space information to transit systems operating in the same area as the park and ride lots. | |||
| Parking Coordination | 04 | The parking element shall distribute parking lot information upon request to transit management centers for park and ride facilities, parking shuttle services, and other applications that integrate transit and parking services. | ||
| 04 | Transit operations need to be able to provide transit information to nearby parking operations. | Parking Area Park and Ride Operations | 02 | The parking element shall receive the transit arrivals and departures from transit operations. |
| Transit Center Park and Ride Operations | 01 | The center shall provide general transit schedules to traveler information providers. | ||
| 02 | The center shall provide dynamic transit schedule adherence and transit vehicle location information to traveler information providers. | |||
| 03 | The center shall provide transit information including the transit schedule and actual arrival times at the park and ride facility to nearby parking operations. | |||
| 05 | Parking operators need to be able to provide available space information to traveler information providers. | Parking Area Park and Ride Operations | 04 | The parking element shall provide parking status to traveler information providers including current parking availability. |
| TIC Data Collection | 05 | The center shall collect, process, and store parking information, including location, availability, and fees. | ||
| TIC Interactive Traveler Information | 13 | The center shall manage payment for services, such as tolls, transit fares, parking lot charges, map updates, and advanced payment for tolls, and provide transaction success or failure details. | ||
Related Sources
| Document Name | Version | Publication Date |
|---|---|---|
| None |
Security
In order to participate in this service package, each physical object should meet or exceed the following security levels.
| Physical Object Security | ||||
|---|---|---|---|---|
| Physical Object | Confidentiality | Integrity | Availability | Security Class |
| Light Vehicle OBE | Moderate | Moderate | Moderate | Class 2 |
| Parking Area Equipment | Moderate | Moderate | Moderate | Class 2 |
| Parking Management Center | Moderate | Moderate | Moderate | Class 2 |
| Personal Information Device | Moderate | Moderate | Moderate | Class 2 |
| Transit Management Center | Moderate | Moderate | Moderate | Class 2 |
| Transportation Information Center | Moderate | Moderate | Moderate | Class 2 |
| Vehicle Characteristics | ||||
In order to participate in this service package, each information flow triple should meet or exceed the following security levels.
| Information Flow Security | |||||
|---|---|---|---|---|---|
| Source | Destination | Information Flow | Confidentiality | Integrity | Availability |
| Basis | Basis | Basis | |||
| Light Vehicle Driver | Light Vehicle OBE | light vehicle driver input | Moderate | High | High |
| Data included in this flow may include origin and destination information, which should be protected from other's viewing as it may compromise the driver's privacy. | Commands from from the driver to the vehicle must be correct or the vehicle may behave in an unpredictable and possibly unsafe manner | Commands must always be able to be given or the driver has no control. | |||
| Light Vehicle OBE | Light Vehicle Driver | light vehicle driver updates | Not Applicable | Moderate | Moderate |
| This data is informing the driver about the safety of a nearby area. It should not contain anything sensitive, and does not matter if another person can observe it. | This is the information that is presented to the driver. If they receive incorrect information, they may act in an unsafe manner. However, there are other indicators that would alert them to any hazards, such as an oncoming vehicle or crossing safety lights. | If this information is not made available to the driver, then the system has not operated correctly. | |||
| Light Vehicle OBE | Transportation Information Center | traveler request | Moderate | Moderate | Moderate |
| This is likely to include the traveler location and may include traveler identity as well. This PII could be used by an attacker to the detriment of the traveler. | Request needs to be correct, or the wrong data may be sent. | Interface needs to be available or users will find other sources that are reliable. | |||
| Parking Area Equipment | Light Vehicle Driver | driver parking information | Low | Moderate | Moderate |
| This information is presented visually to the driver, essentially broadcast in a limited area. | This information deserves some degree of confidence in its accuracy, as if it were compromised could be used to direct drivers to unsafe or inappropriate locations. Without direction information, could be LOW. | Depending on the size of the parking infrastructure this might be LOW. For larger facilities, directions and locations of available spaces and exits will not be as readily observable, so this is more useful. | |||
| Parking Area Equipment | Parking Management Center | parking area information | Moderate | Moderate | Low |
| Does not include PII, but does include usage information for a managed facility that implies a number of vehicles. While this is observable information, it could be considered competitive, and regardless is accessible without being physically present, which is its own barrier. | Generally transportation coordination information should be correct between source and destination, or inappropriate actions may be taken. | While useful, there is no signficant impact if this flow is not available. | |||
| Parking Area Equipment | Parking Operator | parking area status | Moderate | High | High |
| Backoffice operations flows should have minimal protection from casual viewing, as otherwise imposters could gain illicit control or information that should not be generally available. | Backoffice operations flows should generally be correct and available as these are the primary interface between operators and system. | Backoffice operations flows should generally be correct and available as these are the primary interface between operators and system. | |||
| Parking Management Center | Parking Area Equipment | parking area transit information | Low | Moderate | Moderate |
| This information is likely intended to be published anyway, so the impact of remote observation is minimal. | If unavailable, corrupted or modified, could lead to inconvienience on the part of parking area users. | If unavailable, corrupted or modified, could lead to inconvienience on the part of parking area users. Could be LOW, depending on the parking area use patterns, number and frequency of public transport vehicles. | |||
| Parking Management Center | Parking Manager | parking status | Moderate | High | High |
| Backoffice operations flows should have minimal protection from casual viewing, as otherwise imposters could gain illicit control or information that should not be generally available. | Backoffice operations flows should generally be correct and available as these are the primary interface between operators and system. | Backoffice operations flows should generally be correct and available as these are the primary interface between operators and system. | |||
| Parking Management Center | Transit Management Center | parking arrival information | Not Applicable | Moderate | Moderate |
| This shold be published, public information. | If unavailable, corrupted or modified, could lead to degraded performance of park-and-ride operations; dependon on the local geometry and traffic flow, could also impinge other parking. | If this flow is not avaliable, park-and-ride services will be hampered. Depending on the volume and local regulations, this could be LOW. | |||
| Parking Management Center | Transportation Information Center | parking information | Moderate | Moderate | Moderate |
| Does not include PII, but does include usage information for a managed facility that implies a number of vehicles. While this is observable information, it could be considered competitive, and regardless is accessible without being physically present, which is its own barrier. | Generally transportation coordination information should be correct between source and destination, or inappropriate actions may be taken. | Most likely not a frequently updated flow. Typically MODERATE for applications with a high degree of commercial vehicle parking, but could be LOW otherwise. | |||
| Parking Manager | Parking Management Center | parking manager input | Moderate | High | High |
| Backoffice operations flows should have minimal protection from casual viewing, as otherwise imposters could gain illicit control or information that should not be generally available. | Backoffice operations flows should generally be correct and available as these are the primary interface between operators and system. | Backoffice operations flows should generally be correct and available as these are the primary interface between operators and system. | |||
| Parking Operator | Parking Area Equipment | parking operator input | Moderate | High | High |
| Field operations flows should have minimal protection from casual viewing, as otherwise imposters could gain illicit control or information that should not be generally available. | Field operations flows should generally be correct and available as these are the primary interface between operators and system. | Field operations flows should generally be correct and available as these are the primary interface between maintenance personnel and the system. | |||
| Personal Information Device | Transportation Information Center | traveler request | Moderate | Moderate | Moderate |
| This is likely to include the traveler location and may include traveler identity as well. This PII could be used by an attacker to the detriment of the traveler. | Request needs to be correct, or the wrong data may be sent. | Interface needs to be available or users will find other sources that are reliable. | |||
| Transit Management Center | Parking Management Center | transit park and ride information | Moderate | Moderate | Low |
| Does not include PII, but does include usage information for a managed facility that implies a number of vehicles. While this is observable information, it could be considered competitive, and regardless is accessible without being physically present, which is its own barrier. | Generally transportation coordination information should be correct between source and destination, or inappropriate actions may be taken. | Most likely not a frequently updated flow. If application context requires frequent update this could be MODERATE. | |||
| Transit Management Center | Transportation Information Center | transit schedule adherence information | Low | Moderate | Moderate |
| Eventually intended for public consumption, so no need to obfuscate. | While accuracy of this data is important for decision making purposes, applications should be able to function without it. Thus MODERATE generally. | While accuracy of this data is important for decision making purposes, applications should be able to cfunction without it. Thus MODERATE generally. | |||
| Transportation Information Center | Light Vehicle OBE | interactive traveler information | Moderate | Moderate | Low |
| Personalized traveler information implies location, intent and/or future location, which if compromised could enable an attacker with leverage over the traveler. | Traveler information needs to be correct, as the traveler is using this to make transport-related decisions. | Travelers will rely on this data for transportation-related decisions. Depending on the number of options, possible choices and impacts, this may be MODERATE. | |||
| Transportation Information Center | Light Vehicle OBE | parking availability | Not Applicable | Moderate | Moderate |
| Intended for local public use, no need to obfuscate. | This data is used for trip planning for all types of vehicles. Failure to receive this information, or incorrect or fraudelent information, will negatively impact the trip for recipients of such data. | This data is used for trip planning for all types of vehicles. Failure to receive this information, or incorrect or fraudelent information, will negatively impact the trip for recipients of such data. | |||
| Transportation Information Center | Personal Information Device | interactive traveler information | Moderate | Moderate | Low |
| Personalized traveler information implies location, intent and/or future location, which if compromised could enable an attacker with leverage over the traveler. | Traveler information needs to be correct, as the traveler is using this to make transport-related decisions. | Travelers will rely on this data for transportation-related decisions. Depending on the number of options, possible choices and impacts, this may be MODERATE. | |||
| Vehicle Characteristics | Parking Area Equipment | vehicle characteristics | |||
Standards
The following table lists the standards associated with physical objects in this service package. For standards related to interfaces, see the specific information flow triple pages. These pages can be accessed directly from the SVG diagram(s) located on the Physical tab, by clicking on each information flow line on the diagram.
| Name | Title | Physical Object |
|---|---|---|
| ISO 24100 Probe Vehicle Data Protection | Intelligent transport systems -- Basic principles for personal data protection in probe vehicle information services | Transit Management Center |
| Transportation Information Center | ||
| SAE J3361 Antenna requirements | V2X Antenna Coverage and Test Requirements for US FHWA Class 1 and Class 3-13 Class Vehicles | Light Vehicle OBE |
| SAE J5001 OBU Standard | Onboard Unit Standard for Connected Vehicles | Light Vehicle OBE |
System Requirements
| No System Requirements |