Parent Service Package: PT09
< < PT09.3 : PT09.4 : PT09.5 > >

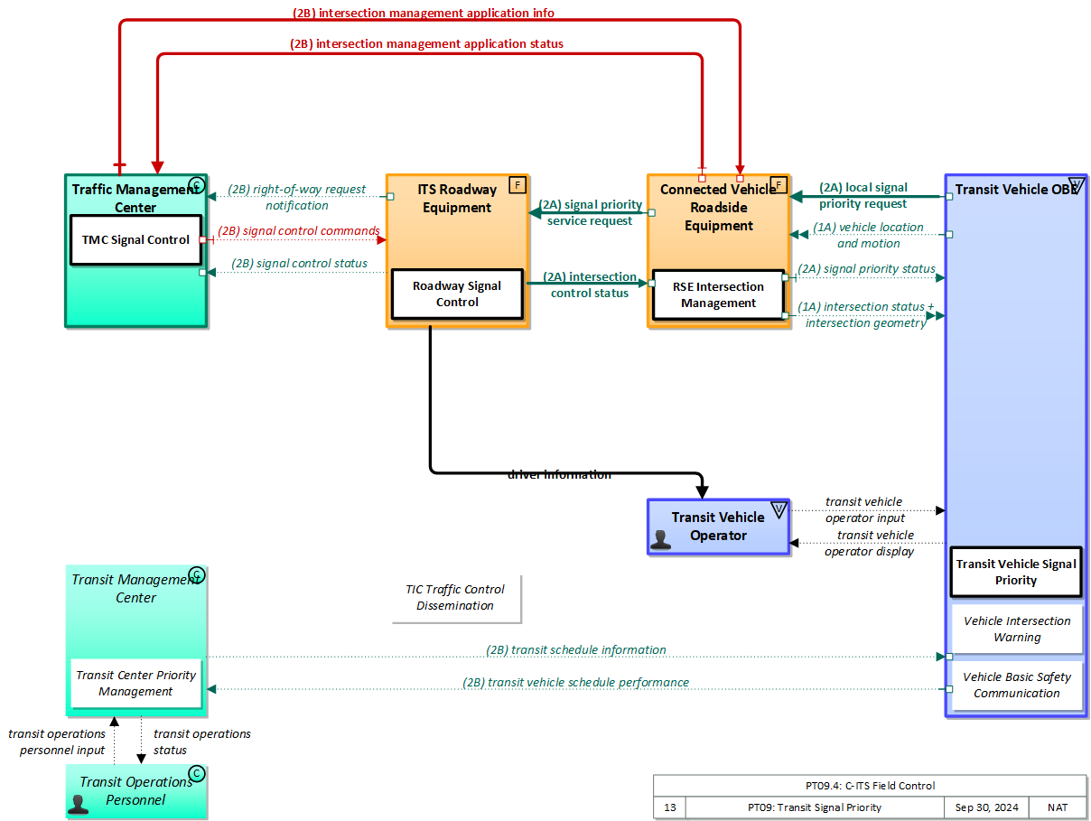
PT09.4: C-ITS Field Control Implementation

Signal Priority based on direct communication between the Transit Vehicle and ITS Roadway Equipment via Connected Vehicle Roadside Equipment

Relevant Regions: Australia, Canada, European Union, and United States

Enterprise

Development Stage Roles and Relationships

Installation Stage Roles and Relationships

Operations and Maintenance Stage Roles and Relationships
(hide)

Source Destination Role/Relationship
Connected Vehicle Roadside Equipment MaintainerConnected Vehicle Roadside Equipment Maintains
Connected Vehicle Roadside Equipment ManagerConnected Vehicle Roadside Equipment Manages
Connected Vehicle Roadside Equipment ManagerConnected Vehicle Roadside Equipment Operator System Usage Agreement
Connected Vehicle Roadside Equipment OperatorConnected Vehicle Roadside Equipment Operates
Connected Vehicle Roadside Equipment OwnerConnected Vehicle Roadside Equipment Maintainer System Maintenance Agreement
Connected Vehicle Roadside Equipment OwnerConnected Vehicle Roadside Equipment Manager Operations Agreement
Connected Vehicle Roadside Equipment OwnerITS Roadway Equipment Maintainer Maintenance Data Exchange Agreement
Connected Vehicle Roadside Equipment OwnerITS Roadway Equipment Owner Information Exchange and Action Agreement
Connected Vehicle Roadside Equipment OwnerITS Roadway Equipment User Service Usage Agreement
Connected Vehicle Roadside Equipment OwnerMaint and Constr Field Personnel Application Usage Agreement
Connected Vehicle Roadside Equipment OwnerTraffic Management Center Maintainer Maintenance Data Exchange Agreement
Connected Vehicle Roadside Equipment OwnerTraffic Management Center Owner Information Exchange Agreement
Connected Vehicle Roadside Equipment OwnerTraffic Management Center User Service Usage Agreement
Connected Vehicle Roadside Equipment OwnerTraffic Operations Personnel Application Usage Agreement
Connected Vehicle Roadside Equipment OwnerTransit Vehicle OBE Maintainer Maintenance Data Exchange Agreement
Connected Vehicle Roadside Equipment OwnerTransit Vehicle OBE Owner Expectation of Information Provision
Connected Vehicle Roadside Equipment OwnerTransit Vehicle OBE User Service Usage Agreement
Connected Vehicle Roadside Equipment OwnerTransit Vehicle Operator Application Usage Agreement
Connected Vehicle Roadside Equipment SupplierConnected Vehicle Roadside Equipment Owner Warranty
ITS Roadway Equipment MaintainerITS Roadway Equipment Maintains
ITS Roadway Equipment ManagerITS Roadway Equipment Manages
ITS Roadway Equipment ManagerMaint and Constr Field Personnel System Usage Agreement
ITS Roadway Equipment OwnerConnected Vehicle Roadside Equipment Maintainer Maintenance Data Exchange Agreement
ITS Roadway Equipment OwnerConnected Vehicle Roadside Equipment Operator Application Usage Agreement
ITS Roadway Equipment OwnerConnected Vehicle Roadside Equipment Owner Information Exchange and Action Agreement
ITS Roadway Equipment OwnerConnected Vehicle Roadside Equipment User Service Usage Agreement
ITS Roadway Equipment OwnerITS Roadway Equipment Maintainer System Maintenance Agreement
ITS Roadway Equipment OwnerITS Roadway Equipment Manager Operations Agreement
ITS Roadway Equipment OwnerTraffic Management Center Maintainer Maintenance Data Exchange Agreement
ITS Roadway Equipment OwnerTraffic Management Center Owner Information Exchange Agreement
ITS Roadway Equipment OwnerTraffic Management Center User Service Usage Agreement
ITS Roadway Equipment OwnerTraffic Operations Personnel Application Usage Agreement
ITS Roadway Equipment SupplierITS Roadway Equipment Owner Warranty
Maint and Constr Field PersonnelITS Roadway Equipment Operates
TIC OperatorTransportation Information Center Operates
Traffic Management Center MaintainerTraffic Management Center Maintains
Traffic Management Center ManagerTraffic Management Center Manages
Traffic Management Center ManagerTraffic Operations Personnel System Usage Agreement
Traffic Management Center OwnerConnected Vehicle Roadside Equipment Maintainer Maintenance Data Exchange Agreement
Traffic Management Center OwnerConnected Vehicle Roadside Equipment Operator Application Usage Agreement
Traffic Management Center OwnerConnected Vehicle Roadside Equipment Owner Information Exchange Agreement
Traffic Management Center OwnerConnected Vehicle Roadside Equipment User Service Usage Agreement
Traffic Management Center OwnerITS Roadway Equipment Maintainer Maintenance Data Exchange Agreement
Traffic Management Center OwnerITS Roadway Equipment Owner Information Exchange Agreement
Traffic Management Center OwnerITS Roadway Equipment User Service Usage Agreement
Traffic Management Center OwnerMaint and Constr Field Personnel Application Usage Agreement
Traffic Management Center OwnerTIC Operator Application Usage Agreement
Traffic Management Center OwnerTraffic Management Center Maintainer System Maintenance Agreement
Traffic Management Center OwnerTraffic Management Center Manager Operations Agreement
Traffic Management Center OwnerTransportation Information Center Maintainer Maintenance Data Exchange Agreement
Traffic Management Center OwnerTransportation Information Center Owner Information Provision Agreement
Traffic Management Center OwnerTransportation Information Center User Service Usage Agreement
Traffic Management Center SupplierTraffic Management Center Owner Warranty
Traffic Operations PersonnelTraffic Management Center Operates
Transit Management Center MaintainerTransit Management Center Maintains
Transit Management Center ManagerTransit Management Center Manages
Transit Management Center ManagerTransit Operations Personnel System Usage Agreement
Transit Management Center OwnerTransit Management Center Maintainer System Maintenance Agreement
Transit Management Center OwnerTransit Management Center Manager Operations Agreement
Transit Management Center OwnerTransit Vehicle OBE Maintainer Maintenance Data Exchange Agreement
Transit Management Center OwnerTransit Vehicle OBE Owner Information Exchange Agreement
Transit Management Center OwnerTransit Vehicle OBE User Service Usage Agreement
Transit Management Center OwnerTransit Vehicle Operator Application Usage Agreement
Transit Management Center SupplierTransit Management Center Owner Warranty
Transit Operations PersonnelTransit Management Center Operates
Transit Vehicle OBE MaintainerTransit Vehicle OBE Maintains
Transit Vehicle OBE ManagerTransit Vehicle OBE Manages
Transit Vehicle OBE ManagerTransit Vehicle Operator System Usage Agreement
Transit Vehicle OBE OwnerConnected Vehicle Roadside Equipment Maintainer Maintenance Data Exchange Agreement
Transit Vehicle OBE OwnerConnected Vehicle Roadside Equipment Operator Application Usage Agreement
Transit Vehicle OBE OwnerConnected Vehicle Roadside Equipment Owner Expectation of Data Provision
Transit Vehicle OBE OwnerConnected Vehicle Roadside Equipment User Service Usage Agreement
Transit Vehicle OBE OwnerTransit Management Center Maintainer Maintenance Data Exchange Agreement
Transit Vehicle OBE OwnerTransit Management Center Owner Information Exchange Agreement
Transit Vehicle OBE OwnerTransit Management Center User Service Usage Agreement
Transit Vehicle OBE OwnerTransit Operations Personnel Application Usage Agreement
Transit Vehicle OBE OwnerTransit Vehicle OBE Maintainer System Maintenance Agreement
Transit Vehicle OBE OwnerTransit Vehicle OBE Manager Operations Agreement
Transit Vehicle OBE SupplierTransit Vehicle OBE Owner Warranty
Transit Vehicle OperatorTransit Vehicle OBE Operates
Transportation Information Center MaintainerTransportation Information Center Maintains
Transportation Information Center ManagerTIC Operator System Usage Agreement
Transportation Information Center ManagerTransportation Information Center Manages
Transportation Information Center OwnerTransit Vehicle OBE Maintainer Maintenance Data Exchange Agreement
Transportation Information Center OwnerTransit Vehicle OBE Owner Information Provision Agreement
Transportation Information Center OwnerTransit Vehicle OBE User Service Usage Agreement
Transportation Information Center OwnerTransit Vehicle Operator Application Usage Agreement
Transportation Information Center OwnerTransportation Information Center Maintainer System Maintenance Agreement
Transportation Information Center OwnerTransportation Information Center Manager Operations Agreement
Transportation Information Center SupplierTransportation Information Center Owner Warranty

Functional

This service package includes the following Functional View PSpecs:

Physical Object Functional Object PSpec Number PSpec Name
Connected Vehicle Roadside Equipment RSE Intersection Management 1.1.1.6 Collect Vehicle Roadside Safety Data
1.1.2.6 Process Collected Vehicle Safety Data
1.1.6 Collect Vehicle Traffic Surveillance Data
1.2.7.14 Manage Connected Signal Priority and Preemption Requests
1.2.7.15 Process Intersection Safety Data
1.2.7.4 Process In-vehicle Signage Data
1.2.7.7 Process Vehicle Safety and Environmental Data for Output
1.5.10 Collect Vehicle Emissions Messages
ITS Roadway Equipment Roadway Signal Control 1.1.1.1 Process Traffic Sensor Data
1.2.7.1 Process Indicator Output Data for Roads
1.2.7.13 Provide Device Interface for Field Management Stations
1.2.7.16 Process Signal Control Conflict Monitoring
1.2.7.2 Monitor Roadside Equipment Operation
1.2.7.8 Provide Device Interface to Other Roadway Devices
Traffic Management Center TMC Signal Control 1.1.2.2 Process Traffic Data
1.1.2.5 Process Vehicle Situation Data
1.1.4.1 Retrieve Traffic Data
1.1.4.4 Manage Traffic Archive Data
1.1.5 Exchange Data with Other Traffic Centers
1.2.1 Select Strategy
1.2.2.2 Determine Indicator State for Road Management
1.2.4.1 Output Control Data for Roads
1.2.6.1 Maintain Traffic and Sensor Static Data
1.2.8 Collect Traffic Field Equipment Fault Data
Transit Management Center Transit Center Priority Management 4.1.4 Collect and Process Transit Vehicle Data
4.1.5.1 Manage Transit Vehicle Operations
4.2.1.6 Produce Transit Service Data for Manage Transit Use
4.2.4 Generate Transit Vehicle Schedule Assignments
Transit Vehicle OBE Transit Vehicle Signal Priority 4.1.1 Process On-Board Systems Data
4.1.2 Determine Transit Vehicle Service Status
4.1.3 Provide Transit Vehicle Location Data
Transportation Information Center TIC Traffic Control Dissemination 6.2.2 Collect Traffic Data
6.5.1 Provide Broadcast Data Interface

Physical

The physical diagram can be viewed in SVG or PNG format and the current format is SVG.
SVG Diagram
PNG Diagram


Display Legend in SVG or PNG

Includes Physical Objects:

Physical Object Class Description
Connected Vehicle Roadside Equipment Field 'Connected Vehicle Roadside Equipment' (CV RSE) represents the Connected Vehicle roadside devices (i.e., Roadside Units (RSUs)) equipped with short range wireless (SRW) communications technology, as well as any other supporting equipment that leverage the RSU and are not described by other objects (e.g., a local roadside processor). CVRSE are used to send messages to, and receive messages from, nearby vehicles and personal devices equipped with compatible communications technology. Communications with adjacent field equipment and back office centers that monitor and control the RSE are also supported. This device operates from a fixed position and may be permanently deployed or a portable device that is located temporarily in the vicinity of a traffic incident, road construction, or a special event. It includes a processor, data storage, and communications capabilities that support secure communications with passing vehicles, other field equipment, and centers.
ITS Roadway Equipment Field 'ITS Roadway Equipment' represents the ITS equipment that is distributed on and along the roadway that monitors and controls traffic and monitors and manages the roadway. This physical object includes traffic detectors, environmental sensors, traffic signals, highway advisory radios, dynamic message signs, CCTV cameras and video image processing systems, grade crossing warning systems, and ramp metering systems. Lane management systems and barrier systems that control access to transportation infrastructure such as roadways, bridges and tunnels are also included. This object also provides environmental monitoring including sensors that measure road conditions, surface weather, and vehicle emissions. Work zone systems including work zone surveillance, traffic control, driver warning, and work crew safety systems are also included.
Traffic Management Center Center The 'Traffic Management Center' monitors and controls traffic and the road network. It represents centers that manage a broad range of transportation facilities including freeway systems, rural and suburban highway systems, and urban and suburban traffic control systems. It communicates with ITS Roadway Equipment and Connected Vehicle Roadside Equipment (RSE) to monitor and manage traffic flow and monitor the condition of the roadway, surrounding environmental conditions, and field equipment status. It manages traffic and transportation resources to support allied agencies in responding to, and recovering from, incidents ranging from minor traffic incidents through major disasters.
Transit Management Center Center The 'Transit Management Center' manages transit vehicle fleets and coordinates with other modes and transportation services. It provides operations, maintenance, customer information, planning and management functions for the transit property. It spans distinct central dispatch and garage management systems and supports the spectrum of fixed route, flexible route, paratransit services, transit rail, and bus rapid transit (BRT) service. The physical object's interfaces support communication between transit departments and with other operating entities such as emergency response services and traffic management systems.
Transit Operations Personnel Center 'Transit Operations Personnel' represents the people that are responsible for fleet management, maintenance operations, and scheduling activities of the transit system. These different roles represent a variety of individuals in the transit industry. Within the transit industry the person responsible for fleet management is known by many names: Street Supervisor, Starter, Dispatcher, Supervisor, Traffic Controller, Transportation Coordinator. This person actively monitors, controls, and modifies the transit fleet routes and schedules on a day to day basis (dynamic scheduling). The modifications will take account of abnormal situations such as vehicle breakdown, vehicle delay, detours around work zones or incidents (detour management, connection protection, and service restoration), and other causes of route or schedule deviations. Transit operations personnel are also responsible for demand responsive transit operation and for managing emergency situations within the transit network such as silent alarms on board transit vehicles, or the remote disabling of the vehicle. In addition the Transit Operations Personnel may be responsible for assigning vehicle operators to routes, checking vehicle operators in and out, and managing transit stop issues. This object also represents the personnel in the transit garage that are responsible for maintenance of the transit fleets, including monitoring vehicle status, matching vehicles with operators, and maintenance checking of transit vehicles. Finally, it represents the people responsible for planning, development, and management of transit routes and schedules.
Transit Vehicle OBE Vehicle The 'Transit Vehicle On-Board Equipment' (OBE) resides in a transit vehicle and provides the sensory, processing, storage, and communications functions necessary to support safe and efficient movement of passengers. The types of transit vehicles containing this physical object include buses, paratransit vehicles, light rail vehicles, other vehicles designed to carry passengers, and supervisory vehicles. It collects ridership levels and supports electronic fare collection. It supports a traffic signal prioritization function that communicates with the roadside physical object to improve on-schedule performance. Automated vehicle location enhances the information available to the transit operator enabling more efficient operations. On-board sensors support transit vehicle maintenance. The physical object supports on-board security and safety monitoring. This monitoring includes transit user or vehicle operator activated alarms (silent or audible), as well as surveillance and sensor equipment. The surveillance equipment includes video (e.g. CCTV cameras), audio systems and/or event recorder systems. It also furnishes travelers with real-time travel information, continuously updated schedules, transfer options, routes, and fares. A separate 'Vehicle OBE' physical object supports the general vehicle safety and driver information capabilities that apply to all vehicles, including transit vehicles. The Transit Vehicle OBE supplements these general capabilities with capabilities that are specific to transit vehicles.
Transit Vehicle Operator Vehicle The 'Transit Vehicle Operator' represents the person that receives and provides additional information that is specific to operating the ITS functions in all types of transit vehicles. The information received by the operator would include status of on-board systems. Additional information received depends upon the type of transit vehicle. In the case of fixed route transit vehicles, the Transit Vehicle Operator would receive operator instructions that might include actions to take to correct schedule deviations. In the case of flexible fixed routes and demand response routes the information would also include dynamic routing or passenger pickup information.
Transportation Information Center Center The 'Transportation Information Center' collects, processes, stores, and disseminates transportation information to system operators and the traveling public. The physical object can play several different roles in an integrated ITS. In one role, the TIC provides a data collection, fusing, and repackaging function, collecting information from transportation system operators and redistributing this information to other system operators in the region and other TICs. In this information redistribution role, the TIC provides a bridge between the various transportation systems that produce the information and the other TICs and their subscribers that use the information. The second role of a TIC is focused on delivery of traveler information to subscribers and the public at large. Information provided includes basic advisories, traffic and road conditions, transit schedule information, yellow pages information, ride matching information, and parking information. The TIC is commonly implemented as a website or a web-based application service, but it represents any traveler information distribution service.

Includes Functional Objects:

Functional Object Description Physical Object
Roadway Signal Control 'Roadway Signal Control' includes the field elements that monitor and control signalized intersections. It includes the traffic signal controllers, detectors, conflict monitors, signal heads, and other ancillary equipment that supports traffic signal control. It also includes field masters, and equipment that supports communications with a central monitoring and/or control system, as applicable. The communications link supports upload and download of signal timings and other parameters and reporting of current intersection status. It represents the field equipment used in all levels of traffic signal control from basic actuated systems that operate on fixed timing plans through adaptive systems. It also supports all signalized intersection configurations, including those that accommodate pedestrians. In advanced, future implementations, environmental data may be monitored and used to support dilemma zone processing and other aspects of signal control that are sensitive to local environmental conditions. ITS Roadway Equipment
RSE Intersection Management 'RSE Intersection Management' uses short range communications to support connected vehicle applications that manage signalized intersections. It communicates with approaching vehicles and ITS infrastructure (e.g., the traffic signal controller) to enhance traffic signal operations. Coordination with the ITS infrastructure also supports conflict monitoring to ensure the RSE output and traffic signal control output are consistent and degrade in a fail safe manner. This object also has the required functionalities for optimizing Signal Phase and Timing (SPaT), sending necessary commands to traffic signal controller to execute the optimized SPaT, and updating SPaT in real-time. Connected Vehicle Roadside Equipment
TIC Traffic Control Dissemination 'TIC Traffic Control Dissemination' serves as intermediary between transportation operations centers (e.g., TMC, Transit MC) and transportation users (e.g., vehicles, personal devices). It collects and disseminates intersection status, lane control information, special vehicle alerts, and other traffic control related information that is real-time or near real-time in nature and relevant to vehicles in a relatively local area on the road network. It collects traffic control information from Traffic Management and other Center(s) and disseminates the relevant information to vehicles and other mobile devices. Transportation Information Center
TMC Signal Control 'TMC Signal Control' provides the capability for traffic managers to monitor and manage the traffic flow at signalized intersections. This capability includes analyzing and reducing the collected data from traffic surveillance equipment and developing and implementing control plans for signalized intersections. Control plans may be developed and implemented that coordinate signals at many intersections under the domain of a single Traffic Management Center and are responsive to traffic conditions and adapt to support incidents, preemption and priority requests, pedestrian crossing calls, etc. This may include adaptive traffic control systems (ATCS) that adjust signal timings based on traffic conditions, demand, and system capacity. It also supports all signalized intersection configurations, including those that accommodate pedestrians. Traffic Management Center
Transit Center Priority Management 'Transit Center Priority Management' monitors transit schedule performance and generates requests for transit priority on routes and at certain intersections. It may coordinate with the Traffic Management Center to provide transit priority along the selected route, including allocation of dynamic lanes and granting signal priority. It also coordinates with the Transit Vehicle OBE to monitor and manage local transit signal priority requests at individual intersections. Transit Management Center
Transit Vehicle Signal Priority 'Transit Vehicle Signal Priority' provides the capability for transit vehicles to determine eligibility for priority and request signal priority at signalized intersections, ramps, and interchanges through short range communication with traffic control equipment at the roadside. Transit Vehicle OBE
Vehicle Basic Safety Communication 'Vehicle Basic Safety Communication' exchanges current vehicle characteristics, location, and motion (including past and intended maneuver) information with other vehicles in the vicinity and the infrastructure, uses that information to calculate vehicle paths, and warns the driver when the potential for an impending collision is detected. If available, map data is used to filter and interpret the relative location and motion of vehicles in the vicinity. Information from on-board sensors (e.g., radars and image processing) are also used, if available, in combination with the V2V communications to detect non-equipped vehicles and corroborate connected vehicle data. This object represents a broad range of implementations ranging from basic Vehicle Awareness Devices that only broadcast vehicle location and motion and provide no driver warnings to advanced integrated safety systems that coordinate maneuvers and may, in addition to warning the driver, provide collision warning information to support automated control functions that can support control intervention. This object can also support broadcasting other vehicle information required for passing through a specific roadway segment such as variables that describe vehicle's characteristics and parameters, driver's preferences in terms of vehicle motion and behavior, etc. Vehicle
Vehicle Intersection Movement 'Vehicle Intersection Movement' uses short-range wireless communications to monitor other connected vehicles at intersections and support the safe movement of the vehicle through the intersection by receiving and processing signal phase and timing messages from the intersection. Driver warnings are provided and the application may also optionally take control of the vehicle to avoid collisions, in coordination with Vehicle Control Automation. The application will also notify the infrastructure and other vehicles if it detects an unsafe infringement on the intersection. Vehicle

Includes Information Flows:

Information Flow Description
driver information Regulatory, warning, guidance, and other information provided to the driver to support safe and efficient vehicle operation.
intersection control status Status data provided by the traffic signal controller including phase information, alarm status, and priority/preempt status.
intersection geometry The physical geometry of an intersection covering the location and width of each approaching lane, egress lane, and valid paths between approaches and egresses. This flow also defines the location of stop lines, cross walks, specific traffic law restrictions for the intersection (e.g., turning movement restrictions), and other elements that support calculation of a safe and legal vehicle path through the intersection.
intersection management application info Intersection and device configuration data, including intersection geometry, and warning parameters and thresholds. This flow also supports remote control of the application so the application can be taken offline, reset, or restarted.
intersection management application status Infrastructure application status including current operational state and status of the field device and a log of operations.
intersection status Current signal phase and timing information for all lanes at a signalized intersection. This flow identifies active lanes and lanes that are being stopped and specifies the length of time that the current state will persist for each lane. It also identifies signal priority and preemption status and pedestrian crossing status information where applicable. It may also include future signal phase and timing information.
right-of-way request notification Notice that a request has occurred for signal prioritization, signal preemption, pedestrian call, multi-modal crossing activation, or other source for right-of-way.
signal control commands Control of traffic signal controllers or field masters including clock synchronization.
signal control status Operational and status data of traffic signal control equipment including operating condition and current indications.
signal priority request Request from a vehicle for priority at an intersection. The request may include the priority level, the desired time and duration of service, and the intended travel path through the intersection. This flow may also allow the originator to cancel a previously issued request for priority.
signal priority service request A service request for vehicle priority issued to a traffic signal controller. The request includes the priority level, and may include other parameters such as the desired time and duration of service, and the intended travel path through the intersection. This flow also allows the originator to cancel a previously issued request for priority.
signal priority status In response to a request for signal priority, this flow indicates the status of the priority or preemption request.
transit operations personnel input User input from transit operations personnel including instructions governing service availability, schedules, emergency response plans, transit personnel assignments, transit maintenance requirements, and other inputs that establish general system operating requirements and procedures.
transit operations status Presentation of information to transit operations personnel including accumulated schedule and fare information, ridership and on-time performance information, emergency response plans, transit personnel information, maintenance records, and other information intended to support overall planning and management of a transit property.
transit schedule information Current and projected transit schedule information used to initialize the transit vehicle with a vehicle assignment, monitor schedule performance, and develop corrective actions on-board.
transit vehicle operator display Visual, audible, and tactile outputs to the transit vehicle operator including vehicle surveillance information, alarm information, vehicle system status, information from the operations center, and information indicating the status of all other on-board ITS services.
transit vehicle operator input Transit vehicle operator inputs to on-board ITS equipment, including tactile and verbal inputs. Includes authentication information, on-board system control, emergency requests, and fare transaction data.
transit vehicle schedule performance Estimated times of arrival and anticipated schedule deviations reported by a transit vehicle.
vehicle location and motion Data describing the vehicle's location in three dimensions, heading, speed, acceleration, braking status, and size.

Goals and Objectives

Associated Planning Factors and Goals

Planning Factor Goal

Associated Objective Categories

Objective Category

Associated Objectives and Performance Measures

Objective Performance Measure


 
Since the mapping between objectives and service packages is not always straight-forward and often situation-dependent, these mappings should only be used as a starting point. Users should do their own analysis to identify the best service packages for their region.

Needs and Requirements

Need Functional Object Requirement

Related Sources

Document Name Version Publication Date
None


Security

In order to participate in this service package, each physical object should meet or exceed the following security levels.

Physical Object Security
Physical Object Confidentiality Integrity Availability Security Class
Connected Vehicle Roadside Equipment Moderate High Moderate Class 3
ITS Roadway Equipment Moderate High Moderate Class 3
Traffic Management Center Moderate High Moderate Class 3
Transit Management Center Low Moderate Moderate Class 1
Transit Vehicle OBE Low Moderate Moderate Class 1
Transportation Information Center Not Applicable High Moderate Class 3



In order to participate in this service package, each information flow triple should meet or exceed the following security levels.

Information Flow Security
Source Destination Information Flow Confidentiality Integrity Availability
Basis Basis Basis
Connected Vehicle Roadside Equipment ITS Roadway Equipment signal priority service request Moderate Moderate Low
There is no sensitive or confidential information within this messages. Additionally, it could be inferred by observing either the presence of a priority-requesting vehicle near an intersection, or the effect on the timing of the intersection. This is also transmitted as a result of broadcast data; however, all communications between field infrastructure should be protected from viewing to prevent attackers from analyzing traffic and developing attack methods. The RSE is transmitting a request to the ITS RE on behalf of a priority-requesting vehicle. It should only be making requests on behalf of an approved vehicle. A corrupted request may lead to a transit vehicle not receiving a green light after requesting it. In this case, this may lead to traffic delays. If an unapproved vehicle is able to forge these requests, they may cause larger scale traffic delays. If the ITS RE does not receive any requests, the vehicle may not receive the priority it requested. In the worst case scenario the vehicle would be forced to wait at some lights until they turned green. It would be more useful for a device to support this application, and only have some messages received, than to not support this application at all.
Connected Vehicle Roadside Equipment Traffic Management Center intersection management application status Moderate Moderate Low
This information could be of interest to a malicious individual who is attempting to determine the best way to accomplish a crime. As such it would be best to not make it easily accessible. May be LOW in some cases. If this is compromised, it could send unnecessary maintenance workers, or worse report plausible data that is erroneous. From THEA: should be able to cope with some bad information on the status and record of alerts/warnings; aggregate info; however could cause appearance of excessive traffic violations or unnecessary maintenance caused if data is compromised (operational state, status, log); should not affect the application functionality Incident status information should be presented in timely fashion as large scale mobility and safety issues are related. There are other mechanisms for reporting this information however, thus MODERATE. From THEA: Only limited adverse effect of info is not timely/readily available
Connected Vehicle Roadside Equipment Transit Vehicle OBE signal priority status Low Moderate Low
Not much could be learned by observing this flow, just the state of the priority request and the identity of the requester. Both of those are information that can be gleaned by physical observation, and give little advantage to an observer. Signal priority status information enables the receiving vehicle to proceed with more surety toward's its next stop; while there are obvious redundancies, a degree of confidence in the state of the message is required for user acceptance if nothing else. The most important aspect of this flow is the initiating request and hopefull success of that priority message; if that succeeds then the signal will turn in the vehicle's favor, making this flow a 'nice-to-have' that should be correct if it arrives, but is not necessary for the priority application to function.
ITS Roadway Equipment Connected Vehicle Roadside Equipment intersection control status Moderate High Moderate
This data is intentionally transmitted to everyone via a While this information is broadcast and can also be determined via other visual indicators, all communications between field infrastructure should be protected from viewing to prevent attackers from analyzing traffic and developing attack methods. If this is compromised, the Roadway Equipment and Roadside Equipment will be sending messages that are inconsistent with each other, leading to confusion and possible accidents. If this is down, the RSE doesn’t get the information it needs to stay in synch with the actual signal state, reducing or eliminating the value add from having this application. The RSE must detect a lack of availability and choose not to send out-of-date information, so a failure of availability could be interpreted as having the same value as Integrity. However, this data is semi-predictable and there are other indicators (such as the lights themselves) of the intersection status. From NYC, who believe this should be HIGH for some applications: If this is down, the RSE doesn’t get the information it needs to stay in synch with the actual signal state, reducing or eliminating the value add from having this application. The RSE must detect a lack of availability and choose not to send out-of-date information, so a failure of availability cannot have worse consequences than a failure of integrity which we have previously assessed at HIGH.
ITS Roadway Equipment Traffic Management Center right-of-way request notification Low Moderate Moderate
This can be reasonably guessed based on observing the ITS RE’s environment. It is obvious when a bus approaches an intersection. Invalid messages could lead to an unauthorized user gaining signal priority at an intersection. This could also be used to delay traffic, which could lead to a financial impact on the community. However, the traffic signal will have controls in place to ensure that it does not display an illegal configuration (such as green in every direction). Even if all of the Right-of-way Requests are not passed along from an ITS RE, the intersection will still operate as normal. There are other existing methods to assist a right-of-way requesting vehicle safely traveling through an intersection, such as lights and sirens, which prevent this from being a HIGH. DISC: THEA and NYC believe this to be LOW: "not necessary for the app to work; can cope with not having immediately available data"
ITS Roadway Equipment Traffic Management Center signal control status Low High Moderate
The current conditions of an ITS RE are completely observable, by design. This influences the TMC response to a right-of-way request. It should be as accurate as the right-of-way request themselves. For some applications (ISIG) this need only be moderate. Per THEA: info needs to be accurate and should not be tampered to enable effective monitoring and control by the TMC. DISC: THEA believes this to be MODERATE: "info needs to be accurate and should not be tampered to enable effective monitoring and control by the TMC; should be as accurate as the right of way request". NYC:TMC doesn’t play an active role in this application, i.e. even if the information contained in this flow were incorrect, it is unlikely to affect the outcome of this application one way or the other. On some applications NYC has this MODERATE though. RES: This value can obviously change a lot depending on the application context. The TMC will need the current status of the ITS RE in order to make an educated decision. If it is unavailable, the system is unable to operate. However, a few missed messages will not have a catastrophic impact. From NYC: TMC doesn’t play an active role in this application, i.e. even if it is unavailable, it is unlikely to affect the outcome of this application one way or the other. RES: This value can change a lot depending on the application context.
ITS Roadway Equipment Transit Vehicle Operator driver information Not Applicable High Moderate
This data is sent to all drivers and is also directly observable, by design. This is the primary signal trusted by the driver to decide whether to go through the intersection and what speed to go through the intersection at; if it’s wrong, accidents will happen. If the lights are out you have to get a policeman to direct traffic – expensive and inefficient and may cause a knock-on effect due to lack of coordination with other intersections.
Traffic Management Center Connected Vehicle Roadside Equipment intersection management application info Moderate High Low
Proprietary configuration data with warning parameters and thresholds. should be accurate and not be tampered with; could enable outside control of application This message is an indication of a potential hazard. If it isn’t received it increases the risk to other road users. If a vehicle is infringing on an intersection, it must report this.
Traffic Management Center ITS Roadway Equipment signal control commands Moderate High Moderate
Control flows, even for seemingly innocent devices, should be kept confidential to minimize attack vectors. While an individual installation may not be particularly impacted by a cyberattack of its sensor network, another installation might be severely impacted, and different installations are likely to use similar methods, so compromising one leads to compromising all. DISC: NYC believes this to be LOW: "The result of this will be directly observable." Invalid messages could lead to an unauthorized user gaining control of an intersection. This could also be used to bring traffic to a standstill, which could lead to a large financial impact on the community. DISC: NYC believes this to be MODERATE: The signal timing is critical to the intersection operation; incorrect signal timing can lead to significant congestion and unreliable operation; while unsafe operation is controlled by the cabinet monitoring system, attackers could “freeze” the signal or call a preemption. RES: This will vary depending on the application and implementation. These messages are important to help with preemption and signal priority applications. Without them, these applications mayl not work. However, if these signals are not received, the ITS RE will continue to function using its default configuration. The TMC should have an acknowledgement of the receipt of a message. DISC: NYC blieves this to be LOW: TMC doesn’t play an active role in this application, i.e. even if it is unavailable, it is unlikely to affect the outcome of this application one way or the other. RES: This will vary depending on the application and implementation.
Traffic Management Center ITS Roadway Equipment signal priority service request Not Applicable Moderate Low
There is no sensitive or confidential information within this messages. Additionally, it could be inferred by observing either the presence of a priority-requesting vehicle near an intersection, or the effect on the timing of the intersection. This is also transmitted as a result of broadcast data. The TMC is transmitting a request to the ITS RE on behalf of a priority-requesting vehicle. It should only be making requests on behalf of an approved vehicle. A corrupted request may lead to a vehicle not receiving a green light after requesting it. In this case, this may lead to traffic delays. If an unapproved vehicle is able to forge these requests, they may cause larger scale traffic delays. If the ITS RE does not receive any requests, the vehicle may not receive the priority it requested. In the worst case scenario the vehicle would be forced to wait at some lights until they turned green. It would be more useful for a device to support this application, and only have some messages received, than to not support this application at all.
Traffic Management Center Transportation Information Center intersection status Not Applicable High Moderate
This data is distributed using a variety of mechanisms, some of which are localized broadcast; it is desireable that all potential users get this information. If this flow is not accurate or delivered in a timely fashion then a large variety of mobility and safety services that depend on it will not work properly. If this flow is not accurate or delivered in a timely fashion then a large variety of mobility and safety services that depend on it will not work properly.
Transit Management Center Transit Operations Personnel transit operations status Moderate High High
Backoffice operations flows should have minimal protection from casual viewing, as otherwise imposters could gain illicit control or information that should not be generally available. Backoffice operations flows should generally be correct and available as these are the primary interface between operators and system. Backoffice operations flows should generally be correct and available as these are the primary interface between operators and system.
Transit Management Center Transit Vehicle OBE transit schedule information Low Moderate Moderate
This information is not sensitive. It is generally made public, to support transit system functionality. This data contains the vehicle assignment. It should be accurate, and not easily modified. However, the bus drivers will have some knowledge about what a reasonable configuration is, and should be able to notice any unusual configurations, such as all busses being a #27. This information is necessary for the TSP to work correctly. A few missed messages will not have a large impact. The Transit Management Center needs to know if the TV OBE does not receive the message, so it can resend it.
Transit Operations Personnel Transit Management Center transit operations personnel input Moderate High High
Backoffice operations flows should have minimal protection from casual viewing, as otherwise imposters could gain illicit control or information that should not be generally available. Backoffice operations flows should generally be correct and available as these are the primary interface between operators and system. Backoffice operations flows should generally be correct and available as these are the primary interface between operators and system.
Transit Vehicle OBE Connected Vehicle Roadside Equipment signal priority request Not Applicable Moderate Low
There is no sensitive or confidential information within this messages. Additionally, it could be inferred by observing either the presence of a priority-requesting vehicle near an intersection, or the effect on the timing of the intersection. This is also transmitted as a result of broadcast data. Only specific vehicles that have been granted authorization to receive priority/preemption should be able to send this request. Allowing other vehicles to send it could negatively impact the performance of the traffic signal network, so authentication and integrity mechanisms must ensure the message cannot be forged or altered. If the CVRSE does not receive any requests, the vehicle may not receive the priority it requested. In the worst case scenario the vehicle would be forced to wait at some lights until they turned green. It would be more useful for a device to support this application, and only have some messages received, than to not support this application at all.
Transit Vehicle OBE Transit Management Center transit vehicle schedule performance Low Moderate Low
This information is directly observable, and in most instances it is made publically available. This information may be used to influence the decision about whether or not to make a traffic control priority request on behalf of the transit vehicle. If it is incorrect it may cause the transit management center to send out incorrect traffic control priority requests, which may delay traffic. There should not be any catastrophic failures caused if this data is occasionally missing.
Transit Vehicle OBE Transit Vehicle Operator transit vehicle operator display Low Moderate Low
This should not include any sensitive information. It would be possible for a person standing behind the driver to observe the information transmitted. Some minimal guarantee of data integrity is necessary for all C-ITS flows. This entire application should not directly affect the drivers driving habits. The operator should still be slowing and stopping at yellow or red lights, along with observing all other driving regulations. DISC: Original V2I analysis classified this as LOW. Even if the operator is not made aware of the signal preemption, the system should still operate correctly. The operator should be using the traffic lights to influence their decision about whether or not to stop, not the display.
Transit Vehicle Operator Transit Vehicle OBE transit vehicle operator input Low Moderate Low
This information is transmitted through systems on board the Transit Vehicle. Even if the vehicle were compromised and these communications monitored, most of this information is directly observable. Some minimal guarantee of data integrity is necessary for all C-ITS flows. If this is compromised, it could result in an incorrect signal priority request, which has minimal impact. DISC: Original V2I analysis classified this as LOW. A delay in reporting this may result in a signal priority request not going through, which has minimal impact.

Standards

The following table lists the standards associated with physical objects in this service package. For standards related to interfaces, see the specific information flow triple pages. These pages can be accessed directly from the SVG diagram(s) located on the Physical tab, by clicking on each information flow line on the diagram.

NameTitlePhysical Object
CTI 4001 RSU Roadside Unit (RSU) Standard Connected Vehicle Roadside Equipment
ITE 5201 ATC Advanced Transportation Controller ITS Roadway Equipment
ITE 5202 ATC Model 2070 Model 2070 Controller Standard ITS Roadway Equipment
ITE 5301 ATC ITS Cabinet Intelligent Transportation System Standard Specification for Roadside Cabinets ITS Roadway Equipment
ITE 5401 ATC API Application Programming Interface Standard for the Advanced Transportation Controller ITS Roadway Equipment
NEMA TS 8 Cyber and Physical Security Cyber and Physical Security for Intelligent Transportation Systems ITS Roadway Equipment
Traffic Management Center
NEMA TS2 Traffic Controller Assemblies Traffic Controller Assemblies with NTCIP Requirements ITS Roadway Equipment




System Requirements

No System Requirements