Parent Service Package: WX01
< < VS20.1 : WX01.1 : WX01.2 > >

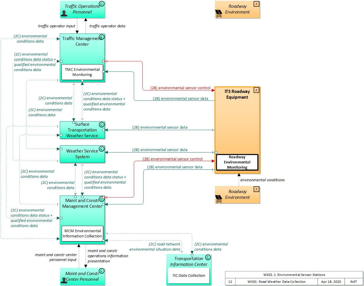
WX01.1: Environmental Sensor Stations Implementation

Environmental sensors deployed on or about the roadway are used to collect current road weather conditions.

Relevant Regions: Australia, Canada, European Union, and United States

Enterprise

Development Stage Roles and Relationships

Installation Stage Roles and Relationships

Operations and Maintenance Stage Roles and Relationships
(hide)

Source Destination Role/Relationship
DriverRoadway Owner Expectation of Roadway Condition Management
ITS Roadway Equipment MaintainerITS Roadway Equipment Maintains
ITS Roadway Equipment ManagerITS Roadway Equipment Manages
ITS Roadway Equipment ManagerMaint and Constr Field Personnel System Usage Agreement
ITS Roadway Equipment OwnerITS Roadway Equipment Maintainer System Maintenance Agreement
ITS Roadway Equipment OwnerITS Roadway Equipment Manager Operations Agreement
ITS Roadway Equipment OwnerMaint and Constr Center Personnel Application Usage Agreement
ITS Roadway Equipment OwnerMaint and Constr Management Center Maintainer Maintenance Data Exchange Agreement
ITS Roadway Equipment OwnerMaint and Constr Management Center Owner Information Exchange Agreement
ITS Roadway Equipment OwnerMaint and Constr Management Center User Service Usage Agreement
ITS Roadway Equipment OwnerSurface Transportation Weather Service Maintainer Maintenance Data Exchange Agreement
ITS Roadway Equipment OwnerSurface Transportation Weather Service Operator Application Usage Agreement
ITS Roadway Equipment OwnerSurface Transportation Weather Service Owner Information Provision Agreement
ITS Roadway Equipment OwnerSurface Transportation Weather Service User Service Usage Agreement
ITS Roadway Equipment OwnerTraffic Management Center Maintainer Maintenance Data Exchange Agreement
ITS Roadway Equipment OwnerTraffic Management Center Owner Information Exchange Agreement
ITS Roadway Equipment OwnerTraffic Management Center User Service Usage Agreement
ITS Roadway Equipment OwnerTraffic Operations Personnel Application Usage Agreement
ITS Roadway Equipment OwnerWeather Service System Maintainer Maintenance Data Exchange Agreement
ITS Roadway Equipment OwnerWeather Service System Operator Application Usage Agreement
ITS Roadway Equipment OwnerWeather Service System Owner Information Provision Agreement
ITS Roadway Equipment OwnerWeather Service System User Service Usage Agreement
ITS Roadway Equipment SupplierITS Roadway Equipment Owner Warranty
Maint and Constr Center PersonnelMaint and Constr Management Center Operates
Maint and Constr Field PersonnelITS Roadway Equipment Operates
Maint and Constr Management Center MaintainerMaint and Constr Management Center Maintains
Maint and Constr Management Center ManagerMaint and Constr Center Personnel System Usage Agreement
Maint and Constr Management Center ManagerMaint and Constr Management Center Manages
Maint and Constr Management Center OwnerITS Roadway Equipment Maintainer Maintenance Data Exchange Agreement
Maint and Constr Management Center OwnerITS Roadway Equipment Owner Information Exchange Agreement
Maint and Constr Management Center OwnerITS Roadway Equipment User Service Usage Agreement
Maint and Constr Management Center OwnerMaint and Constr Field Personnel Application Usage Agreement
Maint and Constr Management Center OwnerMaint and Constr Management Center Maintainer System Maintenance Agreement
Maint and Constr Management Center OwnerMaint and Constr Management Center Manager Operations Agreement
Maint and Constr Management Center OwnerSurface Transportation Weather Service Maintainer Maintenance Data Exchange Agreement
Maint and Constr Management Center OwnerSurface Transportation Weather Service Operator Application Usage Agreement
Maint and Constr Management Center OwnerSurface Transportation Weather Service Owner Information Exchange Agreement
Maint and Constr Management Center OwnerSurface Transportation Weather Service User Service Usage Agreement
Maint and Constr Management Center OwnerTIC Operator Application Usage Agreement
Maint and Constr Management Center OwnerTraffic Management Center Maintainer Maintenance Data Exchange Agreement
Maint and Constr Management Center OwnerTraffic Management Center Owner Information Exchange Agreement
Maint and Constr Management Center OwnerTraffic Management Center User Service Usage Agreement
Maint and Constr Management Center OwnerTraffic Operations Personnel Application Usage Agreement
Maint and Constr Management Center OwnerTransportation Information Center Maintainer Maintenance Data Exchange Agreement
Maint and Constr Management Center OwnerTransportation Information Center Owner Information Exchange Agreement
Maint and Constr Management Center OwnerTransportation Information Center User Service Usage Agreement
Maint and Constr Management Center OwnerWeather Service System Maintainer Maintenance Data Exchange Agreement
Maint and Constr Management Center OwnerWeather Service System Operator Application Usage Agreement
Maint and Constr Management Center OwnerWeather Service System Owner Information Exchange Agreement
Maint and Constr Management Center OwnerWeather Service System User Service Usage Agreement
Maint and Constr Management Center SupplierMaint and Constr Management Center Owner Warranty
Roadway MaintainerRoadway Environment Maintains
Roadway ManagerRoadway Environment Manages
Roadway OwnerRoadway Maintainer System Maintenance Agreement
Roadway OwnerRoadway Manager Operations Agreement
Surface Transportation Weather Service MaintainerSurface Transportation Weather Service Maintains
Surface Transportation Weather Service ManagerSurface Transportation Weather Service Manages
Surface Transportation Weather Service ManagerSurface Transportation Weather Service Operator System Usage Agreement
Surface Transportation Weather Service OperatorSurface Transportation Weather Service Operates
Surface Transportation Weather Service OwnerMaint and Constr Center Personnel Application Usage Agreement
Surface Transportation Weather Service OwnerMaint and Constr Management Center Maintainer Maintenance Data Exchange Agreement
Surface Transportation Weather Service OwnerMaint and Constr Management Center Owner Information Exchange Agreement
Surface Transportation Weather Service OwnerMaint and Constr Management Center User Service Usage Agreement
Surface Transportation Weather Service OwnerSurface Transportation Weather Service Maintainer System Maintenance Agreement
Surface Transportation Weather Service OwnerSurface Transportation Weather Service Manager Operations Agreement
Surface Transportation Weather Service OwnerTraffic Management Center Maintainer Maintenance Data Exchange Agreement
Surface Transportation Weather Service OwnerTraffic Management Center Owner Information Exchange Agreement
Surface Transportation Weather Service OwnerTraffic Management Center User Service Usage Agreement
Surface Transportation Weather Service OwnerTraffic Operations Personnel Application Usage Agreement
Surface Transportation Weather Service SupplierSurface Transportation Weather Service Owner Warranty
TIC OperatorTransportation Information Center Operates
Traffic Management Center MaintainerTraffic Management Center Maintains
Traffic Management Center ManagerTraffic Management Center Manages
Traffic Management Center ManagerTraffic Operations Personnel System Usage Agreement
Traffic Management Center OwnerITS Roadway Equipment Maintainer Maintenance Data Exchange Agreement
Traffic Management Center OwnerITS Roadway Equipment Owner Information Exchange Agreement
Traffic Management Center OwnerITS Roadway Equipment User Service Usage Agreement
Traffic Management Center OwnerMaint and Constr Center Personnel Application Usage Agreement
Traffic Management Center OwnerMaint and Constr Field Personnel Application Usage Agreement
Traffic Management Center OwnerMaint and Constr Management Center Maintainer Maintenance Data Exchange Agreement
Traffic Management Center OwnerMaint and Constr Management Center Owner Information Exchange Agreement
Traffic Management Center OwnerMaint and Constr Management Center User Service Usage Agreement
Traffic Management Center OwnerSurface Transportation Weather Service Maintainer Maintenance Data Exchange Agreement
Traffic Management Center OwnerSurface Transportation Weather Service Operator Application Usage Agreement
Traffic Management Center OwnerSurface Transportation Weather Service Owner Information Exchange Agreement
Traffic Management Center OwnerSurface Transportation Weather Service User Service Usage Agreement
Traffic Management Center OwnerTraffic Management Center Maintainer System Maintenance Agreement
Traffic Management Center OwnerTraffic Management Center Manager Operations Agreement
Traffic Management Center OwnerWeather Service System Maintainer Maintenance Data Exchange Agreement
Traffic Management Center OwnerWeather Service System Operator Application Usage Agreement
Traffic Management Center OwnerWeather Service System Owner Information Exchange Agreement
Traffic Management Center OwnerWeather Service System User Service Usage Agreement
Traffic Management Center SupplierTraffic Management Center Owner Warranty
Traffic Operations PersonnelTraffic Management Center Operates
Transportation Information Center MaintainerTransportation Information Center Maintains
Transportation Information Center ManagerTIC Operator System Usage Agreement
Transportation Information Center ManagerTransportation Information Center Manages
Transportation Information Center OwnerMaint and Constr Center Personnel Application Usage Agreement
Transportation Information Center OwnerMaint and Constr Management Center Maintainer Maintenance Data Exchange Agreement
Transportation Information Center OwnerMaint and Constr Management Center Owner Information Exchange Agreement
Transportation Information Center OwnerMaint and Constr Management Center User Service Usage Agreement
Transportation Information Center OwnerTransportation Information Center Maintainer System Maintenance Agreement
Transportation Information Center OwnerTransportation Information Center Manager Operations Agreement
Transportation Information Center SupplierTransportation Information Center Owner Warranty
Weather Service System MaintainerWeather Service System Maintains
Weather Service System ManagerWeather Service System Manages
Weather Service System ManagerWeather Service System Operator System Usage Agreement
Weather Service System OperatorWeather Service System Operates
Weather Service System OwnerMaint and Constr Center Personnel Application Usage Agreement
Weather Service System OwnerMaint and Constr Management Center Maintainer Maintenance Data Exchange Agreement
Weather Service System OwnerMaint and Constr Management Center Owner Information Exchange Agreement
Weather Service System OwnerMaint and Constr Management Center User Service Usage Agreement
Weather Service System OwnerTraffic Management Center Maintainer Maintenance Data Exchange Agreement
Weather Service System OwnerTraffic Management Center Owner Information Exchange Agreement
Weather Service System OwnerTraffic Management Center User Service Usage Agreement
Weather Service System OwnerTraffic Operations Personnel Application Usage Agreement
Weather Service System OwnerWeather Service System Maintainer System Maintenance Agreement
Weather Service System OwnerWeather Service System Manager Operations Agreement
Weather Service System SupplierWeather Service System Owner Warranty

Functional

This service package includes the following Functional View PSpecs:

Physical Object Functional Object PSpec Number PSpec Name
ITS Roadway Equipment Roadway Environmental Monitoring 1.1.1.3 Process Environmental Sensor Data
1.2.7.1.1 Process Indicator Output Data for Roads
1.2.7.1.4 Process Signal Control Conflict Monitoring
1.2.7.2.1 Monitor Roadside Equipment Operation
1.2.7.2.4 Provide Device Interface to Other Roadway Devices
1.2.7.2.5 Process Roadway Information Data
9.3.3.1 Collect Vehicle Speed
Maint and Constr Management Center MCM Environmental Information Collection 9.2.3.7 Process Environmental Probe Data for Maintenance
9.2.5 Provide M&C Center Personnel Interface for Maint
9.4.2 Collect Environmental Data
9.4.5 Provide M&C Center Personnel Interface for Environment
Traffic Management Center TMC Environmental Monitoring 1.1.2.5 Process Vehicle Situation Data
1.1.2.8 Process Roadway Environmental Data
1.1.4.1 Retrieve Traffic Data
1.1.4.2 Provide Traffic Operations Personnel Traffic Data Interface
1.1.4.4 Manage Traffic Archive Data
1.1.5 Exchange Data with Other Traffic Centers
1.2.4.3 Output In-vehicle Signage Data
1.2.4.7 Manage Roadway Warning System
1.2.8 Collect Traffic Field Equipment Fault Data
Transportation Information Center TIC Data Collection 6.2.1 Collect Misc Traveler Information
6.2.2 Collect Traffic Data
6.2.3 Collect Transit Operations Data
6.2.4 Collect Multimodal Data
6.2.5 Collect Situation and Sensor Data From Vehicles
6.2.6 Collect Emergency Traveler Data
6.5.4 Process Travel Services Provider Data
6.6.2.3 Provide Route Segment Data for Other Areas
7.4.2 Collect Price Data for Traveler Information Use

Physical

The physical diagram can be viewed in SVG or PNG format and the current format is SVG.
SVG Diagram
PNG Diagram


Display Legend in SVG or PNG

Includes Physical Objects:

Physical Object Class Description
ITS Roadway Equipment Field 'ITS Roadway Equipment' represents the ITS equipment that is distributed on and along the roadway that monitors and controls traffic and monitors and manages the roadway. This physical object includes traffic detectors, environmental sensors, traffic signals, highway advisory radios, dynamic message signs, CCTV cameras and video image processing systems, grade crossing warning systems, and ramp metering systems. Lane management systems and barrier systems that control access to transportation infrastructure such as roadways, bridges and tunnels are also included. This object also provides environmental monitoring including sensors that measure road conditions, surface weather, and vehicle emissions. Work zone systems including work zone surveillance, traffic control, driver warning, and work crew safety systems are also included.
Maint and Constr Center Personnel Center The people that directly interface with a Maintenance and Construction Management Center. These personnel interact with fleet dispatch and management systems, road maintenance systems, incident management systems, work plan scheduling systems, and work zone management systems. They provide operator data and command inputs to direct system operations to varying degrees depending on the type of system and the deployment scenario.
Maint and Constr Management Center Center The 'Maint and Constr Management Center' monitors and manages roadway infrastructure construction and maintenance activities. Representing both public agencies and private contractors that provide these functions, this physical object manages fleets of maintenance, construction, or special service vehicles (e.g., snow and ice control equipment). The physical object receives a wide range of status information from these vehicles and performs vehicle dispatch, routing, and resource management for the vehicle fleets and associated equipment. The physical object participates in incident response by deploying maintenance and construction resources to an incident scene, in coordination with other center physical objects. The physical object manages equipment at the roadside, including environmental sensors and automated systems that monitor and mitigate adverse road and surface weather conditions. It manages the repair and maintenance of both non-ITS and ITS equipment including the traffic controllers, detectors, dynamic message signs, signals, and other equipment associated with the roadway infrastructure. Weather information is collected and fused with other data sources and used to support advanced decision support systems. The physical object remotely monitors and manages ITS capabilities in work zones, gathering, storing, and disseminating work zone information to other systems. It manages traffic in the vicinity of the work zone and advises drivers of work zone status (either directly at the roadside or through an interface with the Transportation Information Center or Traffic Management Center physical objects.) Construction and maintenance activities are tracked and coordinated with other systems, improving the quality and accuracy of information available regarding closures and other roadway construction and maintenance activities.
Roadway Environment Field 'Roadway Environment' represents the physical condition and geometry of the road surface, markings, signs, and other objects on or near the road surface. It also represents the environmental conditions immediately surrounding the roadway. The roadway environment must be sensed and interpreted to support automated vehicle services. Surrounding conditions may include fog, ice, snow, rain, wind, etc. which will influence the way in which a vehicle can be safely operated on the roadway. The roadway environment must be monitored to enable corrective action and information dissemination regarding roadway conditions which may adversely affect travel. Infrastructure owner/operators can improve the roadway environment to improve the performance and accuracy of vehicle-based sensors that must sense and interpret this environment. Improvements could include changes in the shape, size, design, and materials used in signs, pavement markings, and other road features.
Surface Transportation Weather Service Center The 'Surface Transportation Weather Service' represents the providers of value-added sector-specific meteorological services. These providers utilize National Weather Service data and predictions, road condition information and local environmental data provided by traffic management or maintenance organizations, and their own models to provide surface transportation related weather observations and forecasts including pavement temperature and conditions.
Traffic Management Center Center The 'Traffic Management Center' monitors and controls traffic and the road network. It represents centers that manage a broad range of transportation facilities including freeway systems, rural and suburban highway systems, and urban and suburban traffic control systems. It communicates with ITS Roadway Equipment and Connected Vehicle Roadside Equipment (RSE) to monitor and manage traffic flow and monitor the condition of the roadway, surrounding environmental conditions, and field equipment status. It manages traffic and transportation resources to support allied agencies in responding to, and recovering from, incidents ranging from minor traffic incidents through major disasters.
Traffic Operations Personnel Center 'Traffic Operations Personnel' represents the people that operate a traffic management center. These personnel interact with traffic control systems, traffic surveillance systems, incident management systems, work zone management systems, and travel demand management systems. They provide operator data and command inputs to direct system operations to varying degrees depending on the type of system and the deployment scenario.
Transportation Information Center Center The 'Transportation Information Center' collects, processes, stores, and disseminates transportation information to system operators and the traveling public. The physical object can play several different roles in an integrated ITS. In one role, the TIC provides a data collection, fusing, and repackaging function, collecting information from transportation system operators and redistributing this information to other system operators in the region and other TICs. In this information redistribution role, the TIC provides a bridge between the various transportation systems that produce the information and the other TICs and their subscribers that use the information. The second role of a TIC is focused on delivery of traveler information to subscribers and the public at large. Information provided includes basic advisories, traffic and road conditions, transit schedule information, yellow pages information, ride matching information, and parking information. The TIC is commonly implemented as a website or a web-based application service, but it represents any traveler information distribution service.
Weather Service System Center The 'Weather Service System' provides weather, hydrologic, and climate information and warnings of hazardous weather including thunderstorms, flooding, hurricanes, tornadoes, winter weather, tsunamis, and climate events. It provides atmospheric weather observations and forecasts that are collected and derived by the National Weather Service, private sector providers, and various research organizations. The interface provides formatted weather data products suitable for on-line processing and integration with other ITS data products as well as Doppler radar images, satellite images, severe storm warnings, and other products that are formatted for presentation to various ITS users.

Includes Functional Objects:

Functional Object Description Physical Object
MCM Environmental Information Collection 'MCM Environmental Information Collection' collects current road and weather conditions using data collected from environmental sensors deployed on and about the roadway. In addition to fixed sensor stations at the roadside, this functional object also collects environmental information from sensor systems located on Maintenance and Construction Vehicles. It also collects current and forecast environmental conditions information that is made available by other systems. The functional object aggregates the sensor system data and provides it, along with data attributes to other applications. Maint and Constr Management Center
Roadway Environmental Monitoring 'Roadway Environmental Monitoring' measures environmental conditions and communicates the collected information back to a center where it can be monitored and analyzed or to other field devices to support communications to vehicles. A broad array of weather and road surface information may be collected. Weather conditions that may be measured include temperature, wind, humidity, precipitation, and visibility. Surface and sub-surface sensors can measure road surface temperature, moisture, icing, salinity, and other metrics. ITS Roadway Equipment
TIC Data Collection 'TIC Data Collection' collects transportation-related data from other centers, performs data quality checks on the collected data and then consolidates, verifies, and refines the data and makes it available in a consistent format to applications that support operational data sharing between centers and deliver traveler information to end-users. A broad range of data is collected including traffic and road conditions, transit data, pathway information, emergency information and advisories, weather data, special event information, traveler services, parking, multimodal data, and toll/pricing data. It also shares data with other transportation information centers. Transportation Information Center
TMC Environmental Monitoring 'TMC Environmental Monitoring' assimilates current and forecast road conditions and surface weather information using a combination of weather service provider information, information collected by other centers such as the Maintenance and Construction Management Center, data collected from environmental sensors deployed on and about the roadway, and information collected from connected vehicles. The collected environmental information is monitored and presented to the operator. This information can be used to issue general traveler advisories and support location specific warnings to drivers. Traffic Management Center

Includes Information Flows:

Information Flow Description
environmental conditions Current road conditions (e.g., surface temperature, subsurface temperature, moisture, icing, treatment status) and surface weather conditions (e.g., air temperature, wind speed, precipitation, visibility) that are measured by environmental sensors.
environmental conditions data Current road conditions (e.g., surface temperature, subsurface temperature, moisture, icing, treatment status) and surface weather conditions (e.g., air temperature, wind speed, precipitation, visibility) as measured and reported by fixed and/or mobile environmental sensors and aggregated by the data collector. Attributes relating to the data collection (and aggregation) are also included.
environmental conditions data status Status of the data quality of environmental conditions data provided by a data contributor. Includes not only status by sensor, but statistical data regarding the quality checking of data provided.
environmental sensor control Data used to configure and control environmental sensors.
environmental sensor data Current road conditions (e.g., surface temperature, subsurface temperature, moisture, icing, treatment status) and surface weather conditions (e.g., air temperature, wind speed, precipitation, visibility) as measured and reported by fixed and/or mobile environmental sensors. Operational status of the sensors is also included.
maint and constr center personnel input User input from maintenance and construction center personnel including routing information, scheduling data, dispatch instructions, device configuration and control, resource allocations, alerts, incident and emergency response plan coordination.
maint and constr operations information presentation Presentation of maintenance and construction operations information to center personnel. This information includes maintenance resource status (vehicles, equipment, and personnel), work schedule information, work status, road and weather conditions, traffic information, incident information and associated resource requests, security alerts, emergency response plans and a range of other information that supports efficient maintenance and construction operations and planning.
qualified environmental conditions data Current road conditions (e.g., surface temperature, subsurface temperature, moisture, icing, treatment status) and surface weather conditions (e.g., air temperature, wind speed, precipitation, visibility) that has had quality checks performed on it and has been formatted and consolidated by the Clarus system. Attributes relating to the data collection (and aggregation) are also included.
road network environmental situation data Aggregated environmental situation data collected from vehicles and other sources for the road network. Aggregated information would include measured air temperature, exterior light status, wiper status, sun sensor status, rain sensor status, traction control status, ALB status, and other collected vehicle system status and sensor information for the region.
traffic operator data Presentation of traffic operations data to the operator including traffic conditions, current operating status of field equipment, maintenance activity status, incident status, video images, security alerts, emergency response plan updates and other information. This data keeps the operator appraised of current road network status, provides feedback to the operator as traffic control actions are implemented, provides transportation security inputs, and supports review of historical data and preparation for future traffic operations activities.
traffic operator input User input from traffic operations personnel including requests for information, configuration changes, commands to adjust current traffic control strategies (e.g., adjust signal timing plans, change DMS messages), and other traffic operations data entry.

Goals and Objectives

Associated Planning Factors and Goals

Planning Factor Goal

Associated Objective Categories

Objective Category

Associated Objectives and Performance Measures

Objective Performance Measure


 
Since the mapping between objectives and service packages is not always straight-forward and often situation-dependent, these mappings should only be used as a starting point. Users should do their own analysis to identify the best service packages for their region.

Needs and Requirements

Need Functional Object Requirement
01 Traffic operations or maintenance and construction operations need be able to collect road conditions and weather data from environmental sensors on or in the vicinity of the roadway. MCM Environmental Information Collection 01 The center shall remotely control environmental sensors that measure road surface temperature, moisture, icing, salinity, and other measures.
02 The center shall remotely control environmental sensors that measure weather conditions including temperature, wind, humidity, precipitation, and visibility.
07 The center shall respond to control data from center personnel regarding environmental sensor control and weather data collection.
08 The center shall collect operational status for the roadside and vehicle-based environmental sensor equipment.
09 The center shall collect fault data for the roadside and vehicle-based environmental sensor equipment for repair.
10 The center shall collect environmental data from sensors that measure road surface temperature, moisture, icing, salinity, and other measures.
Roadway Environmental Monitoring 01 The field element shall include surface and sub-surface environmental sensors that measure road surface temperature, moisture, icing, salinity, and other measures.
02 The field element shall include environmental sensors that measure weather conditions including temperature, wind, humidity, precipitation, and visibility.
04 The field element's environmental sensors shall be remotely controlled by a traffic management center.
06 The field element's environmental sensors shall be remotely controlled by a maintenance and construction vehicle.
07 The field element shall provide environmental sensor equipment operational status to the controlling center or maintenance vehicle.
08 The field element shall provide environmental sensor equipment fault indication to the controlling center or maintenance vehicle.
09 The field element shall remotely aggregate environmental sensor data with environmental data collected from maintenance and construction vehicles.
10 The field element shall provide weather and road surface condition data to centers.
11 The field element shall provide weather and road surface condition data to maintenance and construction vehicles.
12 The field equipment shall provide environmental sensor data to the Connected Vehicle Roadside Equipment.
TMC Environmental Monitoring 01 The traffic center shall remotely control environmental sensors that measure road surface conditions including temperature, moisture, icing, salinity, and other measures.
02 The traffic center shall remotely control environmental sensors that measure weather conditions including temperature, wind, humidity, precipitation, and visibility.
02 Traffic operations need to be able to collect road conditions and weather data from vehicle on-board sensors. TIC Data Collection 23 The center shall acquire environmental data from vehicles.
03 Traffic operations and maintenance and construction operations need to share collected environmental data with each other. MCM Environmental Information Collection 11 The center shall provide weather and road condition information to traffic management operations.
TMC Environmental Monitoring 06 The traffic center shall share the collected environmental data with Maintenance and construction operations.
04 Traffic operations and Maintenance and construction need to be able to receive environmental data from Weather operations. TMC Environmental Monitoring 04 The traffic center shall receive road condition information from weather service providers.
05 Maintenance and construction operations need to be able to collect road conditions and weather data from maintenance vehicle on-board sensors. MCM Environmental Information Collection 03 The center shall remotely control environmental sensors on-board maintenance and construction vehicles that measure road and weather conditions including air and surface temperatures, wind speed, humidity, precipitation, visibility and other measures.
04 The center shall collect environmental probe data (air temperature, exterior light status, wiper status, traction control status, etc.) from short range communications equipment that communicates with appropriately equipped probe vehicles.
Roadway Environmental Monitoring 09 The field element shall remotely aggregate environmental sensor data with environmental data collected from maintenance and construction vehicles.
06 Weather Systems need be able to collect road conditions and weather data from environmental sensors on or in the vicinity of the roadway. Roadway Environmental Monitoring 05 The field element's environmental sensors shall be remotely controlled by weather service providers such as the National Weather Service or value-added sector specific meteorological services.
TIC Data Collection 07 The center shall collect, process, and store current and forecast road conditions and surface weather conditions.

Related Sources

Document Name Version Publication Date
None


Security

In order to participate in this service package, each physical object should meet or exceed the following security levels.

Physical Object Security
Physical Object Confidentiality Integrity Availability Security Class
ITS Roadway Equipment Moderate High Moderate Class 3
Maint and Constr Management Center Moderate Moderate Moderate Class 2
Roadway Environment Not Applicable Low Low Class 1
Surface Transportation Weather Service Low Moderate Moderate Class 1
Traffic Management Center Moderate Moderate Moderate Class 2
Transportation Information Center Low High Moderate Class 3
Weather Service System Low Moderate Moderate Class 1



In order to participate in this service package, each information flow triple should meet or exceed the following security levels.

Information Flow Security
Source Destination Information Flow Confidentiality Integrity Availability
Basis Basis Basis
ITS Roadway Equipment Maint and Constr Management Center environmental sensor data Low High Moderate
Little to no impact if this data is observed WYO believes this to be MODERATE or HIGH depending on the application Updates are valuable only if they are timely.
ITS Roadway Equipment Surface Transportation Weather Service environmental sensor data Low Moderate Moderate
Little to no impact if this data is observed This data should be correct, as it may be used to establish safe speeds and determine road treatments. Updates are valuable only if they are timely.
ITS Roadway Equipment Traffic Management Center environmental sensor data Low Moderate Moderate
Little to no impact if this data is observed info should be correct to determine safe speeds etc.; DISC: WYO believes this to be HIGH Updates are desireable but slightly outdated information will not be catastrophic.
ITS Roadway Equipment Weather Service System environmental sensor data Low Moderate Moderate
Little to no impact if this data is observed This data should be correct, as it may be used to establish safe speeds and determine road treatments. Updates are valuable only if they are timely.
Maint and Constr Center Personnel Maint and Constr Management Center maint and constr center personnel input High High High
Direct interactions between personnel and systems in a backoffice environment are effectively protected by physical means, so long as the interaction is in a dedicated facility. If this interaction is virtual (i.e. ,the MCMC is not directly in front of the MCMC Personnel, like in a cloud-based system) then the user's input requires some degree of obfuscation depending on sensitivity of information. Given that this could include information about compromised or ineffectual systems, including security systems, the potential for damage is high. Thus, HIGH. Backoffice operations flows should generally be correct and available as these are the primary interface between operators and system. Backoffice operations flows should generally be correct and available as these are the primary interface between operators and system.
Maint and Constr Management Center ITS Roadway Equipment environmental sensor control Moderate Moderate Moderate
Control flows, even for seemingly innocent devices, should be kept confidential to minimize attack vectors. While an individual installation may not be particularly impacted by a cyberattack of its sensor network, another installation might be severely impacted, and different installations are likely to use similar methods, so compromising one leads to compromising all. DISC: WYO believes this to be MODERATE. Control flows, even for seemingly innocent devices, should have MODERATE integrity at minimum, just to guarantee that intended control messages are received. Incorrect, corrupted, intercepted and modified control messages can or will result in target field devices not behaving according to operator intent. The severity of this depends on the type of device, which is why some devices are set MODERATE and some HIGH. Control flow availability is related to the criticality of being able to remotely control the device. For most devices, this is MODERATE. For purely passive devices with no incident relationship, this will be LOW. All devices should have default modes that enable them to operate without backhaul connectivity, so no device warrants a HIGH.
Maint and Constr Management Center Maint and Constr Center Personnel maint and constr operations information presentation Not Applicable Moderate Moderate
System maintenance flows should have some protection from casual viewing, as otherwise imposters could gain illicit control over field equipment Information presented to backoffice system operators must be consistent or the operator may perform actions that are not appropriate to the real situation. The backoffice system operator should have access to system operation. If this interface is down then control is effectively lost, as without feedback from the system the operator has no way of knowing what is the correct action to take.
Maint and Constr Management Center Surface Transportation Weather Service environmental conditions data Low Moderate Low
Little to no impact if this data is observed This data should be correct, as it may be used to establish safe speeds and determine road treatments. There should be other mechanisms for determining this data; in areas and times of severe weather this might be MODERATE.
Maint and Constr Management Center Traffic Management Center environmental conditions data Low Moderate Low
Little to no impact if this data is observed This data should be correct, as it may be used to establish safe speeds and determine road treatments. There should be other mechanisms for determining this data; in areas and times of severe weather this might be MODERATE.
Maint and Constr Management Center Transportation Information Center environmental conditions data Low Moderate Low
Little to no impact if this data is observed This data should be correct, as it may be used to establish safe speeds and determine road treatments. There should be other mechanisms for determining this data; in areas and times of severe weather this might be MODERATE.
Maint and Constr Management Center Weather Service System environmental conditions data Low Moderate Low
Little to no impact if this data is observed This data should be correct, as it may be used to establish safe speeds and determine road treatments. There should be other mechanisms for determining this data; in areas and times of severe weather this might be MODERATE.
Roadway Environment ITS Roadway Equipment environmental conditions Not Applicable Low Low
Sensor-based information flows by definition have no confidentiality concerns. While typically security concerns related to sensing ignored, if considered this would be LOW, as the obfuscation or failure of any given environmental sensor is likely to be overcome by the mass of data necessary to draw environmental concluisions. While typically security concerns related to sensing ignored, if considered this would be LOW, as the obfuscation or failure of any given environmental sensor is likely to be overcome by the mass of data necessary to draw environmental concluisions.
Surface Transportation Weather Service Maint and Constr Management Center environmental conditions data status Low Moderate Low
Little to no impact if this data is observed This data should be correct, as the base data this reports on is used to establish safe speeds and determine road treatments. There should be other mechanisms for determining this data; in areas and times of severe weather this might be MODERATE.
Surface Transportation Weather Service Maint and Constr Management Center qualified environmental conditions data Low Moderate Moderate
If this data were exposed there would be little to no harm, except that the exposure was not authorized and the sender had no knowledge of downstream data usage. That alone is difficult to judge as 'serious harm' so left at LOW. Since the point of this particular flow is to provide data that is already quality checked, corruption of this data would have a significant negative impact on the users of this data. This flow is used to help determine what road treatments should be performed. If unavailable then other mechanisms would be used, but these would degrade the overall quality of road condition estimatation; if that estimate fails to suggest the correct treatment method, the cost to mobility and maintenance could be signficant.
Surface Transportation Weather Service Traffic Management Center environmental conditions data status Low Moderate Low
Little to no impact if this data is observed This data should be correct, as the base data this reports on is used to establish safe speeds and determine road treatments. There should be other mechanisms for determining this data; in areas and times of severe weather this might be MODERATE.
Surface Transportation Weather Service Traffic Management Center qualified environmental conditions data Low Moderate Moderate
If this data were exposed there would be little to no harm, except that the exposure was not authorized and the sender had no knowledge of downstream data usage. That alone is difficult to judge as 'serious harm' so left at LOW. Since the point of this particular flow is to provide data that is already quality checked, corruption of this data would have a significant negative impact on the users of this data. This flow is used to help determine what road operations actions should be taken. If unavailable then other mechanisms would be used, but these would degrade the overall quality of road condition estimation; if that estimate fails to suggest the correct actions, the cost to mobility could be signficant.
Traffic Management Center ITS Roadway Equipment environmental sensor control Moderate Moderate Low
Control flows, even for seemingly innocent devices, should be kept confidential to minimize attack vectors. While an individual installation may not be particularly impacted by a cyberattack of its sensor network, another installation might be severely impacted, and different installations are likely to use similar methods, so compromising one leads to compromising all. DISC: THEA, WYO believe this to be LOW: encrypted, authenticated, proprietary; but should not cause severe damage if seen Should be accurate and not be tampered with; could enable outside control of traffic sensors but should not cause severe harm, but could cause issues with environmental sensor data received and be detrimental to operations; DISC: WYO believes this may be HIGH for some applications Control flow availability is related to the criticality of being able to remotely control the device. For most devices, this is MODERATE. For purely passive devices with no incident relationship, this will be LOW. All devices should have default modes that enable them to operate without backhaul connectivity, so no device warrants a HIGH. From THEAwant updates but delayed information will not be severe; should be able to operate from a previous/default control/config; DISC: WYO believes this to be MODERATE
Traffic Management Center Maint and Constr Management Center environmental conditions data Low Moderate Low
Little to no impact if this data is observed This data should be correct, as it may be used to establish safe speeds and determine road treatments. There should be other mechanisms for determining this data; in areas and times of severe weather this might be MODERATE.
Traffic Management Center Surface Transportation Weather Service environmental conditions data Low Moderate Low
Little to no impact if this data is observed This data should be correct, as it may be used to establish safe speeds and determine road treatments. There should be other mechanisms for determining this data; in areas and times of severe weather this might be MODERATE.
Traffic Management Center Traffic Operations Personnel traffic operator data Moderate Moderate Moderate
Backoffice operations flows should have minimal protection from casual viewing, as otherwise imposters could gain illicit control or information that should not be generally available. Information presented to backoffice system operators must be consistent or the operator may perform actions that are not appropriate to the real situation. The backoffice system operator should have access to system operation. If this interface is down then control is effectively lost, as without feedback from the system the operator has no way of knowing what is the correct action to take.
Traffic Management Center Weather Service System environmental conditions data Low Moderate Low
Little to no impact if this data is observed This data should be correct, as it may be used to establish safe speeds and determine road treatments. There should be other mechanisms for determining this data; in areas and times of severe weather this might be MODERATE.
Traffic Operations Personnel Traffic Management Center traffic operator input Moderate High High
Backoffice operations flows should have minimal protection from casual viewing, as otherwise imposters could gain illicit control or information that should not be generally available. Backoffice operations flows should generally be correct and available as these are the primary interface between operators and system. Backoffice operations flows should generally be correct and available as these are the primary interface between operators and system.
Transportation Information Center Maint and Constr Management Center road network environmental situation data Low High Moderate
Aggregated data, but indicates the types of systems and status of those systems on vehicles. Should be LOW, but if identifiers are preserved could be MODERATE. Weather Service providers will have many sources of data, and depend on consistent, quality data inputs, so this data needs to meet similar standards at least in terms of transmission quality. MODERATE or HIGH depending on the context; if critical to some operation then HIGH, if not critical then MODERATE. Weather Service providers will have many sources of data, and depend on consistent, quality data inputs, so this data needs to meet similar standards at least in terms of transmission quality.
Weather Service System Maint and Constr Management Center environmental conditions data status Low Moderate Low
Little to no impact if this data is observed This data should be correct, as the base data this reports on is used to establish safe speeds and determine road treatments. There should be other mechanisms for determining this data; in areas and times of severe weather this might be MODERATE.
Weather Service System Maint and Constr Management Center qualified environmental conditions data Low Moderate Moderate
If this data were exposed there would be little to no harm, except that the exposure was not authorized and the sender had no knowledge of downstream data usage. That alone is difficult to judge as 'serious harm' so left at LOW. Since the point of this particular flow is to provide data that is already quality checked, corruption of this data would have a significant negative impact on the users of this data. This flow is used to help determine what road treatments should be performed. If unavailable then other mechanisms would be used, but these would degrade the overall quality of road condition estimatation; if that estimate fails to suggest the correct treatment method, the cost to mobility and maintenance could be signficant.
Weather Service System Traffic Management Center environmental conditions data status Low Moderate Low
Little to no impact if this data is observed This data should be correct, as the base data this reports on is used to establish safe speeds and determine road treatments. There should be other mechanisms for determining this data; in areas and times of severe weather this might be MODERATE.
Weather Service System Traffic Management Center qualified environmental conditions data Low Moderate Moderate
If this data were exposed there would be little to no harm, except that the exposure was not authorized and the sender had no knowledge of downstream data usage. That alone is difficult to judge as 'serious harm' so left at LOW. Since the point of this particular flow is to provide data that is already quality checked, corruption of this data would have a significant negative impact on the users of this data. This flow is used to help determine what road operations actions should be taken. If unavailable then other mechanisms would be used, but these would degrade the overall quality of road condition estimation; if that estimate fails to suggest the correct actions, the cost to mobility could be signficant.

Standards

The following table lists the standards associated with physical objects in this service package. For standards related to interfaces, see the specific information flow triple pages. These pages can be accessed directly from the SVG diagram(s) located on the Physical tab, by clicking on each information flow line on the diagram.

NameTitlePhysical Object
ISO 24100 Probe Vehicle Data Protection Intelligent transport systems -- Basic principles for personal data protection in probe vehicle information services Traffic Management Center
Transportation Information Center
ITE 5301 ATC ITS Cabinet Intelligent Transportation System Standard Specification for Roadside Cabinets ITS Roadway Equipment
NEMA TS 8 Cyber and Physical Security Cyber and Physical Security for Intelligent Transportation Systems ITS Roadway Equipment
Maint and Constr Management Center
Traffic Management Center




System Requirements

No System Requirements