Parent Service Package: VS20
< < VS19.2 : VS20.1 : WX01.1 > >

VS20.1: Vulnerable Road User Clustering Implementation

This 'implementation' is a holistic view of the VS19 service package, including all Physical Objects, Functional Objects, and Triples associated with the service package. It distinguishes between items that are fundamental to the service and items that are optional. Your specific implementation is likely to include the fundamental items and selected optional items, based on your specific project requirements.

Relevant Regions: Australia, Canada, European Union, and United States

Enterprise

Development Stage Roles and Relationships

Installation Stage Roles and Relationships

Operations and Maintenance Stage Roles and Relationships
(hide)

Source Destination Role/Relationship
Micromobility Vehicle OBE MaintainerMicromobility Vehicle OBE Maintains
Micromobility Vehicle OBE ManagerMicromobility Vehicle OBE Manages
Micromobility Vehicle OBE ManagerMMV User System Usage Agreement
Micromobility Vehicle OBE OwnerMicromobility Vehicle OBE Maintainer System Maintenance Agreement
Micromobility Vehicle OBE OwnerMicromobility Vehicle OBE Manager Operations Agreement
Micromobility Vehicle OBE OwnerOther Micromobility Vehicle OBEs Maintainer Maintenance Data Exchange Agreement
Micromobility Vehicle OBE OwnerOther Micromobility Vehicle OBEs Operator Application Usage Agreement
Micromobility Vehicle OBE OwnerOther Micromobility Vehicle OBEs Operator Vehicle Operating Agreement
Micromobility Vehicle OBE OwnerOther Micromobility Vehicle OBEs Owner Expectation of Data Provision
Micromobility Vehicle OBE OwnerOther Micromobility Vehicle OBEs User Service Usage Agreement
Micromobility Vehicle OBE OwnerPedestrian Application Usage Agreement
Micromobility Vehicle OBE OwnerPersonal Information Device Maintainer Maintenance Data Exchange Agreement
Micromobility Vehicle OBE OwnerPersonal Information Device Owner Expectation of Data Provision
Micromobility Vehicle OBE OwnerPersonal Information Device User Service Usage Agreement
Micromobility Vehicle OBE OwnerTIC Operator Application Usage Agreement
Micromobility Vehicle OBE OwnerTransportation Information Center Maintainer Maintenance Data Exchange Agreement
Micromobility Vehicle OBE OwnerTransportation Information Center Owner Information Provision Agreement
Micromobility Vehicle OBE OwnerTransportation Information Center User Service Usage Agreement
Micromobility Vehicle OBE SupplierMicromobility Vehicle OBE Owner Warranty
MMV UserMicromobility Vehicle OBE Operates
Other Micromobility Vehicle OBEs MaintainerOther Micromobility Vehicle OBEs Maintains
Other Micromobility Vehicle OBEs ManagerOther Micromobility Vehicle OBEs Manages
Other Micromobility Vehicle OBEs ManagerOther Micromobility Vehicle OBEs Operator System Usage Agreement
Other Micromobility Vehicle OBEs OperatorOther Micromobility Vehicle OBEs Operates
Other Micromobility Vehicle OBEs OwnerMicromobility Vehicle OBE Maintainer Maintenance Data Exchange Agreement
Other Micromobility Vehicle OBEs OwnerMicromobility Vehicle OBE Owner Expectation of Data Provision
Other Micromobility Vehicle OBEs OwnerMicromobility Vehicle OBE User Service Usage Agreement
Other Micromobility Vehicle OBEs OwnerMMV User Application Usage Agreement
Other Micromobility Vehicle OBEs OwnerMMV User Vehicle Operating Agreement
Other Micromobility Vehicle OBEs OwnerOther Micromobility Vehicle OBEs Maintainer System Maintenance Agreement
Other Micromobility Vehicle OBEs OwnerOther Micromobility Vehicle OBEs Manager Operations Agreement
Other Micromobility Vehicle OBEs SupplierOther Micromobility Vehicle OBEs Owner Warranty
Other PIDs MaintainerOther PIDs Maintains
Other PIDs ManagerOther PIDs Manages
Other PIDs ManagerOther PIDs Operator System Usage Agreement
Other PIDs OperatorOther PIDs Operates
Other PIDs OwnerOther PIDs Maintainer System Maintenance Agreement
Other PIDs OwnerOther PIDs Manager Operations Agreement
Other PIDs OwnerPedestrian Application Usage Agreement
Other PIDs OwnerPersonal Information Device Maintainer Maintenance Data Exchange Agreement
Other PIDs OwnerPersonal Information Device Owner Information Provision and Action Agreement
Other PIDs OwnerPersonal Information Device User Service Usage Agreement
Other PIDs SupplierOther PIDs Owner Warranty
PedestrianPersonal Information Device Operates
Personal Information Device MaintainerPersonal Information Device Maintains
Personal Information Device ManagerPedestrian System Usage Agreement
Personal Information Device ManagerPersonal Information Device Manages
Personal Information Device OwnerMicromobility Vehicle OBE Maintainer Maintenance Data Exchange Agreement
Personal Information Device OwnerMicromobility Vehicle OBE Owner Expectation of Data Provision
Personal Information Device OwnerMicromobility Vehicle OBE User Service Usage Agreement
Personal Information Device OwnerMMV User Application Usage Agreement
Personal Information Device OwnerOther PIDs Maintainer Maintenance Data Exchange Agreement
Personal Information Device OwnerOther PIDs Operator Application Usage Agreement
Personal Information Device OwnerOther PIDs Owner Information Provision and Action Agreement
Personal Information Device OwnerOther PIDs User Service Usage Agreement
Personal Information Device OwnerPersonal Information Device Maintainer System Maintenance Agreement
Personal Information Device OwnerPersonal Information Device Manager Operations Agreement
Personal Information Device OwnerTIC Operator Application Usage Agreement
Personal Information Device OwnerTransportation Information Center Maintainer Maintenance Data Exchange Agreement
Personal Information Device OwnerTransportation Information Center Owner Information Exchange and Action Agreement
Personal Information Device OwnerTransportation Information Center User Service Usage Agreement
Personal Information Device SupplierPersonal Information Device Owner Warranty
TIC OperatorTransportation Information Center Operates
Transportation Information Center MaintainerTransportation Information Center Maintains
Transportation Information Center ManagerTIC Operator System Usage Agreement
Transportation Information Center ManagerTransportation Information Center Manages
Transportation Information Center OwnerTransportation Information Center Maintainer System Maintenance Agreement
Transportation Information Center OwnerTransportation Information Center Manager Operations Agreement
Transportation Information Center SupplierTransportation Information Center Owner Warranty

Physical

The physical diagram can be viewed in SVG or PNG format and the current format is SVG.
SVG Diagram
PNG Diagram


Display Legend in SVG or PNG

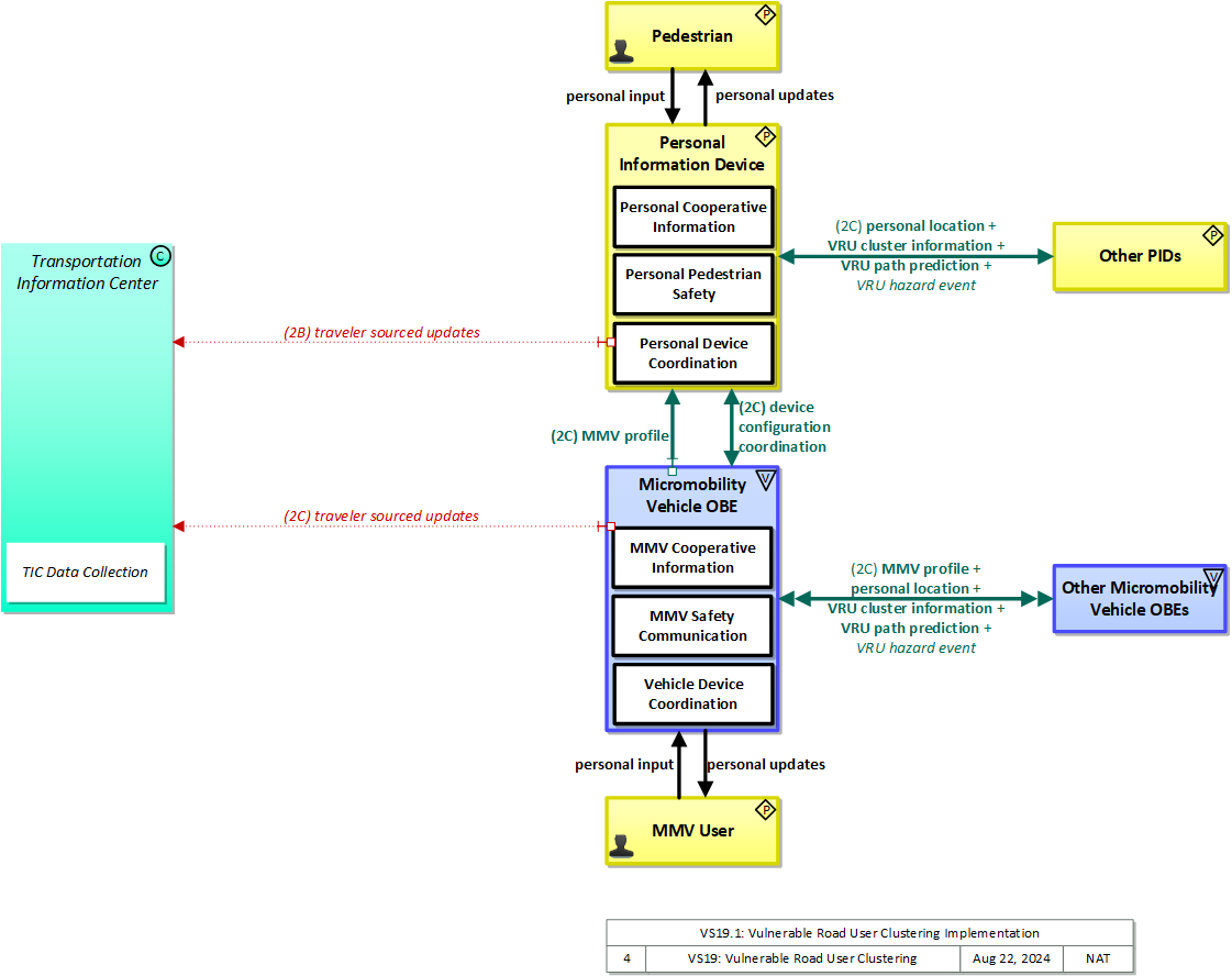
Includes Physical Objects:

Physical Object Class Description
Micromobility Vehicle OBE Vehicle The Micromobility Vehicle On-Board Equipment (MMV OBE) provides the vehicle-based sensory, processing, storage, and communications functions that support efficient, safe, and convenient travel. The MMV OBE includes general capabilities that apply to bicycles and other low-powered mobility devices such as e-scooters, powered wheelchairs, and power assisted bicycles. The MMV OBE includes the common interfaces and functions that could apply to any low-powered mobility device. The radio(s) supporting V2V and V2I communications are a key component of the MMV OBE. Both one-way and two-way communications options support a spectrum of information services from basic broadcast to advanced personalized information services. Advanced sensors, processors, and enhanced traveler interfaces (through PIDs), complement traveler information services so that, in addition to making informed mode and route selections, the vulnerable road user travels these routes in a safer and more consistent manner.
MMV User Personal The 'MMV User' represents the person that operates a micromobility vehicle (MMV). Included are cyclists and operators of other low-powered mobility devices such as e-scooters, powered wheelchairs, and power assisted bicycles where the interactions are not particular to the type of vehicle (e.g., interactions supporting vehicle safety applications). The MMV User participates in ITS services that support safe, shared use of the transportation network by motorized and non-motorized transportation modes. Representing those using non-motorized travel modes, and in particular bicyclists that sometimes share motor vehicle lanes, these MMV users provide input (e.g. a call signal requesting right of way at an intersection) and may be detected by ITS services to improve safety. The MMV User originates requests and receives information that reflects the interactions which might be useful to all users, regardless of vehicle type.
Other Micromobility Vehicle OBEs Vehicle 'Other Micromobility Vehicle OBEs' represents other connected low-powered mobility devices that are communicating with a host micromobility vehicle OBE. This includes all connected PIDs, personnel devices, and micromobility vehicles that supports communications among vulnerable road users (P2P). This object provides a source and destination for information transfers between connected vulnerable road users. The host micromobility vehicle OBE sends information to, and receives information from the micromobility vehicle OBE to model communications between connected micromobility vehicles in ARC-IT.
Other PIDs Personal 'Other PIDs' represents other personal information devices (PIDs) that are communicating with the device. This includes all connected personal information devices that support wireless short-range communications, including those used by pedestrians, cyclists, and other vulnerable road users (VRUs). This object provides a source and destination for information transfers between connected personal devices. The host device, represented by the Personal Information Device physical object, sends information to, and receives information from the Other PIDs to model all connected personal-to-personal (P2P) communications in ARC-IT.
Pedestrian Personal The 'Pedestrian' represents a person traveling on foot. Pedestrians participate in ITS services that support safe, shared use of the transportation network. Included are visually impaired travelers who travel through portions of the transportation network and interact with ITS systems. They provide input (e.g. a call signal requesting right of way at an intersection) and may be detected by ITS services to improve safety
Personal Information Device Personal The 'Personal Information Device' provides the capability for travelers to receive formatted traveler information wherever they are. Capabilities include traveler information, trip planning, and route guidance. Frequently a smart phone, the Personal Information Device provides travelers with the capability to receive route planning and other personally focused transportation services from the infrastructure in the field, at home, at work, or while en-route. Personal Information Devices may operate independently or may be linked with vehicle on-board equipment. This subsystem also supports safety related services with the capability to broadcast safety messages and initiate a distress signal or request for help.
Transportation Information Center Center The 'Transportation Information Center' collects, processes, stores, and disseminates transportation information to system operators and the traveling public. The physical object can play several different roles in an integrated ITS. In one role, the TIC provides a data collection, fusing, and repackaging function, collecting information from transportation system operators and redistributing this information to other system operators in the region and other TICs. In this information redistribution role, the TIC provides a bridge between the various transportation systems that produce the information and the other TICs and their subscribers that use the information. The second role of a TIC is focused on delivery of traveler information to subscribers and the public at large. Information provided includes basic advisories, traffic and road conditions, transit schedule information, yellow pages information, ride matching information, and parking information. The TIC is commonly implemented as a website or a web-based application service, but it represents any traveler information distribution service.

Includes Functional Objects:

Functional Object Description Physical Object
MMV Cooperative Information 'MMV Cooperative Information' uses personal-to-vehicle (P2V) communications to share speeds and coordinate maneuvers with adjacent MMVs or VRUs on the same path (a 'string') so other connected devices recognize path predictions with other vulnerable road users in the string, thus improving safety. Micromobility Vehicle OBE
MMV Safety Communication 'MMV Safety Communication' exchanges the current location and motion information of the MMV with other connected devices in the vicinity, uses that information to calculate traveler and vehicles paths, and warns the traveler when the potential for an impending collision is detected. If available, map data is used to filter and interpret the relative location and motion of connected devices in the vicinity. Information from the infrastructure, e.g., a TIC or CVRE, can be used to detect non-equipped travelers. MMV location and motion broadcasts are also received by the infrastructure and used by the infrastructure to support a wide range of roadside safety and mobility applications Micromobility Vehicle OBE
Personal Cooperative Information 'Personal Cooperative Information' uses personal-to-vehicle (P2V) communications to share speeds and coordinate maneuvers with adjacent micromobility vehicles (MMVs) or other vulnerable road users (VRUs) equipped with their own personal information devices (PIDs) on the same path (a 'string') so other connected devices recognize path predictions with other VRUs in the string, thus improving safety. Personal Information Device
Personal Device Coordination 'Personal Device Coordination' coordinates with the vehicle on-board equipment (Vehicle OBE), micromobility vehicle (MMV) OBE or similar vehicle class equipment so that the PID for the traveler is not broadcasting conflicting information or is interfering with the OBE for the vehicle that the traveler is traveling on. Personal
Personal Pedestrian Safety 'Personal Pedestrian Safety' improves pedestrian, cyclist, and other vulnerable road user safety by providing personal location information to the infrastructure that can be used to avoid collisions involving vulnerable road users. It may also alert the vulnerable road user of unsafe conditions, augmenting or extending information provided by signals and signs. The information provided and the user interface delivery mechanism (visual, audible, or haptic) can also be tailored to the needs of the user that is carrying or wearing the device that hosts the application. Personal Information Device
TIC Data Collection 'TIC Data Collection' collects transportation-related data from other centers, performs data quality checks on the collected data and then consolidates, verifies, and refines the data and makes it available in a consistent format to applications that support operational data sharing between centers and deliver traveler information to end-users. A broad range of data is collected including traffic and road conditions, transit data, pathway information, emergency information and advisories, weather data, special event information, traveler services, parking, multimodal data, and toll/pricing data. It also shares data with other transportation information centers. Transportation Information Center
Vehicle Device Coordination 'Vehicle Device Coordination' coordinates with the personal information device (PID) to transition between modes when the device used by the traveler or personnel no longer needs to broadcast safety and other information as well as when it is time to transition back to the personal device. This function also supports cases in which the PID will serve as the proxy for the vehicle onboard equipment and will act as a bridge to provide the vehicle’s status and operating conditions to the PID. Vehicle

Includes Information Flows:

Information Flow Description
device configuration coordination A handshake between a personal device and a vehicle so the personal device and vehicle don't interfere with each other or send conflicting information. This coordination may result in a personal information device (PID) carried by a traveler not transmitting its current location while on board vehicle, a transit vehicle, or a micromobility vehicle transmitting its vehicle profile and current location. For example, in the carry-in scenario, the personal device might go into a 'quiet' mode when carried into the vehicle that is already equipped with an integrated system that can broadcast safety messages.
MMV profile Information about the micromobility vehicle such as type of micromobility vehicle, size and weight, vehicle performance (acceleration, top speed, turning radius) or other data that can be used to classify vehicle eligibility for access to specific lanes or road segments, or its projected path trajectory.
personal input User input to a personal device. This flow may request traveler information, request right of way, summon assistance, make a reservation, or request any other traveler service. This flow also establishes the settings that tailor each application to suit the user's needs.
personal location The current location (latitude, longitude, and elevation) reported by the personal information or safety device
personal updates Personal information, alerts, and warnings provided to pedestrians, micromobility vehicle (MMV) users, work crew members, and other individuals in a mixed use area. This includes visual, audio, and haptic outputs that may be customized to support individual needs.
traveler sourced updates Traveler posts on traffic and road conditions, parking availability, transit services, traveler services, shelter information, hazards, debris, obstacles, and other real-time crowd-sourced data that may be shared with other travelers.
VRU cluster information Information indicating the formation and management of strings of VRUs and micromobility vehicles, which includes human powered vehicles such as bicycles, that may follow each other towards a common destination. This flow also supports identification of the lead MMV in the string so other MMVs can opt-in to join the string. The indication of participating in a string provides better predicted path trajectory prediction for all participating MMVs, enhancing safety. This flow also supports dissolution of MMV strings as MMVs depart from the string.
VRU hazard event Notification of a potential hazard or event that is detected or reported by the traveler or vulnerable road user (VRU) using a PID or riding a micromobility vehicle (MMV). Potential hazards may be determined by sudden movements by travelers, such as movements around a location which may indicate foreign objects (people, animals, debris, other obstacles) in the travel lanes. Hazards may also be manually entered by the traveler into a personal information device (e.g., crowdsourcing) to be shared with other travelers.
VRU path prediction The predicted future path of travel by the VRUs equipment. This flow includes an indication of the future positions of the transmitting traveler that can be used by receiving connected devices to support coordinated travel maneuvers and enhance collision avoidance.

Goals and Objectives

Associated Planning Factors and Goals

Planning Factor Goal

Associated Objective Categories

Objective Category

Associated Objectives and Performance Measures

Objective Performance Measure


 
Since the mapping between objectives and service packages is not always straight-forward and often situation-dependent, these mappings should only be used as a starting point. Users should do their own analysis to identify the best service packages for their region.

Needs and Requirements

Need Functional Object Requirement
01 The Traveler needs to be warned about the proximity of other travelers, micromobility vehicles, and other vehicles in order to avoid a crash. MMV Cooperative Information 02 The micromobility vehicle shall share information about hazards, debris, or obstacles with other MMVs or traveler information.
MMV Safety Communication 01 The micromobility vehicle shall send location and motion information of the vehicle to nearby micromobility vehicles to warn the micromobility vehicle user about the potential for an impending collision.
02 The micromobility vehicle shall receive location and motion information from nearby micromobility vehicles so that the micromobility vehicle can identify if a collision is imminent.
Personal Device Coordination 04 The personal device shall receive a notification from a micromobility vehicle that the device is now on a moving micromobility vehicle and should transition to a mode where it does not provide personal safety notifications.
Personal Pedestrian Safety 08 The personal traveler device shall share its location with other personal traveler devices to support safe movement among vulnerable road users.
09 The personal traveler device shall share information about hazards, debris, or obstacles with other traveler devices or traveler information.
02 Travelers, including pedestrians and users of micromobility vehicles (MMVs), need to be able to safely join or separate from a platoon or group of similar vehicle device types, including coordination of direction, speed and policies with other vehicles/conveyances in the platoon. MMV Cooperative Information 01 The micromobility vehicle shall share location and motion information with adjacent micromobility vehicles or vulnerable road users on the same path (a 'string') in order to coordinate maneuvers.
Personal Cooperative Information 01 The personal traveler devices shall share location and motion information with adjacent micromobility vehicles (MMVs) or other vulnerable road users (VRUs) equipped with their own personal information devices (PIDs) on the same path (a 'string') in order to coordinate maneuvers.
Vehicle Device Coordination 02 The vehicle shall notify a personal device that the traveler is in a micromobility vehicle so that the traveler device can transition modes to one that receives personal safety information relevant to the micromobility vehicle.
03 Travelers need to be able to provide wayfinding information updates based on information collected by travelers or micromobility vehicles. TIC Data Collection 24 The center shall collect, process, and store pathway information.

Related Sources

Document Name Version Publication Date
None


Security

In order to participate in this service package, each physical object should meet or exceed the following security levels.

Physical Object Security
Physical Object Confidentiality Integrity Availability Security Class
Micromobility Vehicle OBE Moderate High Moderate Class 3
Other Micromobility Vehicle OBEs Low High Moderate Class 3
Other PIDs Low High Moderate Class 3
Personal Information Device Moderate High Moderate Class 3
Transportation Information Center Moderate Moderate Low Class 2



In order to participate in this service package, each information flow triple should meet or exceed the following security levels.

Information Flow Security
Source Destination Information Flow Confidentiality Integrity Availability
Basis Basis Basis
Micromobility Vehicle OBE MMV User personal updates Not Applicable Moderate Moderate
This data is informing the pedestrian about the safety of the intersections. It should not contain anything sensitive, and does not matter if another person can observe it. This is the information that is presented to the individual. If they receive incorrect information, they may act in an unsafe manner. However, there are other indicators that would alert them to any hazards, such as an oncoming vehicle or crossing safety lights. If this information is not made available to the pedestrian, then the system has not operated correctly.
Micromobility Vehicle OBE Other Micromobility Vehicle OBEs MMV profile Not Applicable Moderate Moderate
Information is partially observable, and is unlikely to compromise the vehicle user in any sense. Some level of assurance that the information is correct is necessary as the information may be used to grant access to limited-access pathways. Limited access pathways dedicated to particular types of MMVs should be generally available so as to ensure use of the asset.
Micromobility Vehicle OBE Other Micromobility Vehicle OBEs personal location Not Applicable High Moderate
This data is intentionally transmitted to everyone via a broadcast. It can also be determined via other visual indicators. An incorrect location message could lead to a false warning or lack of warning. A lack of warning can have obvious catastrophic consequences, while a false warning could lead to users ignoring warnings due to perceived inaccuracy. Given that this triple may apply to highly dynamic environments (such as work zones), its accuracy is paramount, and thus if sent, must have HIGH integrity. There are other visual indicators about the geofenced areas. PID users in dynamic environments (incident and work zones) should know when they are leaving a geofenced area. As long as they remain in the geofenced area, this information is not as necessary. Not all pedestrians will carry a personal information device, and the system should be able to operate without this information.
Micromobility Vehicle OBE Other Micromobility Vehicle OBEs VRU cluster information Low High Moderate
Information intentionally shared with surrounding users that might cooperate. Initial use cases suggest broadcast-mode communications, and no presumption of obfuscation. MMV clustering applications need timeliness and protection of data to ensure that platooning-like operations happen without incident. Data integrity protections rated higher than availability because incorrect/modified data could lead to catastrophic consequences given the lack of protection that most MMVs offer, and the fact that they operate in close proximity to pedestrians. MMV clustering applications need timeliness and protection of data to ensure that platooning-like operations happen without incident. Data integrity protections rated higher than availability because incorrect/modified data could lead to catastrophic consequences given the lack of protection that most MMVs offer, and the fact that they operate in close proximity to pedestrians.
Micromobility Vehicle OBE Other Micromobility Vehicle OBEs VRU hazard event Low High Moderate
Information intentionally shared with surrounding users that might cooperate. Initial use cases suggest broadcast-mode communications, and no presumption of obfuscation. MMV clustering applications need timeliness and protection of data to ensure that platooning-like operations happen without incident. Data integrity protections rated higher than availability because incorrect/modified data could lead to catastrophic consequences given the lack of protection that most MMVs offer, and the fact that they operate in close proximity to pedestrians. MMV clustering applications need timeliness and protection of data to ensure that platooning-like operations happen without incident. Data integrity protections rated higher than availability because incorrect/modified data could lead to catastrophic consequences given the lack of protection that most MMVs offer, and the fact that they operate in close proximity to pedestrians.
Micromobility Vehicle OBE Other Micromobility Vehicle OBEs VRU path prediction Low High Moderate
Information intentionally shared with surrounding users that might cooperate. Initial use cases suggest broadcast-mode communications, and no presumption of obfuscation. MMV clustering applications need timeliness and protection of data to ensure that platooning-like operations happen without incident. Data integrity protections rated higher than availability because incorrect/modified data could lead to catastrophic consequences given the lack of protection that most MMVs offer, and the fact that they operate in close proximity to pedestrians. MMV clustering applications need timeliness and protection of data to ensure that platooning-like operations happen without incident. Data integrity protections rated higher than availability because incorrect/modified data could lead to catastrophic consequences given the lack of protection that most MMVs offer, and the fact that they operate in close proximity to pedestrians.
Micromobility Vehicle OBE Personal Information Device MMV profile Not Applicable Moderate Moderate
Information is partially observable, and is unlikely to compromise the vehicle user in any sense. Some level of assurance that the information is correct is necessary as the information may be used to grant access to limited-access pathways. Limited access pathways dedicated to particular types of MMVs should be generally available so as to ensure use of the asset.
Micromobility Vehicle OBE Transportation Information Center traveler sourced updates Moderate Moderate Low
This is likely to include the traveler location and may include traveler identity as well. This PII could be used by an attacker to the detriment of the traveler. Quality of social media inputs may be highly variable, but no publicly distributable data should be exchanged without some protection over its transmission. While a widespread and widely used dissemination channel, social media tends to be cluttered with lots of other information, so it is not a primary dissemination channel for this information.
MMV User Micromobility Vehicle OBE personal input Not Applicable Moderate Low
Personal input similar to pressing the button on a pedestrian call at a stop light, nothing that could not be otherwise observed. This data does have to be correct, so the signal receives the pedestrian call. Given that the pedestrian should still not enter the intersection without feedback, this could be considered LOW. There are generally other ways to accomplish this flow. Depending on the pedestrian this might be MODERATE, for example for pedestrians unable to easily access the call button.
Other Micromobility Vehicle OBEs Micromobility Vehicle OBE MMV profile Not Applicable Moderate Moderate
Information is partially observable, and is unlikely to compromise the vehicle user in any sense. Some level of assurance that the information is correct is necessary as the information may be used to grant access to limited-access pathways. Limited access pathways dedicated to particular types of MMVs should be generally available so as to ensure use of the asset.
Other Micromobility Vehicle OBEs Micromobility Vehicle OBE personal location Not Applicable High Moderate
This data is intentionally transmitted to everyone via a broadcast. It can also be determined via other visual indicators. An incorrect location message could lead to a false warning or lack of warning. A lack of warning can have obvious catastrophic consequences, while a false warning could lead to users ignoring warnings due to perceived inaccuracy. Given that this triple may apply to highly dynamic environments (such as work zones), its accuracy is paramount, and thus if sent, must have HIGH integrity. There are other visual indicators about the geofenced areas. PID users in dynamic environments (incident and work zones) should know when they are leaving a geofenced area. As long as they remain in the geofenced area, this information is not as necessary. Not all pedestrians will carry a personal information device, and the system should be able to operate without this information.
Other Micromobility Vehicle OBEs Micromobility Vehicle OBE VRU cluster information Low High Moderate
Information intentionally shared with surrounding users that might cooperate. Initial use cases suggest broadcast-mode communications, and no presumption of obfuscation. MMV clustering applications need timeliness and protection of data to ensure that platooning-like operations happen without incident. Data integrity protections rated higher than availability because incorrect/modified data could lead to catastrophic consequences given the lack of protection that most MMVs offer, and the fact that they operate in close proximity to pedestrians. MMV clustering applications need timeliness and protection of data to ensure that platooning-like operations happen without incident. Data integrity protections rated higher than availability because incorrect/modified data could lead to catastrophic consequences given the lack of protection that most MMVs offer, and the fact that they operate in close proximity to pedestrians.
Other Micromobility Vehicle OBEs Micromobility Vehicle OBE VRU hazard event Low High Moderate
Information intentionally shared with surrounding users that might cooperate. Initial use cases suggest broadcast-mode communications, and no presumption of obfuscation. MMV clustering applications need timeliness and protection of data to ensure that platooning-like operations happen without incident. Data integrity protections rated higher than availability because incorrect/modified data could lead to catastrophic consequences given the lack of protection that most MMVs offer, and the fact that they operate in close proximity to pedestrians. MMV clustering applications need timeliness and protection of data to ensure that platooning-like operations happen without incident. Data integrity protections rated higher than availability because incorrect/modified data could lead to catastrophic consequences given the lack of protection that most MMVs offer, and the fact that they operate in close proximity to pedestrians.
Other Micromobility Vehicle OBEs Micromobility Vehicle OBE VRU path prediction Low High Moderate
Information intentionally shared with surrounding users that might cooperate. Initial use cases suggest broadcast-mode communications, and no presumption of obfuscation. MMV clustering applications need timeliness and protection of data to ensure that platooning-like operations happen without incident. Data integrity protections rated higher than availability because incorrect/modified data could lead to catastrophic consequences given the lack of protection that most MMVs offer, and the fact that they operate in close proximity to pedestrians. MMV clustering applications need timeliness and protection of data to ensure that platooning-like operations happen without incident. Data integrity protections rated higher than availability because incorrect/modified data could lead to catastrophic consequences given the lack of protection that most MMVs offer, and the fact that they operate in close proximity to pedestrians.
Other PIDs Personal Information Device personal location Not Applicable High Moderate
This data is intentionally transmitted to everyone via a broadcast. It can also be determined via other visual indicators. An incorrect location message could lead to a false warning or lack of warning. A lack of warning can have obvious catastrophic consequences, while a false warning could lead to users ignoring warnings due to perceived inaccuracy. Given that this triple may apply to highly dynamic environments (such as work zones), its accuracy is paramount, and thus if sent, must have HIGH integrity. There are other visual indicators about the geofenced areas. PID users in dynamic environments (incident and work zones) should know when they are leaving a geofenced area. As long as they remain in the geofenced area, this information is not as necessary. Not all pedestrians will carry a personal information device, and the system should be able to operate without this information.
Other PIDs Personal Information Device VRU cluster information Low High Moderate
Information intentionally shared with surrounding users that might cooperate. Initial use cases suggest broadcast-mode communications, and no presumption of obfuscation. MMV clustering applications need timeliness and protection of data to ensure that platooning-like operations happen without incident. Data integrity protections rated higher than availability because incorrect/modified data could lead to catastrophic consequences given the lack of protection that most MMVs offer, and the fact that they operate in close proximity to pedestrians. MMV clustering applications need timeliness and protection of data to ensure that platooning-like operations happen without incident. Data integrity protections rated higher than availability because incorrect/modified data could lead to catastrophic consequences given the lack of protection that most MMVs offer, and the fact that they operate in close proximity to pedestrians.
Other PIDs Personal Information Device VRU hazard event Low High Moderate
Information intentionally shared with surrounding users that might cooperate. Initial use cases suggest broadcast-mode communications, and no presumption of obfuscation. MMV clustering applications need timeliness and protection of data to ensure that platooning-like operations happen without incident. Data integrity protections rated higher than availability because incorrect/modified data could lead to catastrophic consequences given the lack of protection that most MMVs offer, and the fact that they operate in close proximity to pedestrians. MMV clustering applications need timeliness and protection of data to ensure that platooning-like operations happen without incident. Data integrity protections rated higher than availability because incorrect/modified data could lead to catastrophic consequences given the lack of protection that most MMVs offer, and the fact that they operate in close proximity to pedestrians.
Other PIDs Personal Information Device VRU path prediction Low High Moderate
Information intentionally shared with surrounding users that might cooperate. Initial use cases suggest broadcast-mode communications, and no presumption of obfuscation. MMV clustering applications need timeliness and protection of data to ensure that platooning-like operations happen without incident. Data integrity protections rated higher than availability because incorrect/modified data could lead to catastrophic consequences given the lack of protection that most MMVs offer, and the fact that they operate in close proximity to pedestrians. MMV clustering applications need timeliness and protection of data to ensure that platooning-like operations happen without incident. Data integrity protections rated higher than availability because incorrect/modified data could lead to catastrophic consequences given the lack of protection that most MMVs offer, and the fact that they operate in close proximity to pedestrians.
Pedestrian Personal Information Device personal input Not Applicable Moderate Low
Personal input similar to pressing the button on a pedestrian call at a stop light, nothing that could not be otherwise observed. This data does have to be correct, so the signal receives the pedestrian call. Given that the pedestrian should still not enter the intersection without feedback, this could be considered LOW. There are generally other ways to accomplish this flow. Depending on the pedestrian this might be MODERATE, for example for pedestrians unable to easily access the call button.
Personal Information Device Other PIDs personal location Not Applicable High Moderate
This data is intentionally transmitted to everyone via a broadcast. It can also be determined via other visual indicators. An incorrect location message could lead to a false warning or lack of warning. A lack of warning can have obvious catastrophic consequences, while a false warning could lead to users ignoring warnings due to perceived inaccuracy. Given that this triple may apply to highly dynamic environments (such as work zones), its accuracy is paramount, and thus if sent, must have HIGH integrity. There are other visual indicators about the geofenced areas. PID users in dynamic environments (incident and work zones) should know when they are leaving a geofenced area. As long as they remain in the geofenced area, this information is not as necessary. Not all pedestrians will carry a personal information device, and the system should be able to operate without this information.
Personal Information Device Other PIDs VRU cluster information Low High Moderate
Information intentionally shared with surrounding users that might cooperate. Initial use cases suggest broadcast-mode communications, and no presumption of obfuscation. MMV clustering applications need timeliness and protection of data to ensure that platooning-like operations happen without incident. Data integrity protections rated higher than availability because incorrect/modified data could lead to catastrophic consequences given the lack of protection that most MMVs offer, and the fact that they operate in close proximity to pedestrians. MMV clustering applications need timeliness and protection of data to ensure that platooning-like operations happen without incident. Data integrity protections rated higher than availability because incorrect/modified data could lead to catastrophic consequences given the lack of protection that most MMVs offer, and the fact that they operate in close proximity to pedestrians.
Personal Information Device Other PIDs VRU hazard event Low High Moderate
Information intentionally shared with surrounding users that might cooperate. Initial use cases suggest broadcast-mode communications, and no presumption of obfuscation. MMV clustering applications need timeliness and protection of data to ensure that platooning-like operations happen without incident. Data integrity protections rated higher than availability because incorrect/modified data could lead to catastrophic consequences given the lack of protection that most MMVs offer, and the fact that they operate in close proximity to pedestrians. MMV clustering applications need timeliness and protection of data to ensure that platooning-like operations happen without incident. Data integrity protections rated higher than availability because incorrect/modified data could lead to catastrophic consequences given the lack of protection that most MMVs offer, and the fact that they operate in close proximity to pedestrians.
Personal Information Device Other PIDs VRU path prediction Low High Moderate
Information intentionally shared with surrounding users that might cooperate. Initial use cases suggest broadcast-mode communications, and no presumption of obfuscation. MMV clustering applications need timeliness and protection of data to ensure that platooning-like operations happen without incident. Data integrity protections rated higher than availability because incorrect/modified data could lead to catastrophic consequences given the lack of protection that most MMVs offer, and the fact that they operate in close proximity to pedestrians. MMV clustering applications need timeliness and protection of data to ensure that platooning-like operations happen without incident. Data integrity protections rated higher than availability because incorrect/modified data could lead to catastrophic consequences given the lack of protection that most MMVs offer, and the fact that they operate in close proximity to pedestrians.
Personal Information Device Pedestrian personal updates Not Applicable Moderate Moderate
This data is informing the pedestrian about the safety of the intersections. It should not contain anything sensitive, and does not matter if another person can observe it. This is the information that is presented to the individual. If they receive incorrect information, they may act in an unsafe manner. However, there are other indicators that would alert them to any hazards, such as an oncoming vehicle or crossing safety lights. If this information is not made available to the pedestrian, then the system has not operated correctly.
Personal Information Device Transportation Information Center traveler sourced updates Moderate Moderate Low
This is likely to include the traveler location and may include traveler identity as well. This PII could be used by an attacker to the detriment of the traveler. If this information is not correct the end user of the TIC will likely find othe avenues for obtaining this information. If this interface is not available the traveler will likely find other means to acquire the necessary information.

Standards

The following table lists the standards associated with physical objects in this service package. For standards related to interfaces, see the specific information flow triple pages. These pages can be accessed directly from the SVG diagram(s) located on the Physical tab, by clicking on each information flow line on the diagram.

NameTitlePhysical Object
CEN 17128 PLEV Requirements Light motorized vehicles for the transportation of persons and goods and related facilities and not subject to type-approval for on-road use - Personal light electric vehicles (PLEV) - Requirements and test methods Micromobility Vehicle OBE
ISO 24100 Probe Vehicle Data Protection Intelligent transport systems -- Basic principles for personal data protection in probe vehicle information services Transportation Information Center
SAE J3194 Micromobility Vehicle Taxonomy SAE J3194 Taxonomy and Classification of Powered Micromobility Vehicles Micromobility Vehicle OBE
SAE J3361 Antenna requirements V2X Antenna Coverage and Test Requirements for US FHWA Class 1 and Class 3-13 Class Vehicles Micromobility Vehicle OBE
SAE J5001 OBU Standard Onboard Unit Standard for Connected Vehicles Micromobility Vehicle OBE




System Requirements

No System Requirements