Parent Service Package: PT05
< < PT05.1 : PT05.2 : PT05.3 > >

PT05.2: Transit Vehicle Security Implementation

Provides security on-board the transit vehicle

Relevant Regions: Australia, Canada, European Union, and United States

Enterprise

Development Stage Roles and Relationships

Installation Stage Roles and Relationships

Operations and Maintenance Stage Roles and Relationships
(hide)

Source Destination Role/Relationship
Alerting and Advisory System MaintainerAlerting and Advisory System Maintains
Alerting and Advisory System ManagerAlerting and Advisory System Manages
Alerting and Advisory System ManagerAlerting and Advisory System Operator System Usage Agreement
Alerting and Advisory System OperatorAlerting and Advisory System Operates
Alerting and Advisory System OwnerAlerting and Advisory System Maintainer System Maintenance Agreement
Alerting and Advisory System OwnerAlerting and Advisory System Manager Operations Agreement
Alerting and Advisory System OwnerEmergency Management Center Maintainer Maintenance Data Exchange Agreement
Alerting and Advisory System OwnerEmergency Management Center Owner Information Provision Agreement
Alerting and Advisory System OwnerEmergency Management Center User Service Usage Agreement
Alerting and Advisory System OwnerEmergency System Operator Application Usage Agreement
Alerting and Advisory System SupplierAlerting and Advisory System Owner Warranty
Basic Transit Vehicle MaintainerBasic Transit Vehicle Maintains
Basic Transit Vehicle ManagerBasic Transit Vehicle Manages
Basic Transit Vehicle ManagerTransit Vehicle Operator System Usage Agreement
Basic Transit Vehicle OwnerBasic Transit Vehicle Maintainer System Maintenance Agreement
Basic Transit Vehicle OwnerBasic Transit Vehicle Manager Operations Agreement
Basic Transit Vehicle OwnerTransit Vehicle OBE Maintainer Maintenance Data Exchange Agreement
Basic Transit Vehicle OwnerTransit Vehicle OBE Owner Expectation of Data Provision
Basic Transit Vehicle OwnerTransit Vehicle OBE User Service Usage Agreement
Basic Transit Vehicle OwnerTransit Vehicle Operator Application Usage Agreement
Basic Transit Vehicle OwnerTransit Vehicle Operator Vehicle Operating Agreement
Basic Transit Vehicle SupplierBasic Transit Vehicle Owner Warranty
Emergency Management Center MaintainerEmergency Management Center Maintains
Emergency Management Center ManagerEmergency Management Center Manages
Emergency Management Center ManagerEmergency System Operator System Usage Agreement
Emergency Management Center OwnerEmergency Management Center Maintainer System Maintenance Agreement
Emergency Management Center OwnerEmergency Management Center Manager Operations Agreement
Emergency Management Center OwnerOther Emergency Management Centers Maintainer Maintenance Data Exchange Agreement
Emergency Management Center OwnerOther Emergency Management Centers Operator Application Usage Agreement
Emergency Management Center OwnerOther Emergency Management Centers Owner Information Exchange Agreement
Emergency Management Center OwnerOther Emergency Management Centers User Service Usage Agreement
Emergency Management Center OwnerRail Operations Center Maintainer Maintenance Data Exchange Agreement
Emergency Management Center OwnerRail Operations Center Operator Application Usage Agreement
Emergency Management Center OwnerRail Operations Center Owner Information Provision Agreement
Emergency Management Center OwnerRail Operations Center User Service Usage Agreement
Emergency Management Center OwnerTransit Management Center Maintainer Maintenance Data Exchange Agreement
Emergency Management Center OwnerTransit Management Center Owner Information Exchange Agreement
Emergency Management Center OwnerTransit Management Center User Service Usage Agreement
Emergency Management Center OwnerTransit Operations Personnel Application Usage Agreement
Emergency Management Center OwnerTransit Vehicle OBE Maintainer Maintenance Data Exchange Agreement
Emergency Management Center OwnerTransit Vehicle OBE Owner Information Exchange Agreement
Emergency Management Center OwnerTransit Vehicle OBE User Service Usage Agreement
Emergency Management Center OwnerTransit Vehicle Operator Application Usage Agreement
Emergency Management Center SupplierEmergency Management Center Owner Warranty
Emergency System OperatorEmergency Management Center Operates
Media MaintainerMedia Maintains
Media ManagerMedia Manages
Media ManagerMedia Operator System Usage Agreement
Media OperatorMedia Operates
Media OwnerMedia Maintainer System Maintenance Agreement
Media OwnerMedia Manager Operations Agreement
Media SupplierMedia Owner Warranty
Other Emergency Management Centers MaintainerOther Emergency Management Centers Maintains
Other Emergency Management Centers ManagerOther Emergency Management Centers Manages
Other Emergency Management Centers ManagerOther Emergency Management Centers Operator System Usage Agreement
Other Emergency Management Centers OperatorOther Emergency Management Centers Operates
Other Emergency Management Centers OwnerEmergency Management Center Maintainer Maintenance Data Exchange Agreement
Other Emergency Management Centers OwnerEmergency Management Center Owner Information Exchange Agreement
Other Emergency Management Centers OwnerEmergency Management Center User Service Usage Agreement
Other Emergency Management Centers OwnerEmergency System Operator Application Usage Agreement
Other Emergency Management Centers OwnerOther Emergency Management Centers Maintainer System Maintenance Agreement
Other Emergency Management Centers OwnerOther Emergency Management Centers Manager Operations Agreement
Other Emergency Management Centers SupplierOther Emergency Management Centers Owner Warranty
Rail Operations Center MaintainerRail Operations Center Maintains
Rail Operations Center ManagerRail Operations Center Manages
Rail Operations Center ManagerRail Operations Center Operator System Usage Agreement
Rail Operations Center OperatorRail Operations Center Operates
Rail Operations Center OwnerRail Operations Center Maintainer System Maintenance Agreement
Rail Operations Center OwnerRail Operations Center Manager Operations Agreement
Rail Operations Center SupplierRail Operations Center Owner Warranty
TIC OperatorTransportation Information Center Operates
Transit Management Center MaintainerTransit Management Center Maintains
Transit Management Center ManagerTransit Management Center Manages
Transit Management Center ManagerTransit Operations Personnel System Usage Agreement
Transit Management Center OwnerEmergency Management Center Maintainer Maintenance Data Exchange Agreement
Transit Management Center OwnerEmergency Management Center Owner Information Exchange Agreement
Transit Management Center OwnerEmergency Management Center User Service Usage Agreement
Transit Management Center OwnerEmergency System Operator Application Usage Agreement
Transit Management Center OwnerMedia Maintainer Maintenance Data Exchange Agreement
Transit Management Center OwnerMedia Operator Application Usage Agreement
Transit Management Center OwnerMedia Owner Information Provision Agreement
Transit Management Center OwnerMedia User Service Usage Agreement
Transit Management Center OwnerTIC Operator Application Usage Agreement
Transit Management Center OwnerTransit Management Center Maintainer System Maintenance Agreement
Transit Management Center OwnerTransit Management Center Manager Operations Agreement
Transit Management Center OwnerTransit Vehicle OBE Maintainer Maintenance Data Exchange Agreement
Transit Management Center OwnerTransit Vehicle OBE Owner Information Exchange Agreement
Transit Management Center OwnerTransit Vehicle OBE User Service Usage Agreement
Transit Management Center OwnerTransit Vehicle Operator Application Usage Agreement
Transit Management Center OwnerTransportation Information Center Maintainer Maintenance Data Exchange Agreement
Transit Management Center OwnerTransportation Information Center Owner Information Provision Agreement
Transit Management Center OwnerTransportation Information Center User Service Usage Agreement
Transit Management Center SupplierTransit Management Center Owner Warranty
Transit Operations PersonnelTransit Management Center Operates
Transit Vehicle OBE MaintainerTransit Vehicle OBE Maintains
Transit Vehicle OBE ManagerTransit Vehicle OBE Manages
Transit Vehicle OBE ManagerTransit Vehicle Operator System Usage Agreement
Transit Vehicle OBE OwnerBasic Transit Vehicle Maintainer Maintenance Data Exchange Agreement
Transit Vehicle OBE OwnerBasic Transit Vehicle Owner Expectation of Data Provision
Transit Vehicle OBE OwnerBasic Transit Vehicle User Service Usage Agreement
Transit Vehicle OBE OwnerEmergency Management Center Maintainer Maintenance Data Exchange Agreement
Transit Vehicle OBE OwnerEmergency Management Center Owner Information Exchange Agreement
Transit Vehicle OBE OwnerEmergency Management Center User Service Usage Agreement
Transit Vehicle OBE OwnerEmergency System Operator Application Usage Agreement
Transit Vehicle OBE OwnerTransit Management Center Maintainer Maintenance Data Exchange Agreement
Transit Vehicle OBE OwnerTransit Management Center Owner Information Exchange Agreement
Transit Vehicle OBE OwnerTransit Management Center User Service Usage Agreement
Transit Vehicle OBE OwnerTransit Operations Personnel Application Usage Agreement
Transit Vehicle OBE OwnerTransit Vehicle OBE Maintainer System Maintenance Agreement
Transit Vehicle OBE OwnerTransit Vehicle OBE Manager Operations Agreement
Transit Vehicle OBE OwnerTransit Vehicle Operator Application Usage Agreement
Transit Vehicle OBE OwnerTransit Vehicle Operator Vehicle Operating Agreement
Transit Vehicle OBE SupplierTransit Vehicle OBE Owner Warranty
Transit Vehicle OperatorBasic Transit Vehicle Operates
Transit Vehicle OperatorTransit Vehicle OBE Operates
Transportation Information Center MaintainerTransportation Information Center Maintains
Transportation Information Center ManagerTIC Operator System Usage Agreement
Transportation Information Center ManagerTransportation Information Center Manages
Transportation Information Center OwnerTransportation Information Center Maintainer System Maintenance Agreement
Transportation Information Center OwnerTransportation Information Center Manager Operations Agreement
Transportation Information Center SupplierTransportation Information Center Owner Warranty

Functional

This service package includes the following Functional View PSpecs:

Physical Object Functional Object PSpec Number PSpec Name
Emergency Management Center Emergency Response Management 5.1.1.3 Collect Incident And Event Data
5.1.2 Determine Coordinated Response Plan
5.1.3 Communicate Emergency Status
5.1.4 Manage Emergency Response
5.1.5 Manage Emergency Service Allocation Store
5.2 Provide Operator Interface for Emergency Data
5.3.1 Select Response Mode
5.7.1 Assess System Status For Disasters
5.7.2 Provide Disaster Response Coordination
5.7.3 Assess System Status For Evacuation
Emergency Secure Area Alarm Support 5.1.1.4.6 Provide Operator Interface for Security
5.1.7.4 Manage Alarms
Emergency Secure Area Sensor Management 5.1.1.4.1 Manage Secure Area Sensors
5.1.1.4.3 Analyze Threats
5.1.1.4.4 Disseminate Threat Info
5.1.1.4.6 Provide Operator Interface for Security
5.1.4 Manage Emergency Response
5.2 Provide Operator Interface for Emergency Data
Emergency Secure Area Surveillance 5.1.1.4.2 Manage Secure Area Surveillance
5.1.1.4.5 Analyze Traveler Image
5.1.1.4.6 Provide Operator Interface for Security
5.1.4 Manage Emergency Response
5.2 Provide Operator Interface for Emergency Data
Transit Management Center Transit Center Security 4.1.5.3 Manage Transit Driver Authentication
4.2.1.7 Provide Interface for Other Transit Management Data
4.4.1 Provide Transit Security and Emergency Management
4.4.2 Coordinate Multiple Agency Responses to Transit Incidents
4.4.3 Generate Responses for Transit Incidents
4.4.4 Provide Transit Operations Personnel Security Interface
Transit Vehicle OBE Transit Vehicle Security 4.1.1 Process On-Board Systems Data
4.1.3 Provide Transit Vehicle Location Data
5.1.7.3.1 Surveil Secure Vehicle Area
5.1.7.3.2 Process Secure Vehicle Area Surveillance
5.1.7.3.3 Collect Secure Vehicle Area Sensor Data
5.1.7.3.4 Process Secure Vehicle Area Sensor Data
5.1.7.3.5 Manage Secure Vehicle Emergencies
5.1.7.3.6 Provide Transit Vehicle Operator Interface for Emergencies

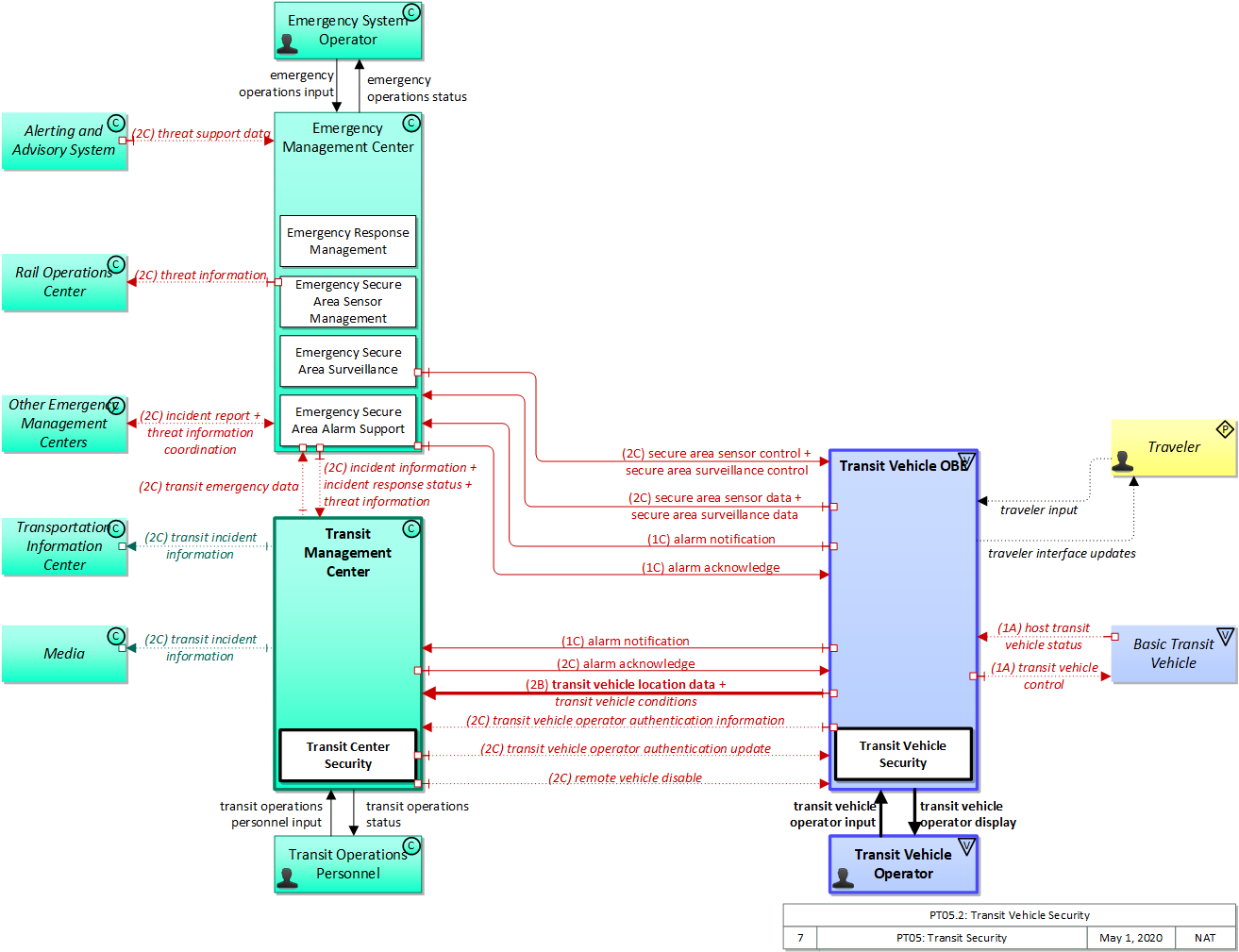
Physical

The physical diagram can be viewed in SVG or PNG format and the current format is SVG.
SVG Diagram
PNG Diagram


Display Legend in SVG or PNG

Includes Physical Objects:

Physical Object Class Description
Alerting and Advisory System Center 'Alerting and Advisory System' represents the federal, state, and local alerting and advisory systems that provide alerts, advisories, and other potential threat information that is relevant to surface transportation systems. This includes systems such as the Information Sharing and Analysis Centers (ISACS), the National Infrastructure Protection Center (NIPC), the Homeland Security Advisory System (HSAS), and other systems that provide intelligence about potential, imminent, or actual attacks on the transportation infrastructure or its supporting information systems. This system also represents the early warning and emergency alert systems operated by federal, state, county, and local agencies that provide advisories and alerts regarding all types of emergencies including natural hazards (floods, hurricanes, tornados, earthquakes), accidents (chemical spills, nuclear power plant emergencies) and other civil emergencies such as child abduction alerts that impact transportation system operation and/or require immediate public notification. Note that weather related watches and warnings, such as those issued by the National Hurricane Center, are provided by both this terminator and the Weather Service terminator since many alerting and advisory systems and the National Weather Service both provide severe weather and related hazards information. The alerts and advisories that are provided by the systems represented by this terminator are based on analysis of potential threat information that is collected from a variety of sources, including information collected by ITS systems. The bidirectional interface with this terminator allows potential threat information that is collected by ITS systems to be provided to the alerting and advisory systems to improve their ability to identify threats and provide useful and timely information. The types of information provided by this terminator include general assessments and incident awareness information, advisories that identify potential threats or recommendations to increase preparedness levels, alerts regarding imminent or in-progress emergencies, and specific threat information such as visual imagery used for biometric image processing.
Basic Transit Vehicle Vehicle The 'Basic Transit Vehicle' represents the transit vehicle that hosts the on-board equipment that provides ITS functions. It includes a specialized and extended databus that is subject to different vehicle databus standards and hosts a broad range of components that are unique to a transit vehicle including the farebox and associated electronics, passenger counters, and transit security systems. The Transit Vehicle may represent a bus, paratransit vehicle, light rail vehicle, or other vehicle designed to carry passengers.
Emergency Management Center Center The 'Emergency Management Center' represents systems that support incident management, disaster response and evacuation, security monitoring, and other security and public safety-oriented ITS applications. It includes the functions associated with fixed and mobile public safety communications centers including public safety call taker and dispatch centers operated by police (including transit police), fire, and emergency medical services. It includes the functions associated with Emergency Operations Centers that are activated at local, regional, state, and federal levels for emergencies and the portable and transportable systems that support Incident Command System operations at an incident. This Center also represents systems associated with towing and recovery, freeway service patrols, HAZMAT response teams, and mayday service providers. It manages sensor and surveillance equipment used to enhance transportation security of the roadway infrastructure (including bridges, tunnels, interchanges, and other key roadway segments) and the public transportation system (including transit vehicles, public areas such as transit stops and stations, facilities such as transit yards, and transit infrastructure such as rail, bridges, tunnels, or bus guideways). It provides security/surveillance services to improve traveler security in public areas not a part of the public transportation system. It monitors alerts, advisories, and other threat information and prepares for and responds to identified emergencies. It coordinates emergency response involving multiple agencies with peer centers. It stores, coordinates, and utilizes emergency response and evacuation plans to facilitate this coordinated response. Emergency situation information including damage assessments, response status, evacuation information, and resource information are shared The Emergency Management Center also provides a focal point for coordination of the emergency and evacuation information that is provided to the traveling public, including wide-area alerts when immediate public notification is warranted. It tracks and manages emergency vehicle fleets using real-time road network status and routing information from the other centers to aid in selecting the emergency vehicle(s) and routes, and works with other relevant centers to tailor traffic control to support emergency vehicle ingress and egress, implementation of special traffic restrictions and closures, evacuation traffic control plans, and other special strategies that adapt the transportation system to better meet the unique demands of an emergency.
Emergency System Operator Center 'Emergency System Operator' represents the public safety personnel that monitor emergency requests, (including those from the E911 Operator) and set up pre-defined responses to be executed by an emergency management system. The operator may also override predefined responses where it is observed that they are not achieving the desired result. This also includes dispatchers who manage an emergency fleet (police, fire, ambulance, HAZMAT, etc.) or higher order emergency managers who provide response coordination during emergencies.
Media Center 'Media' represents the information systems that provide traffic reports, travel conditions, and other transportation-related news services to the traveling public through radio, TV, and other media. Traffic and travel advisory information that are collected by ITS are provided to this object. It is also a source for traffic flow information, incident and special event information, and other events that may have implications for the transportation system.
Other Emergency Management Centers Center 'Other Emergency Management Centers' provides a source and destination for information flows between various communications centers operated by public safety agencies, emergency management agencies, other allied agencies, and private companies that participate in coordinated management of transportation-related incidents, including disasters. The interface represented by this object enables emergency management activities to be coordinated across jurisdictional boundaries and between functional areas, supporting requirements for general networks connecting many allied agencies. It also supports interface to other allied agencies like utility companies that also participate in the coordinated response to selected highway-related incidents.
Rail Operations Center Center 'Rail Operations Center' represents the (usually) centralized control point for a substantial segment of a freight railroad's operations and maintenance activities. It is roughly the railroad equivalent to a highway Traffic Management Center. It is the source and destination of information that can be used to coordinate rail and highway traffic management and maintenance operations. It is also the source and destination for incident, incident response, disaster, or evacuation information that is exchanged with an Emergency Management Center. The use of a single object for multiple sources and destination for information exchange with railroads implies the need for a single, consistent interface between a given railroad's operations and maintenance activities and ITS.
Transit Management Center Center The 'Transit Management Center' manages transit vehicle fleets and coordinates with other modes and transportation services. It provides operations, maintenance, customer information, planning and management functions for the transit property. It spans distinct central dispatch and garage management systems and supports the spectrum of fixed route, flexible route, paratransit services, transit rail, and bus rapid transit (BRT) service. The physical object's interfaces support communication between transit departments and with other operating entities such as emergency response services and traffic management systems.
Transit Operations Personnel Center 'Transit Operations Personnel' represents the people that are responsible for fleet management, maintenance operations, and scheduling activities of the transit system. These different roles represent a variety of individuals in the transit industry. Within the transit industry the person responsible for fleet management is known by many names: Street Supervisor, Starter, Dispatcher, Supervisor, Traffic Controller, Transportation Coordinator. This person actively monitors, controls, and modifies the transit fleet routes and schedules on a day to day basis (dynamic scheduling). The modifications will take account of abnormal situations such as vehicle breakdown, vehicle delay, detours around work zones or incidents (detour management, connection protection, and service restoration), and other causes of route or schedule deviations. Transit operations personnel are also responsible for demand responsive transit operation and for managing emergency situations within the transit network such as silent alarms on board transit vehicles, or the remote disabling of the vehicle. In addition the Transit Operations Personnel may be responsible for assigning vehicle operators to routes, checking vehicle operators in and out, and managing transit stop issues. This object also represents the personnel in the transit garage that are responsible for maintenance of the transit fleets, including monitoring vehicle status, matching vehicles with operators, and maintenance checking of transit vehicles. Finally, it represents the people responsible for planning, development, and management of transit routes and schedules.
Transit Vehicle OBE Vehicle The 'Transit Vehicle On-Board Equipment' (OBE) resides in a transit vehicle and provides the sensory, processing, storage, and communications functions necessary to support safe and efficient movement of passengers. The types of transit vehicles containing this physical object include buses, paratransit vehicles, light rail vehicles, other vehicles designed to carry passengers, and supervisory vehicles. It collects ridership levels and supports electronic fare collection. It supports a traffic signal prioritization function that communicates with the roadside physical object to improve on-schedule performance. Automated vehicle location enhances the information available to the transit operator enabling more efficient operations. On-board sensors support transit vehicle maintenance. The physical object supports on-board security and safety monitoring. This monitoring includes transit user or vehicle operator activated alarms (silent or audible), as well as surveillance and sensor equipment. The surveillance equipment includes video (e.g. CCTV cameras), audio systems and/or event recorder systems. It also furnishes travelers with real-time travel information, continuously updated schedules, transfer options, routes, and fares. A separate 'Vehicle OBE' physical object supports the general vehicle safety and driver information capabilities that apply to all vehicles, including transit vehicles. The Transit Vehicle OBE supplements these general capabilities with capabilities that are specific to transit vehicles.
Transit Vehicle Operator Vehicle The 'Transit Vehicle Operator' represents the person that receives and provides additional information that is specific to operating the ITS functions in all types of transit vehicles. The information received by the operator would include status of on-board systems. Additional information received depends upon the type of transit vehicle. In the case of fixed route transit vehicles, the Transit Vehicle Operator would receive operator instructions that might include actions to take to correct schedule deviations. In the case of flexible fixed routes and demand response routes the information would also include dynamic routing or passenger pickup information.
Transportation Information Center Center The 'Transportation Information Center' collects, processes, stores, and disseminates transportation information to system operators and the traveling public. The physical object can play several different roles in an integrated ITS. In one role, the TIC provides a data collection, fusing, and repackaging function, collecting information from transportation system operators and redistributing this information to other system operators in the region and other TICs. In this information redistribution role, the TIC provides a bridge between the various transportation systems that produce the information and the other TICs and their subscribers that use the information. The second role of a TIC is focused on delivery of traveler information to subscribers and the public at large. Information provided includes basic advisories, traffic and road conditions, transit schedule information, yellow pages information, ride matching information, and parking information. The TIC is commonly implemented as a website or a web-based application service, but it represents any traveler information distribution service.
Traveler Personal The 'Traveler' represents any individual who uses transportation services. The interfaces to the traveler provide general pre-trip and en-route information supporting trip planning, personal guidance, and requests for assistance in an emergency that are relevant to all transportation system users. It also represents users of a public transportation system and addresses interfaces these users have within a transit vehicle or at transit facilities such as roadside stops and transit centers.

Includes Functional Objects:

Functional Object Description Physical Object
Emergency Response Management 'Emergency Response Management' provides the strategic emergency response capabilities and broad inter-agency interfaces that are implemented for extraordinary incidents and disasters that require response from outside the local community. It provides the functional capabilities and interfaces commonly associated with Emergency Operations Centers. It develops and stores emergency response plans and manages overall coordinated response to emergencies. It monitors real-time information on the state of the regional transportation system including current traffic and road conditions, weather conditions, special event and incident information. It tracks the availability of resources and assists in the appropriate allocation of these resources for a particular emergency response. It also provides coordination between multiple allied agencies before and during emergencies to implement emergency response plans and track progress through the incident. It also coordinates with the public through the Emergency Telecommunication Systems (e.g., Reverse 911). It coordinates with public health systems to provide the most appropriate response for emergencies involving biological or other medical hazards. Emergency Management Center
Emergency Secure Area Alarm Support 'Emergency Secure Area Alarm Support' receives traveler or transit vehicle operator alarm messages, notifies the system operator, and provides acknowledgement of alarm receipt back to the originator of the alarm. The alarms received can be generated by silent or audible alarm systems and may originate from public areas (e.g. transit stops, park and ride lots, transit stations, rest areas) or transit vehicles. The nature of the emergency may be determined based on the information in the alarm message as well as other inputs. Emergency Management Center
Emergency Secure Area Sensor Management 'Emergency Secure Area Sensor Management' manages sensors that monitor secure areas in the transportation system, processes the collected data, performs threat analysis in which data is correlated with other sensor, surveillance, and advisory inputs, and then disseminates resultant threat information to emergency personnel and other agencies. In response to identified threats, the operator may request activation of barrier and safeguard systems to preclude an incident, control access during and after an incident or mitigate impact of an incident. The sensors may be in secure areas frequented by travelers (i.e., transit stops, transit stations, rest areas, park and ride lots, modal interchange facilities, on-board a transit vehicle, etc.) or around transportation infrastructure such as bridges, tunnels and transit railways or guideways. The types of sensors include acoustic, threat (e.g. chemical agent, toxic industrial chemical, biological, explosives, and radiological sensors), infrastructure condition and integrity, motion and object sensors. Emergency Management Center
Emergency Secure Area Surveillance 'Emergency Secure Area Surveillance' monitors surveillance inputs from secure areas in the transportation system. The surveillance may be of secure areas frequented by travelers (i.e., transit stops, transit stations, rest areas, park and ride lots, modal interchange facilities, on-board a transit vehicle, etc.) or around transportation infrastructure such as bridges, tunnels and transit railways or guideways. It provides both video and audio surveillance information to emergency personnel and automatically alerts emergency personnel of potential incidents. Emergency Management Center
Transit Center Security 'Transit Center Security' monitors transit vehicle operator or traveler activated alarms received from on-board a transit vehicle. It supports transit vehicle operator authentication and provides the capability to remotely disable a transit vehicle. It also includes the capability to alert operators and police to potential incidents identified by these security features. Transit Management Center
Transit Vehicle Security 'Transit Vehicle Security' provides security and safety functions on-board the transit vehicle. It includes surveillance and sensor systems that monitor the on-board environment, silent alarms that can be activated by transit user or vehicle operator, operator authentication, and a remote vehicle disable function. The surveillance equipment includes video (e.g. CCTV cameras), audio systems and/or event recorder systems. The sensor equipment includes threat sensors (e.g. chemical agent, toxic industrial chemical, biological, explosives, and radiological sensors) and object detection sensors (e.g. metal detectors). Transit Vehicle OBE

Includes Information Flows:

Information Flow Description
alarm acknowledge Confirmation that alarm was received, instructions and additional information for the alarm initiator, and requests for additional information.
alarm notification Notification of activation of an audible or silent alarm by a traveler in a public area or by a transit vehicle operator using an on-board device.
emergency operations input Emergency operator input supporting call taking, dispatch, emergency operations, security monitoring, and other operations and communications center operator functions.
emergency operations status Presentation of information to the operator including emergency operations data, supporting a range of emergency operating positions including call taker, dispatch, emergency operations, security monitoring, and various other operations and communications center operator positions.
host transit vehicle status Information provided to the ITS on-board equipment from other systems on the Transit Vehicle Platform.
incident information Notification of existence of incident and expected severity, location, time and nature of incident. As additional information is gathered and the incident evolves, updated incident information is provided. Incidents include any event that impacts transportation system operation ranging from routine incidents (e.g., disabled vehicle at the side of the road) through large-scale natural or human-caused disasters that involve loss of life, injuries, extensive property damage, and multi-jurisdictional response. This also includes special events, closures, and other planned events that may impact the transportation system.
incident report Report of an identified incident including incident location, type, severity and other information necessary to initiate an appropriate incident response.
incident response status Status of the current incident response including a summary of incident status and its impact on the transportation system, traffic management strategies implemented at the site (e.g., closures, diversions, traffic signal control overrides), and current and planned response activities.
remote vehicle disable Signal used to remotely disable a transit vehicle.
secure area sensor control Information used to configure and control threat sensors (e.g., thermal, acoustic, radiological, chemical), object, motion and intrusion detection sensors. The provided information controls sensor data collection, aggregation, filtering, and other local processing.
secure area sensor data Data provided by threat sensors (e.g., thermal, acoustic, radiological, chemical), and intrusion, motion, and object detection sensors in secure areas indicating the sensor's operational status, raw and processed sensor data, and alarm indicators when a threat has been detected.
secure area surveillance control Information used to configure and control audio and video surveillance systems used for transportation infrastructure security in secure areas. The provided information controls surveillance data collection, aggregation, filtering, and other local processing.
secure area surveillance data Data collected from surveillance systems used to monitor secure areas. Includes video, audio, processed surveillance data, equipment operational status, and alarm indicators when a threat has been detected.
threat information Threats regarding transportation infrastructure, facilities, or systems detected by a variety of methods (sensors, surveillance, threat analysis of advisories from outside agencies, etc.
threat information coordination Sensor, surveillance, and threat data including raw and processed data that is collected by sensor and surveillance equipment located in secure areas.
threat support data Information provided to help receiving agency identify possible threats, including biometric image processing support data.
transit emergency data Initial notification of transit emergency at a transit stop or on transit vehicles and further coordination as additional details become available and the response is coordinated.
transit incident information Information on transit incidents that impact transit services for public dissemination.
transit operations personnel input User input from transit operations personnel including instructions governing service availability, schedules, emergency response plans, transit personnel assignments, transit maintenance requirements, and other inputs that establish general system operating requirements and procedures.
transit operations status Presentation of information to transit operations personnel including accumulated schedule and fare information, ridership and on-time performance information, emergency response plans, transit personnel information, maintenance records, and other information intended to support overall planning and management of a transit property.
transit vehicle conditions Operating conditions of transit vehicle (e.g., engine running, oil pressure, fuel level and usage). It includes status of other on-board systems including user displays, passenger counters, and security systems. This overall status information is also collected from unused (out of service) vehicles.
transit vehicle control Control commands to transit-specific hardware supporting transit fare collection, passenger counting, traveler information systems, and other transit-specific control systems on-board the transit vehicle. This flow also includes the signal disabling or enabling transit vehicle operation sent as a result of a transit vehicle operator authentication failure or a remote disable command. See also 'vehicle control', which includes general control commands that are applicable to all vehicles.
transit vehicle location data Current transit vehicle location and related operational conditions data provided by a transit vehicle.
transit vehicle operator authentication information Information regarding on-board transit operator authentication
transit vehicle operator authentication update Results of authentication process or update of on-board authentication database.
transit vehicle operator display Visual, audible, and tactile outputs to the transit vehicle operator including vehicle surveillance information, alarm information, vehicle system status, information from the operations center, and information indicating the status of all other on-board ITS services.
transit vehicle operator input Transit vehicle operator inputs to on-board ITS equipment, including tactile and verbal inputs. Includes authentication information, on-board system control, emergency requests, and fare transaction data.
traveler input User input from a traveler to summon assistance, request travel information, make a reservation, or request any other traveler service.
traveler interface updates Visual or audio information (e.g., routes, messages, guidance, emergency information) that is provided to the traveler.

Goals and Objectives

Associated Planning Factors and Goals

Planning Factor Goal

Associated Objective Categories

Objective Category

Associated Objectives and Performance Measures

Objective Performance Measure


 
Since the mapping between objectives and service packages is not always straight-forward and often situation-dependent, these mappings should only be used as a starting point. Users should do their own analysis to identify the best service packages for their region.

Needs and Requirements

Need Functional Object Requirement

Related Sources

Document Name Version Publication Date
None


Security

In order to participate in this service package, each physical object should meet or exceed the following security levels.

Physical Object Security
Physical Object Confidentiality Integrity Availability Security Class
Alerting and Advisory System Moderate High High Class 5
Basic Transit Vehicle  
Emergency Management Center High High High Class 5
Media Low Low Moderate Class 1
Other Emergency Management Centers High High High Class 5
Rail Operations Center Moderate Moderate High Class 5
Transit Management Center High High High Class 5
Transit Vehicle OBE Moderate High High Class 5
Transportation Information Center Low Low Moderate Class 1



In order to participate in this service package, each information flow triple should meet or exceed the following security levels.

Information Flow Security
Source Destination Information Flow Confidentiality Integrity Availability
Basis Basis Basis
Alerting and Advisory System Emergency Management Center threat support data Moderate High High
This data is used to determine if there may be a threat to the transportation infrastructure. As this may provoke a response against that threat, this information should be protected from viewing by parties that may be related to the threat. If this data is corrupted, potential security threats will not be detected. If this data is modified in transit, it could be used to suggest the presence or non-presence of specific individuals, which is a grave threat to the response to an incident and significant also for the cover up of illicit activity in the post-operational phase. Since this information may indicate a threat against the transportation system, including personal safety, we can justify a HIGH rating. Lack of information could lead to extreme consequences if no response is taken. In areas where responses are already part of daily activity, this may be reduced to MODERATE.
Basic Transit Vehicle Transit Vehicle OBE host transit vehicle status Moderate Moderate Moderate
This can include some sensitive data. However, other data, such as vehicle location and motion will then be broadcast. There also may be proprietary information included in this. DISC THEA believes this to be LOW: "sensor data is not confidential; harm should not come from seeing status." This is used later on to determine whether a vehicle should request priority at an intersection. If this information is incorrect the vehicle may make false requests. All other flows that use the data from this flow have a MODERATE integrity requirement, therefore, this must also have a MODERATE integrity requirement. DISC: THEA believes this should be HIGH: "sensor data needs to be accurate and should not be tampered with." This information would need to be available immediately for the application to work.DISC: THEA believes this should be HIGH: "sensor data must be consistently available to feed BSMs broadcast at 10Hz, notifications, etc.."
Emergency Management Center Emergency System Operator emergency operations status Moderate High High
Emergency system controls should not be casually viewable as they impact the availability of emergency services, which if known could be leveraged for illegal activity. Backoffice operations flows should generally be correct and available as these are the primary interface between operators and system. Backoffice operations flows should generally be correct and available as these are the primary interface between operators and system.
Emergency Management Center Other Emergency Management Centers incident report High Moderate Moderate
This data contains all information regarding the incident. This could include personal information regarding persons involved in the incident. It could also include sensitive information regarding special events or closures. DISC: WYO believes this to be MODERATE. Minor discrepancies in this data should not have a catastrophic effect, but it should be reasonably controlled and accurate. A few missed messages should not have a significant effect. However, most messages should make it through and the EMC should be able to know if the TMC has received a message.
Emergency Management Center Other Emergency Management Centers threat information coordination Moderate High High
Coordination of threat response would be useful to the source of the threat, and allow them to respond to maximize intent. As such, this information must be kept from them if possible. Given that the EMC is the source of threat response, we justify HIGH. If threat responses in the area are typically similar to day-to-day opeations, can be MODERATE. All threat-related flows should have some measure of confidence assigned to them, as they will necessarily provoke responses from the receiving entities. Corrupted or forged data could inhibit that response or cause one when none is warranted. Both of these cases offer significant negative impacts. Given the scope of the transportation system, we set this HIGH. For small-scoped systems, this may be MODERATE if the response would never be significantly different than daily operations. Since this information may indicate a threat against the transportation system, including personal safety, we can justify a HIGH rating. Lack of information could lead to extreme consequences if no response is taken. In areas where responses are already part of daily activity, this may be reduced to MODERATE.
Emergency Management Center Rail Operations Center threat information Moderate High High
This data is used to determine if there may be a threat to the transportation infrastructure. As this may provoke a response against that threat, this information should be protected from viewing by parties that may be related to the threat. All threat-related flows should have some measure of confidence assigned to them, as they will necessarily provoke responses from the receiving entities. Corrupted or forged data could inhibit that response or cause one when none is warranted. Both of these cases offer significant negative impacts. Given the scope of the transportation system, we set this HIGH. For small-scoped systems, this may be MODERATE if the response would never be significantly different than daily operations. Since this information may indicate a threat against the transportation system, including personal safety, we can justify a HIGH rating. Lack of information could lead to extreme consequences if no response is taken. In areas where responses are already part of daily activity, this may be reduced to MODERATE.
Emergency Management Center Transit Management Center incident information High Moderate Moderate
This data contains all of the information regarding the incident. This could include personal information regarding persons involved in the incident. It could also include sensitive information regarding special events or closures. Minor discrepancies in this data should not have a catastrophic effect, but it should be reasonably controlled and accurate. A few missed messages should not have a significant effect. However, most messages should make it through and the EMC should be able to know if the Transit Management Center has received a message.
Emergency Management Center Transit Management Center incident response status Moderate Moderate Moderate
This flow implies details of an incident, which could be used by an attacker as intelligence gathering and target assessment. If this data is incorrect or unavailable then maintenance assets may not be appropriately assigned, resulting in inefficient use of maintenance assets and higher overall downtime in the incident locale. If this data is incorrect or unavailable then maintenance assets may not be appropriately assigned, resulting in inefficient use of maintenance assets and higher overall downtime in the incident locale.
Emergency Management Center Transit Management Center threat information Moderate High High
This data is used to determine if there may be a threat to the transportation infrastructure. As this may provoke a response against that threat, this information should be protected from viewing by parties that may be related to the threat. All threat-related flows should have some measure of confidence assigned to them, as they will necessarily provoke responses from the receiving entities. Corrupted or forged data could inhibit that response or cause one when none is warranted. Both of these cases offer significant negative impacts. Given the scope of the transportation system, we set this HIGH. For small-scoped systems, this may be MODERATE if the response would never be significantly different than daily operations. Since this information may indicate a threat against the transportation system, including personal safety, we can justify a HIGH rating. Lack of information could lead to extreme consequences if no response is taken. In areas where responses are already part of daily activity, this may be reduced to MODERATE.
Emergency Management Center Transit Vehicle OBE alarm acknowledge Moderate High Moderate
While this flow may not directly include PII, it responds to one that does. Security requirements for response flows set at minimum to those of the triggering flow. Even a minor discrepancy in this data could have a significant effect for a personal safety incident. Data describing incidents on board a transit vehicle, station or other public transport facility likely to include one or more travelers must be timely or appropriate measures may be delayed, which could impact personal safety. Could be HIGH.
Emergency Management Center Transit Vehicle OBE secure area sensor control Moderate High Moderate
Control flows, even for seemingly innocent devices, should be kept confidential to minimize attack vectors. While an individual installation may not be particularly impacted by a cyberattack of its sensor network, another installation might be severely impacted, and different installations are likely to use similar methods, so compromising one leads to compromising all. DISC: NYC believes this to be low: "This information is directly observable." Control flows, even for seemingly innocent devices, should have MODERATE integrity at minimum, just to guarantee that intended control messages are received. Incorrect, corrupted, intercepted and modified control messages can or will result in target field devices not behaving according to operator intent. The severity of this depends on the type of device, which is why some devices are set MODERATE and some HIGH. From NYC: The information sent from TMC directly affect the ITS-RE speed “announcement”. Control flow availability is related to the criticality of being able to remotely control the device. For most devices, this is MODERATE. For purely passive devices with no incident relationship, this will be LOW. All devices should have default modes that enable them to operate without backhaul connectivity, so no device warrants a HIGH.. From NYC: The ITS-RE can work accordingly or in fail-safe if information is not available.
Emergency Management Center Transit Vehicle OBE secure area surveillance control Moderate High Moderate
Control flows, even for seemingly innocent devices, should be kept confidential to minimize attack vectors. While an individual installation may not be particularly impacted by a cyberattack of its sensor network, another installation might be severely impacted, and different installations are likely to use similar methods, so compromising one leads to compromising all. DISC: NYC believes this to be low: "This information is directly observable." Control flows, even for seemingly innocent devices, should have MODERATE integrity at minimum, just to guarantee that intended control messages are received. Incorrect, corrupted, intercepted and modified control messages can or will result in target field devices not behaving according to operator intent. The severity of this depends on the type of device, which is why some devices are set MODERATE and some HIGH. From NYC: The information sent from TMC directly affect the ITS-RE speed “announcement”. Control flow availability is related to the criticality of being able to remotely control the device. For most devices, this is MODERATE. For purely passive devices with no incident relationship, this will be LOW. All devices should have default modes that enable them to operate without backhaul connectivity, so no device warrants a HIGH.. From NYC: The ITS-RE can work accordingly or in fail-safe if information is not available.
Emergency System Operator Emergency Management Center emergency operations input Moderate High High
Emergency system controls should not be casually viewable as they impact the availability of emergency services, which if known could be leveraged for illegal activity. Backoffice operations flows should generally be correct and available as these are the primary interface between operators and system. Backoffice operations flows should generally be correct and available as these are the primary interface between operators and system.
Other Emergency Management Centers Emergency Management Center incident report High Moderate Moderate
This data contains all information regarding the incident. This could include personal information regarding persons involved in the incident. It could also include sensitive information regarding special events or closures. DISC: WYO believes this to be MODERATE. Minor discrepancies in this data should not have a catastrophic effect, but it should be reasonably controlled and accurate. A few missed messages should not have a significant effect. However, most messages should make it through and the EMC should be able to know if the TMC has received a message.
Other Emergency Management Centers Emergency Management Center threat information coordination Moderate High High
Coordination of threat response would be useful to the source of the threat, and allow them to respond to maximize intent. As such, this information must be kept from them if possible. Given that the EMC is the source of threat response, we justify HIGH. If threat responses in the area are typically similar to day-to-day opeations, can be MODERATE. All threat-related flows should have some measure of confidence assigned to them, as they will necessarily provoke responses from the receiving entities. Corrupted or forged data could inhibit that response or cause one when none is warranted. Both of these cases offer significant negative impacts. Given the scope of the transportation system, we set this HIGH. For small-scoped systems, this may be MODERATE if the response would never be significantly different than daily operations. Since this information may indicate a threat against the transportation system, including personal safety, we can justify a HIGH rating. Lack of information could lead to extreme consequences if no response is taken. In areas where responses are already part of daily activity, this may be reduced to MODERATE.
Transit Management Center Emergency Management Center transit emergency data Moderate High High
Security event or other emergency could be used by an attacker to confirm or further a crime in progress. This must be accurate to ensure correct response, as human safety may be at stake. Human safety could be at stake, which suggest sever consequences.
Transit Management Center Media transit incident information Low Moderate Moderate
Generally, center-originating flows destined for a TIC don't contain any personal or confidential information, and are eventually intended for some kind of public consumption. While accuracy of this data is important for decision making purposes, applications should be able to cfunction without it. Thus MODERATE generally. While availability of this data is important for decision making purposes, applications should be able to function without it. Thus MODERATE generally.
Transit Management Center Transit Operations Personnel transit operations status Moderate High High
Backoffice operations flows should have minimal protection from casual viewing, as otherwise imposters could gain illicit control or information that should not be generally available. Backoffice operations flows should generally be correct and available as these are the primary interface between operators and system. Backoffice operations flows should generally be correct and available as these are the primary interface between operators and system.
Transit Management Center Transit Vehicle OBE alarm acknowledge Moderate High Moderate
While this flow may not directly include PII, it responds to one that does. Security requirements for response flows set at minimum to those of the triggering flow. Even a minor discrepancy in this data could have a significant effect for a personal safety incident. Data describing incidents on board a transit vehicle, station or other public transport facility likely to include one or more travelers must be timely or appropriate measures may be delayed, which could impact personal safety. Could be HIGH.
Transit Management Center Transit Vehicle OBE remote vehicle disable Moderate High Moderate
This flow disables the target vehicle. While its integrity is thus obviously paramount, if this flow were observed by a third party they might understand what was occuring, which provides intelligence that is not necessarily visible otherwise. Since this flow disables the target vehicle, it must be correct and difficult to forge or modify to ensure the safe operation of the vehicle. This is one of several security-focused mechanisms that may be implemented to secure the transit vehicle. If this particular flow is relied on exclusively for security, HIGH might be considered, but given the constraint of a wireless medium, that is likely impractical.
Transit Management Center Transit Vehicle OBE transit vehicle operator authentication update Moderate High High
Authentication information exchanged probably does not include PII, but even so it betrays actions that are otherwise not easy to observe and not designed to be observable. Attackers might use this information during the commission of a crime. As this may be used as part of transit vehicle security processes, any corruption or manipulation of this flow could defeat those processes, impacting vehicle security. There are likely onboard mechanisms for coping with a loss of availability, but if this flow is a critical part of transit security then it really should be protected at all costs. Possibly MODERATE.
Transit Management Center Transportation Information Center transit incident information Low Moderate Moderate
Generally, center-originating flows destined for a TIC don't contain any personal or confidential information, and are eventually intended for some kind of public consumption. While accuracy of this data is important for decision making purposes, applications should be able to cfunction without it. Thus MODERATE generally. While availability of this data is important for decision making purposes, applications should be able to function without it. Thus MODERATE generally.
Transit Operations Personnel Transit Management Center transit operations personnel input Moderate High High
Backoffice operations flows should have minimal protection from casual viewing, as otherwise imposters could gain illicit control or information that should not be generally available. Backoffice operations flows should generally be correct and available as these are the primary interface between operators and system. Backoffice operations flows should generally be correct and available as these are the primary interface between operators and system.
Transit Vehicle OBE Basic Transit Vehicle transit vehicle control Moderate High High
Internal vehicle flow that if reverse engineered could enable third party vehicle control. Largely a competitive question, could be set LOW if manufacturer and operator are not concerned with this type of compromise. Includes vehicle control commands, which must be timely and accurate to support safe vehicle operation. Includes vehicle control commands, which must be timely and accurate to support safe vehicle operation.
Transit Vehicle OBE Emergency Management Center alarm notification Moderate High Moderate
This flow contains regarding an issue aboard a transit vehicle. This identity of the vehicle as well as its location will be included. Video and personal information regarding persons involved in the incident and the type of incident could also be included. All of this could be PII. Even a minor discrepancy in this data could have a significant effect for a personal safety incident. Data describing incidents on board a transit vehicle must be timely or appropriate measures may be delayed, which could impact safety on board the vehicle. Could be HIGH.
Transit Vehicle OBE Emergency Management Center secure area sensor data Moderate Moderate Moderate
Any security or surveillance data should be protected from casual viewing. An attacker could use this information to assess a facility's susceptibility to attack, or intercept it and use it to monitor their own progress. Security and surveillance data needs guarantee of accuracy. However, there will be procedures in place to verify any alarms or alerts, suggesting this could be MODERATE in most instances. For sensitive areas, this might be HIGH. Surveillance and security data should be generally available to security systems; if this goes down it could indicate some kind of hostile action against the monitored facility. This might be HIGH for areas that are sensitive or have particularly high value equipment.
Transit Vehicle OBE Emergency Management Center secure area surveillance data Moderate Moderate Moderate
Any security or surveillance data should be protected from casual viewing. An attacker could use this information to assess a facility's susceptibility to attack, or intercept it and use it to monitor their own progress. Security and surveillance data needs guarantee of accuracy. However, there will be procedures in place to verify any alarms or alerts, suggesting this could be MODERATE in most instances. For sensitive areas, this might be HIGH. Surveillance and security data should be generally available to security systems; if this goes down it could indicate some kind of hostile action against the monitored facility. This might be HIGH for areas that are sensitive or have particularly high value equipment.
Transit Vehicle OBE Transit Management Center alarm notification Moderate High Moderate
This flow contains regarding an issue aboard a transit vehicle. This identity of the vehicle as well as its location will be included. Video and personal information regarding persons involved in the incident and the type of incident could also be included. All of this could be PII. Even a minor discrepancy in this data could have a significant effect for a personal safety incident. Data describing incidents on board a transit vehicle must be timely or appropriate measures may be delayed, which could impact safety on board the vehicle. Could be HIGH.
Transit Vehicle OBE Transit Management Center transit vehicle conditions Moderate Moderate Moderate
Basic diagnostic information should not be sensitive, but any warnings or alarms could be, particularly if they are related to an incident or hostile event related to the vehicle. Such information could be used as part of damage assessment or target identification. This needs to be accurate to properly schedule maintenance activities (for the basic maintenance data items) and to properly respond to warning indicators. If corrupted or unavailable, there could be a significant repurcussion for the vehicle and by extension, the vehicle operator. This needs to be accurate to properly schedule maintenance activities (for the basic maintenance data items) and to properly respond to warning indicators. If corrupted or unavailable, there could be a significant repurcussion for the vehicle and by extension, the vehicle operator.
Transit Vehicle OBE Transit Management Center transit vehicle location data Moderate Moderate Moderate
While internal, contains identification, passenger load and routing data that if observed could be used by an attacker to identify targets. Applications relying on this data will not function properly if the data is incorrect, so it must be protected commensurate to the value of the application. Applications relying on this data will not function properly if the data is incorrect, so it must be protected commensurate to the value of the application. Location data is dynamic, so probably needs to be updated frequently.
Transit Vehicle OBE Transit Management Center transit vehicle operator authentication information Moderate High High
Authentication information exchanged probably does not include PII, but even so it betrays actions that are otherwise not easy to observe and not designed to be observable. Attackers might use this information during the commission of a crime. As this may be used as part of transit vehicle security processes, any corruption or manipulation of this flow could defeat those processes, impacting vehicle security. There are likely onboard mechanisms for coping with a loss of availability, but if this flow is a critical part of transit security then it really should be protected at all costs. Possibly MODERATE.
Transit Vehicle OBE Transit Vehicle Operator transit vehicle operator display Low Moderate Low
This should not include any sensitive information. It would be possible for a person standing behind the driver to observe the information transmitted. Some minimal guarantee of data integrity is necessary for all C-ITS flows. This entire application should not directly affect the drivers driving habits. The operator should still be slowing and stopping at yellow or red lights, along with observing all other driving regulations. DISC: Original V2I analysis classified this as LOW. Even if the operator is not made aware of the signal preemption, the system should still operate correctly. The operator should be using the traffic lights to influence their decision about whether or not to stop, not the display.
Transit Vehicle OBE Traveler traveler interface updates Not Applicable Moderate Moderate
This data is informing the vehicle of operational information that is relevant to the operation of the vehicle. It should not contain anything sensitive, and does not matter if another person can observe it. Should be accurate as the Traveler will be relying on this information for routing and related choices. Lack of accuracy will result in lack of confidence from the traveler as well as an unsatisfactory trip, leading to a negative feedback spiral. Users expect their devices to work. If information is not presented to the operator, the relevant applications simply won't be used.
Transit Vehicle Operator Transit Vehicle OBE transit vehicle operator input Low Moderate Low
This information is transmitted through systems on board the Transit Vehicle. Even if the vehicle were compromised and these communications monitored, most of this information is directly observable. Some minimal guarantee of data integrity is necessary for all C-ITS flows. If this is compromised, it could result in an incorrect signal priority request, which has minimal impact. DISC: Original V2I analysis classified this as LOW. A delay in reporting this may result in a signal priority request not going through, which has minimal impact.
Traveler Transit Vehicle OBE traveler input Not Applicable Moderate Low
This data is informing the vehicle of operational information that is relevant to the operation of the vehicle. It should not contain anything sensitive, and does not matter if another person can observe it. While public, information must be correct or travelers may make incorrect decisions with regard to their travel plans. Information is available through other means, though depending on the location this might not always be the case, in which case this would be MODERATE.

Standards

The following table lists the standards associated with physical objects in this service package. For standards related to interfaces, see the specific information flow triple pages. These pages can be accessed directly from the SVG diagram(s) located on the Physical tab, by clicking on each information flow line on the diagram.

NameTitlePhysical Object
ISO 24100 Probe Vehicle Data Protection Intelligent transport systems -- Basic principles for personal data protection in probe vehicle information services Transit Management Center
Transportation Information Center
SAE J3361 Antenna requirements V2X Antenna Coverage and Test Requirements for US FHWA Class 1 and Class 3-13 Class Vehicles Transit Vehicle OBE
SAE J5001 OBU Standard Onboard Unit Standard for Connected Vehicles Transit Vehicle OBE




System Requirements

No System Requirements