Parent Service Package: PT05
< < PT05.2 : PT05.3 : PT06.1 > >

PT05.3: Transit Infrastructure Monitoring Implementation

Monitors other transit infrastructure (yards, railways, guideways, bridges, tunnels)

Relevant Regions: Australia, Canada, European Union, and United States

Enterprise

Development Stage Roles and Relationships

Installation Stage Roles and Relationships

Operations and Maintenance Stage Roles and Relationships
(hide)

Source Destination Role/Relationship
Alerting and Advisory System MaintainerAlerting and Advisory System Maintains
Alerting and Advisory System ManagerAlerting and Advisory System Manages
Alerting and Advisory System ManagerAlerting and Advisory System Operator System Usage Agreement
Alerting and Advisory System OperatorAlerting and Advisory System Operates
Alerting and Advisory System OwnerAlerting and Advisory System Maintainer System Maintenance Agreement
Alerting and Advisory System OwnerAlerting and Advisory System Manager Operations Agreement
Alerting and Advisory System OwnerEmergency Management Center Maintainer Maintenance Data Exchange Agreement
Alerting and Advisory System OwnerEmergency Management Center Owner Information Provision Agreement
Alerting and Advisory System OwnerEmergency Management Center User Service Usage Agreement
Alerting and Advisory System OwnerEmergency System Operator Application Usage Agreement
Alerting and Advisory System SupplierAlerting and Advisory System Owner Warranty
Emergency Management Center MaintainerEmergency Management Center Maintains
Emergency Management Center ManagerEmergency Management Center Manages
Emergency Management Center ManagerEmergency System Operator System Usage Agreement
Emergency Management Center OwnerEmergency Management Center Maintainer System Maintenance Agreement
Emergency Management Center OwnerEmergency Management Center Manager Operations Agreement
Emergency Management Center OwnerOther Emergency Management Centers Maintainer Maintenance Data Exchange Agreement
Emergency Management Center OwnerOther Emergency Management Centers Operator Application Usage Agreement
Emergency Management Center OwnerOther Emergency Management Centers Owner Information Exchange Agreement
Emergency Management Center OwnerOther Emergency Management Centers User Service Usage Agreement
Emergency Management Center OwnerRail Operations Center Maintainer Maintenance Data Exchange Agreement
Emergency Management Center OwnerRail Operations Center Operator Application Usage Agreement
Emergency Management Center OwnerRail Operations Center Owner Information Provision Agreement
Emergency Management Center OwnerRail Operations Center User Service Usage Agreement
Emergency Management Center OwnerSecurity Monitoring Equipment Maintainer Maintenance Data Exchange Agreement
Emergency Management Center OwnerSecurity Monitoring Equipment Operator Application Usage Agreement
Emergency Management Center OwnerSecurity Monitoring Equipment Owner Information Exchange Agreement
Emergency Management Center OwnerSecurity Monitoring Equipment User Service Usage Agreement
Emergency Management Center OwnerTransit Management Center Maintainer Maintenance Data Exchange Agreement
Emergency Management Center OwnerTransit Management Center Owner Information Exchange Agreement
Emergency Management Center OwnerTransit Management Center User Service Usage Agreement
Emergency Management Center OwnerTransit Operations Personnel Application Usage Agreement
Emergency Management Center SupplierEmergency Management Center Owner Warranty
Emergency System OperatorEmergency Management Center Operates
Media MaintainerMedia Maintains
Media ManagerMedia Manages
Media ManagerMedia Operator System Usage Agreement
Media OperatorMedia Operates
Media OwnerMedia Maintainer System Maintenance Agreement
Media OwnerMedia Manager Operations Agreement
Media SupplierMedia Owner Warranty
Other Emergency Management Centers MaintainerOther Emergency Management Centers Maintains
Other Emergency Management Centers ManagerOther Emergency Management Centers Manages
Other Emergency Management Centers ManagerOther Emergency Management Centers Operator System Usage Agreement
Other Emergency Management Centers OperatorOther Emergency Management Centers Operates
Other Emergency Management Centers OwnerEmergency Management Center Maintainer Maintenance Data Exchange Agreement
Other Emergency Management Centers OwnerEmergency Management Center Owner Information Exchange Agreement
Other Emergency Management Centers OwnerEmergency Management Center User Service Usage Agreement
Other Emergency Management Centers OwnerEmergency System Operator Application Usage Agreement
Other Emergency Management Centers OwnerOther Emergency Management Centers Maintainer System Maintenance Agreement
Other Emergency Management Centers OwnerOther Emergency Management Centers Manager Operations Agreement
Other Emergency Management Centers SupplierOther Emergency Management Centers Owner Warranty
Rail Operations Center MaintainerRail Operations Center Maintains
Rail Operations Center ManagerRail Operations Center Manages
Rail Operations Center ManagerRail Operations Center Operator System Usage Agreement
Rail Operations Center OperatorRail Operations Center Operates
Rail Operations Center OwnerRail Operations Center Maintainer System Maintenance Agreement
Rail Operations Center OwnerRail Operations Center Manager Operations Agreement
Rail Operations Center SupplierRail Operations Center Owner Warranty
Security Monitoring Equipment MaintainerSecurity Monitoring Equipment Maintains
Security Monitoring Equipment ManagerSecurity Monitoring Equipment Manages
Security Monitoring Equipment ManagerSecurity Monitoring Equipment Operator System Usage Agreement
Security Monitoring Equipment OperatorSecurity Monitoring Equipment Operates
Security Monitoring Equipment OwnerEmergency Management Center Maintainer Maintenance Data Exchange Agreement
Security Monitoring Equipment OwnerEmergency Management Center Owner Information Exchange Agreement
Security Monitoring Equipment OwnerEmergency Management Center User Service Usage Agreement
Security Monitoring Equipment OwnerEmergency System Operator Application Usage Agreement
Security Monitoring Equipment OwnerSecurity Monitoring Equipment Maintainer System Maintenance Agreement
Security Monitoring Equipment OwnerSecurity Monitoring Equipment Manager Operations Agreement
Security Monitoring Equipment SupplierSecurity Monitoring Equipment Owner Warranty
TIC OperatorTransportation Information Center Operates
Transit Management Center MaintainerTransit Management Center Maintains
Transit Management Center ManagerTransit Management Center Manages
Transit Management Center ManagerTransit Operations Personnel System Usage Agreement
Transit Management Center OwnerEmergency Management Center Maintainer Maintenance Data Exchange Agreement
Transit Management Center OwnerEmergency Management Center Owner Information Exchange Agreement
Transit Management Center OwnerEmergency Management Center User Service Usage Agreement
Transit Management Center OwnerEmergency System Operator Application Usage Agreement
Transit Management Center OwnerMedia Maintainer Maintenance Data Exchange Agreement
Transit Management Center OwnerMedia Operator Application Usage Agreement
Transit Management Center OwnerMedia Owner Information Provision Agreement
Transit Management Center OwnerMedia User Service Usage Agreement
Transit Management Center OwnerTIC Operator Application Usage Agreement
Transit Management Center OwnerTransit Management Center Maintainer System Maintenance Agreement
Transit Management Center OwnerTransit Management Center Manager Operations Agreement
Transit Management Center OwnerTransportation Information Center Maintainer Maintenance Data Exchange Agreement
Transit Management Center OwnerTransportation Information Center Owner Information Provision Agreement
Transit Management Center OwnerTransportation Information Center User Service Usage Agreement
Transit Management Center SupplierTransit Management Center Owner Warranty
Transit Operations PersonnelTransit Management Center Operates
Transportation Information Center MaintainerTransportation Information Center Maintains
Transportation Information Center ManagerTIC Operator System Usage Agreement
Transportation Information Center ManagerTransportation Information Center Manages
Transportation Information Center OwnerTransportation Information Center Maintainer System Maintenance Agreement
Transportation Information Center OwnerTransportation Information Center Manager Operations Agreement
Transportation Information Center SupplierTransportation Information Center Owner Warranty

Functional

This service package includes the following Functional View PSpecs:

Physical Object Functional Object PSpec Number PSpec Name
Emergency Management Center Emergency Response Management 5.1.1.3 Collect Incident And Event Data
5.1.2 Determine Coordinated Response Plan
5.1.3 Communicate Emergency Status
5.1.4 Manage Emergency Response
5.1.5 Manage Emergency Service Allocation Store
5.2 Provide Operator Interface for Emergency Data
5.3.1 Select Response Mode
5.7.1 Assess System Status For Disasters
5.7.2 Provide Disaster Response Coordination
5.7.3 Assess System Status For Evacuation
Emergency Secure Area Alarm Support 5.1.1.4.6 Provide Operator Interface for Security
5.1.7.4 Manage Alarms
Emergency Secure Area Sensor Management 5.1.1.4.1 Manage Secure Area Sensors
5.1.1.4.3 Analyze Threats
5.1.1.4.4 Disseminate Threat Info
5.1.1.4.6 Provide Operator Interface for Security
5.1.4 Manage Emergency Response
5.2 Provide Operator Interface for Emergency Data
Emergency Secure Area Surveillance 5.1.1.4.2 Manage Secure Area Surveillance
5.1.1.4.5 Analyze Traveler Image
5.1.1.4.6 Provide Operator Interface for Security
5.1.4 Manage Emergency Response
5.2 Provide Operator Interface for Emergency Data
Security Monitoring Equipment Field Secure Area Sensor Monitoring 5.1.7.2.3 Collect Secure Area Sensor Data
5.1.7.2.4 Process Secure Area Sensor Data
Transit Management Center Transit Center Security 4.1.5.3 Manage Transit Driver Authentication
4.2.1.7 Provide Interface for Other Transit Management Data
4.4.1 Provide Transit Security and Emergency Management
4.4.2 Coordinate Multiple Agency Responses to Transit Incidents
4.4.3 Generate Responses for Transit Incidents
4.4.4 Provide Transit Operations Personnel Security Interface

Physical

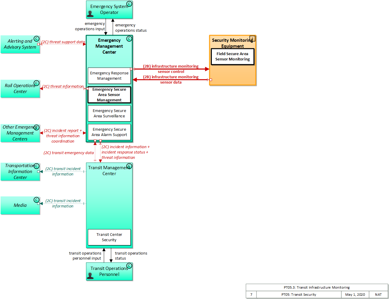
The physical diagram can be viewed in SVG or PNG format and the current format is SVG.
SVG Diagram
PNG Diagram


Display Legend in SVG or PNG

Includes Physical Objects:

Physical Object Class Description
Alerting and Advisory System Center 'Alerting and Advisory System' represents the federal, state, and local alerting and advisory systems that provide alerts, advisories, and other potential threat information that is relevant to surface transportation systems. This includes systems such as the Information Sharing and Analysis Centers (ISACS), the National Infrastructure Protection Center (NIPC), the Homeland Security Advisory System (HSAS), and other systems that provide intelligence about potential, imminent, or actual attacks on the transportation infrastructure or its supporting information systems. This system also represents the early warning and emergency alert systems operated by federal, state, county, and local agencies that provide advisories and alerts regarding all types of emergencies including natural hazards (floods, hurricanes, tornados, earthquakes), accidents (chemical spills, nuclear power plant emergencies) and other civil emergencies such as child abduction alerts that impact transportation system operation and/or require immediate public notification. Note that weather related watches and warnings, such as those issued by the National Hurricane Center, are provided by both this terminator and the Weather Service terminator since many alerting and advisory systems and the National Weather Service both provide severe weather and related hazards information. The alerts and advisories that are provided by the systems represented by this terminator are based on analysis of potential threat information that is collected from a variety of sources, including information collected by ITS systems. The bidirectional interface with this terminator allows potential threat information that is collected by ITS systems to be provided to the alerting and advisory systems to improve their ability to identify threats and provide useful and timely information. The types of information provided by this terminator include general assessments and incident awareness information, advisories that identify potential threats or recommendations to increase preparedness levels, alerts regarding imminent or in-progress emergencies, and specific threat information such as visual imagery used for biometric image processing.
Emergency Management Center Center The 'Emergency Management Center' represents systems that support incident management, disaster response and evacuation, security monitoring, and other security and public safety-oriented ITS applications. It includes the functions associated with fixed and mobile public safety communications centers including public safety call taker and dispatch centers operated by police (including transit police), fire, and emergency medical services. It includes the functions associated with Emergency Operations Centers that are activated at local, regional, state, and federal levels for emergencies and the portable and transportable systems that support Incident Command System operations at an incident. This Center also represents systems associated with towing and recovery, freeway service patrols, HAZMAT response teams, and mayday service providers. It manages sensor and surveillance equipment used to enhance transportation security of the roadway infrastructure (including bridges, tunnels, interchanges, and other key roadway segments) and the public transportation system (including transit vehicles, public areas such as transit stops and stations, facilities such as transit yards, and transit infrastructure such as rail, bridges, tunnels, or bus guideways). It provides security/surveillance services to improve traveler security in public areas not a part of the public transportation system. It monitors alerts, advisories, and other threat information and prepares for and responds to identified emergencies. It coordinates emergency response involving multiple agencies with peer centers. It stores, coordinates, and utilizes emergency response and evacuation plans to facilitate this coordinated response. Emergency situation information including damage assessments, response status, evacuation information, and resource information are shared The Emergency Management Center also provides a focal point for coordination of the emergency and evacuation information that is provided to the traveling public, including wide-area alerts when immediate public notification is warranted. It tracks and manages emergency vehicle fleets using real-time road network status and routing information from the other centers to aid in selecting the emergency vehicle(s) and routes, and works with other relevant centers to tailor traffic control to support emergency vehicle ingress and egress, implementation of special traffic restrictions and closures, evacuation traffic control plans, and other special strategies that adapt the transportation system to better meet the unique demands of an emergency.
Emergency System Operator Center 'Emergency System Operator' represents the public safety personnel that monitor emergency requests, (including those from the E911 Operator) and set up pre-defined responses to be executed by an emergency management system. The operator may also override predefined responses where it is observed that they are not achieving the desired result. This also includes dispatchers who manage an emergency fleet (police, fire, ambulance, HAZMAT, etc.) or higher order emergency managers who provide response coordination during emergencies.
Media Center 'Media' represents the information systems that provide traffic reports, travel conditions, and other transportation-related news services to the traveling public through radio, TV, and other media. Traffic and travel advisory information that are collected by ITS are provided to this object. It is also a source for traffic flow information, incident and special event information, and other events that may have implications for the transportation system.
Other Emergency Management Centers Center 'Other Emergency Management Centers' provides a source and destination for information flows between various communications centers operated by public safety agencies, emergency management agencies, other allied agencies, and private companies that participate in coordinated management of transportation-related incidents, including disasters. The interface represented by this object enables emergency management activities to be coordinated across jurisdictional boundaries and between functional areas, supporting requirements for general networks connecting many allied agencies. It also supports interface to other allied agencies like utility companies that also participate in the coordinated response to selected highway-related incidents.
Rail Operations Center Center 'Rail Operations Center' represents the (usually) centralized control point for a substantial segment of a freight railroad's operations and maintenance activities. It is roughly the railroad equivalent to a highway Traffic Management Center. It is the source and destination of information that can be used to coordinate rail and highway traffic management and maintenance operations. It is also the source and destination for incident, incident response, disaster, or evacuation information that is exchanged with an Emergency Management Center. The use of a single object for multiple sources and destination for information exchange with railroads implies the need for a single, consistent interface between a given railroad's operations and maintenance activities and ITS.
Security Monitoring Equipment Field 'Security Monitoring Equipment' includes surveillance and sensor equipment used to provide enhanced security and safety for transportation facilities or infrastructure. The equipment is located in non-public areas of transportation facilities (e.g. maintenance and transit yards), on or near non-roadway parts of the transportation infrastructure (e.g. transit railway and guideways), and in public areas (e.g., transit stops, transit stations, intermodal terminals). This equipment also includes surveillance and sensor equipment located on or near major roadway features such as bridges, tunnels, and interchanges, when the equipment’s primary function is one of security and safety. If the primary function of the equipment is traffic surveillance or incident detection, then the surveillance or sensors would be covered as part of the 'ITS Roadway Equipment'. The surveillance equipment includes video (e.g. CCTV cameras) and/or audio systems. The sensor equipment includes threat sensors (e.g. chemical agent, toxic industrial chemical, biological, explosives, and radiological sensors), object detection (e.g. metal detectors), intrusion or motion detection, and infrastructure integrity monitoring (e.g. rail track continuity checking or bridge structural integrity monitoring). Limited processing of collected sensor and surveillance data is also included in this subsystem to support threat detection and classification.
Transit Management Center Center The 'Transit Management Center' manages transit vehicle fleets and coordinates with other modes and transportation services. It provides operations, maintenance, customer information, planning and management functions for the transit property. It spans distinct central dispatch and garage management systems and supports the spectrum of fixed route, flexible route, paratransit services, transit rail, and bus rapid transit (BRT) service. The physical object's interfaces support communication between transit departments and with other operating entities such as emergency response services and traffic management systems.
Transit Operations Personnel Center 'Transit Operations Personnel' represents the people that are responsible for fleet management, maintenance operations, and scheduling activities of the transit system. These different roles represent a variety of individuals in the transit industry. Within the transit industry the person responsible for fleet management is known by many names: Street Supervisor, Starter, Dispatcher, Supervisor, Traffic Controller, Transportation Coordinator. This person actively monitors, controls, and modifies the transit fleet routes and schedules on a day to day basis (dynamic scheduling). The modifications will take account of abnormal situations such as vehicle breakdown, vehicle delay, detours around work zones or incidents (detour management, connection protection, and service restoration), and other causes of route or schedule deviations. Transit operations personnel are also responsible for demand responsive transit operation and for managing emergency situations within the transit network such as silent alarms on board transit vehicles, or the remote disabling of the vehicle. In addition the Transit Operations Personnel may be responsible for assigning vehicle operators to routes, checking vehicle operators in and out, and managing transit stop issues. This object also represents the personnel in the transit garage that are responsible for maintenance of the transit fleets, including monitoring vehicle status, matching vehicles with operators, and maintenance checking of transit vehicles. Finally, it represents the people responsible for planning, development, and management of transit routes and schedules.
Transportation Information Center Center The 'Transportation Information Center' collects, processes, stores, and disseminates transportation information to system operators and the traveling public. The physical object can play several different roles in an integrated ITS. In one role, the TIC provides a data collection, fusing, and repackaging function, collecting information from transportation system operators and redistributing this information to other system operators in the region and other TICs. In this information redistribution role, the TIC provides a bridge between the various transportation systems that produce the information and the other TICs and their subscribers that use the information. The second role of a TIC is focused on delivery of traveler information to subscribers and the public at large. Information provided includes basic advisories, traffic and road conditions, transit schedule information, yellow pages information, ride matching information, and parking information. The TIC is commonly implemented as a website or a web-based application service, but it represents any traveler information distribution service.

Includes Functional Objects:

Functional Object Description Physical Object
Emergency Response Management 'Emergency Response Management' provides the strategic emergency response capabilities and broad inter-agency interfaces that are implemented for extraordinary incidents and disasters that require response from outside the local community. It provides the functional capabilities and interfaces commonly associated with Emergency Operations Centers. It develops and stores emergency response plans and manages overall coordinated response to emergencies. It monitors real-time information on the state of the regional transportation system including current traffic and road conditions, weather conditions, special event and incident information. It tracks the availability of resources and assists in the appropriate allocation of these resources for a particular emergency response. It also provides coordination between multiple allied agencies before and during emergencies to implement emergency response plans and track progress through the incident. It also coordinates with the public through the Emergency Telecommunication Systems (e.g., Reverse 911). It coordinates with public health systems to provide the most appropriate response for emergencies involving biological or other medical hazards. Emergency Management Center
Emergency Secure Area Alarm Support 'Emergency Secure Area Alarm Support' receives traveler or transit vehicle operator alarm messages, notifies the system operator, and provides acknowledgement of alarm receipt back to the originator of the alarm. The alarms received can be generated by silent or audible alarm systems and may originate from public areas (e.g. transit stops, park and ride lots, transit stations, rest areas) or transit vehicles. The nature of the emergency may be determined based on the information in the alarm message as well as other inputs. Emergency Management Center
Emergency Secure Area Sensor Management 'Emergency Secure Area Sensor Management' manages sensors that monitor secure areas in the transportation system, processes the collected data, performs threat analysis in which data is correlated with other sensor, surveillance, and advisory inputs, and then disseminates resultant threat information to emergency personnel and other agencies. In response to identified threats, the operator may request activation of barrier and safeguard systems to preclude an incident, control access during and after an incident or mitigate impact of an incident. The sensors may be in secure areas frequented by travelers (i.e., transit stops, transit stations, rest areas, park and ride lots, modal interchange facilities, on-board a transit vehicle, etc.) or around transportation infrastructure such as bridges, tunnels and transit railways or guideways. The types of sensors include acoustic, threat (e.g. chemical agent, toxic industrial chemical, biological, explosives, and radiological sensors), infrastructure condition and integrity, motion and object sensors. Emergency Management Center
Emergency Secure Area Surveillance 'Emergency Secure Area Surveillance' monitors surveillance inputs from secure areas in the transportation system. The surveillance may be of secure areas frequented by travelers (i.e., transit stops, transit stations, rest areas, park and ride lots, modal interchange facilities, on-board a transit vehicle, etc.) or around transportation infrastructure such as bridges, tunnels and transit railways or guideways. It provides both video and audio surveillance information to emergency personnel and automatically alerts emergency personnel of potential incidents. Emergency Management Center
Field Secure Area Sensor Monitoring 'Field Secure Area Sensor Monitoring' includes sensors that monitor conditions of secure areas including facilities (e.g. transit yards), transportation infrastructure (e.g. Bridges, tunnels, interchanges, and transit railways or guideways), and public areas (e.g., transit stops, transit stations, rest areas, park and ride lots, modal interchange facilities). A range of acoustic, environmental threat (e.g. Chemical agent, toxic industrial chemical, biological, explosives, and radiological sensors), infrastructure condition and integrity and motion and object sensors are included. Security Monitoring Equipment
Transit Center Security 'Transit Center Security' monitors transit vehicle operator or traveler activated alarms received from on-board a transit vehicle. It supports transit vehicle operator authentication and provides the capability to remotely disable a transit vehicle. It also includes the capability to alert operators and police to potential incidents identified by these security features. Transit Management Center

Includes Information Flows:

Information Flow Description
emergency operations input Emergency operator input supporting call taking, dispatch, emergency operations, security monitoring, and other operations and communications center operator functions.
emergency operations status Presentation of information to the operator including emergency operations data, supporting a range of emergency operating positions including call taker, dispatch, emergency operations, security monitoring, and various other operations and communications center operator positions.
incident information Notification of existence of incident and expected severity, location, time and nature of incident. As additional information is gathered and the incident evolves, updated incident information is provided. Incidents include any event that impacts transportation system operation ranging from routine incidents (e.g., disabled vehicle at the side of the road) through large-scale natural or human-caused disasters that involve loss of life, injuries, extensive property damage, and multi-jurisdictional response. This also includes special events, closures, and other planned events that may impact the transportation system.
incident report Report of an identified incident including incident location, type, severity and other information necessary to initiate an appropriate incident response.
incident response status Status of the current incident response including a summary of incident status and its impact on the transportation system, traffic management strategies implemented at the site (e.g., closures, diversions, traffic signal control overrides), and current and planned response activities.
infrastructure monitoring sensor control Data used to configure and control infrastructure monitoring sensors.
infrastructure monitoring sensor data Data read from infrastructure-based sensors that monitor the condition or integrity of transportation infrastructure including bridges, tunnels, interchanges, pavement, culverts, signs, transit rail or guideway, and other roadway infrastructure. Includes sensor data and the operational status of the sensors.
threat information Threats regarding transportation infrastructure, facilities, or systems detected by a variety of methods (sensors, surveillance, threat analysis of advisories from outside agencies, etc.
threat information coordination Sensor, surveillance, and threat data including raw and processed data that is collected by sensor and surveillance equipment located in secure areas.
threat support data Information provided to help receiving agency identify possible threats, including biometric image processing support data.
transit emergency data Initial notification of transit emergency at a transit stop or on transit vehicles and further coordination as additional details become available and the response is coordinated.
transit incident information Information on transit incidents that impact transit services for public dissemination.
transit operations personnel input User input from transit operations personnel including instructions governing service availability, schedules, emergency response plans, transit personnel assignments, transit maintenance requirements, and other inputs that establish general system operating requirements and procedures.
transit operations status Presentation of information to transit operations personnel including accumulated schedule and fare information, ridership and on-time performance information, emergency response plans, transit personnel information, maintenance records, and other information intended to support overall planning and management of a transit property.

Goals and Objectives

Associated Planning Factors and Goals

Planning Factor Goal

Associated Objective Categories

Objective Category

Associated Objectives and Performance Measures

Objective Performance Measure


 
Since the mapping between objectives and service packages is not always straight-forward and often situation-dependent, these mappings should only be used as a starting point. Users should do their own analysis to identify the best service packages for their region.

Needs and Requirements

Need Functional Object Requirement

Related Sources

Document Name Version Publication Date
None


Security

In order to participate in this service package, each physical object should meet or exceed the following security levels.

Physical Object Security
Physical Object Confidentiality Integrity Availability Security Class
Alerting and Advisory System Moderate High High Class 5
Emergency Management Center High High High Class 5
Media Low Low Moderate Class 1
Other Emergency Management Centers High High High Class 5
Rail Operations Center Moderate Moderate High Class 5
Security Monitoring Equipment High Moderate Moderate Class 4
Transit Management Center High High High Class 5
Transportation Information Center Low Low Moderate Class 1



In order to participate in this service package, each information flow triple should meet or exceed the following security levels.

Information Flow Security
Source Destination Information Flow Confidentiality Integrity Availability
Basis Basis Basis
Alerting and Advisory System Emergency Management Center threat support data Moderate High High
This data is used to determine if there may be a threat to the transportation infrastructure. As this may provoke a response against that threat, this information should be protected from viewing by parties that may be related to the threat. If this data is corrupted, potential security threats will not be detected. If this data is modified in transit, it could be used to suggest the presence or non-presence of specific individuals, which is a grave threat to the response to an incident and significant also for the cover up of illicit activity in the post-operational phase. Since this information may indicate a threat against the transportation system, including personal safety, we can justify a HIGH rating. Lack of information could lead to extreme consequences if no response is taken. In areas where responses are already part of daily activity, this may be reduced to MODERATE.
Emergency Management Center Emergency System Operator emergency operations status Moderate High High
Emergency system controls should not be casually viewable as they impact the availability of emergency services, which if known could be leveraged for illegal activity. Backoffice operations flows should generally be correct and available as these are the primary interface between operators and system. Backoffice operations flows should generally be correct and available as these are the primary interface between operators and system.
Emergency Management Center Other Emergency Management Centers incident report High Moderate Moderate
This data contains all information regarding the incident. This could include personal information regarding persons involved in the incident. It could also include sensitive information regarding special events or closures. DISC: WYO believes this to be MODERATE. Minor discrepancies in this data should not have a catastrophic effect, but it should be reasonably controlled and accurate. A few missed messages should not have a significant effect. However, most messages should make it through and the EMC should be able to know if the TMC has received a message.
Emergency Management Center Other Emergency Management Centers threat information coordination Moderate High High
Coordination of threat response would be useful to the source of the threat, and allow them to respond to maximize intent. As such, this information must be kept from them if possible. Given that the EMC is the source of threat response, we justify HIGH. If threat responses in the area are typically similar to day-to-day opeations, can be MODERATE. All threat-related flows should have some measure of confidence assigned to them, as they will necessarily provoke responses from the receiving entities. Corrupted or forged data could inhibit that response or cause one when none is warranted. Both of these cases offer significant negative impacts. Given the scope of the transportation system, we set this HIGH. For small-scoped systems, this may be MODERATE if the response would never be significantly different than daily operations. Since this information may indicate a threat against the transportation system, including personal safety, we can justify a HIGH rating. Lack of information could lead to extreme consequences if no response is taken. In areas where responses are already part of daily activity, this may be reduced to MODERATE.
Emergency Management Center Rail Operations Center threat information Moderate High High
This data is used to determine if there may be a threat to the transportation infrastructure. As this may provoke a response against that threat, this information should be protected from viewing by parties that may be related to the threat. All threat-related flows should have some measure of confidence assigned to them, as they will necessarily provoke responses from the receiving entities. Corrupted or forged data could inhibit that response or cause one when none is warranted. Both of these cases offer significant negative impacts. Given the scope of the transportation system, we set this HIGH. For small-scoped systems, this may be MODERATE if the response would never be significantly different than daily operations. Since this information may indicate a threat against the transportation system, including personal safety, we can justify a HIGH rating. Lack of information could lead to extreme consequences if no response is taken. In areas where responses are already part of daily activity, this may be reduced to MODERATE.
Emergency Management Center Security Monitoring Equipment infrastructure monitoring sensor control Moderate High Moderate
Control flows, even for seemingly innocent devices, should be kept confidential to minimize attack vectors. While an individual installation may not be particularly impacted by a cyberattack of its sensor network, another installation might be severely impacted, and different installations are likely to use similar methods, so compromising one leads to compromising all. DISC: NYC believes this to be low: "This information is directly observable." Control flows, even for seemingly innocent devices, should have MODERATE integrity at minimum, just to guarantee that intended control messages are received. Incorrect, corrupted, intercepted and modified control messages can or will result in target field devices not behaving according to operator intent. The severity of this depends on the type of device, which is why some devices are set MODERATE and some HIGH. From NYC: The information sent from TMC directly affect the ITS-RE speed “announcement”. Control flow availability is related to the criticality of being able to remotely control the device. For most devices, this is MODERATE. For purely passive devices with no incident relationship, this will be LOW. All devices should have default modes that enable them to operate without backhaul connectivity, so no device warrants a HIGH.. From NYC: The ITS-RE can work accordingly or in fail-safe if information is not available.
Emergency Management Center Transit Management Center incident information High Moderate Moderate
This data contains all of the information regarding the incident. This could include personal information regarding persons involved in the incident. It could also include sensitive information regarding special events or closures. Minor discrepancies in this data should not have a catastrophic effect, but it should be reasonably controlled and accurate. A few missed messages should not have a significant effect. However, most messages should make it through and the EMC should be able to know if the Transit Management Center has received a message.
Emergency Management Center Transit Management Center incident response status Moderate Moderate Moderate
This flow implies details of an incident, which could be used by an attacker as intelligence gathering and target assessment. If this data is incorrect or unavailable then maintenance assets may not be appropriately assigned, resulting in inefficient use of maintenance assets and higher overall downtime in the incident locale. If this data is incorrect or unavailable then maintenance assets may not be appropriately assigned, resulting in inefficient use of maintenance assets and higher overall downtime in the incident locale.
Emergency Management Center Transit Management Center threat information Moderate High High
This data is used to determine if there may be a threat to the transportation infrastructure. As this may provoke a response against that threat, this information should be protected from viewing by parties that may be related to the threat. All threat-related flows should have some measure of confidence assigned to them, as they will necessarily provoke responses from the receiving entities. Corrupted or forged data could inhibit that response or cause one when none is warranted. Both of these cases offer significant negative impacts. Given the scope of the transportation system, we set this HIGH. For small-scoped systems, this may be MODERATE if the response would never be significantly different than daily operations. Since this information may indicate a threat against the transportation system, including personal safety, we can justify a HIGH rating. Lack of information could lead to extreme consequences if no response is taken. In areas where responses are already part of daily activity, this may be reduced to MODERATE.
Emergency System Operator Emergency Management Center emergency operations input Moderate High High
Emergency system controls should not be casually viewable as they impact the availability of emergency services, which if known could be leveraged for illegal activity. Backoffice operations flows should generally be correct and available as these are the primary interface between operators and system. Backoffice operations flows should generally be correct and available as these are the primary interface between operators and system.
Other Emergency Management Centers Emergency Management Center incident report High Moderate Moderate
This data contains all information regarding the incident. This could include personal information regarding persons involved in the incident. It could also include sensitive information regarding special events or closures. DISC: WYO believes this to be MODERATE. Minor discrepancies in this data should not have a catastrophic effect, but it should be reasonably controlled and accurate. A few missed messages should not have a significant effect. However, most messages should make it through and the EMC should be able to know if the TMC has received a message.
Other Emergency Management Centers Emergency Management Center threat information coordination Moderate High High
Coordination of threat response would be useful to the source of the threat, and allow them to respond to maximize intent. As such, this information must be kept from them if possible. Given that the EMC is the source of threat response, we justify HIGH. If threat responses in the area are typically similar to day-to-day opeations, can be MODERATE. All threat-related flows should have some measure of confidence assigned to them, as they will necessarily provoke responses from the receiving entities. Corrupted or forged data could inhibit that response or cause one when none is warranted. Both of these cases offer significant negative impacts. Given the scope of the transportation system, we set this HIGH. For small-scoped systems, this may be MODERATE if the response would never be significantly different than daily operations. Since this information may indicate a threat against the transportation system, including personal safety, we can justify a HIGH rating. Lack of information could lead to extreme consequences if no response is taken. In areas where responses are already part of daily activity, this may be reduced to MODERATE.
Security Monitoring Equipment Emergency Management Center infrastructure monitoring sensor data High Moderate Moderate
Includes asset status and security-related monitoring both of which if available to a hostile third party would be useful in developing targets and inflicting damage. May be MODERATE if little such data is available or assets and potential impact is limited. Real-time monitoring of transportation asset data should be accurate and timely to protect the monitored assets. Given that the destintation of this flow cannot act directly, it is difficult to justify HIGH, unless 'infrastructure situation data' does not exist. As this flow includes data that reflects the condition of transportation assets, and can be used to infer the safety of use of those assets, loss of this flow means loss of asset safety monitoring, which has a potentially significant impact.
Transit Management Center Emergency Management Center transit emergency data Moderate High High
Security event or other emergency could be used by an attacker to confirm or further a crime in progress. This must be accurate to ensure correct response, as human safety may be at stake. Human safety could be at stake, which suggest sever consequences.
Transit Management Center Media transit incident information Low Moderate Moderate
Generally, center-originating flows destined for a TIC don't contain any personal or confidential information, and are eventually intended for some kind of public consumption. While accuracy of this data is important for decision making purposes, applications should be able to cfunction without it. Thus MODERATE generally. While availability of this data is important for decision making purposes, applications should be able to function without it. Thus MODERATE generally.
Transit Management Center Transit Operations Personnel transit operations status Moderate High High
Backoffice operations flows should have minimal protection from casual viewing, as otherwise imposters could gain illicit control or information that should not be generally available. Backoffice operations flows should generally be correct and available as these are the primary interface between operators and system. Backoffice operations flows should generally be correct and available as these are the primary interface between operators and system.
Transit Management Center Transportation Information Center transit incident information Low Moderate Moderate
Generally, center-originating flows destined for a TIC don't contain any personal or confidential information, and are eventually intended for some kind of public consumption. While accuracy of this data is important for decision making purposes, applications should be able to cfunction without it. Thus MODERATE generally. While availability of this data is important for decision making purposes, applications should be able to function without it. Thus MODERATE generally.
Transit Operations Personnel Transit Management Center transit operations personnel input Moderate High High
Backoffice operations flows should have minimal protection from casual viewing, as otherwise imposters could gain illicit control or information that should not be generally available. Backoffice operations flows should generally be correct and available as these are the primary interface between operators and system. Backoffice operations flows should generally be correct and available as these are the primary interface between operators and system.

Standards

The following table lists the standards associated with physical objects in this service package. For standards related to interfaces, see the specific information flow triple pages. These pages can be accessed directly from the SVG diagram(s) located on the Physical tab, by clicking on each information flow line on the diagram.

NameTitlePhysical Object
ISO 24100 Probe Vehicle Data Protection Intelligent transport systems -- Basic principles for personal data protection in probe vehicle information services Transit Management Center
Transportation Information Center




System Requirements

No System Requirements