Parent Service Package: PS12
< < PS11.1 : PS12.1 : PS13.1 > >

PS12.1: Disaster Response and Recovery Implementation

This 'implementation' is a holistic view of the PS12 service package, including all Physical Objects, Functional Objects, and Triples associated with the service package. It distinguishes between items that are fundamental to the service and items that are optional. Your specific implementation is likely to include the fundamental items and selected optional items, based on your specific project requirements.

Relevant Regions: Australia, Canada, European Union, and United States

Enterprise

Development Stage Roles and Relationships

Installation Stage Roles and Relationships

Operations and Maintenance Stage Roles and Relationships
(hide)

Source Destination Role/Relationship
Asset Management System MaintainerAsset Management System Maintains
Asset Management System ManagerAsset Management System Manages
Asset Management System ManagerAsset Management System Operator System Usage Agreement
Asset Management System OperatorAsset Management System Operates
Asset Management System OwnerAsset Management System Maintainer System Maintenance Agreement
Asset Management System OwnerAsset Management System Manager Operations Agreement
Asset Management System OwnerEmergency Management Center Maintainer Maintenance Data Exchange Agreement
Asset Management System OwnerEmergency Management Center Owner Information Provision Agreement
Asset Management System OwnerEmergency Management Center User Service Usage Agreement
Asset Management System OwnerEmergency System Operator Application Usage Agreement
Asset Management System SupplierAsset Management System Owner Warranty
Emergency Management Center MaintainerEmergency Management Center Maintains
Emergency Management Center ManagerEmergency Management Center Manages
Emergency Management Center ManagerEmergency System Operator System Usage Agreement
Emergency Management Center OwnerEmergency Management Center Maintainer System Maintenance Agreement
Emergency Management Center OwnerEmergency Management Center Manager Operations Agreement
Emergency Management Center OwnerMaint and Constr Center Personnel Application Usage Agreement
Emergency Management Center OwnerMaint and Constr Management Center Maintainer Maintenance Data Exchange Agreement
Emergency Management Center OwnerMaint and Constr Management Center Owner Information Exchange Agreement
Emergency Management Center OwnerMaint and Constr Management Center User Service Usage Agreement
Emergency Management Center OwnerOther Emergency Management Centers Maintainer Maintenance Data Exchange Agreement
Emergency Management Center OwnerOther Emergency Management Centers Operator Application Usage Agreement
Emergency Management Center OwnerOther Emergency Management Centers Owner Information Exchange Agreement
Emergency Management Center OwnerOther Emergency Management Centers User Service Usage Agreement
Emergency Management Center OwnerPublic Health System Maintainer Maintenance Data Exchange Agreement
Emergency Management Center OwnerPublic Health System Operator Application Usage Agreement
Emergency Management Center OwnerPublic Health System Owner Information Exchange Agreement
Emergency Management Center OwnerPublic Health System User Service Usage Agreement
Emergency Management Center OwnerRail Operations Center Maintainer Maintenance Data Exchange Agreement
Emergency Management Center OwnerRail Operations Center Operator Application Usage Agreement
Emergency Management Center OwnerRail Operations Center Owner Information Exchange Agreement
Emergency Management Center OwnerRail Operations Center User Service Usage Agreement
Emergency Management Center OwnerTraffic Management Center Maintainer Maintenance Data Exchange Agreement
Emergency Management Center OwnerTraffic Management Center Owner Information Exchange Agreement
Emergency Management Center OwnerTraffic Management Center User Service Usage Agreement
Emergency Management Center OwnerTraffic Operations Personnel Application Usage Agreement
Emergency Management Center OwnerTransit Management Center Maintainer Maintenance Data Exchange Agreement
Emergency Management Center OwnerTransit Management Center Owner Information Exchange Agreement
Emergency Management Center OwnerTransit Management Center User Service Usage Agreement
Emergency Management Center OwnerTransit Operations Personnel Application Usage Agreement
Emergency Management Center SupplierEmergency Management Center Owner Warranty
Emergency System OperatorEmergency Management Center Operates
Maint and Constr Center PersonnelMaint and Constr Management Center Operates
Maint and Constr Management Center MaintainerMaint and Constr Management Center Maintains
Maint and Constr Management Center ManagerMaint and Constr Center Personnel System Usage Agreement
Maint and Constr Management Center ManagerMaint and Constr Management Center Manages
Maint and Constr Management Center OwnerEmergency Management Center Maintainer Maintenance Data Exchange Agreement
Maint and Constr Management Center OwnerEmergency Management Center Owner Information Exchange Agreement
Maint and Constr Management Center OwnerEmergency Management Center User Service Usage Agreement
Maint and Constr Management Center OwnerEmergency System Operator Application Usage Agreement
Maint and Constr Management Center OwnerMaint and Constr Management Center Maintainer System Maintenance Agreement
Maint and Constr Management Center OwnerMaint and Constr Management Center Manager Operations Agreement
Maint and Constr Management Center OwnerOther Maint and Constr Mgmt Centers Maintainer Maintenance Data Exchange Agreement
Maint and Constr Management Center OwnerOther Maint and Constr Mgmt Centers Operator Application Usage Agreement
Maint and Constr Management Center OwnerOther Maint and Constr Mgmt Centers Owner Information Exchange Agreement
Maint and Constr Management Center OwnerOther Maint and Constr Mgmt Centers User Service Usage Agreement
Maint and Constr Management Center OwnerTraffic Management Center Maintainer Maintenance Data Exchange Agreement
Maint and Constr Management Center OwnerTraffic Management Center Owner Information Exchange Agreement
Maint and Constr Management Center OwnerTraffic Management Center User Service Usage Agreement
Maint and Constr Management Center OwnerTraffic Operations Personnel Application Usage Agreement
Maint and Constr Management Center SupplierMaint and Constr Management Center Owner Warranty
Other Emergency Management Centers MaintainerOther Emergency Management Centers Maintains
Other Emergency Management Centers ManagerOther Emergency Management Centers Manages
Other Emergency Management Centers ManagerOther Emergency Management Centers Operator System Usage Agreement
Other Emergency Management Centers OperatorOther Emergency Management Centers Operates
Other Emergency Management Centers OwnerEmergency Management Center Maintainer Maintenance Data Exchange Agreement
Other Emergency Management Centers OwnerEmergency Management Center Owner Information Exchange Agreement
Other Emergency Management Centers OwnerEmergency Management Center User Service Usage Agreement
Other Emergency Management Centers OwnerEmergency System Operator Application Usage Agreement
Other Emergency Management Centers OwnerOther Emergency Management Centers Maintainer System Maintenance Agreement
Other Emergency Management Centers OwnerOther Emergency Management Centers Manager Operations Agreement
Other Emergency Management Centers SupplierOther Emergency Management Centers Owner Warranty
Other Maint and Constr Mgmt Centers MaintainerOther Maint and Constr Mgmt Centers Maintains
Other Maint and Constr Mgmt Centers ManagerOther Maint and Constr Mgmt Centers Manages
Other Maint and Constr Mgmt Centers ManagerOther Maint and Constr Mgmt Centers Operator System Usage Agreement
Other Maint and Constr Mgmt Centers OperatorOther Maint and Constr Mgmt Centers Operates
Other Maint and Constr Mgmt Centers OwnerMaint and Constr Center Personnel Application Usage Agreement
Other Maint and Constr Mgmt Centers OwnerMaint and Constr Management Center Maintainer Maintenance Data Exchange Agreement
Other Maint and Constr Mgmt Centers OwnerMaint and Constr Management Center Owner Information Exchange Agreement
Other Maint and Constr Mgmt Centers OwnerMaint and Constr Management Center User Service Usage Agreement
Other Maint and Constr Mgmt Centers OwnerOther Maint and Constr Mgmt Centers Maintainer System Maintenance Agreement
Other Maint and Constr Mgmt Centers OwnerOther Maint and Constr Mgmt Centers Manager Operations Agreement
Other Maint and Constr Mgmt Centers SupplierOther Maint and Constr Mgmt Centers Owner Warranty
Other Traffic Management Centers MaintainerOther Traffic Management Centers Maintains
Other Traffic Management Centers ManagerOther Traffic Management Centers Manages
Other Traffic Management Centers ManagerOther Traffic Management Centers Operator System Usage Agreement
Other Traffic Management Centers OperatorOther Traffic Management Centers Operates
Other Traffic Management Centers OwnerOther Traffic Management Centers Maintainer System Maintenance Agreement
Other Traffic Management Centers OwnerOther Traffic Management Centers Manager Operations Agreement
Other Traffic Management Centers OwnerTraffic Management Center Maintainer Maintenance Data Exchange Agreement
Other Traffic Management Centers OwnerTraffic Management Center Owner Information Exchange Agreement
Other Traffic Management Centers OwnerTraffic Management Center User Service Usage Agreement
Other Traffic Management Centers OwnerTraffic Operations Personnel Application Usage Agreement
Other Traffic Management Centers SupplierOther Traffic Management Centers Owner Warranty
Other Transit Management Centers MaintainerOther Transit Management Centers Maintains
Other Transit Management Centers ManagerOther Transit Management Centers Manages
Other Transit Management Centers ManagerOther Transit Management Centers Operator System Usage Agreement
Other Transit Management Centers OperatorOther Transit Management Centers Operates
Other Transit Management Centers OwnerOther Transit Management Centers Maintainer System Maintenance Agreement
Other Transit Management Centers OwnerOther Transit Management Centers Manager Operations Agreement
Other Transit Management Centers OwnerTransit Management Center Maintainer Maintenance Data Exchange Agreement
Other Transit Management Centers OwnerTransit Management Center Owner Information Exchange Agreement
Other Transit Management Centers OwnerTransit Management Center User Service Usage Agreement
Other Transit Management Centers OwnerTransit Operations Personnel Application Usage Agreement
Other Transit Management Centers SupplierOther Transit Management Centers Owner Warranty
Public Health System MaintainerPublic Health System Maintains
Public Health System ManagerPublic Health System Manages
Public Health System ManagerPublic Health System Operator System Usage Agreement
Public Health System OperatorPublic Health System Operates
Public Health System OwnerEmergency Management Center Maintainer Maintenance Data Exchange Agreement
Public Health System OwnerEmergency Management Center Owner Information Exchange Agreement
Public Health System OwnerEmergency Management Center User Service Usage Agreement
Public Health System OwnerEmergency System Operator Application Usage Agreement
Public Health System OwnerPublic Health System Maintainer System Maintenance Agreement
Public Health System OwnerPublic Health System Manager Operations Agreement
Public Health System SupplierPublic Health System Owner Warranty
Rail Operations Center MaintainerRail Operations Center Maintains
Rail Operations Center ManagerRail Operations Center Manages
Rail Operations Center ManagerRail Operations Center Operator System Usage Agreement
Rail Operations Center OperatorRail Operations Center Operates
Rail Operations Center OwnerEmergency Management Center Maintainer Maintenance Data Exchange Agreement
Rail Operations Center OwnerEmergency Management Center Owner Information Exchange Agreement
Rail Operations Center OwnerEmergency Management Center User Service Usage Agreement
Rail Operations Center OwnerEmergency System Operator Application Usage Agreement
Rail Operations Center OwnerRail Operations Center Maintainer System Maintenance Agreement
Rail Operations Center OwnerRail Operations Center Manager Operations Agreement
Rail Operations Center SupplierRail Operations Center Owner Warranty
Traffic Management Center MaintainerTraffic Management Center Maintains
Traffic Management Center ManagerTraffic Management Center Manages
Traffic Management Center ManagerTraffic Operations Personnel System Usage Agreement
Traffic Management Center OwnerEmergency Management Center Maintainer Maintenance Data Exchange Agreement
Traffic Management Center OwnerEmergency Management Center Owner Information Exchange Agreement
Traffic Management Center OwnerEmergency Management Center User Service Usage Agreement
Traffic Management Center OwnerEmergency System Operator Application Usage Agreement
Traffic Management Center OwnerMaint and Constr Center Personnel Application Usage Agreement
Traffic Management Center OwnerMaint and Constr Management Center Maintainer Maintenance Data Exchange Agreement
Traffic Management Center OwnerMaint and Constr Management Center Owner Information Exchange Agreement
Traffic Management Center OwnerMaint and Constr Management Center User Service Usage Agreement
Traffic Management Center OwnerOther Traffic Management Centers Maintainer Maintenance Data Exchange Agreement
Traffic Management Center OwnerOther Traffic Management Centers Operator Application Usage Agreement
Traffic Management Center OwnerOther Traffic Management Centers Owner Information Exchange Agreement
Traffic Management Center OwnerOther Traffic Management Centers User Service Usage Agreement
Traffic Management Center OwnerTraffic Management Center Maintainer System Maintenance Agreement
Traffic Management Center OwnerTraffic Management Center Manager Operations Agreement
Traffic Management Center SupplierTraffic Management Center Owner Warranty
Traffic Operations PersonnelTraffic Management Center Operates
Transit Management Center MaintainerTransit Management Center Maintains
Transit Management Center ManagerTransit Management Center Manages
Transit Management Center ManagerTransit Operations Personnel System Usage Agreement
Transit Management Center OwnerEmergency Management Center Maintainer Maintenance Data Exchange Agreement
Transit Management Center OwnerEmergency Management Center Owner Information Exchange Agreement
Transit Management Center OwnerEmergency Management Center User Service Usage Agreement
Transit Management Center OwnerEmergency System Operator Application Usage Agreement
Transit Management Center OwnerOther Transit Management Centers Maintainer Maintenance Data Exchange Agreement
Transit Management Center OwnerOther Transit Management Centers Operator Application Usage Agreement
Transit Management Center OwnerOther Transit Management Centers Owner Information Exchange Agreement
Transit Management Center OwnerOther Transit Management Centers User Service Usage Agreement
Transit Management Center OwnerTransit Management Center Maintainer System Maintenance Agreement
Transit Management Center OwnerTransit Management Center Manager Operations Agreement
Transit Management Center SupplierTransit Management Center Owner Warranty
Transit Operations PersonnelTransit Management Center Operates

Functional

This service package includes the following Functional View PSpecs:

Physical Object Functional Object PSpec Number PSpec Name
Emergency Management Center Emergency Incident Command 5.1.1.3 Collect Incident And Event Data
5.1.3 Communicate Emergency Status
5.1.4 Manage Emergency Response
5.3.2 Dispatch Vehicle
5.3.4 Assess Response Status
5.3.6 Maintain Vehicle Status
5.7.2 Provide Disaster Response Coordination
Emergency Response Management 5.1.1.3 Collect Incident And Event Data
5.1.2 Determine Coordinated Response Plan
5.1.3 Communicate Emergency Status
5.1.4 Manage Emergency Response
5.1.5 Manage Emergency Service Allocation Store
5.2 Provide Operator Interface for Emergency Data
5.3.1 Select Response Mode
5.7.1 Assess System Status For Disasters
5.7.2 Provide Disaster Response Coordination
5.7.3 Assess System Status For Evacuation
Maint and Constr Management Center MCM Incident Management 9.1.7 Process Road Network Information
9.2.2 Status Current M&C Activities and Transportation Infrastructure
9.2.3.4 Manage M&C Resource Needs
MCM Roadway Maintenance 9.1.4 Manage M&C Vehicle Fleet
9.2.1 Schedule M&C Activities
9.2.2 Status Current M&C Activities and Transportation Infrastructure
9.2.3.2 Determine Roadway M&C Needs
9.2.3.4 Manage M&C Resource Needs
9.2.3.5 Collect Roadside Equipment Status
9.2.5 Provide M&C Center Personnel Interface for Maint
9.2.6.3 Operate Infrastructure Monitoring Devices
9.2.8 Manage M&C Materials
Traffic Management Center TMC Incident Dispatch Coordination 1.1.4.1 Retrieve Traffic Data
1.1.5 Exchange Data with Other Traffic Centers
1.3.2.1 Store Possible Incident Data
1.3.2.2 Review and Classify Possible Incidents
1.3.2.3 Review and Classify Planned Events
1.3.2.6 Manage Traffic Routing
1.3.3.1 Respond to Current Incidents
1.3.4.1 Retrieve Incident Data
1.3.4.2 Provide Traffic Operations Personnel Incident Interface
1.3.4.3 Provide Media Incident Data Interface
1.3.4.4 Manage Resources for Incidents
1.3.5 Manage Incident Response Planning and Traffic Management Decision Support
1.3.6 Traffic Disaster Response Control
1.3.7 Traffic Evacuation Control
Transit Management Center Transit Center Security 4.1.5.3 Manage Transit Driver Authentication
4.2.1.7 Provide Interface for Other Transit Management Data
4.4.1 Provide Transit Security and Emergency Management
4.4.2 Coordinate Multiple Agency Responses to Transit Incidents
4.4.3 Generate Responses for Transit Incidents
4.4.4 Provide Transit Operations Personnel Security Interface

Physical

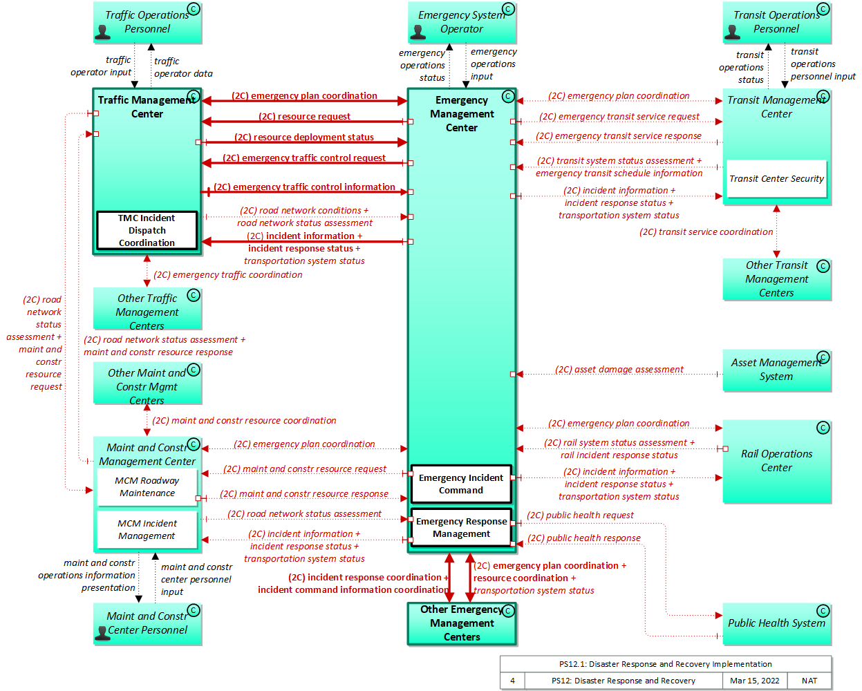
The physical diagram can be viewed in SVG or PNG format and the current format is SVG.
SVG Diagram
PNG Diagram


Display Legend in SVG or PNG

Includes Physical Objects:

Physical Object Class Description
Asset Management System Center 'Asset Management System' represents the systems that support decision-making for maintenance, upgrade, and operation of physical transportation assets. Asset management integrates and includes the pavement management systems, bridge management systems, and other systems that inventory and manage the highway infrastructure and other transportation-related assets. The types of assets that are inventoried and managed will vary, and may include the maintenance and construction vehicles and equipment as well as "soft" assets such as human resources and software. Asset management systems monitor the condition, performance, and availability of the infrastructure and evaluate and prioritize alternative reconstruction, rehabilitation, and maintenance strategies.
Emergency Management Center Center The 'Emergency Management Center' represents systems that support incident management, disaster response and evacuation, security monitoring, and other security and public safety-oriented ITS applications. It includes the functions associated with fixed and mobile public safety communications centers including public safety call taker and dispatch centers operated by police (including transit police), fire, and emergency medical services. It includes the functions associated with Emergency Operations Centers that are activated at local, regional, state, and federal levels for emergencies and the portable and transportable systems that support Incident Command System operations at an incident. This Center also represents systems associated with towing and recovery, freeway service patrols, HAZMAT response teams, and mayday service providers. It manages sensor and surveillance equipment used to enhance transportation security of the roadway infrastructure (including bridges, tunnels, interchanges, and other key roadway segments) and the public transportation system (including transit vehicles, public areas such as transit stops and stations, facilities such as transit yards, and transit infrastructure such as rail, bridges, tunnels, or bus guideways). It provides security/surveillance services to improve traveler security in public areas not a part of the public transportation system. It monitors alerts, advisories, and other threat information and prepares for and responds to identified emergencies. It coordinates emergency response involving multiple agencies with peer centers. It stores, coordinates, and utilizes emergency response and evacuation plans to facilitate this coordinated response. Emergency situation information including damage assessments, response status, evacuation information, and resource information are shared The Emergency Management Center also provides a focal point for coordination of the emergency and evacuation information that is provided to the traveling public, including wide-area alerts when immediate public notification is warranted. It tracks and manages emergency vehicle fleets using real-time road network status and routing information from the other centers to aid in selecting the emergency vehicle(s) and routes, and works with other relevant centers to tailor traffic control to support emergency vehicle ingress and egress, implementation of special traffic restrictions and closures, evacuation traffic control plans, and other special strategies that adapt the transportation system to better meet the unique demands of an emergency.
Emergency System Operator Center 'Emergency System Operator' represents the public safety personnel that monitor emergency requests, (including those from the E911 Operator) and set up pre-defined responses to be executed by an emergency management system. The operator may also override predefined responses where it is observed that they are not achieving the desired result. This also includes dispatchers who manage an emergency fleet (police, fire, ambulance, HAZMAT, etc.) or higher order emergency managers who provide response coordination during emergencies.
Maint and Constr Center Personnel Center The people that directly interface with a Maintenance and Construction Management Center. These personnel interact with fleet dispatch and management systems, road maintenance systems, incident management systems, work plan scheduling systems, and work zone management systems. They provide operator data and command inputs to direct system operations to varying degrees depending on the type of system and the deployment scenario.
Maint and Constr Management Center Center The 'Maint and Constr Management Center' monitors and manages roadway infrastructure construction and maintenance activities. Representing both public agencies and private contractors that provide these functions, this physical object manages fleets of maintenance, construction, or special service vehicles (e.g., snow and ice control equipment). The physical object receives a wide range of status information from these vehicles and performs vehicle dispatch, routing, and resource management for the vehicle fleets and associated equipment. The physical object participates in incident response by deploying maintenance and construction resources to an incident scene, in coordination with other center physical objects. The physical object manages equipment at the roadside, including environmental sensors and automated systems that monitor and mitigate adverse road and surface weather conditions. It manages the repair and maintenance of both non-ITS and ITS equipment including the traffic controllers, detectors, dynamic message signs, signals, and other equipment associated with the roadway infrastructure. Weather information is collected and fused with other data sources and used to support advanced decision support systems. The physical object remotely monitors and manages ITS capabilities in work zones, gathering, storing, and disseminating work zone information to other systems. It manages traffic in the vicinity of the work zone and advises drivers of work zone status (either directly at the roadside or through an interface with the Transportation Information Center or Traffic Management Center physical objects.) Construction and maintenance activities are tracked and coordinated with other systems, improving the quality and accuracy of information available regarding closures and other roadway construction and maintenance activities.
Other Emergency Management Centers Center 'Other Emergency Management Centers' provides a source and destination for information flows between various communications centers operated by public safety agencies, emergency management agencies, other allied agencies, and private companies that participate in coordinated management of transportation-related incidents, including disasters. The interface represented by this object enables emergency management activities to be coordinated across jurisdictional boundaries and between functional areas, supporting requirements for general networks connecting many allied agencies. It also supports interface to other allied agencies like utility companies that also participate in the coordinated response to selected highway-related incidents.
Other Maint and Constr Mgmt Centers Center Representing another Maintenance and Construction Management Center, 'Other Maint and Constr Mgmt Centers' is intended to provide a source and destination for ITS information flows between maintenance and construction management functions. It enables maintenance and construction operations to be coordinated across jurisdictions or between public and private sectors.
Other Traffic Management Centers Center Representing another Traffic Management Center, 'Other Traffic Management Centers' is intended to provide a source and destination for information exchange between peer (e.g. inter-regional) traffic management functions. It enables traffic management activities to be coordinated across different jurisdictional areas.
Other Transit Management Centers Center Representing another transit operations center, 'Other Transit Management Centers' is intended to provide a source and destination for information flows between peer transit management centers. It enables transit management activities to be coordinated across geographic boundaries or jurisdictions.
Public Health System Center 'Public Health System' represents the systems operated by hospitals or regional public health departments that can respond to requests for specific information regarding emergencies involving biohazards - such as biological attacks, hazardous materials spills, or other threats to public health. It can provide recommended courses of action to emergency management to improve the response, quarantining, or evacuation based on the type of hazard involved.
Rail Operations Center Center 'Rail Operations Center' represents the (usually) centralized control point for a substantial segment of a freight railroad's operations and maintenance activities. It is roughly the railroad equivalent to a highway Traffic Management Center. It is the source and destination of information that can be used to coordinate rail and highway traffic management and maintenance operations. It is also the source and destination for incident, incident response, disaster, or evacuation information that is exchanged with an Emergency Management Center. The use of a single object for multiple sources and destination for information exchange with railroads implies the need for a single, consistent interface between a given railroad's operations and maintenance activities and ITS.
Traffic Management Center Center The 'Traffic Management Center' monitors and controls traffic and the road network. It represents centers that manage a broad range of transportation facilities including freeway systems, rural and suburban highway systems, and urban and suburban traffic control systems. It communicates with ITS Roadway Equipment and Connected Vehicle Roadside Equipment (RSE) to monitor and manage traffic flow and monitor the condition of the roadway, surrounding environmental conditions, and field equipment status. It manages traffic and transportation resources to support allied agencies in responding to, and recovering from, incidents ranging from minor traffic incidents through major disasters.
Traffic Operations Personnel Center 'Traffic Operations Personnel' represents the people that operate a traffic management center. These personnel interact with traffic control systems, traffic surveillance systems, incident management systems, work zone management systems, and travel demand management systems. They provide operator data and command inputs to direct system operations to varying degrees depending on the type of system and the deployment scenario.
Transit Management Center Center The 'Transit Management Center' manages transit vehicle fleets and coordinates with other modes and transportation services. It provides operations, maintenance, customer information, planning and management functions for the transit property. It spans distinct central dispatch and garage management systems and supports the spectrum of fixed route, flexible route, paratransit services, transit rail, and bus rapid transit (BRT) service. The physical object's interfaces support communication between transit departments and with other operating entities such as emergency response services and traffic management systems.
Transit Operations Personnel Center 'Transit Operations Personnel' represents the people that are responsible for fleet management, maintenance operations, and scheduling activities of the transit system. These different roles represent a variety of individuals in the transit industry. Within the transit industry the person responsible for fleet management is known by many names: Street Supervisor, Starter, Dispatcher, Supervisor, Traffic Controller, Transportation Coordinator. This person actively monitors, controls, and modifies the transit fleet routes and schedules on a day to day basis (dynamic scheduling). The modifications will take account of abnormal situations such as vehicle breakdown, vehicle delay, detours around work zones or incidents (detour management, connection protection, and service restoration), and other causes of route or schedule deviations. Transit operations personnel are also responsible for demand responsive transit operation and for managing emergency situations within the transit network such as silent alarms on board transit vehicles, or the remote disabling of the vehicle. In addition the Transit Operations Personnel may be responsible for assigning vehicle operators to routes, checking vehicle operators in and out, and managing transit stop issues. This object also represents the personnel in the transit garage that are responsible for maintenance of the transit fleets, including monitoring vehicle status, matching vehicles with operators, and maintenance checking of transit vehicles. Finally, it represents the people responsible for planning, development, and management of transit routes and schedules.

Includes Functional Objects:

Functional Object Description Physical Object
Emergency Incident Command 'Emergency Incident Command' provides tactical decision support, resource coordination, and communications integration for Incident Commands that are established by first responders at or near the incident scene to support local management of an incident. It supports communications with public safety, emergency management, transportation, and other allied response agency centers, tracks and maintains resource information, action plans, and the incident command organization itself. Information is shared with agency centers including resource deployment status, hazardous material information, traffic, road, and weather conditions, evacuation advice, and other information that enables emergency or maintenance personnel in the field to implement an effective, safe incident response. It supports the functions and interfaces commonly supported by a mobile command center. Emergency Management Center
Emergency Response Management 'Emergency Response Management' provides the strategic emergency response capabilities and broad inter-agency interfaces that are implemented for extraordinary incidents and disasters that require response from outside the local community. It provides the functional capabilities and interfaces commonly associated with Emergency Operations Centers. It develops and stores emergency response plans and manages overall coordinated response to emergencies. It monitors real-time information on the state of the regional transportation system including current traffic and road conditions, weather conditions, special event and incident information. It tracks the availability of resources and assists in the appropriate allocation of these resources for a particular emergency response. It also provides coordination between multiple allied agencies before and during emergencies to implement emergency response plans and track progress through the incident. It also coordinates with the public through the Emergency Telecommunication Systems (e.g., Reverse 911). It coordinates with public health systems to provide the most appropriate response for emergencies involving biological or other medical hazards. Emergency Management Center
MCM Incident Management 'MCM Incident Management' supports maintenance and construction participation in coordinated incident response. Incident notifications are shared, incident response resources are managed, and the overall incident situation and incident response status is coordinated among allied response organizations. Maint and Constr Management Center
MCM Roadway Maintenance 'MCM Roadway Maintenance' provides overall management and support for routine maintenance on a roadway system or right-of-way. Services managed include landscape maintenance, hazard removal (roadway debris, dead animals), routine maintenance activities (roadway cleaning, grass cutting), and repair and maintenance of non-ITS equipment on the roadway (e.g., signs, gantries, cabinets, guard rails, etc.). Environmental conditions information is also received from various weather sources to aid in scheduling routine maintenance activities. See also MCM Field Equipment Maintenance for maintenance of ITS field equipment. Maint and Constr Management Center
TMC Incident Dispatch Coordination 'TMC Incident Dispatch Coordination' formulates and manages an incident response that takes into account the incident potential, incident impacts, and resources required for incident management. It provides information to support dispatch and routing of emergency response and service vehicles as well as coordination with other cooperating agencies. It provides access to traffic management resources that provide surveillance of the incident, traffic control in the surrounding area, and support for the incident response. It monitors the incident response and collects performance measures such as incident response and clearance times. Traffic Management Center
Transit Center Security 'Transit Center Security' monitors transit vehicle operator or traveler activated alarms received from on-board a transit vehicle. It supports transit vehicle operator authentication and provides the capability to remotely disable a transit vehicle. It also includes the capability to alert operators and police to potential incidents identified by these security features. Transit Management Center

Includes Information Flows:

Information Flow Description
asset damage assessment Information indicating the damage sustained by transportation assets, derived from aerial surveillance, field reports, inspections, tests, and analyses.
emergency operations input Emergency operator input supporting call taking, dispatch, emergency operations, security monitoring, and other operations and communications center operator functions.
emergency operations status Presentation of information to the operator including emergency operations data, supporting a range of emergency operating positions including call taker, dispatch, emergency operations, security monitoring, and various other operations and communications center operator positions.
emergency plan coordination Information that supports coordination of emergency management plans, continuity of operations plans, emergency response and recovery plans, evacuation plans, and other emergency plans between agencies. This includes general plans that are coordinated prior to an incident and shorter duration tactical plans that are prepared during an incident.
emergency traffic control information Status of a special traffic control strategy or system activation implemented in response to an emergency traffic control request, a request for emergency access routes, a request for evacuation, a request to activate closure systems, a request to employ driver information systems to support public safety objectives, or other special requests. Identifies the selected traffic control strategy and system control status.
emergency traffic control request Special request to preempt the current traffic control strategy in effect at one or more signalized intersections or highway segments, activate traffic control and closure systems such as gates and barriers, activate safeguard systems, or use driver information systems. For example, this flow can request all signals to red-flash, request a progression of traffic control preemptions along an emergency vehicle route, request a specific evacuation traffic control plan, request activation of a road closure barrier system, or place a public safety or emergency-related message on a dynamic message sign.
emergency traffic coordination Coordination supporting disaster response including evacuation and reentry. Includes coordination of special traffic control strategies that support efficient evacuation and reentry while protecting and optimizing movement of response vehicles and other resources responding to the emergency.
emergency transit schedule information Information on transit schedule and service changes that adapt the service to better meet needs of responders and the general public in an emergency situation, including special service schedules supporting evacuation.
emergency transit service request Request to modify transit service and fare schedules to address emergencies, including requests for transit services to evacuate people from and/or deploy response agency personnel to an emergency scene. The request may poll for resource availability or request pre-staging, staging, or immediate dispatch of transit resources.
emergency transit service response Response indicating changes to transit service, fares, and/or restrictions that will be made and status of transit resources to be deployed to support emergency response and/or evacuation.
incident command information coordination Information that supports local management of an incident. It includes resource deployment status, hazardous material information, traffic, road, and weather conditions, evacuation advice, and other information that enables emergency or maintenance personnel in the field to implement an effective, safe incident response.
incident information Notification of existence of incident and expected severity, location, time and nature of incident. As additional information is gathered and the incident evolves, updated incident information is provided. Incidents include any event that impacts transportation system operation ranging from routine incidents (e.g., disabled vehicle at the side of the road) through large-scale natural or human-caused disasters that involve loss of life, injuries, extensive property damage, and multi-jurisdictional response. This also includes special events, closures, and other planned events that may impact the transportation system.
incident response coordination Incident response procedures and current incident response status that are shared between allied response agencies to support a coordinated response to incidents. This flow provides current situation information, including a summary of incident status and its impact on the transportation system and other infrastructure, and current and planned response activities. This flow also coordinates a positive hand off of responsibility for all or part of an incident response between agencies.
incident response status Status of the current incident response including a summary of incident status and its impact on the transportation system, traffic management strategies implemented at the site (e.g., closures, diversions, traffic signal control overrides), and current and planned response activities.
maint and constr center personnel input User input from maintenance and construction center personnel including routing information, scheduling data, dispatch instructions, device configuration and control, resource allocations, alerts, incident and emergency response plan coordination.
maint and constr operations information presentation Presentation of maintenance and construction operations information to center personnel. This information includes maintenance resource status (vehicles, equipment, and personnel), work schedule information, work status, road and weather conditions, traffic information, incident information and associated resource requests, security alerts, emergency response plans and a range of other information that supports efficient maintenance and construction operations and planning.
maint and constr resource coordination Request for road maintenance and construction resources that can be used in the diversion of traffic (cones, portable signs), clearance of a road hazard, repair of ancillary damage, or any other incident response.
maint and constr resource request Request for road maintenance and construction resources that can be used in the diversion of traffic (cones, portable signs), clearance of a road hazard, repair of ancillary damage, or any other incident response. The request may poll for resource availability or request pre-staging, staging, or immediate dispatch of resources.
maint and constr resource response Current status of maintenance and construction resources including availability and deployment status. General resource inventory information covering vehicles, equipment, materials, and people and specific resource deployment status may be included.
public health request Request for specific information or recommended response concerning an emergency involving biological or other medically related emergency.
public health response Specific information or recommendation on how to treat or respond to an emergency involving biological or other medically related emergency.
rail incident response status Status of the rail system’s response to current incidents.
rail system status assessment Assessment of damage sustained by rail lines and associated railroad infrastructure including location and extent of the damage, impact on current operations and necessary restrictions, and time frame for repair and recovery.
resource coordination Coordination of resource inventory information, specific resource status information, resource prioritization and reallocation between jurisdictions, and specific requests for resources and responses that service those requests.
resource deployment status Status of resource deployment identifying the resources (vehicles, equipment, materials, and personnel) available and their current status. General resource inventory information and specific status of deployed resources may be included.
resource request A request for resources to implement special traffic control measures, assist in clean up, verify an incident, etc. The request may poll for resource availability or request pre-staging, staging, or immediate deployment of resources. Resources may be explicitly requested or a service may be requested and the specific resource deployment may be determined by the responding agency.
road network conditions Current and forecasted traffic information, road and weather conditions, and other road network status. Either raw data, processed data, or some combination of both may be provided by this flow. Information on diversions and alternate routes, closures, and special traffic restrictions (lane/shoulder use, weight restrictions, width restrictions, HOV requirements) in effect is included.
road network status assessment Assessment of damage sustained by the road network including location and extent of the damage, estimate of remaining capacity, required closures, alternate routes, necessary restrictions, and time frame for repair and recovery.
traffic operator data Presentation of traffic operations data to the operator including traffic conditions, current operating status of field equipment, maintenance activity status, incident status, video images, security alerts, emergency response plan updates and other information. This data keeps the operator appraised of current road network status, provides feedback to the operator as traffic control actions are implemented, provides transportation security inputs, and supports review of historical data and preparation for future traffic operations activities.
traffic operator input User input from traffic operations personnel including requests for information, configuration changes, commands to adjust current traffic control strategies (e.g., adjust signal timing plans, change DMS messages), and other traffic operations data entry.
transit operations personnel input User input from transit operations personnel including instructions governing service availability, schedules, emergency response plans, transit personnel assignments, transit maintenance requirements, and other inputs that establish general system operating requirements and procedures.
transit operations status Presentation of information to transit operations personnel including accumulated schedule and fare information, ridership and on-time performance information, emergency response plans, transit personnel information, maintenance records, and other information intended to support overall planning and management of a transit property.
transit service coordination Schedule coordination or AVL information shared between local/regional transit organizations. This includes coordination of connections and control parameters between transit properties as well as coordination of transit-related maintenance activities.
transit system status assessment Assessment of damage sustained by the public transportation system including location and extent of the damage, current operational status including an estimate of remaining capacity and necessary restrictions, and time frame for repair and recovery.
transportation system status Current status and condition of transportation infrastructure (e.g., tunnels, bridges, interchanges, TMC offices, maintenance facilities). In case of disaster or major incident, this flow provides an assessment of damage sustained by the surface transportation system including location and extent of the damage, estimate of remaining capacity and necessary restrictions, and time frame for repair and recovery.

Goals and Objectives

Associated Planning Factors and Goals

Planning Factor Goal

Associated Objective Categories

Objective Category

Associated Objectives and Performance Measures

Objective Performance Measure


 
Since the mapping between objectives and service packages is not always straight-forward and often situation-dependent, these mappings should only be used as a starting point. Users should do their own analysis to identify the best service packages for their region.

Needs and Requirements

Need Functional Object Requirement

Related Sources

Document Name Version Publication Date
None


Security

In order to participate in this service package, each physical object should meet or exceed the following security levels.

Physical Object Security
Physical Object Confidentiality Integrity Availability Security Class
Asset Management System Moderate Moderate Moderate Class 2
Emergency Management Center High High High Class 5
Maint and Constr Management Center High High High Class 5
Other Emergency Management Centers High High High Class 5
Other Maint and Constr Mgmt Centers Moderate Moderate Moderate Class 2
Other Traffic Management Centers Moderate High High Class 5
Other Transit Management Centers Moderate Moderate Moderate Class 2
Public Health System High High High Class 5
Rail Operations Center High High High Class 5
Traffic Management Center High High High Class 5
Transit Management Center High High High Class 5



In order to participate in this service package, each information flow triple should meet or exceed the following security levels.

Information Flow Security
Source Destination Information Flow Confidentiality Integrity Availability
Basis Basis Basis
Asset Management System Emergency Management Center asset damage assessment Moderate Moderate Moderate
Status of transportation assets is generally observable information, however this flow consolidates it all in one place. A person of nefarious intent could use this as their own damage assessment tool. Status of the transportation infrastructure should be accurate and timely or inappropriate maintenance actions taken, costing time and/or money and impacting system performance. Status of the transportation infrastructure should be accurate and timely or inappropriate maintenance actions taken, costing time and/or money and impacting system performance.
Emergency Management Center Emergency System Operator emergency operations status Moderate High High
Emergency system controls should not be casually viewable as they impact the availability of emergency services, which if known could be leveraged for illegal activity. Backoffice operations flows should generally be correct and available as these are the primary interface between operators and system. Backoffice operations flows should generally be correct and available as these are the primary interface between operators and system.
Emergency Management Center Maint and Constr Management Center emergency plan coordination High High High
Evacuation plans are distributed between many transportation centers, but the end user implications are parcelled out as-needed. Unintended distribution of this informationtan may facilitate examination of emergency planning, which in the hands of an actor bent on initiating a disaster, provides a roadmap for how to cause as much damage as possible. Consequently, this information should be protected to the maximum extent possible to forstall such unlikely but potentially devastating attacks. Evacuation and disaster response planning information, if corrupted could lead to incorrect actions taken in response to emergency or disaster, which could have catastrophic consequences. Emergency response plans that aren't properly exchanged may lead differing agencies to take actions that do not synchronize well with other agencies, and result in substantial losses as a result.
Emergency Management Center Maint and Constr Management Center incident information High Moderate Moderate
This data contains all of the information regarding the incident. This could include personal information regarding persons involved in the incident. It could also include sensitive information regarding special events or closures. Minor discrepancies in this data should not have a catastrophic effect, but it should be reasonably controlled and accurate. A few missed messages should not have a significant effect. However, most messages should make it through and the EMC should be able to know if the M&CMC has received a message.
Emergency Management Center Maint and Constr Management Center incident response status Moderate Moderate Moderate
This flow implies details of an incident, which could be used by an attacker as intelligence gathering and target assessment. If this data is incorrect or unavailable then maintenance assets may not be appropriately assigned, resulting in inefficient use of maintenance assets and higher overall downtime in the incident locale. If this data is incorrect or unavailable then maintenance assets may not be appropriately assigned, resulting in inefficient use of maintenance assets and higher overall downtime in the incident locale.
Emergency Management Center Maint and Constr Management Center maint and constr resource request Moderate Moderate Moderate
This flow implies details of an incident, which could be used by an attacker as intelligence gathering and target assessment. If this data is incorrect or unavailable then maintenance assets may not be appropriately assigned, resulting in inefficient use of maintenance assets and higher overall downtime in the incident locale. This flow enables the response to work zones and incidents; depending on the use, the requirements may be LOW. Generally however we assume it is used for incident response and clean-up, which can have a significant impact, thus MODERATE.
Emergency Management Center Maint and Constr Management Center transportation system status Low High Moderate
The data contained within this flow is also deliverd to a TIC, and center-originating flows destined for a TIC don't contain any personal or confidential information, and are eventually intended for some kind of public consumption. If this instance of the flow includes more information than went to the TIC, this could be MODERATE. Emergency-related data needs to be correct or safety-affecting decisions may have severe negative consequences. MODERATE only because alternative mechanisms for receiving this data should be available. Could be HIGH if this is the only mechanism.
Emergency Management Center Other Emergency Management Centers emergency plan coordination High High High
Evacuation plans are distributed between many transportation centers, but the end user implications are parcelled out as-needed. Unintended distribution of this information may facilitate examination of emergency planning, which in the hands of an actor bent on initiating a disaster, provides a roadmap for how to cause as much damage as possible. Consequently, this information should be protected to the maximum extent possible to forstall such unlikely but potentially devastating attacks. Evacuation and disaster response planning information, if corrupted could lead to incorrect actions taken in response to emergency or disaster, which could have catastrophic consequences. Emergency response plans that aren't properly exchanged may lead differing agencies to take actions that do not synchronize well with other agencies, and result in substantial losses as a result.
Emergency Management Center Other Emergency Management Centers incident command information coordination Moderate Moderate Moderate
Will include incident-specific information that could be used by a hostile attacker to target emergency resources, or to avoid those resources in the commission of a crime. Since this is used to coordinate emergency response, if this flow is unavailable, incorrect or corrupted the response may not be appropriate, comprimising safety and mobility. Since this is used to coordinate emergency response, if this flow is unavailable, incorrect or corrupted the response may not be appropriate, comprimising safety and mobility.
Emergency Management Center Other Emergency Management Centers incident response coordination Moderate Moderate Moderate
Will include incident-specific information that could be used by a hostile attacker to target emergency resources, or to avoid those resources in the commission of a crime. Since this is used to coordinate emergency response, if this flow is unavailable, incorrect or corrupted the response may not be appropriate, comprimising safety and mobility. Since this is used to coordinate emergency response, if this flow is unavailable, incorrect or corrupted the response may not be appropriate, comprimising safety and mobility.
Emergency Management Center Other Emergency Management Centers resource coordination Moderate Moderate Moderate
Suggests maintenance and incident response planning, which is predictive of asset allocation. This information could be used by an attacker to solicit and identify targets. If this data is incorrect or unavailable then maintenance assets may not be appropriately assigned, resulting in inefficient use of maintenance assets and higher overall downtime in the incident locale. This flow enables the response to work zones and incidents; depending on the use, the requirements may be LOW. Generally however we assume it is used for incident response and clean-up, which can have a significant impact, thus MODERATE.
Emergency Management Center Other Emergency Management Centers transportation system status Low High Moderate
The data contained within this flow is also deliverd to a TIC, and center-originating flows destined for a TIC don't contain any personal or confidential information, and are eventually intended for some kind of public consumption. If this instance of the flow includes more information than went to the TIC, this could be MODERATE. Emergency-related data needs to be correct or safety-affecting decisions may have severe negative consequences. MODERATE only because alternative mechanisms for receiving this data should be available. Could be HIGH if this is the only mechanism.
Emergency Management Center Public Health System public health request High High High
Data includes a suggestion of a biological catastrophe, which has tremendous potential impact and would be of great interest to an attacker. As such, this information needs to be protected in content and integrity at the highest level, and given the impact of the request/response, delivered in as timely fashion as possible. Data includes a suggestion of a biological catastrophe, which has tremendous potential impact and would be of great interest to an attacker. As such, this information needs to be protected in content and integrity at the highest level, and given the impact of the request/response, delivered in as timely fashion as possible. Data includes a suggestion of a biological catastrophe, which has tremendous potential impact and would be of great interest to an attacker. As such, this information needs to be protected in content and integrity at the highest level, and given the impact of the request/response, delivered in as timely fashion as possible.
Emergency Management Center Rail Operations Center emergency plan coordination High High High
Evacuation plans are distributed between many transportation centers, but the end user implications are parcelled out as-needed. Unintended distribution of this information may facilitate examination of emergency planning, which in the hands of an actor bent on initiating a disaster, provides a roadmap for how to cause as much damage as possible. Consequently, this information should be protected to the maximum extent possible to forstall such unlikely but potentially devastating attacks. Evacuation and disaster response planning information, if corrupted could lead to incorrect actions taken in response to emergency or disaster, which could have catastrophic consequences. Emergency response plans that aren't properly exchanged may lead differing agencies to take actions that do not synchronize well with other agencies, and result in substantial losses as a result.
Emergency Management Center Rail Operations Center incident information High Moderate Moderate
This data contains all of the information regarding the incident. This could include personal information regarding persons involved in the incident. It could also include sensitive information regarding special events or closures. Minor discrepancies in this data should not have a catastrophic effect, but it should be reasonably controlled and accurate. A few missed messages should not have a significant effect. However, most messages should make it through and the EMC should be able to know if the Rail Operations Center has received a message.
Emergency Management Center Rail Operations Center incident response status Moderate Moderate Moderate
This flow implies details of an incident, which could be used by an attacker as intelligence gathering and target assessment. If this data is incorrect or unavailable then maintenance assets may not be appropriately assigned, resulting in inefficient use of maintenance assets and higher overall downtime in the incident locale. If this data is incorrect or unavailable then maintenance assets may not be appropriately assigned, resulting in inefficient use of maintenance assets and higher overall downtime in the incident locale.
Emergency Management Center Rail Operations Center transportation system status Low High Moderate
The data contained within this flow is also deliverd to a TIC, and center-originating flows destined for a TIC don't contain any personal or confidential information, and are eventually intended for some kind of public consumption. If this instance of the flow includes more information than went to the TIC, this could be MODERATE. Emergency-related data needs to be correct or safety-affecting decisions may have severe negative consequences. MODERATE only because alternative mechanisms for receiving this data should be available. Could be HIGH if this is the only mechanism.
Emergency Management Center Traffic Management Center emergency plan coordination High High High
Evacuation plans are distributed between many transportation centers, but the end user implications are parcelled out as-needed. Unintended distribution of this information may facilitate examination of emergency planning, which in the hands of an actor bent on initiating a disaster, provides a roadmap for how to cause as much damage as possible. Consequently, this information should be protected to the maximum extent possible to forstall such unlikely but potentially devastating attacks. Evacuation and disaster response planning information, if corrupted could lead to incorrect actions taken in response to emergency or disaster, which could have catastrophic consequences. Emergency response plans that aren't properly exchanged may lead differing agencies to take actions that do not synchronize well with other agencies, and result in substantial losses as a result.
Emergency Management Center Traffic Management Center emergency traffic control request Moderate High Moderate
These requests could be used to track the specific route that an emergency vehicle is planning on taking. False requests here could bring the traffic system to a standstill by making all of the lights red. Additionally, the system must be able to trust these requests, and know that they came from an authorized source. These messages are important for the system to operate properly. Additionally, the system must know if messages are not received so that it can act accordingly.
Emergency Management Center Traffic Management Center incident information High Moderate Moderate
This data contains all of the information regarding the incident. This could include personal information regarding persons involved in the incident. It could also include sensitive information regarding special events or closures. Minor discrepancies in this data should not have a catastrophic effect, but it should be reasonably controlled and accurate. A few missed messages should not have a significant effect. However, most messages should make it through and the EMC should be able to know if the TMC has received a message.
Emergency Management Center Traffic Management Center incident response status Moderate Moderate Moderate
This flow implies details of an incident, which could be used by an attacker as intelligence gathering and target assessment. If this data is incorrect or unavailable then maintenance assets may not be appropriately assigned, resulting in inefficient use of maintenance assets and higher overall downtime in the incident locale. If this data is incorrect or unavailable then maintenance assets may not be appropriately assigned, resulting in inefficient use of maintenance assets and higher overall downtime in the incident locale.
Emergency Management Center Traffic Management Center resource request Moderate Moderate Moderate
This flow implies details of an incident, which could be used by an attacker as intelligence gathering and target assessment. If this data is incorrect or unavailable then maintenance assets may not be appropriately assigned, resulting in inefficient use of maintenance assets and higher overall downtime in the incident locale. This flow enables the response to work zones and incidents; depending on the use, the requirements may be LOW. Generally however we assume it is used for incident response and clean-up, which can have a significant impact, thus MODERATE.
Emergency Management Center Traffic Management Center transportation system status Low High Moderate
The data contained within this flow is also deliverd to a TIC, and center-originating flows destined for a TIC don't contain any personal or confidential information, and are eventually intended for some kind of public consumption. If this instance of the flow includes more information than went to the TIC, this could be MODERATE. Emergency-related data needs to be correct or safety-affecting decisions may have severe negative consequences. MODERATE only because alternative mechanisms for receiving this data should be available. Could be HIGH if this is the only mechanism.
Emergency Management Center Transit Management Center emergency plan coordination High High High
Evacuation plans are distributed between many transportation centers, but the end user implications are parcelled out as-needed. Unintended distribution of this information may facilitate examination of emergency planning, which in the hands of an actor bent on initiating a disaster, provides a roadmap for how to cause as much damage as possible. Consequently, this information should be protected to the maximum extent possible to forstall such unlikely but potentially devastating attacks. Evacuation and disaster response planning information, if corrupted could lead to incorrect actions taken in response to emergency or disaster, which could have catastrophic consequences. Emergency response plans that aren't properly exchanged may lead differing agencies to take actions that do not synchronize well with other agencies, and result in substantial losses as a result.
Emergency Management Center Transit Management Center emergency transit service request High High High
Transit status report and emergency situation data is distributed as needed to those that need to know. Interception by an unintended recipient enables abuse, particularly for an actor interested in disturbing the emergency situation further. if this information is corrupted the EMC or Transit Management Center may take action not consistent with the actual situation, which in an emergency situation could have significant effects. if this information is corrupted the EMC or Transit Management Center may take action not consistent with the actual situation, which in an emergency situation could have significant effects.
Emergency Management Center Transit Management Center incident information High Moderate Moderate
This data contains all of the information regarding the incident. This could include personal information regarding persons involved in the incident. It could also include sensitive information regarding special events or closures. Minor discrepancies in this data should not have a catastrophic effect, but it should be reasonably controlled and accurate. A few missed messages should not have a significant effect. However, most messages should make it through and the EMC should be able to know if the Transit Management Center has received a message.
Emergency Management Center Transit Management Center incident response status Moderate Moderate Moderate
This flow implies details of an incident, which could be used by an attacker as intelligence gathering and target assessment. If this data is incorrect or unavailable then maintenance assets may not be appropriately assigned, resulting in inefficient use of maintenance assets and higher overall downtime in the incident locale. If this data is incorrect or unavailable then maintenance assets may not be appropriately assigned, resulting in inefficient use of maintenance assets and higher overall downtime in the incident locale.
Emergency Management Center Transit Management Center transportation system status Low High Moderate
The data contained within this flow is also deliverd to a TIC, and center-originating flows destined for a TIC don't contain any personal or confidential information, and are eventually intended for some kind of public consumption. If this instance of the flow includes more information than went to the TIC, this could be MODERATE. Emergency-related data needs to be correct or safety-affecting decisions may have severe negative consequences. MODERATE only because alternative mechanisms for receiving this data should be available. Could be HIGH if this is the only mechanism.
Emergency System Operator Emergency Management Center emergency operations input Moderate High High
Emergency system controls should not be casually viewable as they impact the availability of emergency services, which if known could be leveraged for illegal activity. Backoffice operations flows should generally be correct and available as these are the primary interface between operators and system. Backoffice operations flows should generally be correct and available as these are the primary interface between operators and system.
Maint and Constr Center Personnel Maint and Constr Management Center maint and constr center personnel input High High High
Direct interactions between personnel and systems in a backoffice environment are effectively protected by physical means, so long as the interaction is in a dedicated facility. If this interaction is virtual (i.e. ,the MCMC is not directly in front of the MCMC Personnel, like in a cloud-based system) then the user's input requires some degree of obfuscation depending on sensitivity of information. Given that this could include information about compromised or ineffectual systems, including security systems, the potential for damage is high. Thus, HIGH. Backoffice operations flows should generally be correct and available as these are the primary interface between operators and system. Backoffice operations flows should generally be correct and available as these are the primary interface between operators and system.
Maint and Constr Management Center Emergency Management Center emergency plan coordination High High High
Evacuation plans are distributed between many transportation centers, but the end user implications are parcelled out as-needed. Unintended distribution of this information may facilitate examination of emergency planning, which in the hands of an actor bent on initiating a disaster, provides a roadmap for how to cause as much damage as possible. Consequently, this information should be protected to the maximum extent possible to forstall such unlikely but potentially devastating attacks. Evacuation and disaster response planning information, if corrupted could lead to incorrect actions taken in response to emergency or disaster, which could have catastrophic consequences. Emergency response plans that aren't properly exchanged may lead differing agencies to take actions that do not synchronize well with other agencies, and result in substantial losses as a result.
Maint and Constr Management Center Emergency Management Center maint and constr resource response Moderate Moderate Moderate
This flow implies details of an incident, which could be used by an attacker as intelligence gathering and target assessment. If this data is incorrect or unavailable then maintenance assets may not be appropriately assigned, resulting in inefficient use of maintenance assets and higher overall downtime in the incident locale. This flow enables the response to work zones and incidents; depending on the use, the requirements may be LOW. Generally however we assume it is used for incident response and clean-up, which can have a significant impact, thus MODERATE.
Maint and Constr Management Center Emergency Management Center road network status assessment Moderate High High
Damage assessment information should be concealed from observation. An attacker may use this information to identify weak points or discover the results of an attack. Damage assessment information needs to be delivered accurately and promptly so the Emergency Management Center can react as swiftly and appropriately as possible. In case of emergency, this could have significant safety and mobility impact. Damage assessment information needs to be delivered accurately and promptly so the Emergency Management Center can react as swiftly and appropriately as possible. In case of emergency, this could have significant safety and mobility impact.
Maint and Constr Management Center Maint and Constr Center Personnel maint and constr operations information presentation Not Applicable Moderate Moderate
System maintenance flows should have some protection from casual viewing, as otherwise imposters could gain illicit control over field equipment Information presented to backoffice system operators must be consistent or the operator may perform actions that are not appropriate to the real situation. The backoffice system operator should have access to system operation. If this interface is down then control is effectively lost, as without feedback from the system the operator has no way of knowing what is the correct action to take.
Maint and Constr Management Center Other Maint and Constr Mgmt Centers maint and constr resource coordination Moderate Moderate Moderate
This flow implies details of an incident, which could be used by an attacker as intelligence gathering and target assessment. If this data is incorrect or unavailable then maintenance assets may not be appropriately assigned, resulting in inefficient use of maintenance assets and higher overall downtime in the incident locale. This flow enables the response to work zones and incidents; depending on the use, the requirements may be LOW. Generally however we assume it is used for incident response and clean-up, which can have a significant impact, thus MODERATE.
Maint and Constr Management Center Traffic Management Center maint and constr resource response Moderate Moderate Moderate
This flow implies details of an incident, which could be used by an attacker as intelligence gathering and target assessment. If this data is incorrect or unavailable then maintenance assets may not be appropriately assigned, resulting in inefficient use of maintenance assets and higher overall downtime in the incident locale. This flow enables the response to work zones and incidents; depending on the use, the requirements may be LOW. Generally however we assume it is used for incident response and clean-up, which can have a significant impact, thus MODERATE.
Maint and Constr Management Center Traffic Management Center road network status assessment Moderate High High
Damage assessment information should be concealed from observation. An attacker may use this information to identify weak points or discover the results of an attack. Damage assessment information needs to be delivered accurately and promptly so the Emergency Management Center can react as swiftly and appropriately as possible. In case of emergency, this could have significant safety and mobility impact. Damage assessment information needs to be delivered accurately and promptly so the Emergency Management Center can react as swiftly and appropriately as possible. In case of emergency, this could have significant safety and mobility impact.
Other Emergency Management Centers Emergency Management Center emergency plan coordination High High High
Evacuation plans are distributed between many transportation centers, but the end user implications are parcelled out as-needed. Unintended distribution of this information may facilitate examination of emergency planning, which in the hands of an actor bent on initiating a disaster, provides a roadmap for how to cause as much damage as possible. Consequently, this information should be protected to the maximum extent possible to forstall such unlikely but potentially devastating attacks. Evacuation and disaster response planning information, if corrupted could lead to incorrect actions taken in response to emergency or disaster, which could have catastrophic consequences. Emergency response plans that aren't properly exchanged may lead differing agencies to take actions that do not synchronize well with other agencies, and result in substantial losses as a result.
Other Emergency Management Centers Emergency Management Center incident command information coordination Moderate Moderate Moderate
Will include incident-specific information that could be used by a hostile attacker to target emergency resources, or to avoid those resources in the commission of a crime. Since this is used to coordinate emergency response, if this flow is unavailable, incorrect or corrupted the response may not be appropriate, comprimising safety and mobility. Since this is used to coordinate emergency response, if this flow is unavailable, incorrect or corrupted the response may not be appropriate, comprimising safety and mobility.
Other Emergency Management Centers Emergency Management Center incident response coordination Moderate Moderate Moderate
Will include incident-specific information that could be used by a hostile attacker to target emergency resources, or to avoid those resources in the commission of a crime. Since this is used to coordinate emergency response, if this flow is unavailable, incorrect or corrupted the response may not be appropriate, comprimising safety and mobility. Since this is used to coordinate emergency response, if this flow is unavailable, incorrect or corrupted the response may not be appropriate, comprimising safety and mobility.
Other Emergency Management Centers Emergency Management Center resource coordination Moderate Moderate Moderate
Suggests maintenance and incident response planning, which is predictive of asset allocation. This information could be used by an attacker to solicit and identify targets. If this data is incorrect or unavailable then maintenance assets may not be appropriately assigned, resulting in inefficient use of maintenance assets and higher overall downtime in the incident locale. This flow enables the response to work zones and incidents; depending on the use, the requirements may be LOW. Generally however we assume it is used for incident response and clean-up, which can have a significant impact, thus MODERATE.
Other Emergency Management Centers Emergency Management Center transportation system status Low High Moderate
Generally, center-originating flows destined for a TIC don't contain any personal or confidential information, and are eventually intended for some kind of public consumption. Emergency-related data needs to be correct or safety-affecting decisions may have severe negative consequences. MODERATE only because alternative mechanisms for receiving this data should be available. Could be HIGH if this is the only mechanism.
Other Maint and Constr Mgmt Centers Maint and Constr Management Center maint and constr resource coordination Moderate Moderate Moderate
This flow implies details of an incident, which could be used by an attacker as intelligence gathering and target assessment. If this data is incorrect or unavailable then maintenance assets may not be appropriately assigned, resulting in inefficient use of maintenance assets and higher overall downtime in the incident locale. This flow enables the response to work zones and incidents; depending on the use, the requirements may be LOW. Generally however we assume it is used for incident response and clean-up, which can have a significant impact, thus MODERATE.
Other Traffic Management Centers Traffic Management Center emergency traffic coordination Moderate High High
This can potentially include sensitive information, such as response information to emergencies. if this information is corrupted or not available the Traffic Management Center may take action not consistent with the actual situation, which in an emergency situation could have significant effects. if this information is corrupted or not available the Traffic Management Center may take action not consistent with the actual situation, which in an emergency situation could have significant effects.
Other Transit Management Centers Transit Management Center transit service coordination Moderate Moderate Moderate
Coordination between transit systems is generally not sensitive, however this flow may include information related to serving individual connection protection requests that are sensitive. If this information is not timely or correct, transit agencies may not properly coordinate, leaving some users unserved. If this information is not timely or correct, transit agencies may not properly coordinate, leaving some users unserved.
Public Health System Emergency Management Center public health response High High High
Data includes a suggestion of a biological catastrophe, which has tremendous potential impact and would be of great interest to an attacker. As such, this information needs to be protected in content and integrity at the highest level, and given the impact of the request/response, delivered in as timely fashion as possible. Data includes a suggestion of a biological catastrophe, which has tremendous potential impact and would be of great interest to an attacker. As such, this information needs to be protected in content and integrity at the highest level, and given the impact of the request/response, delivered in as timely fashion as possible. Data includes a suggestion of a biological catastrophe, which has tremendous potential impact and would be of great interest to an attacker. As such, this information needs to be protected in content and integrity at the highest level, and given the impact of the request/response, delivered in as timely fashion as possible.
Rail Operations Center Emergency Management Center emergency plan coordination High High High
Evacuation plans are distributed between many transportation centers, but the end user implications are parcelled out as-needed. Unintended distribution of this information may facilitate examination of emergency planning, which in the hands of an actor bent on initiating a disaster, provides a roadmap for how to cause as much damage as possible. Consequently, this information should be protected to the maximum extent possible to forstall such unlikely but potentially devastating attacks. Evacuation and disaster response planning information, if corrupted could lead to incorrect actions taken in response to emergency or disaster, which could have catastrophic consequences. Emergency response plans that aren't properly exchanged may lead differing agencies to take actions that do not synchronize well with other agencies, and result in substantial losses as a result.
Rail Operations Center Emergency Management Center rail incident response status Moderate Moderate Moderate
This flow implies details of an incident, which could be used by an attacker as intelligence gathering and target assessment. If this data is incorrect or unavailable then maintenance assets may not be appropriately assigned, resulting in inefficient use of maintenance assets and higher overall downtime in the incident locale. If this data is incorrect or unavailable then maintenance assets may not be appropriately assigned, resulting in inefficient use of maintenance assets and higher overall downtime in the incident locale.
Rail Operations Center Emergency Management Center rail system status assessment Moderate Moderate Moderate
Status of transportation assets is generally observable information, however this flow consolidates it all in one place. A person of nefarious intent could use this as their own damage assessment tool. Status of the transportation infrastructure should be accurate and timely or inappropriate maintenance actions taken, costing time and/or money and impacting system performance. Status of the transportation infrastructure should be accurate and timely or inappropriate maintenance actions taken, costing time and/or money and impacting system performance.
Traffic Management Center Emergency Management Center emergency plan coordination High High High
Evacuation plans are distributed between many transportation centers, but the end user implications are parcelled out as-needed. Unintended distribution of this information may facilitate examination of emergency planning, which in the hands of an actor bent on initiating a disaster, provides a roadmap for how to cause as much damage as possible. Consequently, this information should be protected to the maximum extent possible to forstall such unlikely but potentially devastating attacks. Evacuation and disaster response planning information, if corrupted could lead to incorrect actions taken in response to emergency or disaster, which could have catastrophic consequences. Emergency response plans that aren't properly exchanged may lead differing agencies to take actions that do not synchronize well with other agencies, and result in substantial losses as a result.
Traffic Management Center Emergency Management Center emergency traffic control information Moderate High Moderate
This can potentially include sensitive information, such as response information to emergencies. Invalid messages could lead to an unauthorized user gaining transit signal priority at an intersection. This could also be used to bring traffic to a standstill, which could lead to a large financial impact on the community. These messages are important to help with the transit signal priority application. Without them, it will not work. However, if these signals are not received, the Emergency Vehicle can still navigate through the intersection using Lights and Sirens. The TMC should have an acknowledgement of the receipt of a message.
Traffic Management Center Emergency Management Center resource deployment status Moderate Moderate Moderate
This details resource allocation, which if intercepted by a hostile actor could be used to identify weak points or resource-related targets. If this data is incorrect, corrupted or unavailable then maintenance assets may not be appropriately assigned, resulting in inefficient use of maintenance assets and higher overall downtime in the incident locale. If this data is incorrect, corrupted or unavailable then maintenance assets may not be appropriately assigned, resulting in inefficient use of maintenance assets and higher overall downtime in the incident locale.
Traffic Management Center Emergency Management Center road network conditions Low Moderate Moderate
No harm should come from seeing this data, as it is eventually intended for public consumption. While accuracy of this data is important for decision making purposes, applications should be able to corroborate the data in many instances. Thus MODERATE generally. Depends on the application; if mobility decisions that affect large numbers of travelers are made based on this data, then it is MODERATE. In more modest circumstances, it may be LOW.
Traffic Management Center Emergency Management Center road network status assessment Moderate High High
Damage assessment information should be concealed from observation. An attacker may use this information to identify weak points or discover the results of an attack. Damage assessment information needs to be delivered accurately and promptly so the Emergency Management Center can react as swiftly and appropriately as possible. In case of emergency, this could have significant safety and mobility impact. Damage assessment information needs to be delivered accurately and promptly so the Emergency Management Center can react as swiftly and appropriately as possible. In case of emergency, this could have significant safety and mobility impact.
Traffic Management Center Maint and Constr Management Center maint and constr resource request Moderate Moderate Moderate
This flow implies details of an incident, which could be used by an attacker as intelligence gathering and target assessment. If this data is incorrect or unavailable then maintenance assets may not be appropriately assigned, resulting in inefficient use of maintenance assets and higher overall downtime in the incident locale. This flow enables the response to work zones and incidents; depending on the use, the requirements may be LOW. Generally however we assume it is used for incident response and clean-up, which can have a significant impact, thus MODERATE.
Traffic Management Center Maint and Constr Management Center road network status assessment Moderate High High
Damage assessment information should be concealed from observation. An attacker may use this information to identify weak points or discover the results of an attack. Damage assessment information needs to be delivered accurately and promptly so the Emergency Management Center can react as swiftly and appropriately as possible. In case of emergency, this could have significant safety and mobility impact. Damage assessment information needs to be delivered accurately and promptly so the Emergency Management Center can react as swiftly and appropriately as possible. In case of emergency, this could have significant safety and mobility impact.
Traffic Management Center Other Traffic Management Centers emergency traffic coordination Moderate High High
This can potentially include sensitive information, such as response information to emergencies. if this information is corrupted or not available the Traffic Management Center may take action not consistent with the actual situation, which in an emergency situation could have significant effects. if this information is corrupted or not available the Traffic Management Center may take action not consistent with the actual situation, which in an emergency situation could have significant effects.
Traffic Management Center Traffic Operations Personnel traffic operator data Moderate Moderate Moderate
Backoffice operations flows should have minimal protection from casual viewing, as otherwise imposters could gain illicit control or information that should not be generally available. Information presented to backoffice system operators must be consistent or the operator may perform actions that are not appropriate to the real situation. The backoffice system operator should have access to system operation. If this interface is down then control is effectively lost, as without feedback from the system the operator has no way of knowing what is the correct action to take.
Traffic Operations Personnel Traffic Management Center traffic operator input Moderate High High
Backoffice operations flows should have minimal protection from casual viewing, as otherwise imposters could gain illicit control or information that should not be generally available. Backoffice operations flows should generally be correct and available as these are the primary interface between operators and system. Backoffice operations flows should generally be correct and available as these are the primary interface between operators and system.
Transit Management Center Emergency Management Center emergency plan coordination High High High
Evacuation plans are distributed between many transportation centers, but the end user implications are parcelled out as-needed. Unintended distribution of this information may facilitate examination of emergency planning, which in the hands of an actor bent on initiating a disaster, provides a roadmap for how to cause as much damage as possible. Consequently, this information should be protected to the maximum extent possible to forstall such unlikely but potentially devastating attacks. Evacuation and disaster response planning information, if corrupted could lead to incorrect actions taken in response to emergency or disaster, which could have catastrophic consequences. Emergency response plans that aren't properly exchanged may lead differing agencies to take actions that do not synchronize well with other agencies, and result in substantial losses as a result.
Transit Management Center Emergency Management Center emergency transit schedule information Low High High
Eventually the information contained within this flow will be disseminated to the public, so there should be little harm if it were observed. Emergency-related data needs to be correct or safety-affecting decisions may have severe negative consequences. if this information is corrupted the EMC or Transit Management Center may take action not consistent with the actual situation, which in an emergency situation could have significant effects.
Transit Management Center Emergency Management Center emergency transit service response High High High
Transit status report and emergency situation data is distributed as needed to those that need to know. Interception by an unintended recipient enables abuse, particularly for an actor interested in disturbing the emergency situation further. if this information is corrupted the EMC or Transit Management Center may take action not consistent with the actual situation, which in an emergency situation could have significant effects. if this information is corrupted the EMC or Transit Management Center may take action not consistent with the actual situation, which in an emergency situation could have significant effects.
Transit Management Center Emergency Management Center transit system status assessment Moderate Moderate Moderate
Status of transportation assets is generally observable information, however this flow consolidates it all in one place. A person of nefarious intent could use this as their own damage assessment tool. Status of the transportation infrastructure should be accurate and timely or inappropriate maintenance actions taken, costing time and/or money and impacting system performance. Status of the transportation infrastructure should be accurate and timely or inappropriate maintenance actions taken, costing time and/or money and impacting system performance.
Transit Management Center Other Transit Management Centers transit service coordination Moderate Moderate Moderate
Coordination between transit systems is generally not sensitive, however this flow may include information related to serving individual connection protection requests that are sensitive. If this information is not timely or correct, transit agencies may not properly coordinate, leaving some users unserved. If this information is not timely or correct, transit agencies may not properly coordinate, leaving some users unserved.
Transit Management Center Transit Operations Personnel transit operations status Moderate High High
Backoffice operations flows should have minimal protection from casual viewing, as otherwise imposters could gain illicit control or information that should not be generally available. Backoffice operations flows should generally be correct and available as these are the primary interface between operators and system. Backoffice operations flows should generally be correct and available as these are the primary interface between operators and system.
Transit Operations Personnel Transit Management Center transit operations personnel input Moderate High High
Backoffice operations flows should have minimal protection from casual viewing, as otherwise imposters could gain illicit control or information that should not be generally available. Backoffice operations flows should generally be correct and available as these are the primary interface between operators and system. Backoffice operations flows should generally be correct and available as these are the primary interface between operators and system.

Standards

The following table lists the standards associated with physical objects in this service package. For standards related to interfaces, see the specific information flow triple pages. These pages can be accessed directly from the SVG diagram(s) located on the Physical tab, by clicking on each information flow line on the diagram.

NameTitlePhysical Object
ISO 24100 Probe Vehicle Data Protection Intelligent transport systems -- Basic principles for personal data protection in probe vehicle information services Traffic Management Center
Transit Management Center
NEMA TS 8 Cyber and Physical Security Cyber and Physical Security for Intelligent Transportation Systems Traffic Management Center




System Requirements

No System Requirements