Parent Service Package: PS13
< < PS12.1 : PS13.1 : PS14.1 > >

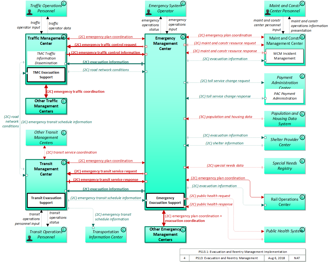
PS13.1: Evacuation and Reentry Management Implementation

This 'implementation' is a holistic view of the PS13 service package, including all Physical Objects, Functional Objects, and Triples associated with the service package. It distinguishes between items that are fundamental to the service and items that are optional. Your specific implementation is likely to include the fundamental items and selected optional items, based on your specific project requirements.

Relevant Regions: Australia, Canada, European Union, and United States

Enterprise

Development Stage Roles and Relationships

Installation Stage Roles and Relationships

Operations and Maintenance Stage Roles and Relationships
(hide)

Source Destination Role/Relationship
Emergency Management Center MaintainerEmergency Management Center Maintains
Emergency Management Center ManagerEmergency Management Center Manages
Emergency Management Center ManagerEmergency System Operator System Usage Agreement
Emergency Management Center OwnerEmergency Management Center Maintainer System Maintenance Agreement
Emergency Management Center OwnerEmergency Management Center Manager Operations Agreement
Emergency Management Center OwnerMaint and Constr Center Personnel Application Usage Agreement
Emergency Management Center OwnerMaint and Constr Management Center Maintainer Maintenance Data Exchange Agreement
Emergency Management Center OwnerMaint and Constr Management Center Owner Information Exchange Agreement
Emergency Management Center OwnerMaint and Constr Management Center User Service Usage Agreement
Emergency Management Center OwnerOther Emergency Management Centers Maintainer Maintenance Data Exchange Agreement
Emergency Management Center OwnerOther Emergency Management Centers Operator Application Usage Agreement
Emergency Management Center OwnerOther Emergency Management Centers Owner Information Exchange Agreement
Emergency Management Center OwnerOther Emergency Management Centers User Service Usage Agreement
Emergency Management Center OwnerPayment Administration Center Maintainer Maintenance Data Exchange Agreement
Emergency Management Center OwnerPayment Administration Center Owner Information Exchange Agreement
Emergency Management Center OwnerPayment Administration Center User Service Usage Agreement
Emergency Management Center OwnerPayment Administrator Application Usage Agreement
Emergency Management Center OwnerPublic Health System Maintainer Maintenance Data Exchange Agreement
Emergency Management Center OwnerPublic Health System Operator Application Usage Agreement
Emergency Management Center OwnerPublic Health System Owner Information Exchange Agreement
Emergency Management Center OwnerPublic Health System User Service Usage Agreement
Emergency Management Center OwnerRail Operations Center Maintainer Maintenance Data Exchange Agreement
Emergency Management Center OwnerRail Operations Center Operator Application Usage Agreement
Emergency Management Center OwnerRail Operations Center Owner Information Exchange Agreement
Emergency Management Center OwnerRail Operations Center User Service Usage Agreement
Emergency Management Center OwnerShelter Provider Center Maintainer Maintenance Data Exchange Agreement
Emergency Management Center OwnerShelter Provider Center Operator Application Usage Agreement
Emergency Management Center OwnerShelter Provider Center Owner Information Exchange Agreement
Emergency Management Center OwnerShelter Provider Center User Service Usage Agreement
Emergency Management Center OwnerTraffic Management Center Maintainer Maintenance Data Exchange Agreement
Emergency Management Center OwnerTraffic Management Center Owner Information Exchange Agreement
Emergency Management Center OwnerTraffic Management Center User Service Usage Agreement
Emergency Management Center OwnerTraffic Operations Personnel Application Usage Agreement
Emergency Management Center OwnerTransit Management Center Maintainer Maintenance Data Exchange Agreement
Emergency Management Center OwnerTransit Management Center Owner Information Exchange Agreement
Emergency Management Center OwnerTransit Management Center User Service Usage Agreement
Emergency Management Center OwnerTransit Operations Personnel Application Usage Agreement
Emergency Management Center SupplierEmergency Management Center Owner Warranty
Emergency System OperatorEmergency Management Center Operates
Maint and Constr Center PersonnelMaint and Constr Management Center Operates
Maint and Constr Management Center MaintainerMaint and Constr Management Center Maintains
Maint and Constr Management Center ManagerMaint and Constr Center Personnel System Usage Agreement
Maint and Constr Management Center ManagerMaint and Constr Management Center Manages
Maint and Constr Management Center OwnerEmergency Management Center Maintainer Maintenance Data Exchange Agreement
Maint and Constr Management Center OwnerEmergency Management Center Owner Information Exchange Agreement
Maint and Constr Management Center OwnerEmergency Management Center User Service Usage Agreement
Maint and Constr Management Center OwnerEmergency System Operator Application Usage Agreement
Maint and Constr Management Center OwnerMaint and Constr Management Center Maintainer System Maintenance Agreement
Maint and Constr Management Center OwnerMaint and Constr Management Center Manager Operations Agreement
Maint and Constr Management Center SupplierMaint and Constr Management Center Owner Warranty
Other Emergency Management Centers MaintainerOther Emergency Management Centers Maintains
Other Emergency Management Centers ManagerOther Emergency Management Centers Manages
Other Emergency Management Centers ManagerOther Emergency Management Centers Operator System Usage Agreement
Other Emergency Management Centers OperatorOther Emergency Management Centers Operates
Other Emergency Management Centers OwnerEmergency Management Center Maintainer Maintenance Data Exchange Agreement
Other Emergency Management Centers OwnerEmergency Management Center Owner Information Exchange Agreement
Other Emergency Management Centers OwnerEmergency Management Center User Service Usage Agreement
Other Emergency Management Centers OwnerEmergency System Operator Application Usage Agreement
Other Emergency Management Centers OwnerOther Emergency Management Centers Maintainer System Maintenance Agreement
Other Emergency Management Centers OwnerOther Emergency Management Centers Manager Operations Agreement
Other Emergency Management Centers SupplierOther Emergency Management Centers Owner Warranty
Other Traffic Management Centers MaintainerOther Traffic Management Centers Maintains
Other Traffic Management Centers ManagerOther Traffic Management Centers Manages
Other Traffic Management Centers ManagerOther Traffic Management Centers Operator System Usage Agreement
Other Traffic Management Centers OperatorOther Traffic Management Centers Operates
Other Traffic Management Centers OwnerOther Traffic Management Centers Maintainer System Maintenance Agreement
Other Traffic Management Centers OwnerOther Traffic Management Centers Manager Operations Agreement
Other Traffic Management Centers OwnerTraffic Management Center Maintainer Maintenance Data Exchange Agreement
Other Traffic Management Centers OwnerTraffic Management Center Owner Information Exchange Agreement
Other Traffic Management Centers OwnerTraffic Management Center User Service Usage Agreement
Other Traffic Management Centers OwnerTraffic Operations Personnel Application Usage Agreement
Other Traffic Management Centers SupplierOther Traffic Management Centers Owner Warranty
Other Transit Management Centers MaintainerOther Transit Management Centers Maintains
Other Transit Management Centers ManagerOther Transit Management Centers Manages
Other Transit Management Centers ManagerOther Transit Management Centers Operator System Usage Agreement
Other Transit Management Centers OperatorOther Transit Management Centers Operates
Other Transit Management Centers OwnerOther Transit Management Centers Maintainer System Maintenance Agreement
Other Transit Management Centers OwnerOther Transit Management Centers Manager Operations Agreement
Other Transit Management Centers OwnerTransit Management Center Maintainer Maintenance Data Exchange Agreement
Other Transit Management Centers OwnerTransit Management Center Owner Information Exchange Agreement
Other Transit Management Centers OwnerTransit Management Center User Service Usage Agreement
Other Transit Management Centers OwnerTransit Operations Personnel Application Usage Agreement
Other Transit Management Centers SupplierOther Transit Management Centers Owner Warranty
Payment Administration Center MaintainerPayment Administration Center Maintains
Payment Administration Center ManagerPayment Administration Center Manages
Payment Administration Center ManagerPayment Administrator System Usage Agreement
Payment Administration Center OwnerEmergency Management Center Maintainer Maintenance Data Exchange Agreement
Payment Administration Center OwnerEmergency Management Center Owner Information Exchange Agreement
Payment Administration Center OwnerEmergency Management Center User Service Usage Agreement
Payment Administration Center OwnerEmergency System Operator Application Usage Agreement
Payment Administration Center OwnerPayment Administration Center Maintainer System Maintenance Agreement
Payment Administration Center OwnerPayment Administration Center Manager Operations Agreement
Payment Administration Center SupplierPayment Administration Center Owner Warranty
Payment AdministratorPayment Administration Center Operates
Population and Housing Data System MaintainerPopulation and Housing Data System Maintains
Population and Housing Data System ManagerPopulation and Housing Data System Manages
Population and Housing Data System ManagerPopulation and Housing Data System Operator System Usage Agreement
Population and Housing Data System OperatorPopulation and Housing Data System Operates
Population and Housing Data System OwnerEmergency Management Center Maintainer Maintenance Data Exchange Agreement
Population and Housing Data System OwnerEmergency Management Center Owner Information Provision Agreement
Population and Housing Data System OwnerEmergency Management Center User Service Usage Agreement
Population and Housing Data System OwnerEmergency System Operator Application Usage Agreement
Population and Housing Data System OwnerPopulation and Housing Data System Maintainer System Maintenance Agreement
Population and Housing Data System OwnerPopulation and Housing Data System Manager Operations Agreement
Population and Housing Data System SupplierPopulation and Housing Data System Owner Warranty
Public Health System MaintainerPublic Health System Maintains
Public Health System ManagerPublic Health System Manages
Public Health System ManagerPublic Health System Operator System Usage Agreement
Public Health System OperatorPublic Health System Operates
Public Health System OwnerEmergency Management Center Maintainer Maintenance Data Exchange Agreement
Public Health System OwnerEmergency Management Center Owner Information Exchange Agreement
Public Health System OwnerEmergency Management Center User Service Usage Agreement
Public Health System OwnerEmergency System Operator Application Usage Agreement
Public Health System OwnerPublic Health System Maintainer System Maintenance Agreement
Public Health System OwnerPublic Health System Manager Operations Agreement
Public Health System SupplierPublic Health System Owner Warranty
Rail Operations Center MaintainerRail Operations Center Maintains
Rail Operations Center ManagerRail Operations Center Manages
Rail Operations Center ManagerRail Operations Center Operator System Usage Agreement
Rail Operations Center OperatorRail Operations Center Operates
Rail Operations Center OwnerEmergency Management Center Maintainer Maintenance Data Exchange Agreement
Rail Operations Center OwnerEmergency Management Center Owner Information Exchange Agreement
Rail Operations Center OwnerEmergency Management Center User Service Usage Agreement
Rail Operations Center OwnerEmergency System Operator Application Usage Agreement
Rail Operations Center OwnerRail Operations Center Maintainer System Maintenance Agreement
Rail Operations Center OwnerRail Operations Center Manager Operations Agreement
Rail Operations Center SupplierRail Operations Center Owner Warranty
Shelter Provider Center MaintainerShelter Provider Center Maintains
Shelter Provider Center ManagerShelter Provider Center Manages
Shelter Provider Center ManagerShelter Provider Center Operator System Usage Agreement
Shelter Provider Center OperatorShelter Provider Center Operates
Shelter Provider Center OwnerEmergency Management Center Maintainer Maintenance Data Exchange Agreement
Shelter Provider Center OwnerEmergency Management Center Owner Information Exchange Agreement
Shelter Provider Center OwnerEmergency Management Center User Service Usage Agreement
Shelter Provider Center OwnerEmergency System Operator Application Usage Agreement
Shelter Provider Center OwnerShelter Provider Center Maintainer System Maintenance Agreement
Shelter Provider Center OwnerShelter Provider Center Manager Operations Agreement
Shelter Provider Center SupplierShelter Provider Center Owner Warranty
Special Needs Registry MaintainerSpecial Needs Registry Maintains
Special Needs Registry ManagerSpecial Needs Registry Manages
Special Needs Registry ManagerSpecial Needs Registry Operator System Usage Agreement
Special Needs Registry OperatorSpecial Needs Registry Operates
Special Needs Registry OwnerEmergency Management Center Maintainer Maintenance Data Exchange Agreement
Special Needs Registry OwnerEmergency Management Center Owner Information Provision Agreement
Special Needs Registry OwnerEmergency Management Center User Service Usage Agreement
Special Needs Registry OwnerEmergency System Operator Application Usage Agreement
Special Needs Registry OwnerSpecial Needs Registry Maintainer System Maintenance Agreement
Special Needs Registry OwnerSpecial Needs Registry Manager Operations Agreement
Special Needs Registry SupplierSpecial Needs Registry Owner Warranty
TIC OperatorTransportation Information Center Operates
Traffic Management Center MaintainerTraffic Management Center Maintains
Traffic Management Center ManagerTraffic Management Center Manages
Traffic Management Center ManagerTraffic Operations Personnel System Usage Agreement
Traffic Management Center OwnerEmergency Management Center Maintainer Maintenance Data Exchange Agreement
Traffic Management Center OwnerEmergency Management Center Owner Information Exchange Agreement
Traffic Management Center OwnerEmergency Management Center User Service Usage Agreement
Traffic Management Center OwnerEmergency System Operator Application Usage Agreement
Traffic Management Center OwnerOther Traffic Management Centers Maintainer Maintenance Data Exchange Agreement
Traffic Management Center OwnerOther Traffic Management Centers Operator Application Usage Agreement
Traffic Management Center OwnerOther Traffic Management Centers Owner Information Exchange Agreement
Traffic Management Center OwnerOther Traffic Management Centers User Service Usage Agreement
Traffic Management Center OwnerTraffic Management Center Maintainer System Maintenance Agreement
Traffic Management Center OwnerTraffic Management Center Manager Operations Agreement
Traffic Management Center OwnerTransit Management Center Maintainer Maintenance Data Exchange Agreement
Traffic Management Center OwnerTransit Management Center Owner Information Exchange Agreement
Traffic Management Center OwnerTransit Management Center User Service Usage Agreement
Traffic Management Center OwnerTransit Operations Personnel Application Usage Agreement
Traffic Management Center SupplierTraffic Management Center Owner Warranty
Traffic Operations PersonnelTraffic Management Center Operates
Transit Management Center MaintainerTransit Management Center Maintains
Transit Management Center ManagerTransit Management Center Manages
Transit Management Center ManagerTransit Operations Personnel System Usage Agreement
Transit Management Center OwnerEmergency Management Center Maintainer Maintenance Data Exchange Agreement
Transit Management Center OwnerEmergency Management Center Owner Information Exchange Agreement
Transit Management Center OwnerEmergency Management Center User Service Usage Agreement
Transit Management Center OwnerEmergency System Operator Application Usage Agreement
Transit Management Center OwnerOther Transit Management Centers Maintainer Maintenance Data Exchange Agreement
Transit Management Center OwnerOther Transit Management Centers Operator Application Usage Agreement
Transit Management Center OwnerOther Transit Management Centers Owner Information Exchange Agreement
Transit Management Center OwnerOther Transit Management Centers User Service Usage Agreement
Transit Management Center OwnerTIC Operator Application Usage Agreement
Transit Management Center OwnerTraffic Management Center Maintainer Maintenance Data Exchange Agreement
Transit Management Center OwnerTraffic Management Center Owner Information Exchange Agreement
Transit Management Center OwnerTraffic Management Center User Service Usage Agreement
Transit Management Center OwnerTraffic Operations Personnel Application Usage Agreement
Transit Management Center OwnerTransit Management Center Maintainer System Maintenance Agreement
Transit Management Center OwnerTransit Management Center Manager Operations Agreement
Transit Management Center OwnerTransportation Information Center Maintainer Maintenance Data Exchange Agreement
Transit Management Center OwnerTransportation Information Center Owner Information Provision Agreement
Transit Management Center OwnerTransportation Information Center User Service Usage Agreement
Transit Management Center SupplierTransit Management Center Owner Warranty
Transit Operations PersonnelTransit Management Center Operates
Transportation Information Center MaintainerTransportation Information Center Maintains
Transportation Information Center ManagerTIC Operator System Usage Agreement
Transportation Information Center ManagerTransportation Information Center Manages
Transportation Information Center OwnerTransportation Information Center Maintainer System Maintenance Agreement
Transportation Information Center OwnerTransportation Information Center Manager Operations Agreement
Transportation Information Center SupplierTransportation Information Center Owner Warranty

Functional

This service package includes the following Functional View PSpecs:

Physical Object Functional Object PSpec Number PSpec Name
Emergency Management Center Emergency Evacuation Support 5.1.3 Communicate Emergency Status
5.1.4 Manage Emergency Response
5.2 Provide Operator Interface for Emergency Data
5.7.3 Assess System Status For Evacuation
5.7.4 Provide Evacuation Coordination
5.7.5 Manage Evacuation
Maint and Constr Management Center MCM Incident Management 9.1.7 Process Road Network Information
9.2.2 Status Current M&C Activities and Transportation Infrastructure
9.2.3.4 Manage M&C Resource Needs
Payment Administration Center PAC Payment Administration 5.4.2 Process Violations for Tolls
7.1.1.3 Manage Bad Toll Payment Data
7.1.1.6 Collect Probe Data From Toll Transactions
7.1.1.7 Update Toll Price Data
7.1.1.8 Register for Advanced Toll Payment
7.1.1.9 Manage Toll Processing
7.1.8 Exchange Data with Other Payment Administration
7.4.4.1 Process Electric Charging Payments
7.6.1.2 Calculate Vehicle Road Use Payment Charges
7.6.1.4 Manage Road Use Charging Price Data
7.6.1.5 Manage Road Use Charges Processing
7.6.5 Exchange Road Use Charging Data with Other Payment Administration
7.6.6.1 Provide Road Use Charging Services User Interface
7.6.8 Provide Road Use Charging Enforcement Interface
7.7 Administer Multimodal Payments
Traffic Management Center TMC Evacuation Support 1.1.5 Exchange Data with Other Traffic Centers
1.3.2.6 Manage Traffic Routing
1.3.6 Traffic Disaster Response Control
1.3.7 Traffic Evacuation Control
TMC Traffic Information Dissemination 1.1.4.1 Retrieve Traffic Data
1.1.4.2 Provide Traffic Operations Personnel Traffic Data Interface
1.1.4.3 Provide Direct Media Traffic Data Interface
1.2.1 Select Strategy
1.2.4.3 Output In-vehicle Signage Data
1.2.4.4 Output Roadway Information Data
1.2.8 Collect Traffic Field Equipment Fault Data
1.3.1.1 Analyze Traffic Data for Incidents
1.3.2.1 Store Possible Incident Data
1.3.2.2 Review and Classify Possible Incidents
1.3.2.5 Provide Current Incidents Store Interface
1.3.2.6 Manage Traffic Routing
1.3.4.2 Provide Traffic Operations Personnel Incident Interface
1.3.4.5 Process Video Data
Transit Management Center Transit Evacuation Support 4.4.1 Provide Transit Security and Emergency Management
4.4.4 Provide Transit Operations Personnel Security Interface

Physical

The physical diagram can be viewed in SVG or PNG format and the current format is SVG.
SVG Diagram
PNG Diagram


Display Legend in SVG or PNG

Includes Physical Objects:

Physical Object Class Description
Emergency Management Center Center The 'Emergency Management Center' represents systems that support incident management, disaster response and evacuation, security monitoring, and other security and public safety-oriented ITS applications. It includes the functions associated with fixed and mobile public safety communications centers including public safety call taker and dispatch centers operated by police (including transit police), fire, and emergency medical services. It includes the functions associated with Emergency Operations Centers that are activated at local, regional, state, and federal levels for emergencies and the portable and transportable systems that support Incident Command System operations at an incident. This Center also represents systems associated with towing and recovery, freeway service patrols, HAZMAT response teams, and mayday service providers. It manages sensor and surveillance equipment used to enhance transportation security of the roadway infrastructure (including bridges, tunnels, interchanges, and other key roadway segments) and the public transportation system (including transit vehicles, public areas such as transit stops and stations, facilities such as transit yards, and transit infrastructure such as rail, bridges, tunnels, or bus guideways). It provides security/surveillance services to improve traveler security in public areas not a part of the public transportation system. It monitors alerts, advisories, and other threat information and prepares for and responds to identified emergencies. It coordinates emergency response involving multiple agencies with peer centers. It stores, coordinates, and utilizes emergency response and evacuation plans to facilitate this coordinated response. Emergency situation information including damage assessments, response status, evacuation information, and resource information are shared The Emergency Management Center also provides a focal point for coordination of the emergency and evacuation information that is provided to the traveling public, including wide-area alerts when immediate public notification is warranted. It tracks and manages emergency vehicle fleets using real-time road network status and routing information from the other centers to aid in selecting the emergency vehicle(s) and routes, and works with other relevant centers to tailor traffic control to support emergency vehicle ingress and egress, implementation of special traffic restrictions and closures, evacuation traffic control plans, and other special strategies that adapt the transportation system to better meet the unique demands of an emergency.
Emergency System Operator Center 'Emergency System Operator' represents the public safety personnel that monitor emergency requests, (including those from the E911 Operator) and set up pre-defined responses to be executed by an emergency management system. The operator may also override predefined responses where it is observed that they are not achieving the desired result. This also includes dispatchers who manage an emergency fleet (police, fire, ambulance, HAZMAT, etc.) or higher order emergency managers who provide response coordination during emergencies.
Maint and Constr Center Personnel Center The people that directly interface with a Maintenance and Construction Management Center. These personnel interact with fleet dispatch and management systems, road maintenance systems, incident management systems, work plan scheduling systems, and work zone management systems. They provide operator data and command inputs to direct system operations to varying degrees depending on the type of system and the deployment scenario.
Maint and Constr Management Center Center The 'Maint and Constr Management Center' monitors and manages roadway infrastructure construction and maintenance activities. Representing both public agencies and private contractors that provide these functions, this physical object manages fleets of maintenance, construction, or special service vehicles (e.g., snow and ice control equipment). The physical object receives a wide range of status information from these vehicles and performs vehicle dispatch, routing, and resource management for the vehicle fleets and associated equipment. The physical object participates in incident response by deploying maintenance and construction resources to an incident scene, in coordination with other center physical objects. The physical object manages equipment at the roadside, including environmental sensors and automated systems that monitor and mitigate adverse road and surface weather conditions. It manages the repair and maintenance of both non-ITS and ITS equipment including the traffic controllers, detectors, dynamic message signs, signals, and other equipment associated with the roadway infrastructure. Weather information is collected and fused with other data sources and used to support advanced decision support systems. The physical object remotely monitors and manages ITS capabilities in work zones, gathering, storing, and disseminating work zone information to other systems. It manages traffic in the vicinity of the work zone and advises drivers of work zone status (either directly at the roadside or through an interface with the Transportation Information Center or Traffic Management Center physical objects.) Construction and maintenance activities are tracked and coordinated with other systems, improving the quality and accuracy of information available regarding closures and other roadway construction and maintenance activities.
Other Emergency Management Centers Center 'Other Emergency Management Centers' provides a source and destination for information flows between various communications centers operated by public safety agencies, emergency management agencies, other allied agencies, and private companies that participate in coordinated management of transportation-related incidents, including disasters. The interface represented by this object enables emergency management activities to be coordinated across jurisdictional boundaries and between functional areas, supporting requirements for general networks connecting many allied agencies. It also supports interface to other allied agencies like utility companies that also participate in the coordinated response to selected highway-related incidents.
Other Traffic Management Centers Center Representing another Traffic Management Center, 'Other Traffic Management Centers' is intended to provide a source and destination for information exchange between peer (e.g. inter-regional) traffic management functions. It enables traffic management activities to be coordinated across different jurisdictional areas.
Other Transit Management Centers Center Representing another transit operations center, 'Other Transit Management Centers' is intended to provide a source and destination for information flows between peer transit management centers. It enables transit management activities to be coordinated across geographic boundaries or jurisdictions.
Payment Administration Center Center The 'Payment Administration Center' provides general payment administration capabilities and supports the electronic transfer of funds from the customer to the transportation system operator or other service provider. Charges can be recorded for tolls, vehicle-mileage charging, congestion charging, or other goods and services. It supports traveler enrollment and collection of both pre-payment and post-payment transportation fees in coordination with the financial infrastructure supporting electronic payment transactions. The system may establish and administer escrow accounts depending on the clearinghouse scheme and the type of payments involved. It may post a transaction to the customer account, generate a bill (for post-payment accounts), debit an escrow account, or interface to a financial infrastructure to debit a customer designated account. It supports communications with the ITS Roadway Payment Equipment to support fee collection operations. As an alternative, a wide-area wireless interface can be used to communicate directly with vehicle equipment. It also sets and administers the pricing structures and may implement road pricing policies in coordination with the Traffic Management Center.
Population and Housing Data System Center 'Population and Housing Data System' provides U.S. Census data and other local, county, and state population and housing surveys that can be used to support evacuation planning.
Public Health System Center 'Public Health System' represents the systems operated by hospitals or regional public health departments that can respond to requests for specific information regarding emergencies involving biohazards - such as biological attacks, hazardous materials spills, or other threats to public health. It can provide recommended courses of action to emergency management to improve the response, quarantining, or evacuation based on the type of hazard involved.
Rail Operations Center Center 'Rail Operations Center' represents the (usually) centralized control point for a substantial segment of a freight railroad's operations and maintenance activities. It is roughly the railroad equivalent to a highway Traffic Management Center. It is the source and destination of information that can be used to coordinate rail and highway traffic management and maintenance operations. It is also the source and destination for incident, incident response, disaster, or evacuation information that is exchanged with an Emergency Management Center. The use of a single object for multiple sources and destination for information exchange with railroads implies the need for a single, consistent interface between a given railroad's operations and maintenance activities and ITS.
Shelter Provider Center Center The 'Shelter Provider Center' provides information about the shelters that open with the threat of a disaster and are operated and maintained until the threat has passed. It may represent individual shelters if they have the capability to provide current information directly to ITS or it may represent a center operated by a managing organization such as the American Red Cross that operates the shelters and collects and provides aggregate shelter information for a region.
Special Needs Registry Center The 'Special Needs Registry' allows residents with medical needs and organizations assisting those with social needs to register special needs populations so that agencies can communicate emergency preparedness, response and recovery resources to vulnerable, at risk, and hard-to-reach residents.
Traffic Management Center Center The 'Traffic Management Center' monitors and controls traffic and the road network. It represents centers that manage a broad range of transportation facilities including freeway systems, rural and suburban highway systems, and urban and suburban traffic control systems. It communicates with ITS Roadway Equipment and Connected Vehicle Roadside Equipment (RSE) to monitor and manage traffic flow and monitor the condition of the roadway, surrounding environmental conditions, and field equipment status. It manages traffic and transportation resources to support allied agencies in responding to, and recovering from, incidents ranging from minor traffic incidents through major disasters.
Traffic Operations Personnel Center 'Traffic Operations Personnel' represents the people that operate a traffic management center. These personnel interact with traffic control systems, traffic surveillance systems, incident management systems, work zone management systems, and travel demand management systems. They provide operator data and command inputs to direct system operations to varying degrees depending on the type of system and the deployment scenario.
Transit Management Center Center The 'Transit Management Center' manages transit vehicle fleets and coordinates with other modes and transportation services. It provides operations, maintenance, customer information, planning and management functions for the transit property. It spans distinct central dispatch and garage management systems and supports the spectrum of fixed route, flexible route, paratransit services, transit rail, and bus rapid transit (BRT) service. The physical object's interfaces support communication between transit departments and with other operating entities such as emergency response services and traffic management systems.
Transit Operations Personnel Center 'Transit Operations Personnel' represents the people that are responsible for fleet management, maintenance operations, and scheduling activities of the transit system. These different roles represent a variety of individuals in the transit industry. Within the transit industry the person responsible for fleet management is known by many names: Street Supervisor, Starter, Dispatcher, Supervisor, Traffic Controller, Transportation Coordinator. This person actively monitors, controls, and modifies the transit fleet routes and schedules on a day to day basis (dynamic scheduling). The modifications will take account of abnormal situations such as vehicle breakdown, vehicle delay, detours around work zones or incidents (detour management, connection protection, and service restoration), and other causes of route or schedule deviations. Transit operations personnel are also responsible for demand responsive transit operation and for managing emergency situations within the transit network such as silent alarms on board transit vehicles, or the remote disabling of the vehicle. In addition the Transit Operations Personnel may be responsible for assigning vehicle operators to routes, checking vehicle operators in and out, and managing transit stop issues. This object also represents the personnel in the transit garage that are responsible for maintenance of the transit fleets, including monitoring vehicle status, matching vehicles with operators, and maintenance checking of transit vehicles. Finally, it represents the people responsible for planning, development, and management of transit routes and schedules.
Transportation Information Center Center The 'Transportation Information Center' collects, processes, stores, and disseminates transportation information to system operators and the traveling public. The physical object can play several different roles in an integrated ITS. In one role, the TIC provides a data collection, fusing, and repackaging function, collecting information from transportation system operators and redistributing this information to other system operators in the region and other TICs. In this information redistribution role, the TIC provides a bridge between the various transportation systems that produce the information and the other TICs and their subscribers that use the information. The second role of a TIC is focused on delivery of traveler information to subscribers and the public at large. Information provided includes basic advisories, traffic and road conditions, transit schedule information, yellow pages information, ride matching information, and parking information. The TIC is commonly implemented as a website or a web-based application service, but it represents any traveler information distribution service.

Includes Functional Objects:

Functional Object Description Physical Object
Emergency Evacuation Support 'Emergency Evacuation Support' coordinates evacuation plans among allied agencies and manages evacuation and reentry of a population in the vicinity of a disaster or other emergency that poses a risk to public safety. Where appropriate, the affected population is evacuated in shifts, using more than one evacuation route, and including several evacuation destinations to spread demand and thereby expedite the evacuation. All affected jurisdictions (e.g., states and counties) at the evacuation origin, evacuation destination, and along the evacuation route are informed of the plan. The public is provided with real-time evacuation guidance including basic information to assist potential evacuees in determining whether evacuation is necessary. Resource requirements are forecast based on the evacuation plans, and the necessary resources are located, shared between agencies if necessary, and deployed at the right locations at the appropriate times. The evacuation and reentry status are monitored and used to refine the plan and resource allocations during the evacuation and subsequent reentry. It communicates with public health systems to develop evacuation plans and recommended strategies for disasters and evacuation scenarios involving biological or other medical hazards. Emergency Management Center
MCM Incident Management 'MCM Incident Management' supports maintenance and construction participation in coordinated incident response. Incident notifications are shared, incident response resources are managed, and the overall incident situation and incident response status is coordinated among allied response organizations. Maint and Constr Management Center
PAC Payment Administration 'PAC Payment Administration' provides administration and management of payments associated with electronic toll collection, parking payments, and other e-payments. It provides the back office functions that support enrollment, pricing, reduced fare eligibility, payment reconciliation with financial institutions, and violation notification to enforcement agencies. It also supports dynamic pricing to support demand management, allow/block-list management and token validation. Payment Administration Center
TMC Evacuation Support 'TMC Evacuation Support' supports development, coordination, and execution of special traffic management strategies during evacuation and subsequent reentry of a population in the vicinity of a disaster or major emergency. A traffic management strategy is developed based on anticipated demand, the capacity of the road network including access to and from the evacuation routes, and existing and forecast conditions. The strategy supports efficient evacuation and also protects and optimizes movement of response vehicles and other resources that are responding to the emergency. Traffic Management Center
TMC Traffic Information Dissemination 'TMC Traffic Information Dissemination' disseminates traffic and road conditions, closure and detour information, incident information, driver advisories, and other traffic-related data to other centers, the media, and driver information systems. It monitors and controls driver information system field equipment including dynamic message signs and highway advisory radio, managing dissemination of driver information through these systems. Traffic Management Center
Transit Evacuation Support 'Transit Evacuation Support' manages transit resources to support evacuation and subsequent reentry of a population in the vicinity of a disaster or other emergency. It supports coordination of regional evacuation plans, identifying the transit role in a regional evacuation and identifying transit resources that would be used. During an evacuation, it coordinates the use of transit and school bus fleets, supporting evacuation of those with special needs and the general population. Transit service and fare schedules are adjusted and updated service and fare information is made available through traveler information systems. Transit Management Center

Includes Information Flows:

Information Flow Description
emergency operations input Emergency operator input supporting call taking, dispatch, emergency operations, security monitoring, and other operations and communications center operator functions.
emergency operations status Presentation of information to the operator including emergency operations data, supporting a range of emergency operating positions including call taker, dispatch, emergency operations, security monitoring, and various other operations and communications center operator positions.
emergency plan coordination Information that supports coordination of emergency management plans, continuity of operations plans, emergency response and recovery plans, evacuation plans, and other emergency plans between agencies. This includes general plans that are coordinated prior to an incident and shorter duration tactical plans that are prepared during an incident.
emergency traffic control information Status of a special traffic control strategy or system activation implemented in response to an emergency traffic control request, a request for emergency access routes, a request for evacuation, a request to activate closure systems, a request to employ driver information systems to support public safety objectives, or other special requests. Identifies the selected traffic control strategy and system control status.
emergency traffic control request Special request to preempt the current traffic control strategy in effect at one or more signalized intersections or highway segments, activate traffic control and closure systems such as gates and barriers, activate safeguard systems, or use driver information systems. For example, this flow can request all signals to red-flash, request a progression of traffic control preemptions along an emergency vehicle route, request a specific evacuation traffic control plan, request activation of a road closure barrier system, or place a public safety or emergency-related message on a dynamic message sign.
emergency traffic coordination Coordination supporting disaster response including evacuation and reentry. Includes coordination of special traffic control strategies that support efficient evacuation and reentry while protecting and optimizing movement of response vehicles and other resources responding to the emergency.
emergency transit schedule information Information on transit schedule and service changes that adapt the service to better meet needs of responders and the general public in an emergency situation, including special service schedules supporting evacuation.
emergency transit service request Request to modify transit service and fare schedules to address emergencies, including requests for transit services to evacuate people from and/or deploy response agency personnel to an emergency scene. The request may poll for resource availability or request pre-staging, staging, or immediate dispatch of transit resources.
emergency transit service response Response indicating changes to transit service, fares, and/or restrictions that will be made and status of transit resources to be deployed to support emergency response and/or evacuation.
evacuation coordination Coordination of information regarding a pending or in-process evacuation. Includes evacuation zones, evacuation times, evacuation routes, forecast network conditions, and reentry times.
evacuation information Evacuation instructions and information including evacuation zones, evacuation times, and reentry times.
maint and constr center personnel input User input from maintenance and construction center personnel including routing information, scheduling data, dispatch instructions, device configuration and control, resource allocations, alerts, incident and emergency response plan coordination.
maint and constr operations information presentation Presentation of maintenance and construction operations information to center personnel. This information includes maintenance resource status (vehicles, equipment, and personnel), work schedule information, work status, road and weather conditions, traffic information, incident information and associated resource requests, security alerts, emergency response plans and a range of other information that supports efficient maintenance and construction operations and planning.
maint and constr resource request Request for road maintenance and construction resources that can be used in the diversion of traffic (cones, portable signs), clearance of a road hazard, repair of ancillary damage, or any other incident response. The request may poll for resource availability or request pre-staging, staging, or immediate dispatch of resources.
maint and constr resource response Current status of maintenance and construction resources including availability and deployment status. General resource inventory information covering vehicles, equipment, materials, and people and specific resource deployment status may be included.
population and housing data Information on the population of an area, including addresses, types of facility (residence, multi-family dwelling, commercial retail, commercial office, etc.), and special considerations (storage of flammable liquids, special needs residents).
public health request Request for specific information or recommended response concerning an emergency involving biological or other medically related emergency.
public health response Specific information or recommendation on how to treat or respond to an emergency involving biological or other medically related emergency.
road network conditions Current and forecasted traffic information, road and weather conditions, and other road network status. Either raw data, processed data, or some combination of both may be provided by this flow. Information on diversions and alternate routes, closures, and special traffic restrictions (lane/shoulder use, weight restrictions, width restrictions, HOV requirements) in effect is included.
shelter information Evacuation shelter information including location, hours of operation, special accommodations, and current vacancy/availability information.
special needs data Information on special needs populations used to support evacuation planning and resource delivery when an evacuation is required. This flow includes names, contact information (address and phone #), type of disability or impairment, and type of transportation or assistance that is required.
toll service change request Request to change pricing, modify restrictions, or modify operations of a toll road facility
toll service change response Response to toll service change requests indicating level of compliance with request.
traffic operator data Presentation of traffic operations data to the operator including traffic conditions, current operating status of field equipment, maintenance activity status, incident status, video images, security alerts, emergency response plan updates and other information. This data keeps the operator appraised of current road network status, provides feedback to the operator as traffic control actions are implemented, provides transportation security inputs, and supports review of historical data and preparation for future traffic operations activities.
traffic operator input User input from traffic operations personnel including requests for information, configuration changes, commands to adjust current traffic control strategies (e.g., adjust signal timing plans, change DMS messages), and other traffic operations data entry.
transit operations personnel input User input from transit operations personnel including instructions governing service availability, schedules, emergency response plans, transit personnel assignments, transit maintenance requirements, and other inputs that establish general system operating requirements and procedures.
transit operations status Presentation of information to transit operations personnel including accumulated schedule and fare information, ridership and on-time performance information, emergency response plans, transit personnel information, maintenance records, and other information intended to support overall planning and management of a transit property.
transit service coordination Schedule coordination or AVL information shared between local/regional transit organizations. This includes coordination of connections and control parameters between transit properties as well as coordination of transit-related maintenance activities.

Goals and Objectives

Associated Planning Factors and Goals

Planning Factor Goal

Associated Objective Categories

Objective Category

Associated Objectives and Performance Measures

Objective Performance Measure


 
Since the mapping between objectives and service packages is not always straight-forward and often situation-dependent, these mappings should only be used as a starting point. Users should do their own analysis to identify the best service packages for their region.

Needs and Requirements

Need Functional Object Requirement

Related Sources

Document Name Version Publication Date
None


Security

In order to participate in this service package, each physical object should meet or exceed the following security levels.

Physical Object Security
Physical Object Confidentiality Integrity Availability Security Class
Emergency Management Center High High High Class 5
Maint and Constr Management Center High High High Class 5
Other Emergency Management Centers High High High Class 5
Other Traffic Management Centers Moderate High High Class 5
Other Transit Management Centers Moderate Moderate Moderate Class 2
Payment Administration Center Low Moderate High Class 5
Population and Housing Data System Moderate Moderate Moderate Class 2
Public Health System High High High Class 5
Rail Operations Center High High High Class 5
Shelter Provider Center Low Moderate Moderate Class 1
Special Needs Registry Moderate Moderate Moderate Class 2
Traffic Management Center High High High Class 5
Transit Management Center High High High Class 5
Transportation Information Center Low Low Moderate Class 1



In order to participate in this service package, each information flow triple should meet or exceed the following security levels.

Information Flow Security
Source Destination Information Flow Confidentiality Integrity Availability
Basis Basis Basis
Emergency Management Center Emergency System Operator emergency operations status Moderate High High
Emergency system controls should not be casually viewable as they impact the availability of emergency services, which if known could be leveraged for illegal activity. Backoffice operations flows should generally be correct and available as these are the primary interface between operators and system. Backoffice operations flows should generally be correct and available as these are the primary interface between operators and system.
Emergency Management Center Maint and Constr Management Center emergency plan coordination High High High
Evacuation plans are distributed between many transportation centers, but the end user implications are parcelled out as-needed. Unintended distribution of this informationtan may facilitate examination of emergency planning, which in the hands of an actor bent on initiating a disaster, provides a roadmap for how to cause as much damage as possible. Consequently, this information should be protected to the maximum extent possible to forstall such unlikely but potentially devastating attacks. Evacuation and disaster response planning information, if corrupted could lead to incorrect actions taken in response to emergency or disaster, which could have catastrophic consequences. Emergency response plans that aren't properly exchanged may lead differing agencies to take actions that do not synchronize well with other agencies, and result in substantial losses as a result.
Emergency Management Center Maint and Constr Management Center evacuation information Low High Moderate
By definition this is intended for broad consumption. Emergency-related data needs to be correct or safety-affecting decisions may have severe negative consequences. MODERATE only because alternative mechanisms for receiving this data should be available. Could be HIGH if this is the only mechanism.
Emergency Management Center Maint and Constr Management Center maint and constr resource request Moderate Moderate Moderate
This flow implies details of an incident, which could be used by an attacker as intelligence gathering and target assessment. If this data is incorrect or unavailable then maintenance assets may not be appropriately assigned, resulting in inefficient use of maintenance assets and higher overall downtime in the incident locale. This flow enables the response to work zones and incidents; depending on the use, the requirements may be LOW. Generally however we assume it is used for incident response and clean-up, which can have a significant impact, thus MODERATE.
Emergency Management Center Other Emergency Management Centers emergency plan coordination High High High
Evacuation plans are distributed between many transportation centers, but the end user implications are parcelled out as-needed. Unintended distribution of this information may facilitate examination of emergency planning, which in the hands of an actor bent on initiating a disaster, provides a roadmap for how to cause as much damage as possible. Consequently, this information should be protected to the maximum extent possible to forstall such unlikely but potentially devastating attacks. Evacuation and disaster response planning information, if corrupted could lead to incorrect actions taken in response to emergency or disaster, which could have catastrophic consequences. Emergency response plans that aren't properly exchanged may lead differing agencies to take actions that do not synchronize well with other agencies, and result in substantial losses as a result.
Emergency Management Center Other Emergency Management Centers evacuation coordination Moderate Moderate Moderate
This includes performance information that could be used by an attacker to maximize the consquences of an emergency. It should be protected from him. This includes performance information that may be used to modify evacuation strategies and procedures; incorrect or corrupted data may lead to incorrect changes. If there is real-time change to the evacuation procedures, this may be HIGH. If this is strictly post emergency, it may be LOW.
Emergency Management Center Payment Administration Center toll service change request Low Moderate High
Neither the request nor the response is likely sensitive information, unless it is made prior to an event occurance, which implies foreknowledge of the event. If the event is one that should not be broadcast, this flow should be MODERATE. If this information is malformed or corrupted, could have a signficant financial effect on the tolling agency or its clients. Should not be used often, but when this request is made it must be successful or a large scale event like an evacuation may be impacted.
Emergency Management Center Public Health System public health request High High High
Data includes a suggestion of a biological catastrophe, which has tremendous potential impact and would be of great interest to an attacker. As such, this information needs to be protected in content and integrity at the highest level, and given the impact of the request/response, delivered in as timely fashion as possible. Data includes a suggestion of a biological catastrophe, which has tremendous potential impact and would be of great interest to an attacker. As such, this information needs to be protected in content and integrity at the highest level, and given the impact of the request/response, delivered in as timely fashion as possible. Data includes a suggestion of a biological catastrophe, which has tremendous potential impact and would be of great interest to an attacker. As such, this information needs to be protected in content and integrity at the highest level, and given the impact of the request/response, delivered in as timely fashion as possible.
Emergency Management Center Rail Operations Center emergency plan coordination High High High
Evacuation plans are distributed between many transportation centers, but the end user implications are parcelled out as-needed. Unintended distribution of this information may facilitate examination of emergency planning, which in the hands of an actor bent on initiating a disaster, provides a roadmap for how to cause as much damage as possible. Consequently, this information should be protected to the maximum extent possible to forstall such unlikely but potentially devastating attacks. Evacuation and disaster response planning information, if corrupted could lead to incorrect actions taken in response to emergency or disaster, which could have catastrophic consequences. Emergency response plans that aren't properly exchanged may lead differing agencies to take actions that do not synchronize well with other agencies, and result in substantial losses as a result.
Emergency Management Center Rail Operations Center evacuation information Low High Moderate
By definition this is intended for broad consumption. Emergency-related data needs to be correct or safety-affecting decisions may have severe negative consequences. MODERATE only because alternative mechanisms for receiving this data should be available. Could be HIGH if this is the only mechanism.
Emergency Management Center Shelter Provider Center evacuation information Low High Moderate
By definition this is intended for broad consumption. Emergency-related data needs to be correct or safety-affecting decisions may have severe negative consequences. MODERATE only because alternative mechanisms for receiving this data should be available. Could be HIGH if this is the only mechanism.
Emergency Management Center Traffic Management Center emergency plan coordination High High High
Evacuation plans are distributed between many transportation centers, but the end user implications are parcelled out as-needed. Unintended distribution of this information may facilitate examination of emergency planning, which in the hands of an actor bent on initiating a disaster, provides a roadmap for how to cause as much damage as possible. Consequently, this information should be protected to the maximum extent possible to forstall such unlikely but potentially devastating attacks. Evacuation and disaster response planning information, if corrupted could lead to incorrect actions taken in response to emergency or disaster, which could have catastrophic consequences. Emergency response plans that aren't properly exchanged may lead differing agencies to take actions that do not synchronize well with other agencies, and result in substantial losses as a result.
Emergency Management Center Traffic Management Center emergency traffic control request Moderate High Moderate
These requests could be used to track the specific route that an emergency vehicle is planning on taking. False requests here could bring the traffic system to a standstill by making all of the lights red. Additionally, the system must be able to trust these requests, and know that they came from an authorized source. These messages are important for the system to operate properly. Additionally, the system must know if messages are not received so that it can act accordingly.
Emergency Management Center Traffic Management Center evacuation information Low High Moderate
By definition this is intended for broad consumption. Emergency-related data needs to be correct or safety-affecting decisions may have severe negative consequences. MODERATE only because alternative mechanisms for receiving this data should be available. Could be HIGH if this is the only mechanism.
Emergency Management Center Transit Management Center emergency plan coordination High High High
Evacuation plans are distributed between many transportation centers, but the end user implications are parcelled out as-needed. Unintended distribution of this information may facilitate examination of emergency planning, which in the hands of an actor bent on initiating a disaster, provides a roadmap for how to cause as much damage as possible. Consequently, this information should be protected to the maximum extent possible to forstall such unlikely but potentially devastating attacks. Evacuation and disaster response planning information, if corrupted could lead to incorrect actions taken in response to emergency or disaster, which could have catastrophic consequences. Emergency response plans that aren't properly exchanged may lead differing agencies to take actions that do not synchronize well with other agencies, and result in substantial losses as a result.
Emergency Management Center Transit Management Center emergency transit service request High High High
Transit status report and emergency situation data is distributed as needed to those that need to know. Interception by an unintended recipient enables abuse, particularly for an actor interested in disturbing the emergency situation further. if this information is corrupted the EMC or Transit Management Center may take action not consistent with the actual situation, which in an emergency situation could have significant effects. if this information is corrupted the EMC or Transit Management Center may take action not consistent with the actual situation, which in an emergency situation could have significant effects.
Emergency Management Center Transit Management Center evacuation information Low High Moderate
By definition this is intended for broad consumption. Emergency-related data needs to be correct or safety-affecting decisions may have severe negative consequences. MODERATE only because alternative mechanisms for receiving this data should be available. Could be HIGH if this is the only mechanism.
Emergency System Operator Emergency Management Center emergency operations input Moderate High High
Emergency system controls should not be casually viewable as they impact the availability of emergency services, which if known could be leveraged for illegal activity. Backoffice operations flows should generally be correct and available as these are the primary interface between operators and system. Backoffice operations flows should generally be correct and available as these are the primary interface between operators and system.
Maint and Constr Center Personnel Maint and Constr Management Center maint and constr center personnel input High High High
Direct interactions between personnel and systems in a backoffice environment are effectively protected by physical means, so long as the interaction is in a dedicated facility. If this interaction is virtual (i.e. ,the MCMC is not directly in front of the MCMC Personnel, like in a cloud-based system) then the user's input requires some degree of obfuscation depending on sensitivity of information. Given that this could include information about compromised or ineffectual systems, including security systems, the potential for damage is high. Thus, HIGH. Backoffice operations flows should generally be correct and available as these are the primary interface between operators and system. Backoffice operations flows should generally be correct and available as these are the primary interface between operators and system.
Maint and Constr Management Center Emergency Management Center emergency plan coordination High High High
Evacuation plans are distributed between many transportation centers, but the end user implications are parcelled out as-needed. Unintended distribution of this information may facilitate examination of emergency planning, which in the hands of an actor bent on initiating a disaster, provides a roadmap for how to cause as much damage as possible. Consequently, this information should be protected to the maximum extent possible to forstall such unlikely but potentially devastating attacks. Evacuation and disaster response planning information, if corrupted could lead to incorrect actions taken in response to emergency or disaster, which could have catastrophic consequences. Emergency response plans that aren't properly exchanged may lead differing agencies to take actions that do not synchronize well with other agencies, and result in substantial losses as a result.
Maint and Constr Management Center Emergency Management Center maint and constr resource response Moderate Moderate Moderate
This flow implies details of an incident, which could be used by an attacker as intelligence gathering and target assessment. If this data is incorrect or unavailable then maintenance assets may not be appropriately assigned, resulting in inefficient use of maintenance assets and higher overall downtime in the incident locale. This flow enables the response to work zones and incidents; depending on the use, the requirements may be LOW. Generally however we assume it is used for incident response and clean-up, which can have a significant impact, thus MODERATE.
Maint and Constr Management Center Maint and Constr Center Personnel maint and constr operations information presentation Not Applicable Moderate Moderate
System maintenance flows should have some protection from casual viewing, as otherwise imposters could gain illicit control over field equipment Information presented to backoffice system operators must be consistent or the operator may perform actions that are not appropriate to the real situation. The backoffice system operator should have access to system operation. If this interface is down then control is effectively lost, as without feedback from the system the operator has no way of knowing what is the correct action to take.
Other Emergency Management Centers Emergency Management Center emergency plan coordination High High High
Evacuation plans are distributed between many transportation centers, but the end user implications are parcelled out as-needed. Unintended distribution of this information may facilitate examination of emergency planning, which in the hands of an actor bent on initiating a disaster, provides a roadmap for how to cause as much damage as possible. Consequently, this information should be protected to the maximum extent possible to forstall such unlikely but potentially devastating attacks. Evacuation and disaster response planning information, if corrupted could lead to incorrect actions taken in response to emergency or disaster, which could have catastrophic consequences. Emergency response plans that aren't properly exchanged may lead differing agencies to take actions that do not synchronize well with other agencies, and result in substantial losses as a result.
Other Emergency Management Centers Emergency Management Center evacuation coordination Moderate Moderate Moderate
This includes performance information that could be used by an attacker to maximize the consquences of an emergency. It should be protected from him. This includes performance information that may be used to modify evacuation strategies and procedures; incorrect or corrupted data may lead to incorrect changes. If there is real-time change to the evacuation procedures, this may be HIGH. If this is strictly post emergency, it may be LOW.
Other Traffic Management Centers Traffic Management Center emergency traffic coordination Moderate High High
This can potentially include sensitive information, such as response information to emergencies. if this information is corrupted or not available the Traffic Management Center may take action not consistent with the actual situation, which in an emergency situation could have significant effects. if this information is corrupted or not available the Traffic Management Center may take action not consistent with the actual situation, which in an emergency situation could have significant effects.
Other Transit Management Centers Transit Management Center transit service coordination Moderate Moderate Moderate
Coordination between transit systems is generally not sensitive, however this flow may include information related to serving individual connection protection requests that are sensitive. If this information is not timely or correct, transit agencies may not properly coordinate, leaving some users unserved. If this information is not timely or correct, transit agencies may not properly coordinate, leaving some users unserved.
Payment Administration Center Emergency Management Center toll service change response Low Moderate High
Neither the request nor the response is likely sensitive information, unless it is made prior to an event occurance, which implies foreknowledge of the event. If the event is one that should not be broadcast, this flow should be MODERATE. If this information is malformed or corrupted, could have a signficant financial effect on the tolling agency or its clients. Should not be used often, but when this request is made it must be successful or a large scale event like an evacuation may be impacted.
Population and Housing Data System Emergency Management Center population and housing data Moderate Moderate Moderate
Seemingly innocent, but as with most C2C flows there is little legitimate reason to make this observable; if this information was intended for more acecss, it would explicitly be provided to a wider audience. This flow also may contain information about special needs residents, which implies PII. If this information is incorrect or unavailable, the EMC may not account fot it properly. Depending on the population, makeup of that population and risk of emergency, this might even be HIGH. If this information is incorrect or unavailable, the EMC may not account fot it properly. Depending on the population, makeup of that population and risk of emergency, this might even be HIGH.
Public Health System Emergency Management Center public health response High High High
Data includes a suggestion of a biological catastrophe, which has tremendous potential impact and would be of great interest to an attacker. As such, this information needs to be protected in content and integrity at the highest level, and given the impact of the request/response, delivered in as timely fashion as possible. Data includes a suggestion of a biological catastrophe, which has tremendous potential impact and would be of great interest to an attacker. As such, this information needs to be protected in content and integrity at the highest level, and given the impact of the request/response, delivered in as timely fashion as possible. Data includes a suggestion of a biological catastrophe, which has tremendous potential impact and would be of great interest to an attacker. As such, this information needs to be protected in content and integrity at the highest level, and given the impact of the request/response, delivered in as timely fashion as possible.
Rail Operations Center Emergency Management Center emergency plan coordination High High High
Evacuation plans are distributed between many transportation centers, but the end user implications are parcelled out as-needed. Unintended distribution of this information may facilitate examination of emergency planning, which in the hands of an actor bent on initiating a disaster, provides a roadmap for how to cause as much damage as possible. Consequently, this information should be protected to the maximum extent possible to forstall such unlikely but potentially devastating attacks. Evacuation and disaster response planning information, if corrupted could lead to incorrect actions taken in response to emergency or disaster, which could have catastrophic consequences. Emergency response plans that aren't properly exchanged may lead differing agencies to take actions that do not synchronize well with other agencies, and result in substantial losses as a result.
Shelter Provider Center Emergency Management Center shelter information Low Moderate Moderate
Should be wideley distributed and publicly available information. Shelter-related information should be correct between source and destination, or inappropriate actions may be taken. Given that anyone looking for a shelter may be in some sort of extreme circumstance, the provision of this data has a significant impact.
Special Needs Registry Emergency Management Center special needs data Moderate Moderate Moderate
Seemingly innocent, but as with most C2C flows there is little legitimate reason to make this observable; if this information was intended for more acecss, it would explicitly be provided to a wider audience. This flow also may contain information about special needs residents, which implies PII. If this information is incorrect or unavailable, the EMC may not account fot it properly. Depending on the population, makeup of that population and risk of emergency, this might even be HIGH. If this information is incorrect or unavailable, the EMC may not account fot it properly. Depending on the population, makeup of that population and risk of emergency, this might even be HIGH.
Traffic Management Center Emergency Management Center emergency plan coordination High High High
Evacuation plans are distributed between many transportation centers, but the end user implications are parcelled out as-needed. Unintended distribution of this information may facilitate examination of emergency planning, which in the hands of an actor bent on initiating a disaster, provides a roadmap for how to cause as much damage as possible. Consequently, this information should be protected to the maximum extent possible to forstall such unlikely but potentially devastating attacks. Evacuation and disaster response planning information, if corrupted could lead to incorrect actions taken in response to emergency or disaster, which could have catastrophic consequences. Emergency response plans that aren't properly exchanged may lead differing agencies to take actions that do not synchronize well with other agencies, and result in substantial losses as a result.
Traffic Management Center Emergency Management Center emergency traffic control information Moderate High Moderate
This can potentially include sensitive information, such as response information to emergencies. Invalid messages could lead to an unauthorized user gaining transit signal priority at an intersection. This could also be used to bring traffic to a standstill, which could lead to a large financial impact on the community. These messages are important to help with the transit signal priority application. Without them, it will not work. However, if these signals are not received, the Emergency Vehicle can still navigate through the intersection using Lights and Sirens. The TMC should have an acknowledgement of the receipt of a message.
Traffic Management Center Emergency Management Center road network conditions Low Moderate Moderate
No harm should come from seeing this data, as it is eventually intended for public consumption. While accuracy of this data is important for decision making purposes, applications should be able to corroborate the data in many instances. Thus MODERATE generally. Depends on the application; if mobility decisions that affect large numbers of travelers are made based on this data, then it is MODERATE. In more modest circumstances, it may be LOW.
Traffic Management Center Other Traffic Management Centers emergency traffic coordination Moderate High High
This can potentially include sensitive information, such as response information to emergencies. if this information is corrupted or not available the Traffic Management Center may take action not consistent with the actual situation, which in an emergency situation could have significant effects. if this information is corrupted or not available the Traffic Management Center may take action not consistent with the actual situation, which in an emergency situation could have significant effects.
Traffic Management Center Traffic Operations Personnel traffic operator data Moderate Moderate Moderate
Backoffice operations flows should have minimal protection from casual viewing, as otherwise imposters could gain illicit control or information that should not be generally available. Information presented to backoffice system operators must be consistent or the operator may perform actions that are not appropriate to the real situation. The backoffice system operator should have access to system operation. If this interface is down then control is effectively lost, as without feedback from the system the operator has no way of knowing what is the correct action to take.
Traffic Management Center Transit Management Center road network conditions Low Moderate Moderate
No harm should come from seeing this data, as it is eventually intended for public consumption. While accuracy of this data is important for decision making purposes, applications should be able to corroborate the data in many instances. Thus MODERATE generally. Depends on the application; if mobility decisions that affect large numbers of travelers are made based on this data, then it is MODERATE. In more modest circumstances, it may be LOW.
Traffic Operations Personnel Traffic Management Center traffic operator input Moderate High High
Backoffice operations flows should have minimal protection from casual viewing, as otherwise imposters could gain illicit control or information that should not be generally available. Backoffice operations flows should generally be correct and available as these are the primary interface between operators and system. Backoffice operations flows should generally be correct and available as these are the primary interface between operators and system.
Transit Management Center Emergency Management Center emergency plan coordination High High High
Evacuation plans are distributed between many transportation centers, but the end user implications are parcelled out as-needed. Unintended distribution of this information may facilitate examination of emergency planning, which in the hands of an actor bent on initiating a disaster, provides a roadmap for how to cause as much damage as possible. Consequently, this information should be protected to the maximum extent possible to forstall such unlikely but potentially devastating attacks. Evacuation and disaster response planning information, if corrupted could lead to incorrect actions taken in response to emergency or disaster, which could have catastrophic consequences. Emergency response plans that aren't properly exchanged may lead differing agencies to take actions that do not synchronize well with other agencies, and result in substantial losses as a result.
Transit Management Center Emergency Management Center emergency transit schedule information Low High High
Eventually the information contained within this flow will be disseminated to the public, so there should be little harm if it were observed. Emergency-related data needs to be correct or safety-affecting decisions may have severe negative consequences. if this information is corrupted the EMC or Transit Management Center may take action not consistent with the actual situation, which in an emergency situation could have significant effects.
Transit Management Center Emergency Management Center emergency transit service response High High High
Transit status report and emergency situation data is distributed as needed to those that need to know. Interception by an unintended recipient enables abuse, particularly for an actor interested in disturbing the emergency situation further. if this information is corrupted the EMC or Transit Management Center may take action not consistent with the actual situation, which in an emergency situation could have significant effects. if this information is corrupted the EMC or Transit Management Center may take action not consistent with the actual situation, which in an emergency situation could have significant effects.
Transit Management Center Other Transit Management Centers transit service coordination Moderate Moderate Moderate
Coordination between transit systems is generally not sensitive, however this flow may include information related to serving individual connection protection requests that are sensitive. If this information is not timely or correct, transit agencies may not properly coordinate, leaving some users unserved. If this information is not timely or correct, transit agencies may not properly coordinate, leaving some users unserved.
Transit Management Center Traffic Management Center emergency transit schedule information Low High Moderate
Eventually the information contained within this flow will be disseminated to the public, so there should be little harm if it were observed. Emergency-related data needs to be correct or safety-affecting decisions may have severe negative consequences. MODERATE only because alternative mechanisms for receiving this data should be available. Could be HIGH if this is the only mechanism.
Transit Management Center Transit Operations Personnel transit operations status Moderate High High
Backoffice operations flows should have minimal protection from casual viewing, as otherwise imposters could gain illicit control or information that should not be generally available. Backoffice operations flows should generally be correct and available as these are the primary interface between operators and system. Backoffice operations flows should generally be correct and available as these are the primary interface between operators and system.
Transit Management Center Transportation Information Center emergency transit schedule information Low High Moderate
Eventually the information contained within this flow will be disseminated to the public, so there should be little harm if it were observed. Emergency-related data needs to be correct or safety-affecting decisions may have severe negative consequences. MODERATE only because alternative mechanisms for receiving this data should be available. Could be HIGH if this is the only mechanism.
Transit Operations Personnel Transit Management Center transit operations personnel input Moderate High High
Backoffice operations flows should have minimal protection from casual viewing, as otherwise imposters could gain illicit control or information that should not be generally available. Backoffice operations flows should generally be correct and available as these are the primary interface between operators and system. Backoffice operations flows should generally be correct and available as these are the primary interface between operators and system.

Standards

The following table lists the standards associated with physical objects in this service package. For standards related to interfaces, see the specific information flow triple pages. These pages can be accessed directly from the SVG diagram(s) located on the Physical tab, by clicking on each information flow line on the diagram.

NameTitlePhysical Object
ISO 24100 Probe Vehicle Data Protection Intelligent transport systems -- Basic principles for personal data protection in probe vehicle information services Traffic Management Center
Transit Management Center
Transportation Information Center
NEMA TS 8 Cyber and Physical Security Cyber and Physical Security for Intelligent Transportation Systems Payment Administration Center
Traffic Management Center




System Requirements

No System Requirements