Parent Service Package: PS09
< < PS09.1 : PS09.2 : PS09.3 > >

PS09.2: Barrier and Safeguard Systems Connected ITS Implementation

Includes barrier and safeguard systems to control access, preclude an incident, and mitigate the impact of an incident if it occurs. Roadside Equipment is used to support short range communications with barrier and safeguard systems.

Relevant Regions:

Enterprise

Development Stage Roles and Relationships

Installation Stage Roles and Relationships

Operations and Maintenance Stage Roles and Relationships
(hide)

Source Destination Role/Relationship
Connected Vehicle Roadside Equipment MaintainerConnected Vehicle Roadside Equipment Maintains
Connected Vehicle Roadside Equipment ManagerConnected Vehicle Roadside Equipment Manages
Connected Vehicle Roadside Equipment ManagerConnected Vehicle Roadside Equipment Operator System Usage Agreement
Connected Vehicle Roadside Equipment OperatorConnected Vehicle Roadside Equipment Operates
Connected Vehicle Roadside Equipment OwnerConnected Vehicle Roadside Equipment Maintainer System Maintenance Agreement
Connected Vehicle Roadside Equipment OwnerConnected Vehicle Roadside Equipment Manager Operations Agreement
Connected Vehicle Roadside Equipment OwnerDriver Application Usage Agreement
Connected Vehicle Roadside Equipment OwnerEmergency Personnel Application Usage Agreement
Connected Vehicle Roadside Equipment OwnerEmergency Vehicle OBE Maintainer Maintenance Data Exchange Agreement
Connected Vehicle Roadside Equipment OwnerEmergency Vehicle OBE Owner Expectation of Information Provision
Connected Vehicle Roadside Equipment OwnerEmergency Vehicle OBE User Service Usage Agreement
Connected Vehicle Roadside Equipment OwnerITS Roadway Equipment Maintainer Maintenance Data Exchange Agreement
Connected Vehicle Roadside Equipment OwnerITS Roadway Equipment Owner Information Exchange and Action Agreement
Connected Vehicle Roadside Equipment OwnerITS Roadway Equipment User Service Usage Agreement
Connected Vehicle Roadside Equipment OwnerTraffic Management Center Maintainer Maintenance Data Exchange Agreement
Connected Vehicle Roadside Equipment OwnerTraffic Management Center Owner Information Exchange Agreement
Connected Vehicle Roadside Equipment OwnerTraffic Management Center User Service Usage Agreement
Connected Vehicle Roadside Equipment OwnerTraffic Operations Personnel Application Usage Agreement
Connected Vehicle Roadside Equipment OwnerVehicle Maintainer Maintenance Data Exchange Agreement
Connected Vehicle Roadside Equipment OwnerVehicle Owner Expectation of Information Provision
Connected Vehicle Roadside Equipment OwnerVehicle User Service Usage Agreement
Connected Vehicle Roadside Equipment SupplierConnected Vehicle Roadside Equipment Owner Warranty
DriverVehicle Operates
Emergency Management Center MaintainerEmergency Management Center Maintains
Emergency Management Center ManagerEmergency Management Center Manages
Emergency Management Center ManagerEmergency Personnel System Usage Agreement
Emergency Management Center ManagerEmergency System Operator System Usage Agreement
Emergency Management Center OwnerEmergency Management Center Maintainer System Maintenance Agreement
Emergency Management Center OwnerEmergency Management Center Manager Operations Agreement
Emergency Management Center OwnerTraffic Management Center Maintainer Maintenance Data Exchange Agreement
Emergency Management Center OwnerTraffic Management Center Owner Information Exchange Agreement
Emergency Management Center OwnerTraffic Management Center User Service Usage Agreement
Emergency Management Center OwnerTraffic Operations Personnel Application Usage Agreement
Emergency Management Center SupplierEmergency Management Center Owner Warranty
Emergency PersonnelEmergency Management Center Operates
Emergency PersonnelEmergency Vehicle OBE Operates
Emergency PersonnelITS Roadway Equipment Operates
Emergency System OperatorEmergency Management Center Operates
Emergency Vehicle OBE MaintainerEmergency Vehicle OBE Maintains
Emergency Vehicle OBE ManagerEmergency Personnel System Usage Agreement
Emergency Vehicle OBE ManagerEmergency Vehicle OBE Manages
Emergency Vehicle OBE OwnerConnected Vehicle Roadside Equipment Maintainer Maintenance Data Exchange Agreement
Emergency Vehicle OBE OwnerConnected Vehicle Roadside Equipment Operator Application Usage Agreement
Emergency Vehicle OBE OwnerConnected Vehicle Roadside Equipment Owner Expectation of Data Provision
Emergency Vehicle OBE OwnerConnected Vehicle Roadside Equipment User Service Usage Agreement
Emergency Vehicle OBE OwnerEmergency Management Center Maintainer Maintenance Data Exchange Agreement
Emergency Vehicle OBE OwnerEmergency Management Center Owner Information Provision Agreement
Emergency Vehicle OBE OwnerEmergency Management Center User Service Usage Agreement
Emergency Vehicle OBE OwnerEmergency Personnel Application Usage Agreement
Emergency Vehicle OBE OwnerEmergency System Operator Application Usage Agreement
Emergency Vehicle OBE OwnerEmergency Vehicle OBE Maintainer System Maintenance Agreement
Emergency Vehicle OBE OwnerEmergency Vehicle OBE Manager Operations Agreement
Emergency Vehicle OBE SupplierEmergency Vehicle OBE Owner Warranty
ITS Roadway Equipment MaintainerITS Roadway Equipment Maintains
ITS Roadway Equipment ManagerEmergency Personnel System Usage Agreement
ITS Roadway Equipment ManagerITS Roadway Equipment Manages
ITS Roadway Equipment OwnerConnected Vehicle Roadside Equipment Maintainer Maintenance Data Exchange Agreement
ITS Roadway Equipment OwnerConnected Vehicle Roadside Equipment Operator Application Usage Agreement
ITS Roadway Equipment OwnerConnected Vehicle Roadside Equipment Owner Information Exchange and Action Agreement
ITS Roadway Equipment OwnerConnected Vehicle Roadside Equipment User Service Usage Agreement
ITS Roadway Equipment OwnerITS Roadway Equipment Maintainer System Maintenance Agreement
ITS Roadway Equipment OwnerITS Roadway Equipment Manager Operations Agreement
ITS Roadway Equipment OwnerTraffic Management Center Maintainer Maintenance Data Exchange Agreement
ITS Roadway Equipment OwnerTraffic Management Center Owner Information Exchange Agreement
ITS Roadway Equipment OwnerTraffic Management Center User Service Usage Agreement
ITS Roadway Equipment OwnerTraffic Operations Personnel Application Usage Agreement
ITS Roadway Equipment SupplierITS Roadway Equipment Owner Warranty
Traffic Management Center MaintainerTraffic Management Center Maintains
Traffic Management Center ManagerTraffic Management Center Manages
Traffic Management Center ManagerTraffic Operations Personnel System Usage Agreement
Traffic Management Center OwnerConnected Vehicle Roadside Equipment Maintainer Maintenance Data Exchange Agreement
Traffic Management Center OwnerConnected Vehicle Roadside Equipment Operator Application Usage Agreement
Traffic Management Center OwnerConnected Vehicle Roadside Equipment Owner Information Exchange Agreement
Traffic Management Center OwnerConnected Vehicle Roadside Equipment User Service Usage Agreement
Traffic Management Center OwnerEmergency Management Center Maintainer Maintenance Data Exchange Agreement
Traffic Management Center OwnerEmergency Management Center Owner Information Exchange Agreement
Traffic Management Center OwnerEmergency Management Center User Service Usage Agreement
Traffic Management Center OwnerEmergency Personnel Application Usage Agreement
Traffic Management Center OwnerEmergency System Operator Application Usage Agreement
Traffic Management Center OwnerITS Roadway Equipment Maintainer Maintenance Data Exchange Agreement
Traffic Management Center OwnerITS Roadway Equipment Owner Information Exchange Agreement
Traffic Management Center OwnerITS Roadway Equipment User Service Usage Agreement
Traffic Management Center OwnerTraffic Management Center Maintainer System Maintenance Agreement
Traffic Management Center OwnerTraffic Management Center Manager Operations Agreement
Traffic Management Center SupplierTraffic Management Center Owner Warranty
Traffic Operations PersonnelTraffic Management Center Operates
Vehicle MaintainerVehicle Maintains
Vehicle ManagerDriver System Usage Agreement
Vehicle ManagerVehicle Manages
Vehicle OwnerConnected Vehicle Roadside Equipment Maintainer Maintenance Data Exchange Agreement
Vehicle OwnerConnected Vehicle Roadside Equipment Operator Application Usage Agreement
Vehicle OwnerConnected Vehicle Roadside Equipment Owner Expectation of Data Provision
Vehicle OwnerConnected Vehicle Roadside Equipment User Service Usage Agreement
Vehicle OwnerVehicle Maintainer System Maintenance Agreement
Vehicle OwnerVehicle Manager Operations Agreement
Vehicle SupplierVehicle Owner Warranty

Functional

This service package includes the following Functional View PSpecs:

Physical Object Functional Object PSpec Number PSpec Name
Connected Vehicle Roadside Equipment RSE Road Closure Management 1.2.7.10.2 Vehicle Control of Barrier Systems
Emergency Management Center Emergency Response Management 5.1.1.3 Collect Incident And Event Data
5.1.2 Determine Coordinated Response Plan
5.1.3 Communicate Emergency Status
5.1.4 Manage Emergency Response
5.1.5 Manage Emergency Service Allocation Store
5.2 Provide Operator Interface for Emergency Data
5.3.1 Select Response Mode
5.7.1 Assess System Status For Disasters
5.7.2 Provide Disaster Response Coordination
5.7.3 Assess System Status For Evacuation
Emergency Secure Area Sensor Management 5.1.1.4.1 Manage Secure Area Sensors
5.1.1.4.3 Analyze Threats
5.1.1.4.4 Disseminate Threat Info
5.1.1.4.6 Provide Operator Interface for Security
5.1.4 Manage Emergency Response
5.2 Provide Operator Interface for Emergency Data
Emergency Secure Area Surveillance 5.1.1.4.2 Manage Secure Area Surveillance
5.1.1.4.5 Analyze Traveler Image
5.1.1.4.6 Provide Operator Interface for Security
5.1.4 Manage Emergency Response
5.2 Provide Operator Interface for Emergency Data
Emergency Vehicle OBE EV Barrier System Control 5.3.5 Provide Emergency Personnel Interface
5.3.8 Control Barrier Systems From Emergency Vehicle
ITS Roadway Equipment Roadway Barrier System Control 1.2.7.10.1 Control Barrier Systems
1.2.7.8 Provide Device Interface to Other Roadway Devices
1.2.7.9 Process Roadway Information Data
Roadway Safeguard System Control 5.7.6.1 Control Safeguard Systems
Traffic Management Center TMC Barrier System Management 1.1.4.2 Provide Traffic Operations Personnel Traffic Data Interface
1.2.4.5 Manage Barrier Systems
TMC Incident Dispatch Coordination 1.1.4.1 Retrieve Traffic Data
1.1.5 Exchange Data with Other Traffic Centers
1.3.2.1 Store Possible Incident Data
1.3.2.2 Review and Classify Possible Incidents
1.3.2.3 Review and Classify Planned Events
1.3.2.6 Manage Traffic Routing
1.3.3.1 Respond to Current Incidents
1.3.4.1 Retrieve Incident Data
1.3.4.2 Provide Traffic Operations Personnel Incident Interface
1.3.4.3 Provide Media Incident Data Interface
1.3.4.4 Manage Resources for Incidents
1.3.5 Manage Incident Response Planning and Traffic Management Decision Support
1.3.6 Traffic Disaster Response Control
1.3.7 Traffic Evacuation Control
TMC Safeguard System Management 1.1.4.2 Provide Traffic Operations Personnel Traffic Data Interface
5.7.6.2 Manage Safeguard Systems
Transportation Information Center TIC Road Weather Advisories and Warnings 6.2.1 Collect Misc Traveler Information
6.2.2 Collect Traffic Data
6.2.5 Collect Situation and Sensor Data From Vehicles
6.2.7 Provide Operator Interface for Data Collection
6.5.1 Provide Broadcast Data Interface
6.5.2 Provide Interactive Data Interface
6.5.5 Provide Emergency Traveler Information
6.5.7 Provide Operator Interface for Traveler Information Parameters
6.5.9 Provide Traveler Alert Interface
Vehicle Vehicle Secure Area Access System 3.5 Generate Vehicle Access Requests

Physical

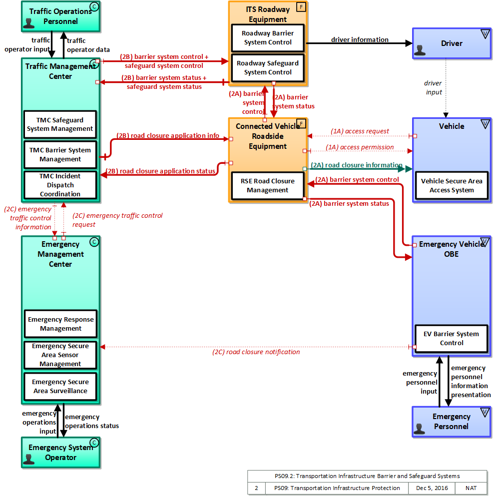
The physical diagram can be viewed in SVG or PNG format and the current format is SVG.
SVG Diagram
PNG Diagram


Display Legend in SVG or PNG

Includes Physical Objects:

Physical Object Class Description
Connected Vehicle Roadside Equipment Field 'Connected Vehicle Roadside Equipment' (CV RSE) represents the Connected Vehicle roadside devices (i.e., Roadside Units (RSUs)) equipped with short range wireless (SRW) communications technology, as well as any other supporting equipment that leverage the RSU and are not described by other objects (e.g., a local roadside processor). CVRSE are used to send messages to, and receive messages from, nearby vehicles and personal devices equipped with compatible communications technology. Communications with adjacent field equipment and back office centers that monitor and control the RSE are also supported. This device operates from a fixed position and may be permanently deployed or a portable device that is located temporarily in the vicinity of a traffic incident, road construction, or a special event. It includes a processor, data storage, and communications capabilities that support secure communications with passing vehicles, other field equipment, and centers.
Driver Vehicle The 'Driver' represents the person that operates a vehicle on the roadway. Included are operators of private, transit, commercial, and emergency vehicles where the interactions are not particular to the type of vehicle (e.g., interactions supporting vehicle safety applications). The Driver originates driver requests and receives driver information that reflects the interactions which might be useful to all drivers, regardless of vehicle classification. Information and interactions which are unique to drivers of a specific vehicle type (e.g., fleet interactions with transit, commercial, or emergency vehicle drivers) are covered by separate objects.
Emergency Management Center Center The 'Emergency Management Center' represents systems that support incident management, disaster response and evacuation, security monitoring, and other security and public safety-oriented ITS applications. It includes the functions associated with fixed and mobile public safety communications centers including public safety call taker and dispatch centers operated by police (including transit police), fire, and emergency medical services. It includes the functions associated with Emergency Operations Centers that are activated at local, regional, state, and federal levels for emergencies and the portable and transportable systems that support Incident Command System operations at an incident. This Center also represents systems associated with towing and recovery, freeway service patrols, HAZMAT response teams, and mayday service providers. It manages sensor and surveillance equipment used to enhance transportation security of the roadway infrastructure (including bridges, tunnels, interchanges, and other key roadway segments) and the public transportation system (including transit vehicles, public areas such as transit stops and stations, facilities such as transit yards, and transit infrastructure such as rail, bridges, tunnels, or bus guideways). It provides security/surveillance services to improve traveler security in public areas not a part of the public transportation system. It monitors alerts, advisories, and other threat information and prepares for and responds to identified emergencies. It coordinates emergency response involving multiple agencies with peer centers. It stores, coordinates, and utilizes emergency response and evacuation plans to facilitate this coordinated response. Emergency situation information including damage assessments, response status, evacuation information, and resource information are shared The Emergency Management Center also provides a focal point for coordination of the emergency and evacuation information that is provided to the traveling public, including wide-area alerts when immediate public notification is warranted. It tracks and manages emergency vehicle fleets using real-time road network status and routing information from the other centers to aid in selecting the emergency vehicle(s) and routes, and works with other relevant centers to tailor traffic control to support emergency vehicle ingress and egress, implementation of special traffic restrictions and closures, evacuation traffic control plans, and other special strategies that adapt the transportation system to better meet the unique demands of an emergency.
Emergency Personnel Vehicle 'Emergency Personnel' represents personnel that are responsible for police, fire, emergency medical services, towing, service patrols, and other special response team (e.g., hazardous material clean-up) activities at an incident site. These personnel are associated with the Emergency Vehicle during dispatch to the incident site, but often work independently of the Emergency Vehicle while providing their incident response services.
Emergency System Operator Center 'Emergency System Operator' represents the public safety personnel that monitor emergency requests, (including those from the E911 Operator) and set up pre-defined responses to be executed by an emergency management system. The operator may also override predefined responses where it is observed that they are not achieving the desired result. This also includes dispatchers who manage an emergency fleet (police, fire, ambulance, HAZMAT, etc.) or higher order emergency managers who provide response coordination during emergencies.
Emergency Vehicle OBE Vehicle The 'Emergency Vehicle On-Board Equipment' (OBE) resides in an emergency vehicle and provides the processing, storage, and communications functions that support public safety-related connected vehicle applications. It represents a range of vehicles including those operated by police, fire, and emergency medical services. In addition, it represents other incident response vehicles including towing and recovery vehicles and freeway service patrols. It includes two-way communications to support coordinated response to emergencies. A separate 'Vehicle OBE' physical object supports the general vehicle safety and driver information capabilities that apply to all vehicles, including emergency vehicles. The Emergency Vehicle OBE supplements these general capabilities with capabilities that are specific to emergency vehicles.
ITS Roadway Equipment Field 'ITS Roadway Equipment' represents the ITS equipment that is distributed on and along the roadway that monitors and controls traffic and monitors and manages the roadway. This physical object includes traffic detectors, environmental sensors, traffic signals, highway advisory radios, dynamic message signs, CCTV cameras and video image processing systems, grade crossing warning systems, and ramp metering systems. Lane management systems and barrier systems that control access to transportation infrastructure such as roadways, bridges and tunnels are also included. This object also provides environmental monitoring including sensors that measure road conditions, surface weather, and vehicle emissions. Work zone systems including work zone surveillance, traffic control, driver warning, and work crew safety systems are also included.
Traffic Management Center Center The 'Traffic Management Center' monitors and controls traffic and the road network. It represents centers that manage a broad range of transportation facilities including freeway systems, rural and suburban highway systems, and urban and suburban traffic control systems. It communicates with ITS Roadway Equipment and Connected Vehicle Roadside Equipment (RSE) to monitor and manage traffic flow and monitor the condition of the roadway, surrounding environmental conditions, and field equipment status. It manages traffic and transportation resources to support allied agencies in responding to, and recovering from, incidents ranging from minor traffic incidents through major disasters.
Traffic Operations Personnel Center 'Traffic Operations Personnel' represents the people that operate a traffic management center. These personnel interact with traffic control systems, traffic surveillance systems, incident management systems, work zone management systems, and travel demand management systems. They provide operator data and command inputs to direct system operations to varying degrees depending on the type of system and the deployment scenario.
Transportation Information Center Center The 'Transportation Information Center' collects, processes, stores, and disseminates transportation information to system operators and the traveling public. The physical object can play several different roles in an integrated ITS. In one role, the TIC provides a data collection, fusing, and repackaging function, collecting information from transportation system operators and redistributing this information to other system operators in the region and other TICs. In this information redistribution role, the TIC provides a bridge between the various transportation systems that produce the information and the other TICs and their subscribers that use the information. The second role of a TIC is focused on delivery of traveler information to subscribers and the public at large. Information provided includes basic advisories, traffic and road conditions, transit schedule information, yellow pages information, ride matching information, and parking information. The TIC is commonly implemented as a website or a web-based application service, but it represents any traveler information distribution service.
Vehicle Vehicle This 'Vehicle' physical object is used to model core capabilities that are common to more than one type of Vehicle. It provides the vehicle-based general sensory, processing, storage, and communications functions that support efficient, safe, and convenient travel. Many of these capabilities (e.g., see the Vehicle Safety service packages) apply to all vehicle types including personal vehicles (including motorcycles), commercial vehicles, emergency vehicles, transit vehicles, and maintenance vehicles. From this perspective, the Vehicle includes the common interfaces and functions that apply to all motorized vehicles. The radio(s) supporting V2V and V2I communications are a key component of the Vehicle. Both one-way and two-way communications options support a spectrum of information services from basic broadcast to advanced personalized information services. Advanced sensors, processors, enhanced driver interfaces, and actuators complement the driver information services so that, in addition to making informed mode and route selections, the driver travels these routes in a safer and more consistent manner. This physical object supports all six levels of driving automation as defined in SAE J3016. Initial collision avoidance functions provide 'vigilant co-pilot' driver warning capabilities. More advanced functions assume limited control of the vehicle to maintain lane position and safe headways. In the most advanced implementations, this Physical Object supports full automation of all aspects of the driving task, aided by communications with other vehicles in the vicinity and in coordination with supporting infrastructure subsystems.

Includes Functional Objects:

Functional Object Description Physical Object
Emergency Response Management 'Emergency Response Management' provides the strategic emergency response capabilities and broad inter-agency interfaces that are implemented for extraordinary incidents and disasters that require response from outside the local community. It provides the functional capabilities and interfaces commonly associated with Emergency Operations Centers. It develops and stores emergency response plans and manages overall coordinated response to emergencies. It monitors real-time information on the state of the regional transportation system including current traffic and road conditions, weather conditions, special event and incident information. It tracks the availability of resources and assists in the appropriate allocation of these resources for a particular emergency response. It also provides coordination between multiple allied agencies before and during emergencies to implement emergency response plans and track progress through the incident. It also coordinates with the public through the Emergency Telecommunication Systems (e.g., Reverse 911). It coordinates with public health systems to provide the most appropriate response for emergencies involving biological or other medical hazards. Emergency Management Center
Emergency Secure Area Sensor Management 'Emergency Secure Area Sensor Management' manages sensors that monitor secure areas in the transportation system, processes the collected data, performs threat analysis in which data is correlated with other sensor, surveillance, and advisory inputs, and then disseminates resultant threat information to emergency personnel and other agencies. In response to identified threats, the operator may request activation of barrier and safeguard systems to preclude an incident, control access during and after an incident or mitigate impact of an incident. The sensors may be in secure areas frequented by travelers (i.e., transit stops, transit stations, rest areas, park and ride lots, modal interchange facilities, on-board a transit vehicle, etc.) or around transportation infrastructure such as bridges, tunnels and transit railways or guideways. The types of sensors include acoustic, threat (e.g. chemical agent, toxic industrial chemical, biological, explosives, and radiological sensors), infrastructure condition and integrity, motion and object sensors. Emergency Management Center
Emergency Secure Area Surveillance 'Emergency Secure Area Surveillance' monitors surveillance inputs from secure areas in the transportation system. The surveillance may be of secure areas frequented by travelers (i.e., transit stops, transit stations, rest areas, park and ride lots, modal interchange facilities, on-board a transit vehicle, etc.) or around transportation infrastructure such as bridges, tunnels and transit railways or guideways. It provides both video and audio surveillance information to emergency personnel and automatically alerts emergency personnel of potential incidents. Emergency Management Center
EV Barrier System Control 'EV Barrier System Control' provides local control of automatic or remotely controlled gates and other barrier systems from an emergency vehicle. Using this capability, emergency personnel can open and close barriers without leaving the vehicle, using V2I Communications to control the barriers. Emergency Vehicle OBE
Roadway Barrier System Control 'Roadway Barrier System Control' includes the field equipment that controls barrier systems used to control access to transportation facilities and infrastructure. Barrier systems include automatic or remotely controlled gates, barriers and other access control systems. ITS Roadway Equipment
Roadway Safeguard System Control 'Roadway Safeguard System Control' includes field equipment that controls safeguard systems for transportation facilities and infrastructure. Safeguard systems include blast shields, exhaust systems and other automatic or remotely controlled systems intended to mitigate the impact of an incident. ITS Roadway Equipment
RSE Road Closure Management 'RSE Road Closure Management' communicates with qualified Connected Vehicles and barrier control systems to support local road closure management. It validates and requests implementation of road closure requests. During a closure, it can also support selective access to the closed area, only granting entry permission to allowed vehicles. Connected Vehicle Roadside Equipment
TIC Road Weather Advisories and Warnings 'TIC Road Weather Advisories and Warnings' collects, aggregates, and processes environmental situation data (aka environmental probe data) from connected vehicles. Environmental situation data may be collected through direct wide area wireless communications with vehicles or through short range communications equipment at the roadside. Aggregated environmental conditions information are distributed to other centers that use the information to support transportation operations and traveler information services. Transportation Information Center
TMC Barrier System Management 'TMC Barrier System Management' remotely monitors and controls barrier systems for transportation facilities and infrastructure under control of center personnel. Barrier systems include automatic or remotely controlled gates, barriers and other access control systems. It also provides an interface to other centers to allow monitoring and control of the barriers from other centers (e.g., public safety or emergency operations centers). Traffic Management Center
TMC Incident Dispatch Coordination 'TMC Incident Dispatch Coordination' formulates and manages an incident response that takes into account the incident potential, incident impacts, and resources required for incident management. It provides information to support dispatch and routing of emergency response and service vehicles as well as coordination with other cooperating agencies. It provides access to traffic management resources that provide surveillance of the incident, traffic control in the surrounding area, and support for the incident response. It monitors the incident response and collects performance measures such as incident response and clearance times. Traffic Management Center
TMC Safeguard System Management 'TMC Safeguard System Management' remotely monitors and controls safeguard systems for transportation facilities and infrastructure. Safeguard systems include blast shielding, exhaust systems and other automatic or remotely controlled systems intended to mitigate the impact of an incident. When access to a transportation facility is impacted by the activation of a safeguard system, impacted systems and travelers are notified. Traffic Management Center
Vehicle Secure Area Access System 'Vehicle Secure Area Access System' provides access to secure areas such as shipping yards, warehouses, airports, transit-only ramps, parking gates and other areas. It accepts inputs from the vehicle driver that include the necessary identity information and uses this information to generate the request to activate a barrier to gain access to the area. Vehicle

Includes Information Flows:

Information Flow Description
access permission Information returned indicating whether permission for access is granted and instructions for proceeding.
access request Request for access to an access-controlled transportation facility.
barrier system control Information used to configure and control barrier systems that are represented by gates, barriers and other automated or remotely controlled systems used to manage entry to roadways.
barrier system status Current operating status of barrier systems. Barrier systems represent gates, barriers and other automated or remotely controlled systems used to manage entry to roadways. Status of the systems includes operating condition and current operational state.
driver information Regulatory, warning, guidance, and other information provided to the driver to support safe and efficient vehicle operation.
driver input Driver input to the vehicle on-board equipment including configuration data, settings and preferences, interactive requests, and control commands.
driver updates Information provided to the driver including visual displays, audible information and warnings, and haptic feedback. The updates inform the driver about current conditions, potential hazards, and the current status of vehicle on-board equipment.
emergency operations input Emergency operator input supporting call taking, dispatch, emergency operations, security monitoring, and other operations and communications center operator functions.
emergency operations status Presentation of information to the operator including emergency operations data, supporting a range of emergency operating positions including call taker, dispatch, emergency operations, security monitoring, and various other operations and communications center operator positions.
emergency personnel information presentation Presentation of information to emergency personnel in the field including dispatch information, incident information, current road network conditions, device status, and other supporting information.
emergency personnel input User input from emergency personnel in the field including dispatch coordination, incident status information, and remote device control requests.
emergency traffic control information Status of a special traffic control strategy or system activation implemented in response to an emergency traffic control request, a request for emergency access routes, a request for evacuation, a request to activate closure systems, a request to employ driver information systems to support public safety objectives, or other special requests. Identifies the selected traffic control strategy and system control status.
emergency traffic control request Special request to preempt the current traffic control strategy in effect at one or more signalized intersections or highway segments, activate traffic control and closure systems such as gates and barriers, activate safeguard systems, or use driver information systems. For example, this flow can request all signals to red-flash, request a progression of traffic control preemptions along an emergency vehicle route, request a specific evacuation traffic control plan, request activation of a road closure barrier system, or place a public safety or emergency-related message on a dynamic message sign.
road closure application info Road closure signing application configuration data and messaging parameters. This flow identifies the vehicles that may initiate the road closure. This flow also provides access lists, groups, or classifications where selected vehicles are to be allowed access to the closed area.
road closure application status Road closure application status reported by the RSE. This includes current operational state and status of the RSE, closure status, and a log of closure commands received and issued. For closures that allow entry by selected vehicles, this flow provides an access log identifying vehicles that have requested access with access status.
road closure information Geo-fenced road closure information provided to vehicles. This flow provides information about the road closure with diversion information.
road closure notification Notification that agency personnel have closed a road due to adverse weather, major incident, or other reason.
road network conditions Current and forecasted traffic information, road and weather conditions, and other road network status. Either raw data, processed data, or some combination of both may be provided by this flow. Information on diversions and alternate routes, closures, and special traffic restrictions (lane/shoulder use, weight restrictions, width restrictions, HOV requirements) in effect is included.
safeguard system control Data that controls safeguard systems (remotely controlled equipment used to mitigate the impact of incidents on transportation infrastructure, such as blast shields, exhaust systems, etc.).
safeguard system status Current operating status of safeguard systems (remotely controlled equipment used to mitigate the impact of incidents on transportation infrastructure, such as blast shields, exhaust systems, etc.). Status of the systems includes operating condition and current operational state.
traffic operator data Presentation of traffic operations data to the operator including traffic conditions, current operating status of field equipment, maintenance activity status, incident status, video images, security alerts, emergency response plan updates and other information. This data keeps the operator appraised of current road network status, provides feedback to the operator as traffic control actions are implemented, provides transportation security inputs, and supports review of historical data and preparation for future traffic operations activities.
traffic operator input User input from traffic operations personnel including requests for information, configuration changes, commands to adjust current traffic control strategies (e.g., adjust signal timing plans, change DMS messages), and other traffic operations data entry.

Goals and Objectives

Associated Planning Factors and Goals

Planning Factor Goal

Associated Objective Categories

Objective Category

Associated Objectives and Performance Measures

Objective Performance Measure


 
Since the mapping between objectives and service packages is not always straight-forward and often situation-dependent, these mappings should only be used as a starting point. Users should do their own analysis to identify the best service packages for their region.

Needs and Requirements

Need Functional Object Requirement

Related Sources

Document Name Version Publication Date
None


Security

In order to participate in this service package, each physical object should meet or exceed the following security levels.

Physical Object Security
Physical Object Confidentiality Integrity Availability Security Class
Connected Vehicle Roadside Equipment Moderate High Moderate Class 3
Emergency Management Center Moderate High Moderate Class 3
Emergency Vehicle OBE Moderate High Moderate Class 3
ITS Roadway Equipment High High High Class 5
Traffic Management Center High High High Class 5
Transportation Information Center  
Vehicle Moderate Moderate Moderate Class 2



In order to participate in this service package, each information flow triple should meet or exceed the following security levels.

Information Flow Security
Source Destination Information Flow Confidentiality Integrity Availability
Basis Basis Basis
Connected Vehicle Roadside Equipment Emergency Vehicle OBE barrier system status Moderate High Moderate
Related to the control flow, however the data is directly observable and generally widely known. Difficult to justify obfuscation. Status of barrier systems has direct human-safety related impact, that if performed incorrectly could lead to catastrophic incidents. These systems need to operated when demanded or mobility will be restricted. However, manual processes should always be in place to compensate for a loss in connectivity, and to provide a secondary check for safety purposes anyway. If no manual system exists, then some instances will be HIGH.
Connected Vehicle Roadside Equipment ITS Roadway Equipment barrier system control Moderate High Moderate
Control flows need to be obfuscated, lest a hostile individual learn how to control these systems. Barrier systems in particular present a safety risk if compromised, and could have a significant safety and mobility impact. Control of barrier systems has direct human-safety related impact, that if performed incorrectly could lead to catastrophic incidents. These systems need to operated when demanded or mobility will be restricted. However, manual processes should always be in place to compensate for a loss in connectivity, and to provide a secondary check for safety purposes anyway.
Connected Vehicle Roadside Equipment Traffic Management Center road closure application status Moderate Moderate Low
This information could be of interest to a malicious individual who is attempting to determine the best way to accomplish a crime. As such it would be best to not make it easily accessible. A delay in reporting this may cause a delay in necessary maintenance, but (a) this is not time-critical and (b) there are other channels for reporting malfunctioning. Additionally, there is a message received notification, which means that RSE can ensure that all intersection safety issues are delivered. A delay in reporting this may cause a delay in necessary maintenance, but (a) this is not time-critical and (b) there are other channels for reporting malfunctioning. Additionally, there is a message received notification, which means that RSE can ensure that all intersection safety issues are delivered.
Connected Vehicle Roadside Equipment Vehicle access permission Moderate Moderate Moderate
This indicates whether the OBE-equipped vehicle may proceed with a requested action. Such information is intended only for the OBE, and if observed by a third party may reveal the OBE operator's intent, so should be protected. Incorrect permission may deny rightful access or appear to grant access when it should not. If rightful access is mission critical this should be HIGH. An incorrect granting of access will likely be subsequently denied by other means (guards, gates, etc.), which justifies leaving this at MODERATE. Importance rationale tied to Integrity requirement. If critical, there should be other mechanisms.
Connected Vehicle Roadside Equipment Vehicle road closure information Low Moderate Moderate
Lane closure information is intended for broadcast and public consumption. Data should be consistent with observed reality, so it should be protected appropriately, otherwisee users may lose confidence in and ignore this flow in the future. While useful, this information is available through a variety of means.
Driver Vehicle driver input Moderate High High
Data included in this flow may include origin and destination information, which should be protected from other's viewing as it may compromise the driver's privacy. Commands from from the driver to the vehicle must be correct or the vehicle may behave in an unpredictable and possibly unsafe manner Commands must always be able to be given or the driver has no control.
Emergency Management Center Emergency System Operator emergency operations status Moderate High High
Emergency system controls should not be casually viewable as they impact the availability of emergency services, which if known could be leveraged for illegal activity. Backoffice operations flows should generally be correct and available as these are the primary interface between operators and system. Backoffice operations flows should generally be correct and available as these are the primary interface between operators and system.
Emergency Management Center Traffic Management Center emergency traffic control request Moderate High Moderate
These requests could be used to track the specific route that an emergency vehicle is planning on taking. False requests here could bring the traffic system to a standstill by making all of the lights red. Additionally, the system must be able to trust these requests, and know that they came from an authorized source. These messages are important for the system to operate properly. Additionally, the system must know if messages are not received so that it can act accordingly.
Emergency Personnel Emergency Vehicle OBE emergency personnel input Moderate Moderate Moderate
Some of the information, such as incident status information, is sensitive, and should be protected. The system must know that these requests came from actual Emergency Personal. Additionally, incorrect information here may lead to the system responding incorrectly to the incident These messages are important for the system to operate properly. Additionally, the system must know if messages are not received so that it can act accordingly.
Emergency System Operator Emergency Management Center emergency operations input Moderate High High
Emergency system controls should not be casually viewable as they impact the availability of emergency services, which if known could be leveraged for illegal activity. Backoffice operations flows should generally be correct and available as these are the primary interface between operators and system. Backoffice operations flows should generally be correct and available as these are the primary interface between operators and system.
Emergency Vehicle OBE Connected Vehicle Roadside Equipment barrier system control Moderate High Moderate
Control flows need to be obfuscated, lest a hostile individual learn how to control these systems. Barrier systems in particular present a safety risk if compromised, and could have a significant safety and mobility impact. Control of barrier systems has direct human-safety related impact, that if performed incorrectly could lead to catastrophic incidents. These systems need to operated when demanded or mobility will be restricted. However, manual processes should always be in place to compensate for a loss in connectivity, and to provide a secondary check for safety purposes anyway.
Emergency Vehicle OBE Emergency Management Center road closure notification Moderate Moderate Moderate
While observable information, this flow may include details not appropriate for public dissemination, such as quantification or opinion. This information will eventually be used to re-reoute traffic and will be disseminated through a variety of channels; travelers will use this information to help make travel decisions. If it is incorrect or corrupted, decisions may lead to decreased mobility. Since a road closure can have a signficiant impact, if this flow did not function then mobility may be significantly affected. For major routes, the resulting effects can be extensive.
Emergency Vehicle OBE Emergency Personnel emergency personnel information presentation Moderate Moderate Moderate
Some of this information, such as incident information, is sensitive and should be protected. This information could affect how the Emergency Personnel respond to the event, and should be as accurate as possible. This information needs to be available for the Emergency Personnel in order for them to respond accurately to the system. If they do not acknowledge this information, dispatch needs to know, so they can attempt to contact the Emergency Personnel via another channel, such as radio.
ITS Roadway Equipment Connected Vehicle Roadside Equipment barrier system status Moderate High Moderate
Related to the control flow, however the data is directly observable and generally widely known. Difficult to justify obfuscation. Status of barrier systems has direct human-safety related impact, that if performed incorrectly could lead to catastrophic incidents. These systems need to operated when demanded or mobility will be restricted. However, manual processes should always be in place to compensate for a loss in connectivity, and to provide a secondary check for safety purposes anyway.
ITS Roadway Equipment Driver driver information Not Applicable High Moderate
This data is sent to all drivers and is also directly observable, by design. This is the primary signal trusted by the driver to decide whether to go through the intersection and what speed to go through the intersection at; if it’s wrong, accidents could happen. If the lights are out you have to get a policeman to direct traffic – expensive and inefficient and may cause a cascading effect due to lack of coordination with other intersections.
ITS Roadway Equipment Traffic Management Center barrier system status Moderate High Moderate
Related to the control flow, however the data is directly observable and generally widely known. Difficult to justify obfuscation. Status of barrier systems has direct human-safety related impact, that if performed incorrectly could lead to catastrophic incidents. These systems need to operated when demanded or mobility will be restricted. However, manual processes should always be in place to compensate for a loss in connectivity, and to provide a secondary check for safety purposes anyway.
ITS Roadway Equipment Traffic Management Center safeguard system status Moderate High Moderate
Related to the control flow, however the data is directly observable and generally widely known. Difficult to justify obfuscation. Status of barrier systems has direct human-safety related impact, that if performed incorrectly could lead to catastrophic incidents. These systems need to operated when demanded or mobility will be restricted. However, manual processes should always be in place to compensate for a loss in connectivity, and to provide a secondary check for safety purposes anyway. If no manual system exists, then some instances will be HIGH (for example, exhaust systems in tunnels).
Traffic Management Center Connected Vehicle Roadside Equipment road closure application info Moderate Moderate Low
This is a control flow, so should be obfuscated to make it more difficult for a 3rd party to manipulate the RSE. Control parameters need to be correct and not corrupted so that the owner of the RSE and the receiver of the RSE's data get what they need from it. This information probably does not need to be changed very often, and if it is not available then likely the flow it controls (emissions data flows to the DDS/EMC) are down as well.
Traffic Management Center Emergency Management Center emergency traffic control information Moderate High Moderate
This can potentially include sensitive information, such as response information to emergencies. Invalid messages could lead to an unauthorized user gaining transit signal priority at an intersection. This could also be used to bring traffic to a standstill, which could lead to a large financial impact on the community. These messages are important to help with the transit signal priority application. Without them, it will not work. However, if these signals are not received, the Emergency Vehicle can still navigate through the intersection using Lights and Sirens. The TMC should have an acknowledgement of the receipt of a message.
Traffic Management Center ITS Roadway Equipment barrier system control Moderate High Moderate
Control flows need to be obfuscated, lest a hostile individual learn how to control these systems. Barrier systems in particular present a safety risk if compromised, and could have a significant safety and mobility impact. Control of barrier systems has direct human-safety related impact, that if performed incorrectly could lead to catastrophic incidents. These systems need to operated when demanded or mobility will be restricted. However, manual processes should always be in place to compensate for a loss in connectivity, and to provide a secondary check for safety purposes anyway.
Traffic Management Center ITS Roadway Equipment safeguard system control High High High
Control flows, even for seemingly innocent devices, should be kept confidential to minimize attack vectors. While an individual installation may not be particularly impacted by a cyberattack of its sensor network, another installation might be severely impacted, and different installations are likely to use similar methods, so compromising one leads to compromising all. Control flows, even for seemingly innocent devices, should have MODERATE integrity at minimum, just to guarantee that intended control messages are received. Incorrect, corrupted, intercepted and modified control messages can or will result in target field devices not behaving according to operator intent. The severity of this depends on the type of device, which is why some devices are set MODERATE and some HIGH. Control flow availability is related to the criticality of being able to remotely control the device. For most devices, this is MODERATE. For purely passive devices with no incident relationship, this will be LOW. All devices should have default modes that enable them to operate without backhaul connectivity, so no device warrants a HIGH.
Traffic Management Center Traffic Operations Personnel traffic operator data Moderate Moderate Moderate
Backoffice operations flows should have minimal protection from casual viewing, as otherwise imposters could gain illicit control or information that should not be generally available. Information presented to backoffice system operators must be consistent or the operator may perform actions that are not appropriate to the real situation. The backoffice system operator should have access to system operation. If this interface is down then control is effectively lost, as without feedback from the system the operator has no way of knowing what is the correct action to take.
Traffic Management Center Transportation Information Center road network conditions Low Moderate Moderate
No harm should come from seeing this data, as it is eventually intended for public consumption. While accuracy of this data is important for decision making purposes, applications should be able to corroborate the data in many instances. Thus MODERATE generally. Depends on the application; if mobility decisions that affect large numbers of travelers are made based on this data, then it is MODERATE. In more modest circumstances, it may be LOW.
Traffic Operations Personnel Traffic Management Center traffic operator input Moderate High High
Backoffice operations flows should have minimal protection from casual viewing, as otherwise imposters could gain illicit control or information that should not be generally available. Backoffice operations flows should generally be correct and available as these are the primary interface between operators and system. Backoffice operations flows should generally be correct and available as these are the primary interface between operators and system.
Vehicle Connected Vehicle Roadside Equipment access request Moderate Moderate Moderate
This indicates the OBE-equipped vehicle's intent to perform a given action. Such information is intended only for the entity capable of granting access, and if observed by a third party may reveal the OBE operator's intent, so should be protected. Incorrect permission may deny rightful access or appear to grant access when it should not. If rightful access is mission critical this should be HIGH. An incorrect granting of access will likely be subsequently denied by other means (guards, gates, etc.), which justifies leaving this at MODERATE. Importance rationale tied to Integrity requirement. If critical, there should be other mechanisms.
Vehicle Driver driver updates Not Applicable Moderate Moderate
This data is informing the driver about the safety of a nearby area. It should not contain anything sensitive, and does not matter if another person can observe it. This is the information that is presented to the driver. If they receive incorrect information, they may act in an unsafe manner. However, there are other indicators that would alert them to any hazards, such as an oncoming vehicle or crossing safety lights. If this information is not made available to the driver, then the system has not operated correctly.

Standards

The following table lists the standards associated with physical objects in this service package. For standards related to interfaces, see the specific information flow triple pages. These pages can be accessed directly from the SVG diagram(s) located on the Physical tab, by clicking on each information flow line on the diagram.

NameTitlePhysical Object
CTI 4001 RSU Roadside Unit (RSU) Standard Connected Vehicle Roadside Equipment
ITE 5301 ATC ITS Cabinet Intelligent Transportation System Standard Specification for Roadside Cabinets ITS Roadway Equipment
NEMA TS 8 Cyber and Physical Security Cyber and Physical Security for Intelligent Transportation Systems ITS Roadway Equipment
Traffic Management Center




System Requirements

No System Requirements