Parent Service Package: WX03
< < WX03.1 : WX03.2 : WX04.1 > >

WX03.2: C-ITS Communications Implementation

Short range communications is used to collect environmental data from vehicles and provide spot weather impact warnings to equipped vehicles.

Relevant Regions: Australia, Canada, European Union, and United States

Enterprise

Development Stage Roles and Relationships

Installation Stage Roles and Relationships

Operations and Maintenance Stage Roles and Relationships
(hide)

Source Destination Role/Relationship
Alerting and Advisory System MaintainerAlerting and Advisory System Maintains
Alerting and Advisory System ManagerAlerting and Advisory System Manages
Alerting and Advisory System ManagerAlerting and Advisory System Operator System Usage Agreement
Alerting and Advisory System OperatorAlerting and Advisory System Operates
Alerting and Advisory System OwnerAlerting and Advisory System Maintainer System Maintenance Agreement
Alerting and Advisory System OwnerAlerting and Advisory System Manager Operations Agreement
Alerting and Advisory System OwnerTIC Operator Application Usage Agreement
Alerting and Advisory System OwnerTransportation Information Center Maintainer Maintenance Data Exchange Agreement
Alerting and Advisory System OwnerTransportation Information Center Owner Information Provision Agreement
Alerting and Advisory System OwnerTransportation Information Center User Service Usage Agreement
Alerting and Advisory System SupplierAlerting and Advisory System Owner Warranty
Connected Vehicle Roadside Equipment MaintainerConnected Vehicle Roadside Equipment Maintains
Connected Vehicle Roadside Equipment ManagerConnected Vehicle Roadside Equipment Manages
Connected Vehicle Roadside Equipment ManagerConnected Vehicle Roadside Equipment Operator System Usage Agreement
Connected Vehicle Roadside Equipment OperatorConnected Vehicle Roadside Equipment Operates
Connected Vehicle Roadside Equipment OwnerConnected Vehicle Roadside Equipment Maintainer System Maintenance Agreement
Connected Vehicle Roadside Equipment OwnerConnected Vehicle Roadside Equipment Manager Operations Agreement
Connected Vehicle Roadside Equipment OwnerDriver Application Usage Agreement
Connected Vehicle Roadside Equipment OwnerTIC Operator Application Usage Agreement
Connected Vehicle Roadside Equipment OwnerTraffic Management Center Maintainer Maintenance Data Exchange Agreement
Connected Vehicle Roadside Equipment OwnerTraffic Management Center Owner Information Exchange Agreement
Connected Vehicle Roadside Equipment OwnerTraffic Management Center User Service Usage Agreement
Connected Vehicle Roadside Equipment OwnerTraffic Operations Personnel Application Usage Agreement
Connected Vehicle Roadside Equipment OwnerTransportation Information Center Maintainer Maintenance Data Exchange Agreement
Connected Vehicle Roadside Equipment OwnerTransportation Information Center Owner Information Exchange Agreement
Connected Vehicle Roadside Equipment OwnerTransportation Information Center User Service Usage Agreement
Connected Vehicle Roadside Equipment OwnerVehicle Maintainer Maintenance Data Exchange Agreement
Connected Vehicle Roadside Equipment OwnerVehicle Owner Expectation of Information Provision
Connected Vehicle Roadside Equipment OwnerVehicle User Service Usage Agreement
Connected Vehicle Roadside Equipment SupplierConnected Vehicle Roadside Equipment Owner Warranty
DriverRoadway Owner Expectation of Roadway Condition Management
DriverVehicle Operates
ITS Roadway Equipment MaintainerITS Roadway Equipment Maintains
ITS Roadway Equipment ManagerITS Roadway Equipment Manages
ITS Roadway Equipment ManagerMaint and Constr Field Personnel System Usage Agreement
ITS Roadway Equipment OwnerConnected Vehicle Roadside Equipment Maintainer Maintenance Data Exchange Agreement
ITS Roadway Equipment OwnerConnected Vehicle Roadside Equipment Operator Application Usage Agreement
ITS Roadway Equipment OwnerConnected Vehicle Roadside Equipment Owner Information Exchange and Action Agreement
ITS Roadway Equipment OwnerConnected Vehicle Roadside Equipment User Service Usage Agreement
ITS Roadway Equipment OwnerITS Roadway Equipment Maintainer System Maintenance Agreement
ITS Roadway Equipment OwnerITS Roadway Equipment Manager Operations Agreement
ITS Roadway Equipment OwnerTraffic Management Center Maintainer Maintenance Data Exchange Agreement
ITS Roadway Equipment OwnerTraffic Management Center Owner Information Exchange Agreement
ITS Roadway Equipment OwnerTraffic Management Center User Service Usage Agreement
ITS Roadway Equipment OwnerTraffic Operations Personnel Application Usage Agreement
ITS Roadway Equipment SupplierITS Roadway Equipment Owner Warranty
Maint and Constr Field PersonnelITS Roadway Equipment Operates
Personal Information Device MaintainerPersonal Information Device Maintains
Personal Information Device ManagerPersonal Information Device Manages
Personal Information Device ManagerTraveler System Usage Agreement
Personal Information Device OwnerPersonal Information Device Maintainer System Maintenance Agreement
Personal Information Device OwnerPersonal Information Device Manager Operations Agreement
Personal Information Device SupplierPersonal Information Device Owner Warranty
Roadway MaintainerRoadway Environment Maintains
Roadway ManagerRoadway Environment Manages
Roadway OwnerRoadway Maintainer System Maintenance Agreement
Roadway OwnerRoadway Manager Operations Agreement
TIC OperatorTransportation Information Center Operates
Traffic Management Center MaintainerTraffic Management Center Maintains
Traffic Management Center ManagerTraffic Management Center Manages
Traffic Management Center ManagerTraffic Operations Personnel System Usage Agreement
Traffic Management Center OwnerAlerting and Advisory System Maintainer Maintenance Data Exchange Agreement
Traffic Management Center OwnerAlerting and Advisory System Operator Application Usage Agreement
Traffic Management Center OwnerAlerting and Advisory System Owner Information Provision Agreement
Traffic Management Center OwnerAlerting and Advisory System User Service Usage Agreement
Traffic Management Center OwnerConnected Vehicle Roadside Equipment Maintainer Maintenance Data Exchange Agreement
Traffic Management Center OwnerConnected Vehicle Roadside Equipment Operator Application Usage Agreement
Traffic Management Center OwnerConnected Vehicle Roadside Equipment Owner Information Exchange Agreement
Traffic Management Center OwnerConnected Vehicle Roadside Equipment User Service Usage Agreement
Traffic Management Center OwnerITS Roadway Equipment Maintainer Maintenance Data Exchange Agreement
Traffic Management Center OwnerITS Roadway Equipment Owner Information Exchange Agreement
Traffic Management Center OwnerITS Roadway Equipment User Service Usage Agreement
Traffic Management Center OwnerMaint and Constr Field Personnel Application Usage Agreement
Traffic Management Center OwnerTIC Operator Application Usage Agreement
Traffic Management Center OwnerTraffic Management Center Maintainer System Maintenance Agreement
Traffic Management Center OwnerTraffic Management Center Manager Operations Agreement
Traffic Management Center OwnerTransportation Information Center Maintainer Maintenance Data Exchange Agreement
Traffic Management Center OwnerTransportation Information Center Owner Information Exchange Agreement
Traffic Management Center OwnerTransportation Information Center User Service Usage Agreement
Traffic Management Center SupplierTraffic Management Center Owner Warranty
Traffic Operations PersonnelTraffic Management Center Operates
Transportation Information Center MaintainerTransportation Information Center Maintains
Transportation Information Center ManagerTIC Operator System Usage Agreement
Transportation Information Center ManagerTransportation Information Center Manages
Transportation Information Center OwnerConnected Vehicle Roadside Equipment Maintainer Maintenance Data Exchange Agreement
Transportation Information Center OwnerConnected Vehicle Roadside Equipment Operator Application Usage Agreement
Transportation Information Center OwnerConnected Vehicle Roadside Equipment Owner Information Exchange Agreement
Transportation Information Center OwnerConnected Vehicle Roadside Equipment User Service Usage Agreement
Transportation Information Center OwnerTraffic Management Center Maintainer Maintenance Data Exchange Agreement
Transportation Information Center OwnerTraffic Management Center Owner Information Exchange Agreement
Transportation Information Center OwnerTraffic Management Center User Service Usage Agreement
Transportation Information Center OwnerTraffic Operations Personnel Application Usage Agreement
Transportation Information Center OwnerTransportation Information Center Maintainer System Maintenance Agreement
Transportation Information Center OwnerTransportation Information Center Manager Operations Agreement
Transportation Information Center SupplierTransportation Information Center Owner Warranty
TravelerPersonal Information Device Operates
Vehicle MaintainerVehicle Maintains
Vehicle ManagerDriver System Usage Agreement
Vehicle ManagerVehicle Manages
Vehicle OwnerConnected Vehicle Roadside Equipment Maintainer Maintenance Data Exchange Agreement
Vehicle OwnerConnected Vehicle Roadside Equipment Operator Application Usage Agreement
Vehicle OwnerConnected Vehicle Roadside Equipment Owner Expectation of Data Provision
Vehicle OwnerConnected Vehicle Roadside Equipment User Service Usage Agreement
Vehicle OwnerVehicle Maintainer System Maintenance Agreement
Vehicle OwnerVehicle Manager Operations Agreement
Vehicle SupplierVehicle Owner Warranty

Functional

This service package includes the following Functional View PSpecs:

Physical Object Functional Object PSpec Number PSpec Name
Connected Vehicle Roadside Equipment RSE Environmental Monitoring 1.1.1.6 Collect Vehicle Roadside Safety Data
1.1.2.6 Process Collected Vehicle Safety Data
1.1.6 Collect Vehicle Traffic Surveillance Data
1.1.7 Collect Vehicle Environmental Data
1.2.7.3.1 Process In-vehicle Signage Data
1.2.7.3.2 Process Vehicle Safety and Environmental Data for Output
1.2.7.3.5 Process Intersection Safety Data
1.5.10 Collect Vehicle Emissions Messages
1.5.12 Manage Eco Roadway Usage in Roadway
6.7.3.3 Provide Short Range Traveler Information
RSE Speed Warning 1.1.1.6 Collect Vehicle Roadside Safety Data
1.1.2.6 Process Collected Vehicle Safety Data
1.1.6 Collect Vehicle Traffic Surveillance Data
1.1.7 Collect Vehicle Environmental Data
1.2.7.3.1 Process In-vehicle Signage Data
1.2.7.3.2 Process Vehicle Safety and Environmental Data for Output
6.7.3.3 Provide Short Range Traveler Information
9.2.3.8 Collect Connected Vehicle Field Equipment Status
ITS Roadway Equipment Roadway Environmental Monitoring 1.1.1.3 Process Environmental Sensor Data
1.2.7.1.1 Process Indicator Output Data for Roads
1.2.7.1.4 Process Signal Control Conflict Monitoring
1.2.7.2.1 Monitor Roadside Equipment Operation
1.2.7.2.4 Provide Device Interface to Other Roadway Devices
1.2.7.2.5 Process Roadway Information Data
9.3.3.1 Collect Vehicle Speed
Roadway Variable Speed Limits 1.2.7.2.4 Provide Device Interface to Other Roadway Devices
1.2.7.2.5 Process Roadway Information Data
9.3.3.1 Collect Vehicle Speed
Traffic Management Center TMC Environmental Monitoring 1.1.2.5 Process Vehicle Situation Data
1.1.2.8 Process Roadway Environmental Data
1.1.4.1 Retrieve Traffic Data
1.1.4.2 Provide Traffic Operations Personnel Traffic Data Interface
1.1.4.4 Manage Traffic Archive Data
1.1.5 Exchange Data with Other Traffic Centers
1.2.4.3 Output In-vehicle Signage Data
1.2.4.7 Manage Roadway Warning System
1.2.8 Collect Traffic Field Equipment Fault Data
TMC Variable Speed Limits 1.1.2.5 Process Vehicle Situation Data
1.1.2.8 Process Roadway Environmental Data
1.2.4.3 Output In-vehicle Signage Data
1.2.8 Collect Traffic Field Equipment Fault Data
1.3.1.1 Analyze Traffic Data for Incidents
1.3.2.5 Provide Current Incidents Store Interface
1.3.2.6 Manage Traffic Routing
9.3.3.3 Manage Vehicle Speed on Roadway
Transportation Information Center TIC Road Weather Advisories and Warnings 6.2.1 Collect Misc Traveler Information
6.2.2 Collect Traffic Data
6.2.5 Collect Situation and Sensor Data From Vehicles
6.2.7 Provide Operator Interface for Data Collection
6.5.1 Provide Broadcast Data Interface
6.5.2 Provide Interactive Data Interface
6.5.5 Provide Emergency Traveler Information
6.5.7 Provide Operator Interface for Traveler Information Parameters
6.5.9 Provide Traveler Alert Interface
Vehicle Vehicle Environmental Monitoring 3.1.3 Process Vehicle On-board Data
3.2.3.2 Manage Platoon Following
3.2.3.3 Process Data for Vehicle Actuators
3.2.3.5.1 Process General Vehicle Sensor Data
3.2.4 Process Sensor Data for Automatic Vehicle Operations
6.7.1.3 Process Vehicle Location Data
6.7.1.4 Update Vehicle Navigable Map Database
6.7.3.1 Provide Driver with Personal Travel Information
6.7.3.2 Provide Driver Information Interface
Vehicle Traveler Information Reception 3.1.3 Process Vehicle On-board Data
3.1.4 Communicate with Remote Vehicles
3.2.3.3 Process Data for Vehicle Actuators
6.7.1.3 Process Vehicle Location Data
6.7.1.4 Update Vehicle Navigable Map Database
6.7.3.1 Provide Driver with Personal Travel Information
6.7.3.2 Provide Driver Information Interface

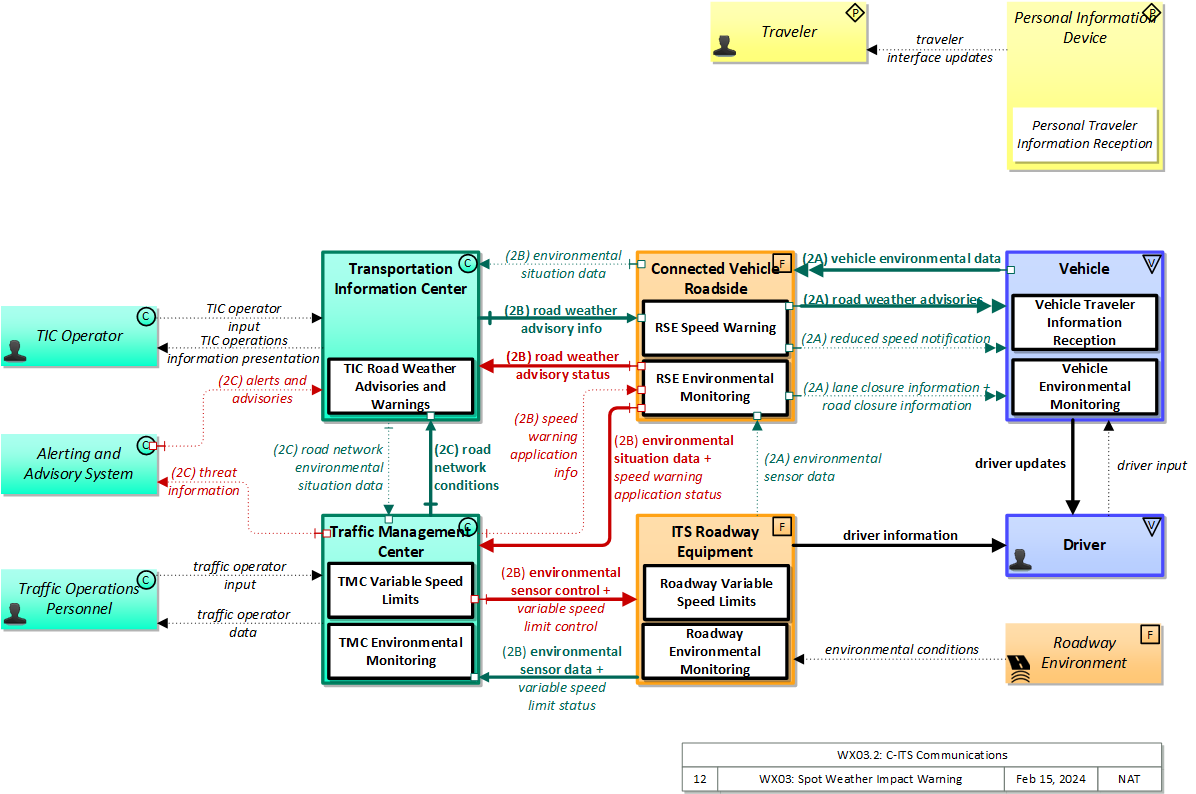
Physical

The physical diagram can be viewed in SVG or PNG format and the current format is SVG.
SVG Diagram
PNG Diagram


Display Legend in SVG or PNG

Includes Physical Objects:

Physical Object Class Description
Alerting and Advisory System Center 'Alerting and Advisory System' represents the federal, state, and local alerting and advisory systems that provide alerts, advisories, and other potential threat information that is relevant to surface transportation systems. This includes systems such as the Information Sharing and Analysis Centers (ISACS), the National Infrastructure Protection Center (NIPC), the Homeland Security Advisory System (HSAS), and other systems that provide intelligence about potential, imminent, or actual attacks on the transportation infrastructure or its supporting information systems. This system also represents the early warning and emergency alert systems operated by federal, state, county, and local agencies that provide advisories and alerts regarding all types of emergencies including natural hazards (floods, hurricanes, tornados, earthquakes), accidents (chemical spills, nuclear power plant emergencies) and other civil emergencies such as child abduction alerts that impact transportation system operation and/or require immediate public notification. Note that weather related watches and warnings, such as those issued by the National Hurricane Center, are provided by both this terminator and the Weather Service terminator since many alerting and advisory systems and the National Weather Service both provide severe weather and related hazards information. The alerts and advisories that are provided by the systems represented by this terminator are based on analysis of potential threat information that is collected from a variety of sources, including information collected by ITS systems. The bidirectional interface with this terminator allows potential threat information that is collected by ITS systems to be provided to the alerting and advisory systems to improve their ability to identify threats and provide useful and timely information. The types of information provided by this terminator include general assessments and incident awareness information, advisories that identify potential threats or recommendations to increase preparedness levels, alerts regarding imminent or in-progress emergencies, and specific threat information such as visual imagery used for biometric image processing.
Connected Vehicle Roadside Equipment Field 'Connected Vehicle Roadside Equipment' (CV RSE) represents the Connected Vehicle roadside devices (i.e., Roadside Units (RSUs)) equipped with short range wireless (SRW) communications technology, as well as any other supporting equipment that leverage the RSU and are not described by other objects (e.g., a local roadside processor). CVRSE are used to send messages to, and receive messages from, nearby vehicles and personal devices equipped with compatible communications technology. Communications with adjacent field equipment and back office centers that monitor and control the RSE are also supported. This device operates from a fixed position and may be permanently deployed or a portable device that is located temporarily in the vicinity of a traffic incident, road construction, or a special event. It includes a processor, data storage, and communications capabilities that support secure communications with passing vehicles, other field equipment, and centers.
Driver Vehicle The 'Driver' represents the person that operates a vehicle on the roadway. Included are operators of private, transit, commercial, and emergency vehicles where the interactions are not particular to the type of vehicle (e.g., interactions supporting vehicle safety applications). The Driver originates driver requests and receives driver information that reflects the interactions which might be useful to all drivers, regardless of vehicle classification. Information and interactions which are unique to drivers of a specific vehicle type (e.g., fleet interactions with transit, commercial, or emergency vehicle drivers) are covered by separate objects.
ITS Roadway Equipment Field 'ITS Roadway Equipment' represents the ITS equipment that is distributed on and along the roadway that monitors and controls traffic and monitors and manages the roadway. This physical object includes traffic detectors, environmental sensors, traffic signals, highway advisory radios, dynamic message signs, CCTV cameras and video image processing systems, grade crossing warning systems, and ramp metering systems. Lane management systems and barrier systems that control access to transportation infrastructure such as roadways, bridges and tunnels are also included. This object also provides environmental monitoring including sensors that measure road conditions, surface weather, and vehicle emissions. Work zone systems including work zone surveillance, traffic control, driver warning, and work crew safety systems are also included.
Roadway Environment Field 'Roadway Environment' represents the physical condition and geometry of the road surface, markings, signs, and other objects on or near the road surface. It also represents the environmental conditions immediately surrounding the roadway. The roadway environment must be sensed and interpreted to support automated vehicle services. Surrounding conditions may include fog, ice, snow, rain, wind, etc. which will influence the way in which a vehicle can be safely operated on the roadway. The roadway environment must be monitored to enable corrective action and information dissemination regarding roadway conditions which may adversely affect travel. Infrastructure owner/operators can improve the roadway environment to improve the performance and accuracy of vehicle-based sensors that must sense and interpret this environment. Improvements could include changes in the shape, size, design, and materials used in signs, pavement markings, and other road features.
TIC Operator Center This 'TIC Operator' represents the person or people that monitor and manage traveler information services provided by the Transportation Information Center.
Traffic Management Center Center The 'Traffic Management Center' monitors and controls traffic and the road network. It represents centers that manage a broad range of transportation facilities including freeway systems, rural and suburban highway systems, and urban and suburban traffic control systems. It communicates with ITS Roadway Equipment and Connected Vehicle Roadside Equipment (RSE) to monitor and manage traffic flow and monitor the condition of the roadway, surrounding environmental conditions, and field equipment status. It manages traffic and transportation resources to support allied agencies in responding to, and recovering from, incidents ranging from minor traffic incidents through major disasters.
Traffic Operations Personnel Center 'Traffic Operations Personnel' represents the people that operate a traffic management center. These personnel interact with traffic control systems, traffic surveillance systems, incident management systems, work zone management systems, and travel demand management systems. They provide operator data and command inputs to direct system operations to varying degrees depending on the type of system and the deployment scenario.
Transportation Information Center Center The 'Transportation Information Center' collects, processes, stores, and disseminates transportation information to system operators and the traveling public. The physical object can play several different roles in an integrated ITS. In one role, the TIC provides a data collection, fusing, and repackaging function, collecting information from transportation system operators and redistributing this information to other system operators in the region and other TICs. In this information redistribution role, the TIC provides a bridge between the various transportation systems that produce the information and the other TICs and their subscribers that use the information. The second role of a TIC is focused on delivery of traveler information to subscribers and the public at large. Information provided includes basic advisories, traffic and road conditions, transit schedule information, yellow pages information, ride matching information, and parking information. The TIC is commonly implemented as a website or a web-based application service, but it represents any traveler information distribution service.
Vehicle Vehicle This 'Vehicle' physical object is used to model core capabilities that are common to more than one type of Vehicle. It provides the vehicle-based general sensory, processing, storage, and communications functions that support efficient, safe, and convenient travel. Many of these capabilities (e.g., see the Vehicle Safety service packages) apply to all vehicle types including personal vehicles (including motorcycles), commercial vehicles, emergency vehicles, transit vehicles, and maintenance vehicles. From this perspective, the Vehicle includes the common interfaces and functions that apply to all motorized vehicles. The radio(s) supporting V2V and V2I communications are a key component of the Vehicle. Both one-way and two-way communications options support a spectrum of information services from basic broadcast to advanced personalized information services. Advanced sensors, processors, enhanced driver interfaces, and actuators complement the driver information services so that, in addition to making informed mode and route selections, the driver travels these routes in a safer and more consistent manner. This physical object supports all six levels of driving automation as defined in SAE J3016. Initial collision avoidance functions provide 'vigilant co-pilot' driver warning capabilities. More advanced functions assume limited control of the vehicle to maintain lane position and safe headways. In the most advanced implementations, this Physical Object supports full automation of all aspects of the driving task, aided by communications with other vehicles in the vicinity and in coordination with supporting infrastructure subsystems.

Includes Functional Objects:

Functional Object Description Physical Object
Roadway Environmental Monitoring 'Roadway Environmental Monitoring' measures environmental conditions and communicates the collected information back to a center where it can be monitored and analyzed or to other field devices to support communications to vehicles. A broad array of weather and road surface information may be collected. Weather conditions that may be measured include temperature, wind, humidity, precipitation, and visibility. Surface and sub-surface sensors can measure road surface temperature, moisture, icing, salinity, and other metrics. ITS Roadway Equipment
Roadway Variable Speed Limits 'Roadway Variable Speed Limits' includes the field equipment, physical overhead lane signs and associated control electronics that are used to manage and control variable speed limits systems. This equipment monitors traffic and environmental conditions along the roadway. The system can be centrally monitored and controlled by a Traffic Management Center or it can be autonomous, calculating and setting suitable speed limits, usually by lane. This application displays the speed limits and additional information such as basic safety rules and current traffic information to drivers. ITS Roadway Equipment
RSE Environmental Monitoring 'RSE Environmental Monitoring' collects environmental situation (probe) data from passing vehicles that are equipped with short range communications capability. The collected data includes current environmental conditions as measured by on-board sensors (e.g., ambient temperature and precipitation measures), current status of vehicle systems that can be used to infer environmental conditions (e.g., status of lights, wipers, ABS, and traction control systems), and emissions measures reported by the vehicle. The functional object collects the provided data, aggregates and filters the data based on provided configuration parameters, and sends the collected information back to a center for processing and distribution. This functional object may also process the collected data locally and issue short-term road weather advisories for the road segment using short range communications. Connected Vehicle Roadside Equipment
RSE Speed Warning 'RSE Speed Warning' notifies connected vehicles that are approaching a reduced speed zone, providing: (1) the zone’s current posted speed limit and (2) any roadway configuration changes associated with the reduced speed zone (e.g., lane closures, lane shifts) if applicable, and (3) associated warning information (i.e., the reason for the reduced speed warning). Configuration parameters that define the applicable speed limit(s), geographic location and extent of the reduced speed zone, and roadway configuration information are received from a center or provided through a local interface. The characteristics of individual vehicles may also be monitored and used to warn vehicles with specific limitations that reduce safe operating speeds, (e.g., rollover risk for tall vehicles). This functional object works in conjunction with the 'Roadway Speed Monitoring and Warning' functional object, which uses traditional ITS field equipment to warn non-equipped vehicles. Connected Vehicle Roadside Equipment
TIC Road Weather Advisories and Warnings 'TIC Road Weather Advisories and Warnings' collects, aggregates, and processes environmental situation data (aka environmental probe data) from connected vehicles. Environmental situation data may be collected through direct wide area wireless communications with vehicles or through short range communications equipment at the roadside. Aggregated environmental conditions information are distributed to other centers that use the information to support transportation operations and traveler information services. Transportation Information Center
TMC Environmental Monitoring 'TMC Environmental Monitoring' assimilates current and forecast road conditions and surface weather information using a combination of weather service provider information, information collected by other centers such as the Maintenance and Construction Management Center, data collected from environmental sensors deployed on and about the roadway, and information collected from connected vehicles. The collected environmental information is monitored and presented to the operator. This information can be used to issue general traveler advisories and support location specific warnings to drivers. Traffic Management Center
TMC Variable Speed Limits 'TMC Variable Speed Limits' provides center monitoring and control of variable speed limits systems. It monitors data on traffic and environmental conditions collected from sensors along the roadway. Based on the measured data, it calculates and sets suitable speed limits usually by lane. It controls equipment that posts the current speed limits and displays additional information such as basic safety rules and current traffic information to drivers. Traffic Management Center
Vehicle Environmental Monitoring 'Vehicle Environmental Monitoring' collects data from on-board sensors and systems related to environmental conditions and sends the collected data to the infrastructure as the vehicle travels. The collected data is a byproduct of vehicle safety and convenience systems and includes ambient air temperature and precipitation measures and status of the wipers, lights, ABS, and traction control systems. Vehicle
Vehicle Traveler Information Reception 'Vehicle Traveler Information Reception' receives advisories, vehicle signage data, and other driver information of use to all types of vehicles and drivers and presents this information to the driver using in-vehicle equipment. Information presented may include fixed sign information, traffic control device status (e.g., signal phase and timing data), advisory and detour information, warnings of adverse road and weather conditions, travel times, and other driver information. Vehicle

Includes Information Flows:

Information Flow Description
alerts and advisories Assessments (general incident and vulnerability awareness information), advisories (identification of threats or recommendations to increase preparedness levels), and alerts (information on imminent or in-progress emergencies). This flow also provides supporting descriptive detail on incidents, threats, and vulnerabilities to increase preparedness and support effective response to threats against the surface transportation system.
driver information Regulatory, warning, guidance, and other information provided to the driver to support safe and efficient vehicle operation.
driver input Driver input to the vehicle on-board equipment including configuration data, settings and preferences, interactive requests, and control commands.
driver updates Information provided to the driver including visual displays, audible information and warnings, and haptic feedback. The updates inform the driver about current conditions, potential hazards, and the current status of vehicle on-board equipment.
environmental conditions Current road conditions (e.g., surface temperature, subsurface temperature, moisture, icing, treatment status) and surface weather conditions (e.g., air temperature, wind speed, precipitation, visibility) that are measured by environmental sensors.
environmental sensor control Data used to configure and control environmental sensors.
environmental sensor data Current road conditions (e.g., surface temperature, subsurface temperature, moisture, icing, treatment status) and surface weather conditions (e.g., air temperature, wind speed, precipitation, visibility) as measured and reported by fixed and/or mobile environmental sensors. Operational status of the sensors is also included.
environmental situation data Aggregated and filtered vehicle environmental data collected from vehicle safety and convenience systems including measured air temperature, exterior light status, wiper status, sun sensor status, rain sensor status, traction control status, anti-lock brake status, and other collected vehicle system status and sensor information. This information flow represents the aggregated and filtered environmental data sets that are provided by the RSE to the back office center. Depending on the RSE configuration and implementation, the data set may also include environmental sensor station data collected by the RSE.
lane closure information Lane closure information provided to passing vehicles. This flow provides information about roadway configuration changes such as lane closures and shifts.
reduced speed notification Reduced speed zone information provided to passing vehicles. This flow provides the reduced speed limit, the location and extent of the reduced speed zone, and associated warning information.
road closure information Geo-fenced road closure information provided to vehicles. This flow provides information about the road closure with diversion information.
road network conditions Current and forecasted traffic information, road and weather conditions, and other road network status. Either raw data, processed data, or some combination of both may be provided by this flow. Information on diversions and alternate routes, closures, and special traffic restrictions (lane/shoulder use, weight restrictions, width restrictions, HOV requirements) in effect is included.
road network environmental situation data Aggregated environmental situation data collected from vehicles and other sources for the road network. Aggregated information would include measured air temperature, exterior light status, wiper status, sun sensor status, rain sensor status, traction control status, ALB status, and other collected vehicle system status and sensor information for the region.
road weather advisories Segment-specific weather and road conditions including real-time advisories of deteriorating road and weather conditions, medium-term advisories for the next 2-12 hours, and long-term advisories more than 12 hours into the future. The advisories may include advisories that are issued based on locally collected environmental data (e.g., an ice on bridge advisory).
road weather advisory info Road weather advisories and associated configuration and control information that are used to manage the RSE. Advisories include segment-specific weather and road conditions including real-time advisories of deteriorating road and weather conditions, medium-term advisories for the next 2-12 hours, and long-term advisories more than 12 hours into the future. This flow includes a schedule for issuing the included advisories.
road weather advisory status Current RSE application status that is monitored by the back office center including the operational state of the RSE, current configuration parameters, and a log of advisories issued. The advisories may include advisories that are issued by the RSE based on locally collected environmental data (e.g., an ice on bridge advisory).
speed warning application info Roadway configuration data, current speed limits including time of day, week, or season speed limits as necessary, and warning parameters and thresholds. This flow also supports remote control of the application so the application can be taken offline, reset, or restarted.
speed warning application status Speed warning application status reported by the RSE. This includes current operational state and status of the RSE and a record of measured vehicle speeds and notifications, alerts, and warnings issued.
threat information Threats regarding transportation infrastructure, facilities, or systems detected by a variety of methods (sensors, surveillance, threat analysis of advisories from outside agencies, etc.
TIC operations information presentation Presentation of information to the TIC Operator including current operational status, parameters for broadcast information settings, route selection controls, and travel optimization algorithms.
TIC operator input User input from the TIC system operator including requests to monitor current system operation and inputs to affect system operation including tuning and performance enhancement parameters to traveler information algorithms.
traffic operator data Presentation of traffic operations data to the operator including traffic conditions, current operating status of field equipment, maintenance activity status, incident status, video images, security alerts, emergency response plan updates and other information. This data keeps the operator appraised of current road network status, provides feedback to the operator as traffic control actions are implemented, provides transportation security inputs, and supports review of historical data and preparation for future traffic operations activities.
traffic operator input User input from traffic operations personnel including requests for information, configuration changes, commands to adjust current traffic control strategies (e.g., adjust signal timing plans, change DMS messages), and other traffic operations data entry.
variable speed limit control Information used to configure and control variable speed limit systems including the equipment used to provide current speed limits and other information to drivers.
variable speed limit status Current operating status of the variable speed limit systems including the state of the equipment.
vehicle environmental data Data from vehicle safety and convenience systems that can be used to estimate environmental and infrastructure conditions, including measured air temperature, exterior light status, wiper status, sun sensor status, rain sensor status, traction control status, anti-lock brake status, vertical acceleration and other collected vehicle system status and sensor information. The collected data is reported along with the location, heading, and time that the data was collected. Both current data and snapshots of recent events (e.g., traction control or anti-lock brake system activations) may be reported.

Goals and Objectives

Associated Planning Factors and Goals

Planning Factor Goal

Associated Objective Categories

Objective Category

Associated Objectives and Performance Measures

Objective Performance Measure


 
Since the mapping between objectives and service packages is not always straight-forward and often situation-dependent, these mappings should only be used as a starting point. Users should do their own analysis to identify the best service packages for their region.

Needs and Requirements

Need Functional Object Requirement
01 Transportation information operations need to be able to disseminate road weather advisories and warnings at specific points on the downstream roadway to connected vehicles via in vehicle signage. RSE Environmental Monitoring 01 The field element shall communicate with passing vehicles to collect environmental monitoring data, including ambient air quality, emissions, temperature, precipitation, and other road weather information.
03 The field element shall collect environmental monitoring data from sensors, including ambient air quality, emissions, temperature, precipitation, and other road weather information.
04 The field element shall provide application status to the center for monitoring.
RSE Speed Warning 01 The field element shall provide the reduced speed zone current posted speed limit as established by the controlling center and any roadway configuration changes associated with the reduced speed zone (e.g., lane closures, lane shifts).
TIC Road Weather Advisories and Warnings 01 The center shall collect road weather data (air temperature, exterior light status, wiper status, traction control status, etc.) from appropriately equipped vehicles and short range communications equipment.
02 The center shall aggregate collected environmental probe data and disseminate the aggregated road weather data to other centers.
05 The center shall develop short term weather warnings or advisories that can be provided to individual motorists.
06 The center shall obtain information regarding weather and road conditions for targeted weather impact, including visibility, wind speed, wind direction, snow accumulation, adjacent snow accumulation, ice/water accumulation.
Vehicle Traveler Information Reception 01 The vehicle shall receive traveler information including traffic and road conditions, incident information, maintenance and construction information, event information, transit information, parking information, border crossing information, and weather information.
02 Traffic management operations need to be able to control environmental sensors and aggregate the environmental information. Roadway Environmental Monitoring 04 The field element's environmental sensors shall be remotely controlled by a traffic management center.
07 The field element shall provide environmental sensor equipment operational status to the controlling center or maintenance vehicle.
08 The field element shall provide environmental sensor equipment fault indication to the controlling center or maintenance vehicle.
TMC Environmental Monitoring 02 The traffic center shall remotely control environmental sensors that measure weather conditions including temperature, wind, humidity, precipitation, and visibility.
03 The traffic center shall assimilate current and forecast road conditions and surface weather information using a combination of weather service provider information (such as the National Weather Service and value-added sector specific meteorological services), data from roadway maintenance operations, and environmental data collected from sensors deployed on and about the roadway.
03 Transportation information operations need to be able to disseminate road weather advisories and warnings at specific points on the downstream roadway to non-equipped vehicles via roadway signage. Roadway Environmental Monitoring 12 The field equipment shall provide environmental sensor data to the Connected Vehicle Roadside Equipment.
RSE Environmental Monitoring 06 The field element shall process the collected data locally and issue short-term road weather advisories for the road segment using short range communication.
TMC Environmental Monitoring 07 The traffic center shall provide drivers road weather advisories.
TMC Variable Speed Limits 06 The center shall provide the current speed limits and additional information such as basic safety rules and current traffic information to drivers.
04 Traffic management operations need to be able to monitor traffic and environmental information, calculate appropriate variable speed limits and provide this information to the connected vehicle or on roadway signage. Roadway Variable Speed Limits 01 The field element shall monitor traffic and environmental conditions along the roadway.
03 The field element shall receive commands from the controlling center that establish speed limits by lane.
04 The field element shall display the current speed limits per lane to drivers.
06 The field element shall collect operational status of the variable speed limit field equipment and report the operational status to the controlling center.
07 The field element shall monitor and report faults to the controlling center.
08 The field element shall display suggested harmonized speed per lane to drivers.
09 The field element shall send suggested speed per lane to the RSE for transmittal to connected vehicles.
RSE Environmental Monitoring 05 The field element shall aggregate and filter the collected environmental data based on configuration parameters received from the controlling center.
RSE Speed Warning 01 The field element shall provide the reduced speed zone current posted speed limit as established by the controlling center and any roadway configuration changes associated with the reduced speed zone (e.g., lane closures, lane shifts).
TMC Variable Speed Limits 01 The center shall monitor data on traffic and environmental conditions collected from sensors along the roadway.
02 Based on the measured data, the center shall calculate and set suitable speed limits by lane.
03 The center shall control field equipment that posts the current speed limits and displays additional information such as basic safety rules and current traffic information to drivers.
04 The center shall monitor the operational status of the variable speed limit equipment, including fault reports.
05 The center shall provide center personnel current system status and respond to control data from center personnel regarding variable speed limits.
Vehicle Environmental Monitoring 01 The vehicle shall collect and process environmental sensor data, including air temperature and rain sensors.
02 The vehicle shall monitor the status of vehicle convenience and safety systems (wiper status, headlight status, traction control system status) that can be used to measure environmental conditions and record snapshots of significant events in these systems.
03 The vehicle shall transmit environmental probe data to the center along with location and timestamp information.
04 The vehicle shall transmit environmental probe data to field equipment located along the roadway using short range communications.

Related Sources

Document Name Version Publication Date
None


Security

In order to participate in this service package, each physical object should meet or exceed the following security levels.

Physical Object Security
Physical Object Confidentiality Integrity Availability Security Class
Alerting and Advisory System Moderate High High Class 5
Connected Vehicle Roadside Equipment Moderate High Moderate Class 3
ITS Roadway Equipment Moderate Moderate Moderate Class 2
Roadway Environment Not Applicable Low Low Class 1
Traffic Management Center Moderate High High Class 5
Transportation Information Center Moderate High Moderate Class 3
Vehicle Low Moderate Moderate Class 1



In order to participate in this service package, each information flow triple should meet or exceed the following security levels.

Information Flow Security
Source Destination Information Flow Confidentiality Integrity Availability
Basis Basis Basis
Alerting and Advisory System Transportation Information Center alerts and advisories Moderate High Moderate
Large numbers of alerts and advisories may be supported by this flow, and while much of this information is eventually intended for public release, it could be misinterpreted. Better to keep confidential to the point where it is reformatted and presented in a fashion suitable to widespread distribution. It could include limited PII in incident descriptions, which also justifies obfuscation. Large numbers of alerts and advisories, if incorrectly reported, could have widespread effects on the management of the surface transportation system. If the scale is small this might be reduced to MODERATE. Should be reported in timely and consistent fashion to enable proper system management. Failure to receive this flow could lead to significant mobility degradation.
Connected Vehicle Roadside Equipment Traffic Management Center environmental situation data Low Moderate Moderate
Little to no impact if this data is observed Only limited adverse effect if environmental data from vehicle safety and convenience systems is bad/compromised; can cope with some bad data; DISC: WYO believes this to be MODERATE HIGH. Changed from THEA's LOW inferring severity of weather data in Wyoming Only limited adverse effect of info is not timely/readily available. DISC: WYO believes this to be MODERATE. Changed from THEA's LOW inferring severity of weather data in Wyoming
Connected Vehicle Roadside Equipment Traffic Management Center speed warning application status Moderate Moderate Low
This information could be of interest to a malicious individual who is attempting to determine the best way to accomplish a crime. As such it would be best to not make it easily accessible. DISC: THEA and WYO believe his information is directly observable and thus LOW. If this is compromised, it could send unnecessary maintenance workers, or cause the appearance of excessive traffic violations, leading to further unnecessary investigation. A delay in reporting this may cause a delay in necessary maintenance, but (a) this is not time-critical and (b) there are other channels for reporting malfunctioning. Additionally, there is a message received notification, which means that RSE can ensure that all intersection safety issues are delivered. DISC: WYO believes this to be MODERATE.
Connected Vehicle Roadside Equipment Transportation Information Center environmental situation data Low High Moderate
Little to no impact if this data is observed Only limited adverse effect if environmental data from vehicle safety and convenience systems is bad/compromised; can cope with some bad data; DISC: WYO believes this to be HIGH. Only limited adverse effect of info is not timely/readily available. DISC: WYO believes this to be MODERATE. Changed from THEA's LOW inferring severity of weather data in Wyoming
Connected Vehicle Roadside Equipment Transportation Information Center road weather advisory status Moderate Moderate Moderate
Device status information should not be available, as those with criminal intent may use this information toward their own ends. WYO believes this to be LOW. A delay in reporting this may cause a delay in necessary maintenance, but (a) this is not time-critical and (b) there are other channels for reporting malfunctioning. Additionally, there is a message received notification, which means that RSE can ensure that all intersection safety issues are delivered. A delay in reporting this may cause a delay in necessary maintenance, but (a) this is not time-critical and (b) there are other channels for reporting malfunctioning. Additionally, there is a message received notification, which means that RSE can ensure that all intersection safety issues are delivered. MODERATE because this flow provides significant input for severe weather conditions, which can have a significant safety impact.
Connected Vehicle Roadside Equipment Vehicle lane closure information Low Moderate Low
Lane closure information is intended for broadcast and public consumption. Data should be consistent with observed reality, so it should be protected appropriately, otherwisee users may lose confidence in and ignore this flow in the future. While useful, this information is available through a variety of means.
Connected Vehicle Roadside Equipment Vehicle reduced speed notification Low Moderate Moderate
Seeing the broadcasted message on current reduced speed limit should not cause harm as this is sent to all nearby vehicles to notify of reduced speed limits This message should not be tampered with; could increase physical risk to the driver and other drivers on the road if not warned with the correct information. need immediate availability for the driver to react but cannot guarantee wireless communication
Connected Vehicle Roadside Equipment Vehicle road closure information Low Moderate Moderate
Lane closure information is intended for broadcast and public consumption. Data should be consistent with observed reality, so it should be protected appropriately, otherwisee users may lose confidence in and ignore this flow in the future. While useful, this information is available through a variety of means.
Connected Vehicle Roadside Equipment Vehicle road weather advisories Low High Moderate
Typically intended for public distribution. Road weather advisory information may be used as part of routing decisions; any corruption of or delay in acquiring this information may lead to suboptimal routing or related decisions, which have a direct impact on safety. HIGH for areas with severe weather consequence. May lower to MODERATE for areas with less severe weather. WYO internally thinks Low or Moderate, depending on the application
Driver Vehicle driver input Moderate High High
Data included in this flow may include origin and destination information, which should be protected from other's viewing as it may compromise the driver's privacy. Commands from from the driver to the vehicle must be correct or the vehicle may behave in an unpredictable and possibly unsafe manner Commands must always be able to be given or the driver has no control.
ITS Roadway Equipment Connected Vehicle Roadside Equipment environmental sensor data Moderate Moderate Moderate
Little to no impact if this data is observed. However, all communications between field infrastructure should be protected from viewing to prevent attackers from analyzing traffic and developing attack methods. This data should be correct, as it may be used to establish safe speeds and determine road treatments. Updates are desireable but slightly outdated information will not be catastrophic.
ITS Roadway Equipment Driver driver information Not Applicable High Moderate
This data is sent to all drivers and is also directly observable, by design. This is the primary signal trusted by the driver to decide whether to go through the intersection and what speed to go through the intersection at; if it’s wrong, accidents could happen. If the lights are out you have to get a policeman to direct traffic – expensive and inefficient and may cause a cascading effect due to lack of coordination with other intersections.
ITS Roadway Equipment Traffic Management Center environmental sensor data Low Moderate Moderate
Little to no impact if this data is observed info should be correct to determine safe speeds etc.; DISC: WYO believes this to be HIGH Updates are desireable but slightly outdated information will not be catastrophic.
ITS Roadway Equipment Traffic Management Center variable speed limit status Low Moderate Moderate
This information is directly observable The TMC will react based on current status of ITS-RE and thus this information should be trusted. DISC: WYO believes this to be HIGH. The information should be available to ensure timely response from TMC
Roadway Environment ITS Roadway Equipment environmental conditions Not Applicable Low Low
Sensor-based information flows by definition have no confidentiality concerns. While typically security concerns related to sensing ignored, if considered this would be LOW, as the obfuscation or failure of any given environmental sensor is likely to be overcome by the mass of data necessary to draw environmental concluisions. While typically security concerns related to sensing ignored, if considered this would be LOW, as the obfuscation or failure of any given environmental sensor is likely to be overcome by the mass of data necessary to draw environmental concluisions.
TIC Operator Transportation Information Center TIC operator input Moderate High High
Backoffice operations flows should have minimal protection from casual viewing, as otherwise imposters could gain illicit control or information that should not be generally available. Backoffice operations flows should generally be correct and available as these are the primary interface between operators and system. Backoffice operations flows should generally be correct and available as these are the primary interface between operators and system.
Traffic Management Center Alerting and Advisory System threat information Moderate High High
This data is used to determine if there may be a threat to the transportation infrastructure. As this may provoke a response against that threat, this information should be protected from viewing by parties that may be related to the threat. All threat-related flows should have some measure of confidence assigned to them, as they will necessarily provoke responses from the receiving entities. Corrupted or forged data could inhibit that response or cause one when none is warranted. Both of these cases offer significant negative impacts. Given the scope of the transportation system, we set this HIGH. For small-scoped systems, this may be MODERATE if the response would never be significantly different than daily operations. Since this information may indicate a threat against the transportation system, including personal safety, we can justify a HIGH rating. Lack of information could lead to extreme consequences if no response is taken. In areas where responses are already part of daily activity, this may be reduced to MODERATE.
Traffic Management Center Connected Vehicle Roadside Equipment speed warning application info Moderate High Moderate
Control flows, even for seemingly innocent devices, should be kept confidential to minimize attack vectors. While an individual installation may not be particularly impacted by a cyberattack of its sensor network, another installation might be severely impacted, and different installations are likely to use similar methods, so compromising one leads to compromising all. info needs to be correct to issue correct speed limit and warnings or could cause driver confusion and delays or unsafe speed if compromised want updates but outdated information will not be catastrophic; should be able to operate on previous or default information
Traffic Management Center ITS Roadway Equipment environmental sensor control Moderate Moderate Low
Control flows, even for seemingly innocent devices, should be kept confidential to minimize attack vectors. While an individual installation may not be particularly impacted by a cyberattack of its sensor network, another installation might be severely impacted, and different installations are likely to use similar methods, so compromising one leads to compromising all. DISC: THEA, WYO believe this to be LOW: encrypted, authenticated, proprietary; but should not cause severe damage if seen Should be accurate and not be tampered with; could enable outside control of traffic sensors but should not cause severe harm, but could cause issues with environmental sensor data received and be detrimental to operations; DISC: WYO believes this may be HIGH for some applications Control flow availability is related to the criticality of being able to remotely control the device. For most devices, this is MODERATE. For purely passive devices with no incident relationship, this will be LOW. All devices should have default modes that enable them to operate without backhaul connectivity, so no device warrants a HIGH. From THEAwant updates but delayed information will not be severe; should be able to operate from a previous/default control/config; DISC: WYO believes this to be MODERATE
Traffic Management Center ITS Roadway Equipment variable speed limit control Moderate High Moderate
Control flows, even for seemingly innocent devices, should be kept confidential to minimize attack vectors. While an individual installation may not be particularly impacted by a cyberattack of its sensor network, another installation might be severely impacted, and different installations are likely to use similar methods, so compromising one leads to compromising all.. DISC: WYO believes this to be LOW or MODERATE depending on the application. NYC believes it to be LOW, as this information is directly observable. Control flows, even for seemingly innocent devices, should have MODERATE integrity at minimum, just to guarantee that intended control messages are received. Incorrect, corrupted, intercepted and modified control messages can or will result in target field devices not behaving according to operator intent. The severity of this depends on the type of device, which is why some devices are set MODERATE and some HIGH. From NYC: The information sent from TMC directly affect the ITS-RE speed “announcement”. NYC: The ITS-RE can work accordingly or in fail-safe if information is not available. WYO believes this to be MODERATE. Given the impacts for WYO scnearios, defaulted to MODERATE.
Traffic Management Center Traffic Operations Personnel traffic operator data Moderate Moderate Moderate
Backoffice operations flows should have minimal protection from casual viewing, as otherwise imposters could gain illicit control or information that should not be generally available. Information presented to backoffice system operators must be consistent or the operator may perform actions that are not appropriate to the real situation. The backoffice system operator should have access to system operation. If this interface is down then control is effectively lost, as without feedback from the system the operator has no way of knowing what is the correct action to take.
Traffic Management Center Transportation Information Center road network conditions Low Moderate Moderate
No harm should come from seeing this data, as it is eventually intended for public consumption. While accuracy of this data is important for decision making purposes, applications should be able to corroborate the data in many instances. Thus MODERATE generally. Depends on the application; if mobility decisions that affect large numbers of travelers are made based on this data, then it is MODERATE. In more modest circumstances, it may be LOW.
Traffic Operations Personnel Traffic Management Center traffic operator input Moderate High High
Backoffice operations flows should have minimal protection from casual viewing, as otherwise imposters could gain illicit control or information that should not be generally available. Backoffice operations flows should generally be correct and available as these are the primary interface between operators and system. Backoffice operations flows should generally be correct and available as these are the primary interface between operators and system.
Transportation Information Center Connected Vehicle Roadside Equipment road weather advisory info Low High Moderate
Typically intended for public distribution. Road weather advisory information eventually destined for vehicle OBE. Set HIGH to support the HIGH flow to the OBE. Typically HIGH in areas with significant weather consequence. In areas with less severe weather consequences, may reduce to MODERATE. This supports eventual distribution to OBEs. Probably not updated frequently but when it is must respond quickly.
Transportation Information Center TIC Operator TIC operations information presentation Moderate High High
Backoffice operations flows should have minimal protection from casual viewing, as otherwise imposters could gain illicit control or information that should not be generally available. Backoffice operations flows should generally be correct and available as these are the primary interface between operators and system. Backoffice operations flows should generally be correct and available as these are the primary interface between operators and system.
Transportation Information Center Traffic Management Center road network environmental situation data Low High Moderate
Aggregated data, but indicates the types of systems and status of those systems on vehicles. Should be LOW, but if identifiers are preserved could be MODERATE. Weather Service providers will have many sources of data, and depend on consistent, quality data inputs, so this data needs to meet similar standards at least in terms of transmission quality. MODERATE or HIGH depending on the context; if critical to some operation then HIGH, if not critical then MODERATE. Weather Service providers will have many sources of data, and depend on consistent, quality data inputs, so this data needs to meet similar standards at least in terms of transmission quality.
Vehicle Connected Vehicle Roadside Equipment vehicle environmental data Low Moderate Low
Little abusive potential for capturing the information in this flow as designed. Could be moderate if this contains PII related information, but considered for now to not include any PII; DISC: WYO believes Vehicle to Center versions of this flow to be MODERATE as center penetrations could more easily garner aggregate user data that might be used for mischief. Some minimal guarantee of data integrity is necessary for all C-ITS flows. DISC THEA believes this to be LOW: Data should be accurate and not tampered with but should be able to cope with some bad data in traffic/environmental condition monitoring; aggregate data; can also receive data from ITS RE; DISC: WYO believes this to be MODERATE data should be timely and readily available, but limited adverse effect; aggregate data; can also receive data from ITS RE; DISC: WYO believes this to be MODERATE
Vehicle Driver driver updates Not Applicable Moderate Moderate
This data is informing the driver about the safety of a nearby area. It should not contain anything sensitive, and does not matter if another person can observe it. This is the information that is presented to the driver. If they receive incorrect information, they may act in an unsafe manner. However, there are other indicators that would alert them to any hazards, such as an oncoming vehicle or crossing safety lights. If this information is not made available to the driver, then the system has not operated correctly.

Standards

The following table lists the standards associated with physical objects in this service package. For standards related to interfaces, see the specific information flow triple pages. These pages can be accessed directly from the SVG diagram(s) located on the Physical tab, by clicking on each information flow line on the diagram.

NameTitlePhysical Object
CTI 4001 RSU Roadside Unit (RSU) Standard Connected Vehicle Roadside Equipment
ISO 24100 Probe Vehicle Data Protection Intelligent transport systems -- Basic principles for personal data protection in probe vehicle information services Traffic Management Center
Transportation Information Center
ITE 5301 ATC ITS Cabinet Intelligent Transportation System Standard Specification for Roadside Cabinets ITS Roadway Equipment
NEMA TS 8 Cyber and Physical Security Cyber and Physical Security for Intelligent Transportation Systems ITS Roadway Equipment
Traffic Management Center
SAE J3361 Antenna requirements V2X Antenna Coverage and Test Requirements for US FHWA Class 1 and Class 3-13 Class Vehicles Vehicle
SAE J5001 OBU Standard Onboard Unit Standard for Connected Vehicles Vehicle




System Requirements

No System Requirements