Parent Service Package: TM08
< < TM07.1 : TM08.1 : TM08.2 > >

TM08.1: Traffic Incident Management Implementation

Focuses on detecting and responding to traffic incidents.

Relevant Regions:

Enterprise

Development Stage Roles and Relationships

Installation Stage Roles and Relationships

Operations and Maintenance Stage Roles and Relationships
(hide)

Source Destination Role/Relationship
Border Inspection System MaintainerBorder Inspection System Maintains
Border Inspection System ManagerBorder Inspection System Manages
Border Inspection System ManagerBorder Inspection System Operator System Usage Agreement
Border Inspection System OperatorBorder Inspection System Operates
Border Inspection System OwnerBorder Inspection System Maintainer System Maintenance Agreement
Border Inspection System OwnerBorder Inspection System Manager Operations Agreement
Border Inspection System OwnerEmergency Management Center Maintainer Maintenance Data Exchange Agreement
Border Inspection System OwnerEmergency Management Center Owner Information Exchange Agreement
Border Inspection System OwnerEmergency Management Center User Service Usage Agreement
Border Inspection System OwnerEmergency System Operator Application Usage Agreement
Border Inspection System OwnerTraffic Management Center Maintainer Maintenance Data Exchange Agreement
Border Inspection System OwnerTraffic Management Center Owner Information Exchange Agreement
Border Inspection System OwnerTraffic Management Center User Service Usage Agreement
Border Inspection System OwnerTraffic Operations Personnel Application Usage Agreement
Border Inspection System SupplierBorder Inspection System Owner Warranty
Emergency Management Center MaintainerEmergency Management Center Maintains
Emergency Management Center ManagerEmergency Management Center Manages
Emergency Management Center ManagerEmergency System Operator System Usage Agreement
Emergency Management Center OwnerBorder Inspection System Maintainer Maintenance Data Exchange Agreement
Emergency Management Center OwnerBorder Inspection System Operator Application Usage Agreement
Emergency Management Center OwnerBorder Inspection System Owner Information Exchange Agreement
Emergency Management Center OwnerBorder Inspection System User Service Usage Agreement
Emergency Management Center OwnerEmergency Management Center Maintainer System Maintenance Agreement
Emergency Management Center OwnerEmergency Management Center Manager Operations Agreement
Emergency Management Center OwnerMaint and Constr Center Personnel Application Usage Agreement
Emergency Management Center OwnerMaint and Constr Management Center Maintainer Maintenance Data Exchange Agreement
Emergency Management Center OwnerMaint and Constr Management Center Owner Information Exchange Agreement
Emergency Management Center OwnerMaint and Constr Management Center User Service Usage Agreement
Emergency Management Center OwnerMedia Maintainer Maintenance Data Exchange Agreement
Emergency Management Center OwnerMedia Operator Application Usage Agreement
Emergency Management Center OwnerMedia Owner Information Provision Agreement
Emergency Management Center OwnerMedia User Service Usage Agreement
Emergency Management Center OwnerOther Emergency Management Centers Maintainer Maintenance Data Exchange Agreement
Emergency Management Center OwnerOther Emergency Management Centers Operator Application Usage Agreement
Emergency Management Center OwnerOther Emergency Management Centers Owner Information Exchange Agreement
Emergency Management Center OwnerOther Emergency Management Centers User Service Usage Agreement
Emergency Management Center OwnerRail Operations Center Maintainer Maintenance Data Exchange Agreement
Emergency Management Center OwnerRail Operations Center Operator Application Usage Agreement
Emergency Management Center OwnerRail Operations Center Owner Information Exchange Agreement
Emergency Management Center OwnerRail Operations Center User Service Usage Agreement
Emergency Management Center OwnerTIC Operator Application Usage Agreement
Emergency Management Center OwnerTraffic Management Center Maintainer Maintenance Data Exchange Agreement
Emergency Management Center OwnerTraffic Management Center Owner Information Exchange Agreement
Emergency Management Center OwnerTraffic Management Center User Service Usage Agreement
Emergency Management Center OwnerTraffic Operations Personnel Application Usage Agreement
Emergency Management Center OwnerTransit Management Center Maintainer Maintenance Data Exchange Agreement
Emergency Management Center OwnerTransit Management Center Owner Information Provision Agreement
Emergency Management Center OwnerTransit Management Center User Service Usage Agreement
Emergency Management Center OwnerTransit Operations Personnel Application Usage Agreement
Emergency Management Center OwnerTransportation Information Center Maintainer Maintenance Data Exchange Agreement
Emergency Management Center OwnerTransportation Information Center Owner Information Provision Agreement
Emergency Management Center OwnerTransportation Information Center User Service Usage Agreement
Emergency Management Center SupplierEmergency Management Center Owner Warranty
Emergency System OperatorEmergency Management Center Operates
Event Promoter System MaintainerEvent Promoter System Maintains
Event Promoter System ManagerEvent Promoter System Manages
Event Promoter System ManagerEvent Promoter System Operator System Usage Agreement
Event Promoter System OperatorEvent Promoter System Operates
Event Promoter System OwnerEvent Promoter System Maintainer System Maintenance Agreement
Event Promoter System OwnerEvent Promoter System Manager Operations Agreement
Event Promoter System SupplierEvent Promoter System Owner Warranty
ITS Roadway Equipment MaintainerITS Roadway Equipment Maintains
ITS Roadway Equipment ManagerITS Roadway Equipment Manages
ITS Roadway Equipment ManagerMaint and Constr Field Personnel System Usage Agreement
ITS Roadway Equipment OwnerITS Roadway Equipment Maintainer System Maintenance Agreement
ITS Roadway Equipment OwnerITS Roadway Equipment Manager Operations Agreement
ITS Roadway Equipment OwnerOther ITS Roadway Equipment Maintainer Maintenance Data Exchange Agreement
ITS Roadway Equipment OwnerOther ITS Roadway Equipment Operator Application Usage Agreement
ITS Roadway Equipment OwnerOther ITS Roadway Equipment Owner Information Exchange and Action Agreement
ITS Roadway Equipment OwnerOther ITS Roadway Equipment User Service Usage Agreement
ITS Roadway Equipment OwnerTraffic Management Center Maintainer Maintenance Data Exchange Agreement
ITS Roadway Equipment OwnerTraffic Management Center Owner Information Exchange Agreement
ITS Roadway Equipment OwnerTraffic Management Center User Service Usage Agreement
ITS Roadway Equipment OwnerTraffic Operations Personnel Application Usage Agreement
ITS Roadway Equipment SupplierITS Roadway Equipment Owner Warranty
Maint and Constr Center PersonnelMaint and Constr Management Center Operates
Maint and Constr Field PersonnelITS Roadway Equipment Operates
Maint and Constr Management Center MaintainerMaint and Constr Management Center Maintains
Maint and Constr Management Center ManagerMaint and Constr Center Personnel System Usage Agreement
Maint and Constr Management Center ManagerMaint and Constr Management Center Manages
Maint and Constr Management Center OwnerEmergency Management Center Maintainer Maintenance Data Exchange Agreement
Maint and Constr Management Center OwnerEmergency Management Center Owner Information Exchange Agreement
Maint and Constr Management Center OwnerEmergency Management Center User Service Usage Agreement
Maint and Constr Management Center OwnerEmergency System Operator Application Usage Agreement
Maint and Constr Management Center OwnerMaint and Constr Management Center Maintainer System Maintenance Agreement
Maint and Constr Management Center OwnerMaint and Constr Management Center Manager Operations Agreement
Maint and Constr Management Center OwnerOther Maint and Constr Mgmt Centers Maintainer Maintenance Data Exchange Agreement
Maint and Constr Management Center OwnerOther Maint and Constr Mgmt Centers Operator Application Usage Agreement
Maint and Constr Management Center OwnerOther Maint and Constr Mgmt Centers Owner Information Exchange Agreement
Maint and Constr Management Center OwnerOther Maint and Constr Mgmt Centers User Service Usage Agreement
Maint and Constr Management Center OwnerTraffic Management Center Maintainer Maintenance Data Exchange Agreement
Maint and Constr Management Center OwnerTraffic Management Center Owner Information Exchange Agreement
Maint and Constr Management Center OwnerTraffic Management Center User Service Usage Agreement
Maint and Constr Management Center OwnerTraffic Operations Personnel Application Usage Agreement
Maint and Constr Management Center SupplierMaint and Constr Management Center Owner Warranty
Media MaintainerMedia Maintains
Media ManagerMedia Manages
Media ManagerMedia Operator System Usage Agreement
Media OperatorMedia Operates
Media OwnerMedia Maintainer System Maintenance Agreement
Media OwnerMedia Manager Operations Agreement
Media OwnerTraffic Management Center Maintainer Maintenance Data Exchange Agreement
Media OwnerTraffic Management Center Owner Information Exchange Agreement
Media OwnerTraffic Management Center User Service Usage Agreement
Media OwnerTraffic Operations Personnel Application Usage Agreement
Media SupplierMedia Owner Warranty
Other Emergency Management Centers MaintainerOther Emergency Management Centers Maintains
Other Emergency Management Centers ManagerOther Emergency Management Centers Manages
Other Emergency Management Centers ManagerOther Emergency Management Centers Operator System Usage Agreement
Other Emergency Management Centers OperatorOther Emergency Management Centers Operates
Other Emergency Management Centers OwnerEmergency Management Center Maintainer Maintenance Data Exchange Agreement
Other Emergency Management Centers OwnerEmergency Management Center Owner Information Exchange Agreement
Other Emergency Management Centers OwnerEmergency Management Center User Service Usage Agreement
Other Emergency Management Centers OwnerEmergency System Operator Application Usage Agreement
Other Emergency Management Centers OwnerOther Emergency Management Centers Maintainer System Maintenance Agreement
Other Emergency Management Centers OwnerOther Emergency Management Centers Manager Operations Agreement
Other Emergency Management Centers SupplierOther Emergency Management Centers Owner Warranty
Other ITS Roadway Equipment MaintainerOther ITS Roadway Equipment Maintains
Other ITS Roadway Equipment ManagerOther ITS Roadway Equipment Manages
Other ITS Roadway Equipment ManagerOther ITS Roadway Equipment Operator System Usage Agreement
Other ITS Roadway Equipment OperatorOther ITS Roadway Equipment Operates
Other ITS Roadway Equipment OwnerITS Roadway Equipment Maintainer Maintenance Data Exchange Agreement
Other ITS Roadway Equipment OwnerITS Roadway Equipment Owner Information Exchange and Action Agreement
Other ITS Roadway Equipment OwnerITS Roadway Equipment User Service Usage Agreement
Other ITS Roadway Equipment OwnerMaint and Constr Field Personnel Application Usage Agreement
Other ITS Roadway Equipment OwnerOther ITS Roadway Equipment Maintainer System Maintenance Agreement
Other ITS Roadway Equipment OwnerOther ITS Roadway Equipment Manager Operations Agreement
Other ITS Roadway Equipment SupplierOther ITS Roadway Equipment Owner Warranty
Other Maint and Constr Mgmt Centers MaintainerOther Maint and Constr Mgmt Centers Maintains
Other Maint and Constr Mgmt Centers ManagerOther Maint and Constr Mgmt Centers Manages
Other Maint and Constr Mgmt Centers ManagerOther Maint and Constr Mgmt Centers Operator System Usage Agreement
Other Maint and Constr Mgmt Centers OperatorOther Maint and Constr Mgmt Centers Operates
Other Maint and Constr Mgmt Centers OwnerMaint and Constr Center Personnel Application Usage Agreement
Other Maint and Constr Mgmt Centers OwnerMaint and Constr Management Center Maintainer Maintenance Data Exchange Agreement
Other Maint and Constr Mgmt Centers OwnerMaint and Constr Management Center Owner Information Exchange Agreement
Other Maint and Constr Mgmt Centers OwnerMaint and Constr Management Center User Service Usage Agreement
Other Maint and Constr Mgmt Centers OwnerOther Maint and Constr Mgmt Centers Maintainer System Maintenance Agreement
Other Maint and Constr Mgmt Centers OwnerOther Maint and Constr Mgmt Centers Manager Operations Agreement
Other Maint and Constr Mgmt Centers SupplierOther Maint and Constr Mgmt Centers Owner Warranty
Other Traffic Management Centers MaintainerOther Traffic Management Centers Maintains
Other Traffic Management Centers ManagerOther Traffic Management Centers Manages
Other Traffic Management Centers ManagerOther Traffic Management Centers Operator System Usage Agreement
Other Traffic Management Centers OperatorOther Traffic Management Centers Operates
Other Traffic Management Centers OwnerOther Traffic Management Centers Maintainer System Maintenance Agreement
Other Traffic Management Centers OwnerOther Traffic Management Centers Manager Operations Agreement
Other Traffic Management Centers OwnerTraffic Management Center Maintainer Maintenance Data Exchange Agreement
Other Traffic Management Centers OwnerTraffic Management Center Owner Information Exchange Agreement
Other Traffic Management Centers OwnerTraffic Management Center User Service Usage Agreement
Other Traffic Management Centers OwnerTraffic Operations Personnel Application Usage Agreement
Other Traffic Management Centers SupplierOther Traffic Management Centers Owner Warranty
Rail Operations Center MaintainerRail Operations Center Maintains
Rail Operations Center ManagerRail Operations Center Manages
Rail Operations Center ManagerRail Operations Center Operator System Usage Agreement
Rail Operations Center OperatorRail Operations Center Operates
Rail Operations Center OwnerEmergency Management Center Maintainer Maintenance Data Exchange Agreement
Rail Operations Center OwnerEmergency Management Center Owner Information Exchange Agreement
Rail Operations Center OwnerEmergency Management Center User Service Usage Agreement
Rail Operations Center OwnerEmergency System Operator Application Usage Agreement
Rail Operations Center OwnerRail Operations Center Maintainer System Maintenance Agreement
Rail Operations Center OwnerRail Operations Center Manager Operations Agreement
Rail Operations Center SupplierRail Operations Center Owner Warranty
TIC OperatorTransportation Information Center Operates
Traffic Management Center MaintainerTraffic Management Center Maintains
Traffic Management Center ManagerTraffic Management Center Manages
Traffic Management Center ManagerTraffic Operations Personnel System Usage Agreement
Traffic Management Center OwnerBorder Inspection System Maintainer Maintenance Data Exchange Agreement
Traffic Management Center OwnerBorder Inspection System Operator Application Usage Agreement
Traffic Management Center OwnerBorder Inspection System Owner Information Exchange Agreement
Traffic Management Center OwnerBorder Inspection System User Service Usage Agreement
Traffic Management Center OwnerEmergency Management Center Maintainer Maintenance Data Exchange Agreement
Traffic Management Center OwnerEmergency Management Center Owner Information Exchange Agreement
Traffic Management Center OwnerEmergency Management Center User Service Usage Agreement
Traffic Management Center OwnerEmergency System Operator Application Usage Agreement
Traffic Management Center OwnerEvent Promoter System Maintainer Maintenance Data Exchange Agreement
Traffic Management Center OwnerEvent Promoter System Operator Application Usage Agreement
Traffic Management Center OwnerEvent Promoter System Owner Information Provision Agreement
Traffic Management Center OwnerEvent Promoter System User Service Usage Agreement
Traffic Management Center OwnerITS Roadway Equipment Maintainer Maintenance Data Exchange Agreement
Traffic Management Center OwnerITS Roadway Equipment Owner Information Exchange Agreement
Traffic Management Center OwnerITS Roadway Equipment User Service Usage Agreement
Traffic Management Center OwnerMaint and Constr Center Personnel Application Usage Agreement
Traffic Management Center OwnerMaint and Constr Field Personnel Application Usage Agreement
Traffic Management Center OwnerMaint and Constr Management Center Maintainer Maintenance Data Exchange Agreement
Traffic Management Center OwnerMaint and Constr Management Center Owner Information Exchange Agreement
Traffic Management Center OwnerMaint and Constr Management Center User Service Usage Agreement
Traffic Management Center OwnerMedia Maintainer Maintenance Data Exchange Agreement
Traffic Management Center OwnerMedia Operator Application Usage Agreement
Traffic Management Center OwnerMedia Owner Information Exchange Agreement
Traffic Management Center OwnerMedia User Service Usage Agreement
Traffic Management Center OwnerOther Traffic Management Centers Maintainer Maintenance Data Exchange Agreement
Traffic Management Center OwnerOther Traffic Management Centers Operator Application Usage Agreement
Traffic Management Center OwnerOther Traffic Management Centers Owner Information Exchange Agreement
Traffic Management Center OwnerOther Traffic Management Centers User Service Usage Agreement
Traffic Management Center OwnerTIC Operator Application Usage Agreement
Traffic Management Center OwnerTraffic Management Center Maintainer System Maintenance Agreement
Traffic Management Center OwnerTraffic Management Center Manager Operations Agreement
Traffic Management Center OwnerTransportation Information Center Maintainer Maintenance Data Exchange Agreement
Traffic Management Center OwnerTransportation Information Center Owner Information Provision Agreement
Traffic Management Center OwnerTransportation Information Center User Service Usage Agreement
Traffic Management Center SupplierTraffic Management Center Owner Warranty
Traffic Operations PersonnelTraffic Management Center Operates
Transit Management Center MaintainerTransit Management Center Maintains
Transit Management Center ManagerTransit Management Center Manages
Transit Management Center ManagerTransit Operations Personnel System Usage Agreement
Transit Management Center OwnerTransit Management Center Maintainer System Maintenance Agreement
Transit Management Center OwnerTransit Management Center Manager Operations Agreement
Transit Management Center SupplierTransit Management Center Owner Warranty
Transit Operations PersonnelTransit Management Center Operates
Transportation Information Center MaintainerTransportation Information Center Maintains
Transportation Information Center ManagerTIC Operator System Usage Agreement
Transportation Information Center ManagerTransportation Information Center Manages
Transportation Information Center OwnerTransportation Information Center Maintainer System Maintenance Agreement
Transportation Information Center OwnerTransportation Information Center Manager Operations Agreement
Transportation Information Center SupplierTransportation Information Center Owner Warranty

Functional

This service package includes the following Functional View PSpecs:

Physical Object Functional Object PSpec Number PSpec Name
Border Inspection System Border Inspection 2.8.4.4 Perform Border Inspection
2.8.4.5 Manage Border Area Security and Traffic
Emergency Management Center Emergency Response Management 5.1.1.3 Collect Incident And Event Data
5.1.2 Determine Coordinated Response Plan
5.1.3 Communicate Emergency Status
5.1.4 Manage Emergency Response
5.1.5 Manage Emergency Service Allocation Store
5.2 Provide Operator Interface for Emergency Data
5.3.1 Select Response Mode
5.7.1 Assess System Status For Disasters
5.7.2 Provide Disaster Response Coordination
5.7.3 Assess System Status For Evacuation
ITS Roadway Equipment Roadway Incident Detection 1.1.1.1 Process Traffic Sensor Data
1.3.1.3 Process Traffic Images
Maint and Constr Management Center MCM Incident Management 9.1.7 Process Road Network Information
9.2.2 Status Current M&C Activities and Transportation Infrastructure
9.2.3.4 Manage M&C Resource Needs
Traffic Management Center TMC Incident Detection 1.1.4.1 Retrieve Traffic Data
1.1.4.2 Provide Traffic Operations Personnel Traffic Data Interface
1.1.5 Exchange Data with Other Traffic Centers
1.3.1.1 Analyze Traffic Data for Incidents
1.3.1.2 Maintain Static Data for Incident Management
1.3.2.1 Store Possible Incident Data
1.3.2.2 Review and Classify Possible Incidents
1.3.2.3 Review and Classify Planned Events
1.3.2.4 Provide Planned Events Store Interface
1.3.2.5 Provide Current Incidents Store Interface
1.3.4.2 Provide Traffic Operations Personnel Incident Interface
1.3.4.5 Process Video Data
TMC Incident Dispatch Coordination 1.1.4.1 Retrieve Traffic Data
1.1.5 Exchange Data with Other Traffic Centers
1.3.2.1 Store Possible Incident Data
1.3.2.2 Review and Classify Possible Incidents
1.3.2.3 Review and Classify Planned Events
1.3.2.6 Manage Traffic Routing
1.3.3.1 Respond to Current Incidents
1.3.4.1 Retrieve Incident Data
1.3.4.2 Provide Traffic Operations Personnel Incident Interface
1.3.4.3 Provide Media Incident Data Interface
1.3.4.4 Manage Resources for Incidents
1.3.5 Manage Incident Response Planning and Traffic Management Decision Support
1.3.6 Traffic Disaster Response Control
1.3.7 Traffic Evacuation Control

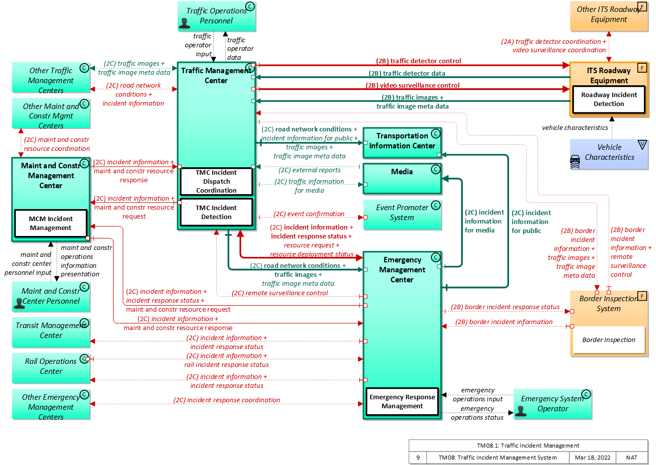
Physical

The physical diagram can be viewed in SVG or PNG format and the current format is SVG.
SVG Diagram
PNG Diagram


Display Legend in SVG or PNG

Includes Physical Objects:

Physical Object Class Description
Border Inspection System Field 'Border Inspection System' represents data systems used at the border for the inspection of people or goods. It supports immigration, customs (trade), agricultural, and FDA inspections as applicable. It includes sensors and surveillance systems to identify and classify drivers and their cargo as they approach a border crossing, the systems used to interface with the back-office administration systems and provide information on status of the crossing or events.
Emergency Management Center Center The 'Emergency Management Center' represents systems that support incident management, disaster response and evacuation, security monitoring, and other security and public safety-oriented ITS applications. It includes the functions associated with fixed and mobile public safety communications centers including public safety call taker and dispatch centers operated by police (including transit police), fire, and emergency medical services. It includes the functions associated with Emergency Operations Centers that are activated at local, regional, state, and federal levels for emergencies and the portable and transportable systems that support Incident Command System operations at an incident. This Center also represents systems associated with towing and recovery, freeway service patrols, HAZMAT response teams, and mayday service providers. It manages sensor and surveillance equipment used to enhance transportation security of the roadway infrastructure (including bridges, tunnels, interchanges, and other key roadway segments) and the public transportation system (including transit vehicles, public areas such as transit stops and stations, facilities such as transit yards, and transit infrastructure such as rail, bridges, tunnels, or bus guideways). It provides security/surveillance services to improve traveler security in public areas not a part of the public transportation system. It monitors alerts, advisories, and other threat information and prepares for and responds to identified emergencies. It coordinates emergency response involving multiple agencies with peer centers. It stores, coordinates, and utilizes emergency response and evacuation plans to facilitate this coordinated response. Emergency situation information including damage assessments, response status, evacuation information, and resource information are shared The Emergency Management Center also provides a focal point for coordination of the emergency and evacuation information that is provided to the traveling public, including wide-area alerts when immediate public notification is warranted. It tracks and manages emergency vehicle fleets using real-time road network status and routing information from the other centers to aid in selecting the emergency vehicle(s) and routes, and works with other relevant centers to tailor traffic control to support emergency vehicle ingress and egress, implementation of special traffic restrictions and closures, evacuation traffic control plans, and other special strategies that adapt the transportation system to better meet the unique demands of an emergency.
Emergency System Operator Center 'Emergency System Operator' represents the public safety personnel that monitor emergency requests, (including those from the E911 Operator) and set up pre-defined responses to be executed by an emergency management system. The operator may also override predefined responses where it is observed that they are not achieving the desired result. This also includes dispatchers who manage an emergency fleet (police, fire, ambulance, HAZMAT, etc.) or higher order emergency managers who provide response coordination during emergencies.
Event Promoter System Center 'Event Promoter System' represents Special Event Sponsors that have knowledge of events that may impact travel on roadways or other modal means. Examples of special event sponsors include sporting events, conventions, motorcades/parades, and public/political events. These promoters interface to the ITS to provide event information such as date, time, estimated duration, location, and any other information pertinent to traffic movement in the surrounding area.
ITS Roadway Equipment Field 'ITS Roadway Equipment' represents the ITS equipment that is distributed on and along the roadway that monitors and controls traffic and monitors and manages the roadway. This physical object includes traffic detectors, environmental sensors, traffic signals, highway advisory radios, dynamic message signs, CCTV cameras and video image processing systems, grade crossing warning systems, and ramp metering systems. Lane management systems and barrier systems that control access to transportation infrastructure such as roadways, bridges and tunnels are also included. This object also provides environmental monitoring including sensors that measure road conditions, surface weather, and vehicle emissions. Work zone systems including work zone surveillance, traffic control, driver warning, and work crew safety systems are also included.
Maint and Constr Center Personnel Center The people that directly interface with a Maintenance and Construction Management Center. These personnel interact with fleet dispatch and management systems, road maintenance systems, incident management systems, work plan scheduling systems, and work zone management systems. They provide operator data and command inputs to direct system operations to varying degrees depending on the type of system and the deployment scenario.
Maint and Constr Management Center Center The 'Maint and Constr Management Center' monitors and manages roadway infrastructure construction and maintenance activities. Representing both public agencies and private contractors that provide these functions, this physical object manages fleets of maintenance, construction, or special service vehicles (e.g., snow and ice control equipment). The physical object receives a wide range of status information from these vehicles and performs vehicle dispatch, routing, and resource management for the vehicle fleets and associated equipment. The physical object participates in incident response by deploying maintenance and construction resources to an incident scene, in coordination with other center physical objects. The physical object manages equipment at the roadside, including environmental sensors and automated systems that monitor and mitigate adverse road and surface weather conditions. It manages the repair and maintenance of both non-ITS and ITS equipment including the traffic controllers, detectors, dynamic message signs, signals, and other equipment associated with the roadway infrastructure. Weather information is collected and fused with other data sources and used to support advanced decision support systems. The physical object remotely monitors and manages ITS capabilities in work zones, gathering, storing, and disseminating work zone information to other systems. It manages traffic in the vicinity of the work zone and advises drivers of work zone status (either directly at the roadside or through an interface with the Transportation Information Center or Traffic Management Center physical objects.) Construction and maintenance activities are tracked and coordinated with other systems, improving the quality and accuracy of information available regarding closures and other roadway construction and maintenance activities.
Media Center 'Media' represents the information systems that provide traffic reports, travel conditions, and other transportation-related news services to the traveling public through radio, TV, and other media. Traffic and travel advisory information that are collected by ITS are provided to this object. It is also a source for traffic flow information, incident and special event information, and other events that may have implications for the transportation system.
Other Emergency Management Centers Center 'Other Emergency Management Centers' provides a source and destination for information flows between various communications centers operated by public safety agencies, emergency management agencies, other allied agencies, and private companies that participate in coordinated management of transportation-related incidents, including disasters. The interface represented by this object enables emergency management activities to be coordinated across jurisdictional boundaries and between functional areas, supporting requirements for general networks connecting many allied agencies. It also supports interface to other allied agencies like utility companies that also participate in the coordinated response to selected highway-related incidents.
Other ITS Roadway Equipment Field Representing another set of ITS Roadway Equipment, 'Other ITS Roadway Equipment' supports 'field device' to 'field device' communication and coordination, and provides a source and destination for information that may be exchanged between ITS Roadway Equipment. The interface enables direct coordination between field equipment. Examples include the direct interface between sensors and other roadway devices (e.g., Dynamic Message Signs) and the direct interface between roadway devices (e.g., between a Signal System Master and Signal System Local equipment) or a connection between an arterial signal system master and a ramp meter controller.
Other Maint and Constr Mgmt Centers Center Representing another Maintenance and Construction Management Center, 'Other Maint and Constr Mgmt Centers' is intended to provide a source and destination for ITS information flows between maintenance and construction management functions. It enables maintenance and construction operations to be coordinated across jurisdictions or between public and private sectors.
Other Traffic Management Centers Center Representing another Traffic Management Center, 'Other Traffic Management Centers' is intended to provide a source and destination for information exchange between peer (e.g. inter-regional) traffic management functions. It enables traffic management activities to be coordinated across different jurisdictional areas.
Rail Operations Center Center 'Rail Operations Center' represents the (usually) centralized control point for a substantial segment of a freight railroad's operations and maintenance activities. It is roughly the railroad equivalent to a highway Traffic Management Center. It is the source and destination of information that can be used to coordinate rail and highway traffic management and maintenance operations. It is also the source and destination for incident, incident response, disaster, or evacuation information that is exchanged with an Emergency Management Center. The use of a single object for multiple sources and destination for information exchange with railroads implies the need for a single, consistent interface between a given railroad's operations and maintenance activities and ITS.
Social Media Center 'Social Media' provides forums for social interaction and opportunities for gathering and distributing traveler information. These sites provide crowd sourced information and the opportunity to provide traveler information to specific communities of interest. Examples include Facebook, Twitter, and LinkedIn. Each social media platform offers its own tools and API that allow integration of web content into a shared social media experience.
Traffic Management Center Center The 'Traffic Management Center' monitors and controls traffic and the road network. It represents centers that manage a broad range of transportation facilities including freeway systems, rural and suburban highway systems, and urban and suburban traffic control systems. It communicates with ITS Roadway Equipment and Connected Vehicle Roadside Equipment (RSE) to monitor and manage traffic flow and monitor the condition of the roadway, surrounding environmental conditions, and field equipment status. It manages traffic and transportation resources to support allied agencies in responding to, and recovering from, incidents ranging from minor traffic incidents through major disasters.
Traffic Operations Personnel Center 'Traffic Operations Personnel' represents the people that operate a traffic management center. These personnel interact with traffic control systems, traffic surveillance systems, incident management systems, work zone management systems, and travel demand management systems. They provide operator data and command inputs to direct system operations to varying degrees depending on the type of system and the deployment scenario.
Transit Management Center Center The 'Transit Management Center' manages transit vehicle fleets and coordinates with other modes and transportation services. It provides operations, maintenance, customer information, planning and management functions for the transit property. It spans distinct central dispatch and garage management systems and supports the spectrum of fixed route, flexible route, paratransit services, transit rail, and bus rapid transit (BRT) service. The physical object's interfaces support communication between transit departments and with other operating entities such as emergency response services and traffic management systems.
Transportation Information Center Center The 'Transportation Information Center' collects, processes, stores, and disseminates transportation information to system operators and the traveling public. The physical object can play several different roles in an integrated ITS. In one role, the TIC provides a data collection, fusing, and repackaging function, collecting information from transportation system operators and redistributing this information to other system operators in the region and other TICs. In this information redistribution role, the TIC provides a bridge between the various transportation systems that produce the information and the other TICs and their subscribers that use the information. The second role of a TIC is focused on delivery of traveler information to subscribers and the public at large. Information provided includes basic advisories, traffic and road conditions, transit schedule information, yellow pages information, ride matching information, and parking information. The TIC is commonly implemented as a website or a web-based application service, but it represents any traveler information distribution service.
Vehicle Characteristics Vehicle 'Vehicle Characteristics' represents the external view of individual vehicles of any class from cars and light trucks up to large commercial vehicles and down to micromobility vehicles (MMVs). It includes vehicle physical characteristics such as height, width, length, weight, and other properties (e.g., magnetic properties, number of axles, occupants, emissions) of individual vehicles that can be sensed and measured or classified. This physical object represents the physical properties of vehicles that can be sensed by vehicle-based or infrastructure-based sensors to support vehicle automation and traffic sensor systems. The analog properties provided by this terminator represent the sensor inputs that are used to detect and assess vehicle(s) within the sensor's range to support safe AV operation and/or responsive and safe traffic management.

Includes Functional Objects:

Functional Object Description Physical Object
Border Inspection 'Border Inspection' manages and supports primary and secondary inspections at the border crossing. Border Inspection System
Emergency Response Management 'Emergency Response Management' provides the strategic emergency response capabilities and broad inter-agency interfaces that are implemented for extraordinary incidents and disasters that require response from outside the local community. It provides the functional capabilities and interfaces commonly associated with Emergency Operations Centers. It develops and stores emergency response plans and manages overall coordinated response to emergencies. It monitors real-time information on the state of the regional transportation system including current traffic and road conditions, weather conditions, special event and incident information. It tracks the availability of resources and assists in the appropriate allocation of these resources for a particular emergency response. It also provides coordination between multiple allied agencies before and during emergencies to implement emergency response plans and track progress through the incident. It also coordinates with the public through the Emergency Telecommunication Systems (e.g., Reverse 911). It coordinates with public health systems to provide the most appropriate response for emergencies involving biological or other medical hazards. Emergency Management Center
MCM Incident Management 'MCM Incident Management' supports maintenance and construction participation in coordinated incident response. Incident notifications are shared, incident response resources are managed, and the overall incident situation and incident response status is coordinated among allied response organizations. Maint and Constr Management Center
Roadway Incident Detection 'Roadway Incident Detection' provides incident detection using traffic detectors and surveillance equipment. It monitors for unusual traffic conditions that may indicate an incident or processes surveillance images, watching for potential incidents. It provides potential incident information as well as traffic flow and images to the center for processing and presentation to traffic operations personnel. ITS Roadway Equipment
TMC Incident Detection 'TMC Incident Detection' identifies and reports incidents to Traffic Operations Personnel. It remotely monitors and controls traffic sensor and surveillance systems that support incident detection and verification. It analyzes and reduces the collected sensor and surveillance data, external alerting and advisory and incident reporting systems, anticipated demand information from intermodal freight depots, border crossings, special event information, and identifies and reports incidents and hazardous conditions Traffic Management Center
TMC Incident Dispatch Coordination 'TMC Incident Dispatch Coordination' formulates and manages an incident response that takes into account the incident potential, incident impacts, and resources required for incident management. It provides information to support dispatch and routing of emergency response and service vehicles as well as coordination with other cooperating agencies. It provides access to traffic management resources that provide surveillance of the incident, traffic control in the surrounding area, and support for the incident response. It monitors the incident response and collects performance measures such as incident response and clearance times. Traffic Management Center

Includes Information Flows:

Information Flow Description
border incident information Notification of existence of incident in the vicinity of the border. Information would include expected severity, location, time and nature of incident. As additional information is gathered and the incident evolves, updated incident information is provided.
border incident response status Status of the current incident response at a border crossing, including a summary of incident status and its impact on the transportation system, traffic management strategies implemented at the site (e.g., closures, diversions, traffic signal control overrides), and current and planned response activities.
emergency operations input Emergency operator input supporting call taking, dispatch, emergency operations, security monitoring, and other operations and communications center operator functions.
emergency operations status Presentation of information to the operator including emergency operations data, supporting a range of emergency operating positions including call taker, dispatch, emergency operations, security monitoring, and various other operations and communications center operator positions.
event confirmation Confirmation that special event details have been received and processed.
external reports Traffic and incident information that is collected by the media through a variety of mechanisms (e.g., radio station call-in programs, air surveillance).
incident information Notification of existence of incident and expected severity, location, time and nature of incident. As additional information is gathered and the incident evolves, updated incident information is provided. Incidents include any event that impacts transportation system operation ranging from routine incidents (e.g., disabled vehicle at the side of the road) through large-scale natural or human-caused disasters that involve loss of life, injuries, extensive property damage, and multi-jurisdictional response. This also includes special events, closures, and other planned events that may impact the transportation system.
incident information for media Report of current desensitized incident information prepared for public dissemination through channels that are generally publicly available and free, e.g., broadcast radio, TV, social media.
incident information for public Report of current desensitized incident information prepared for public dissemination.
incident response coordination Incident response procedures and current incident response status that are shared between allied response agencies to support a coordinated response to incidents. This flow provides current situation information, including a summary of incident status and its impact on the transportation system and other infrastructure, and current and planned response activities. This flow also coordinates a positive hand off of responsibility for all or part of an incident response between agencies.
incident response status Status of the current incident response including a summary of incident status and its impact on the transportation system, traffic management strategies implemented at the site (e.g., closures, diversions, traffic signal control overrides), and current and planned response activities.
maint and constr center personnel input User input from maintenance and construction center personnel including routing information, scheduling data, dispatch instructions, device configuration and control, resource allocations, alerts, incident and emergency response plan coordination.
maint and constr operations information presentation Presentation of maintenance and construction operations information to center personnel. This information includes maintenance resource status (vehicles, equipment, and personnel), work schedule information, work status, road and weather conditions, traffic information, incident information and associated resource requests, security alerts, emergency response plans and a range of other information that supports efficient maintenance and construction operations and planning.
maint and constr resource coordination Request for road maintenance and construction resources that can be used in the diversion of traffic (cones, portable signs), clearance of a road hazard, repair of ancillary damage, or any other incident response.
maint and constr resource request Request for road maintenance and construction resources that can be used in the diversion of traffic (cones, portable signs), clearance of a road hazard, repair of ancillary damage, or any other incident response. The request may poll for resource availability or request pre-staging, staging, or immediate dispatch of resources.
maint and constr resource response Current status of maintenance and construction resources including availability and deployment status. General resource inventory information covering vehicles, equipment, materials, and people and specific resource deployment status may be included.
rail incident response status Status of the rail system’s response to current incidents.
remote surveillance control The control commands used to remotely operate another center's sensors or surveillance equipment so that roadside surveillance assets can be shared by more than one agency.
resource deployment status Status of resource deployment identifying the resources (vehicles, equipment, materials, and personnel) available and their current status. General resource inventory information and specific status of deployed resources may be included.
resource request A request for resources to implement special traffic control measures, assist in clean up, verify an incident, etc. The request may poll for resource availability or request pre-staging, staging, or immediate deployment of resources. Resources may be explicitly requested or a service may be requested and the specific resource deployment may be determined by the responding agency.
road network conditions Current and forecasted traffic information, road and weather conditions, and other road network status. Either raw data, processed data, or some combination of both may be provided by this flow. Information on diversions and alternate routes, closures, and special traffic restrictions (lane/shoulder use, weight restrictions, width restrictions, HOV requirements) in effect is included.
road network traffic situation data Aggregated route usage, travel times, and other aggregated measures based on data collected from probe vehicles. Raw and/or filtered vehicle control events may also be included to support incident detection. This flow represents aggregate data collected from many probe data collection points (e.g., CVRSEs or MECs) and/or from wide-area wireless communications with probe vehicles covering an area of interest or region.
traffic detector control Information used to configure and control traffic detector systems such as inductive loop detectors and machine vision sensors.
traffic detector coordination The direct flow of information between field equipment. This includes information used to configure and control traffic detector systems such as inductive loop detectors and machine vision sensors Raw and/or processed traffic detector data is returned that allows derivation of traffic flow variables (e.g., speed, volume, and density measures) and associated information (e.g., congestion, potential incidents). This flow includes the traffic data and the operational status of the traffic detectors
traffic detector data Raw and/or processed traffic detector data which allows derivation of traffic flow variables (e.g., speed, volume, and density measures) and associated information (e.g., congestion, potential incidents). This flow includes the traffic data and the operational status of the traffic detectors
traffic image meta data Meta data that describes traffic images. Traffic images (video) are in another flow.
traffic images High fidelity, real-time traffic images suitable for surveillance monitoring by the operator or for use in machine vision applications. This flow includes the images. Meta data that describes the images is contained in another flow.
traffic information for media Report of traffic conditions of wide public interest including traffic incident reports for public dissemination through channels that are generally publicly available and free, e.g., broadcast radio, TV, social media. The reports may also include information on diversions and alternate routes, closures, and special traffic restrictions in effect.
traffic operator data Presentation of traffic operations data to the operator including traffic conditions, current operating status of field equipment, maintenance activity status, incident status, video images, security alerts, emergency response plan updates and other information. This data keeps the operator appraised of current road network status, provides feedback to the operator as traffic control actions are implemented, provides transportation security inputs, and supports review of historical data and preparation for future traffic operations activities.
traffic operator input User input from traffic operations personnel including requests for information, configuration changes, commands to adjust current traffic control strategies (e.g., adjust signal timing plans, change DMS messages), and other traffic operations data entry.
traveler sourced updates Traveler posts on traffic and road conditions, parking availability, transit services, traveler services, shelter information, hazards, debris, obstacles, and other real-time crowd-sourced data that may be shared with other travelers.
vehicle characteristics The physical or visible characteristics of individual vehicles that can be used to detect, classify, and monitor vehicles and imaged to uniquely identify vehicles and characterize their performance (e.g., speed, occupants, emissions).
video surveillance control Information used to configure and control video surveillance systems.
video surveillance coordination The direct flow of information between field equipment. This includes information used to configure and control video surveillance systems and the high fidelity, real-time traffic images and associated meta data that are returned.

Goals and Objectives

Associated Planning Factors and Goals

Planning Factor Goal

Associated Objective Categories

Objective Category

Associated Objectives and Performance Measures

Objective Performance Measure


 
Since the mapping between objectives and service packages is not always straight-forward and often situation-dependent, these mappings should only be used as a starting point. Users should do their own analysis to identify the best service packages for their region.

Needs and Requirements

Need Functional Object Requirement

Related Sources

Document Name Version Publication Date
None


Security

In order to participate in this service package, each physical object should meet or exceed the following security levels.

Physical Object Security
Physical Object Confidentiality Integrity Availability Security Class
Border Inspection System Moderate High Moderate Class 3
Emergency Management Center High High Moderate Class 4
Event Promoter System Moderate Moderate Moderate Class 2
ITS Roadway Equipment Moderate Moderate Moderate Class 2
Maint and Constr Management Center High High Moderate Class 4
Media Low Moderate Moderate Class 1
Other Emergency Management Centers Moderate Moderate Moderate Class 2
Other ITS Roadway Equipment Moderate Moderate Moderate Class 2
Other Maint and Constr Mgmt Centers Moderate Moderate Moderate Class 2
Other Traffic Management Centers High High Moderate Class 4
Rail Operations Center High High Moderate Class 4
Social Media  
Traffic Management Center High High Moderate Class 4
Transit Management Center High High Moderate Class 4
Transportation Information Center Low Low Moderate Class 1
Vehicle Characteristics  



In order to participate in this service package, each information flow triple should meet or exceed the following security levels.

Information Flow Security
Source Destination Information Flow Confidentiality Integrity Availability
Basis Basis Basis
Border Inspection System Emergency Management Center border incident information Moderate Moderate Moderate
May include PII in more detailed implementations. Incident information will typically trigger asset response, so if inaccurate or not timely could lead to inappropriate assignments. Incident information will typically trigger asset response, so if inaccurate or not timely could lead to inappropriate assignments.
Border Inspection System Traffic Management Center border incident information Moderate Moderate Moderate
May include PII in more detailed implementations. Incident information will typically trigger asset response, so if inaccurate or not timely could lead to inappropriate assignments. Incident information will typically trigger asset response, so if inaccurate or not timely could lead to inappropriate assignments.
Border Inspection System Traffic Management Center remote surveillance control Moderate High Moderate
Control flows, even for seemingly innocent devices, should be kept confidential to minimize attack vectors. While an individual installation may not be particularly impacted by a cyberattack of its sensor network, another installation might be severely impacted, and different installations are likely to use similar methods, so compromising one leads to compromising all. DISC: NYC believes this to be low: "This information is directly observable." Control flows, even for seemingly innocent devices, should have MODERATE integrity at minimum, just to guarantee that intended control messages are received. Incorrect, corrupted, intercepted and modified control messages can or will result in target field devices not behaving according to operator intent. The severity of this depends on the type of device, which is why some devices are set MODERATE and some HIGH. From NYC: The information sent from TMC directly affect the ITS-RE speed “announcement”. Control flow availability is related to the criticality of being able to remotely control the device. For most devices, this is MODERATE. For purely passive devices with no incident relationship, this will be LOW. All devices should have default modes that enable them to operate without backhaul connectivity, so no device warrants a HIGH.. From NYC: The ITS-RE can work accordingly or in fail-safe if information is not available.
Emergency Management Center Border Inspection System border incident response status Moderate Moderate Moderate
Unlikely to include PII, but implies condition of incident, which if incident information flow included PII, may be related to PII. Incident information will typically trigger asset response, so if inaccurate or not timely could lead to inappropriate assignments. Incident information will typically trigger asset response, so if inaccurate or not timely could lead to inappropriate assignments.
Emergency Management Center Emergency System Operator emergency operations status Moderate High High
Emergency system controls should not be casually viewable as they impact the availability of emergency services, which if known could be leveraged for illegal activity. Backoffice operations flows should generally be correct and available as these are the primary interface between operators and system. Backoffice operations flows should generally be correct and available as these are the primary interface between operators and system.
Emergency Management Center Maint and Constr Management Center incident information High Moderate Moderate
This data contains all of the information regarding the incident. This could include personal information regarding persons involved in the incident. It could also include sensitive information regarding special events or closures. Minor discrepancies in this data should not have a catastrophic effect, but it should be reasonably controlled and accurate. A few missed messages should not have a significant effect. However, most messages should make it through and the EMC should be able to know if the M&CMC has received a message.
Emergency Management Center Maint and Constr Management Center incident response status Moderate Moderate Moderate
This flow implies details of an incident, which could be used by an attacker as intelligence gathering and target assessment. If this data is incorrect or unavailable then maintenance assets may not be appropriately assigned, resulting in inefficient use of maintenance assets and higher overall downtime in the incident locale. If this data is incorrect or unavailable then maintenance assets may not be appropriately assigned, resulting in inefficient use of maintenance assets and higher overall downtime in the incident locale.
Emergency Management Center Maint and Constr Management Center maint and constr resource request Moderate Moderate Moderate
This flow implies details of an incident, which could be used by an attacker as intelligence gathering and target assessment. If this data is incorrect or unavailable then maintenance assets may not be appropriately assigned, resulting in inefficient use of maintenance assets and higher overall downtime in the incident locale. This flow enables the response to work zones and incidents; depending on the use, the requirements may be LOW. Generally however we assume it is used for incident response and clean-up, which can have a significant impact, thus MODERATE.
Emergency Management Center Media incident information for media Low Moderate Moderate
This information is intended for distribution to all members of the traveling public. Incident information needs to be accurate, as it will be used by travelers to make decisions regarding their travel. Inaccurate or corrupted data could reduce overall mobility and certainly impact individual drivers. There should be other means for getting this information, but as this is the 'source flow' for a wide area broadcast with a huge potential distribution, the breadth of the impact covers all travelers.
Emergency Management Center Other Emergency Management Centers incident response coordination Moderate Moderate Moderate
Will include incident-specific information that could be used by a hostile attacker to target emergency resources, or to avoid those resources in the commission of a crime. Since this is used to coordinate emergency response, if this flow is unavailable, incorrect or corrupted the response may not be appropriate, comprimising safety and mobility. Since this is used to coordinate emergency response, if this flow is unavailable, incorrect or corrupted the response may not be appropriate, comprimising safety and mobility.
Emergency Management Center Rail Operations Center incident information High Moderate Moderate
This data contains all of the information regarding the incident. This could include personal information regarding persons involved in the incident. It could also include sensitive information regarding special events or closures. Minor discrepancies in this data should not have a catastrophic effect, but it should be reasonably controlled and accurate. A few missed messages should not have a significant effect. However, most messages should make it through and the EMC should be able to know if the Rail Operations Center has received a message.
Emergency Management Center Rail Operations Center incident response status Moderate Moderate Moderate
This flow implies details of an incident, which could be used by an attacker as intelligence gathering and target assessment. If this data is incorrect or unavailable then maintenance assets may not be appropriately assigned, resulting in inefficient use of maintenance assets and higher overall downtime in the incident locale. If this data is incorrect or unavailable then maintenance assets may not be appropriately assigned, resulting in inefficient use of maintenance assets and higher overall downtime in the incident locale.
Emergency Management Center Social Media incident information for media Low Moderate Moderate
This information is intended for distribution to all members of the traveling public. Incident information needs to be accurate, as it will be used by travelers to make decisions regarding their travel. Inaccurate or corrupted data could reduce overall mobility and certainly impact individual drivers. There should be other means for getting this information, but as this is the 'source flow' for a wide area broadcast with a huge potential distribution, the breadth of the impact covers all travelers.
Emergency Management Center Traffic Management Center incident information High Moderate Moderate
This data contains all of the information regarding the incident. This could include personal information regarding persons involved in the incident. It could also include sensitive information regarding special events or closures. Minor discrepancies in this data should not have a catastrophic effect, but it should be reasonably controlled and accurate. A few missed messages should not have a significant effect. However, most messages should make it through and the EMC should be able to know if the TMC has received a message.
Emergency Management Center Traffic Management Center incident response status Moderate Moderate Moderate
This flow implies details of an incident, which could be used by an attacker as intelligence gathering and target assessment. If this data is incorrect or unavailable then maintenance assets may not be appropriately assigned, resulting in inefficient use of maintenance assets and higher overall downtime in the incident locale. If this data is incorrect or unavailable then maintenance assets may not be appropriately assigned, resulting in inefficient use of maintenance assets and higher overall downtime in the incident locale.
Emergency Management Center Traffic Management Center remote surveillance control Moderate High Moderate
Control flows, even for seemingly innocent devices, should be kept confidential to minimize attack vectors. While an individual installation may not be particularly impacted by a cyberattack of its sensor network, another installation might be severely impacted, and different installations are likely to use similar methods, so compromising one leads to compromising all. DISC: NYC believes this to be low: "This information is directly observable." Control flows, even for seemingly innocent devices, should have MODERATE integrity at minimum, just to guarantee that intended control messages are received. Incorrect, corrupted, intercepted and modified control messages can or will result in target field devices not behaving according to operator intent. The severity of this depends on the type of device, which is why some devices are set MODERATE and some HIGH. From NYC: The information sent from TMC directly affect the ITS-RE speed “announcement”. Control flow availability is related to the criticality of being able to remotely control the device. For most devices, this is MODERATE. For purely passive devices with no incident relationship, this will be LOW. All devices should have default modes that enable them to operate without backhaul connectivity, so no device warrants a HIGH.. From NYC: The ITS-RE can work accordingly or in fail-safe if information is not available.
Emergency Management Center Traffic Management Center resource deployment status Moderate Moderate Moderate
This details resource allocation, which if intercepted by a hostile actor could be used to identify weak points or resource-related targets. If this data is incorrect, corrupted or unavailable then maintenance assets may not be appropriately assigned, resulting in inefficient use of maintenance assets and higher overall downtime in the incident locale. If this data is incorrect, corrupted or unavailable then maintenance assets may not be appropriately assigned, resulting in inefficient use of maintenance assets and higher overall downtime in the incident locale.
Emergency Management Center Traffic Management Center resource request Moderate Moderate Moderate
This flow implies details of an incident, which could be used by an attacker as intelligence gathering and target assessment. If this data is incorrect or unavailable then maintenance assets may not be appropriately assigned, resulting in inefficient use of maintenance assets and higher overall downtime in the incident locale. This flow enables the response to work zones and incidents; depending on the use, the requirements may be LOW. Generally however we assume it is used for incident response and clean-up, which can have a significant impact, thus MODERATE.
Emergency Management Center Transit Management Center incident information High Moderate Moderate
This data contains all of the information regarding the incident. This could include personal information regarding persons involved in the incident. It could also include sensitive information regarding special events or closures. Minor discrepancies in this data should not have a catastrophic effect, but it should be reasonably controlled and accurate. A few missed messages should not have a significant effect. However, most messages should make it through and the EMC should be able to know if the Transit Management Center has received a message.
Emergency Management Center Transit Management Center incident response status Moderate Moderate Moderate
This flow implies details of an incident, which could be used by an attacker as intelligence gathering and target assessment. If this data is incorrect or unavailable then maintenance assets may not be appropriately assigned, resulting in inefficient use of maintenance assets and higher overall downtime in the incident locale. If this data is incorrect or unavailable then maintenance assets may not be appropriately assigned, resulting in inefficient use of maintenance assets and higher overall downtime in the incident locale.
Emergency Management Center Transportation Information Center incident information for public Low Moderate Moderate
Generally, center-originating flows destined for a TIC don't contain any personal or confidential information, and are eventually intended for some kind of public consumption. Minor discrepancies in this data should not have a catastrophic effect, but it should be reasonably controlled and accurate. A few missed messages should not have a significant effect. However, most messages should make it through and the EMC should be able to know if the TIC has received a message.
Emergency System Operator Emergency Management Center emergency operations input Moderate High High
Emergency system controls should not be casually viewable as they impact the availability of emergency services, which if known could be leveraged for illegal activity. Backoffice operations flows should generally be correct and available as these are the primary interface between operators and system. Backoffice operations flows should generally be correct and available as these are the primary interface between operators and system.
ITS Roadway Equipment Other ITS Roadway Equipment traffic detector coordination Moderate Moderate Low
Any control flow has some confidentiality requirement, as observation of the flow may enable an attacker to analyze and learn how to assume control. MODERATE for most flows as the potential damage is likely contained, though anything that could have a significant safety impact may be assigned HIGH. Since this directly impacts device control, we consider it the same as a control flow. Control flows, even for seemingly innocent devices, should have MODERATE integrity at minimum, just to guarantee that intended control messages are received. Incorrect, corrupted, intercepted and modified control messages can or will result in target field devices not behaving according to operator intent. The severity of this depends on the type of device, which is why some devices are set MODERATE and some HIGH. Since this directly impacts device control, we consider it the same as a control flow. Control flow availability is related to the criticality of being able to remotely control the device. For most devices, this is MODERATE. For purely passive devices with no incident relationship, this will be LOW. All devices should have default modes that enable them to operate without backhaul connectivity, so no device warrants a HIGH.
ITS Roadway Equipment Other ITS Roadway Equipment video surveillance coordination Moderate Moderate Moderate
Any control flow has some confidentiality requirement, as observation of the flow may enable an attacker to analyze and learn how to assume control. MODERATE for most flows as the potential damage is likely contained, though anything that could have a significant safety impact may be assigned HIGH. Since this directly impacts device control, we consider it the same as a control flow. Control flows, even for seemingly innocent devices, should have MODERATE integrity at minimum, just to guarantee that intended control messages are received. Incorrect, corrupted, intercepted and modified control messages can or will result in target field devices not behaving according to operator intent. The severity of this depends on the type of device, which is why some devices are set MODERATE and some HIGH. Since this directly impacts device control, we consider it the same as a control flow. Control flow availability is related to the criticality of being able to remotely control the device. For most devices, this is MODERATE. For purely passive devices with no incident relationship, this will be LOW. All devices should have default modes that enable them to operate without backhaul connectivity, so no device warrants a HIGH.
ITS Roadway Equipment Traffic Management Center traffic detector data Low Moderate Moderate
No impact if someone sees the data Some minimal guarantee of data integrity is necessary for all C-ITS flows. THEA believes this to be LOW.only limited adverse effect if raw/processed traffic detector data is bad/compromised; DISC: WYO believes this to be HIGH Only limited adverse effect of info is not timely/readily available, however without this information it will be difficult to perform traffic management activities, thus MODERATE. If not used for management, may be LOW.
ITS Roadway Equipment Traffic Management Center traffic image meta data Low Moderate Moderate
Traffic image data is generally intended for public consumption, and in any event is already video captured in the public arena, so this must be LOW. While accuracy of this data is important for decision making purposes, applications should be able to cfunction without it. Thus MODERATE generally. While accuracy of this data is important for decision making purposes, applications should be able to function without it. Thus MODERATE generally.
ITS Roadway Equipment Traffic Management Center traffic images Low Moderate Low
Traffic image data is generally intended for public consumption, and in any event is already video captured in the public arena, so this must be LOW. Generally transportation coordination information should be correct between source and destination, or inappropriate actions may be taken. While useful, there is no signficant impact if this flow is not available.
Maint and Constr Center Personnel Maint and Constr Management Center maint and constr center personnel input High High High
Direct interactions between personnel and systems in a backoffice environment are effectively protected by physical means, so long as the interaction is in a dedicated facility. If this interaction is virtual (i.e. ,the MCMC is not directly in front of the MCMC Personnel, like in a cloud-based system) then the user's input requires some degree of obfuscation depending on sensitivity of information. Given that this could include information about compromised or ineffectual systems, including security systems, the potential for damage is high. Thus, HIGH. Backoffice operations flows should generally be correct and available as these are the primary interface between operators and system. Backoffice operations flows should generally be correct and available as these are the primary interface between operators and system.
Maint and Constr Management Center Emergency Management Center incident information High Moderate Moderate
This data contains all of the information regarding the incident. This could include personal information regarding persons involved in the incident. It could also include sensitive information regarding special events or closures. Minor discrepancies in this data should not have a catastrophic effect, but it should be reasonably controlled and accurate. A few missed messages should not have a significant effect. However, most messages should make it through and the MCMC should be able to know if the EMC has received a message.
Maint and Constr Management Center Emergency Management Center maint and constr resource response Moderate Moderate Moderate
This flow implies details of an incident, which could be used by an attacker as intelligence gathering and target assessment. If this data is incorrect or unavailable then maintenance assets may not be appropriately assigned, resulting in inefficient use of maintenance assets and higher overall downtime in the incident locale. This flow enables the response to work zones and incidents; depending on the use, the requirements may be LOW. Generally however we assume it is used for incident response and clean-up, which can have a significant impact, thus MODERATE.
Maint and Constr Management Center Maint and Constr Center Personnel maint and constr operations information presentation Not Applicable Moderate Moderate
System maintenance flows should have some protection from casual viewing, as otherwise imposters could gain illicit control over field equipment Information presented to backoffice system operators must be consistent or the operator may perform actions that are not appropriate to the real situation. The backoffice system operator should have access to system operation. If this interface is down then control is effectively lost, as without feedback from the system the operator has no way of knowing what is the correct action to take.
Maint and Constr Management Center Other Maint and Constr Mgmt Centers maint and constr resource coordination Moderate Moderate Moderate
This flow implies details of an incident, which could be used by an attacker as intelligence gathering and target assessment. If this data is incorrect or unavailable then maintenance assets may not be appropriately assigned, resulting in inefficient use of maintenance assets and higher overall downtime in the incident locale. This flow enables the response to work zones and incidents; depending on the use, the requirements may be LOW. Generally however we assume it is used for incident response and clean-up, which can have a significant impact, thus MODERATE.
Maint and Constr Management Center Traffic Management Center incident information High Moderate Moderate
This data contains all of the information regarding the incident. This could include personal information regarding persons involved in the incident. It could also include sensitive information regarding special events or closures. Minor discrepancies in this data should not have a catastrophic effect, but it should be reasonably controlled and accurate. A few missed messages should not have a significant effect. However, most messages should make it through and the M&CMC should be able to know if the TMC has received a message.
Maint and Constr Management Center Traffic Management Center maint and constr resource response Moderate Moderate Moderate
This flow implies details of an incident, which could be used by an attacker as intelligence gathering and target assessment. If this data is incorrect or unavailable then maintenance assets may not be appropriately assigned, resulting in inefficient use of maintenance assets and higher overall downtime in the incident locale. This flow enables the response to work zones and incidents; depending on the use, the requirements may be LOW. Generally however we assume it is used for incident response and clean-up, which can have a significant impact, thus MODERATE.
Media Traffic Management Center external reports Low Moderate Low
This information is typically provided by individuals intended for dissemination to other travelers. If corrupted or otherwise changed, could lead to dissemination of falsified data. Given that this information comes from individuals in the first place, this is of nominal cost; however this does provide a focused interface upon which to pervert information. Still, this might be LOW. There should be many other mechanisms for obtaining similar information. If this interface is not functional, there should be relatively little impact as a result.
Other Emergency Management Centers Emergency Management Center incident response coordination Moderate Moderate Moderate
Will include incident-specific information that could be used by a hostile attacker to target emergency resources, or to avoid those resources in the commission of a crime. Since this is used to coordinate emergency response, if this flow is unavailable, incorrect or corrupted the response may not be appropriate, comprimising safety and mobility. Since this is used to coordinate emergency response, if this flow is unavailable, incorrect or corrupted the response may not be appropriate, comprimising safety and mobility.
Other ITS Roadway Equipment ITS Roadway Equipment traffic detector coordination Moderate Moderate Low
Any control flow has some confidentiality requirement, as observation of the flow may enable an attacker to analyze and learn how to assume control. MODERATE for most flows as the potential damage is likely contained, though anything that could have a significant safety impact may be assigned HIGH. Since this directly impacts device control, we consider it the same as a control flow. Control flows, even for seemingly innocent devices, should have MODERATE integrity at minimum, just to guarantee that intended control messages are received. Incorrect, corrupted, intercepted and modified control messages can or will result in target field devices not behaving according to operator intent. The severity of this depends on the type of device, which is why some devices are set MODERATE and some HIGH. Since this directly impacts device control, we consider it the same as a control flow. Control flow availability is related to the criticality of being able to remotely control the device. For most devices, this is MODERATE. For purely passive devices with no incident relationship, this will be LOW. All devices should have default modes that enable them to operate without backhaul connectivity, so no device warrants a HIGH.
Other ITS Roadway Equipment ITS Roadway Equipment video surveillance coordination Moderate Moderate Moderate
Any control flow has some confidentiality requirement, as observation of the flow may enable an attacker to analyze and learn how to assume control. MODERATE for most flows as the potential damage is likely contained, though anything that could have a significant safety impact may be assigned HIGH. Since this directly impacts device control, we consider it the same as a control flow. Control flows, even for seemingly innocent devices, should have MODERATE integrity at minimum, just to guarantee that intended control messages are received. Incorrect, corrupted, intercepted and modified control messages can or will result in target field devices not behaving according to operator intent. The severity of this depends on the type of device, which is why some devices are set MODERATE and some HIGH. Since this directly impacts device control, we consider it the same as a control flow. Control flow availability is related to the criticality of being able to remotely control the device. For most devices, this is MODERATE. For purely passive devices with no incident relationship, this will be LOW. All devices should have default modes that enable them to operate without backhaul connectivity, so no device warrants a HIGH.
Other Maint and Constr Mgmt Centers Maint and Constr Management Center maint and constr resource coordination Moderate Moderate Moderate
This flow implies details of an incident, which could be used by an attacker as intelligence gathering and target assessment. If this data is incorrect or unavailable then maintenance assets may not be appropriately assigned, resulting in inefficient use of maintenance assets and higher overall downtime in the incident locale. This flow enables the response to work zones and incidents; depending on the use, the requirements may be LOW. Generally however we assume it is used for incident response and clean-up, which can have a significant impact, thus MODERATE.
Other Traffic Management Centers Traffic Management Center incident information High Moderate Moderate
This data contains all of the information regarding the incident. This could include personal information regarding persons involved in the incident. It could also include sensitive information regarding special events or closures. Incident response and planning details need to be accurate or incorrect decisions or expectations may result, having a significant impact on mobility and operations. Real-time access to incident response information is important to management of transportation assets and incident response assets, but does not warrant 'High' because this flow is about adjacent centers, and has no direct impact on the response being given.
Other Traffic Management Centers Traffic Management Center road network conditions Low Moderate Moderate
No harm should come from seeing this data, as it is eventually intended for public consumption. While accuracy of this data is important for decision making purposes, applications should be able to corroborate the data in many instances. Thus MODERATE generally. Depends on the application; if mobility decisions that affect large numbers of travelers are made based on this data, then it is MODERATE. In more modest circumstances, it may be LOW.
Other Traffic Management Centers Traffic Management Center traffic image meta data Low Moderate Moderate
Traffic image data is generally intended for public consumption, and in any event is already video captured in the public arena, so this must be LOW. While accuracy of this data is important for decision making purposes, applications should be able to cfunction without it. Thus MODERATE generally. While accuracy of this data is important for decision making purposes, applications should be able to function without it. Thus MODERATE generally.
Other Traffic Management Centers Traffic Management Center traffic images Low Moderate Low
Traffic image data is generally intended for public consumption, and in any event is already video captured in the public arena, so this must be LOW. Generally transportation coordination information should be correct between source and destination, or inappropriate actions may be taken. While useful, there is no signficant impact if this flow is not available.
Rail Operations Center Emergency Management Center incident information High Moderate Moderate
This data contains all of the information regarding the incident. This could include personal information regarding persons involved in the incident. It could also include sensitive information regarding special events or closures. Minor discrepancies in this data should not have a catastrophic effect, but it should be reasonably controlled and accurate. A few missed messages should not have a significant effect. However, most messages should make it through and the Rail Operations Center should be able to know if the EMC has received a message.
Rail Operations Center Emergency Management Center rail incident response status Moderate Moderate Moderate
This flow implies details of an incident, which could be used by an attacker as intelligence gathering and target assessment. If this data is incorrect or unavailable then maintenance assets may not be appropriately assigned, resulting in inefficient use of maintenance assets and higher overall downtime in the incident locale. If this data is incorrect or unavailable then maintenance assets may not be appropriately assigned, resulting in inefficient use of maintenance assets and higher overall downtime in the incident locale.
Social Media Traffic Management Center traveler sourced updates Moderate Moderate Low
This is likely to include the traveler location and may include traveler identity as well. This PII could be used by an attacker to the detriment of the traveler. Quality of social media inputs may be highly variable, but no publicly distributable data should be exchanged without some protection over its transmission. While a widespread and widely used dissemination channel, social media tends to be cluttered with lots of other information, so it is not a primary dissemination channel for this information.
Traffic Management Center Border Inspection System border incident information Moderate Moderate Moderate
May include PII in more detailed implementations. Incident information will typically trigger asset response, so if inaccurate or not timely could lead to inappropriate assignments. Incident information will typically trigger asset response, so if inaccurate or not timely could lead to inappropriate assignments.
Traffic Management Center Border Inspection System traffic image meta data Low Moderate Moderate
Traffic image data is generally intended for public consumption, and in any event is already video captured in the public arena, so this must be LOW. While accuracy of this data is important for decision making purposes, applications should be able to cfunction without it. Thus MODERATE generally. While accuracy of this data is important for decision making purposes, applications should be able to function without it. Thus MODERATE generally.
Traffic Management Center Border Inspection System traffic images Low Moderate Moderate
Traffic image data is generally intended for public consumption, and in any event is already video captured in the public arena, so this must be LOW. While accuracy of this data is important for decision making purposes, applications should be able to cfunction without it. Thus MODERATE generally. While availability of imagery is useful for decision making purposes, applications should be able to cfunction without it. Thus MODERATE generally, though it could be LOW.
Traffic Management Center Emergency Management Center incident information High Moderate Moderate
This data contains all of the information regarding the incident. This could include personal information regarding persons involved in the incident. It could also include sensitive information regarding special events or closures. Minor discrepancies in this data should not have a catastrophic effect, but it should be reasonably controlled and accurate. A few missed messages should not have a significant effect. However, most messages should make it through and the TMC should be able to know if the EMC has received a message.
Traffic Management Center Emergency Management Center incident response status Moderate Moderate Moderate
This flow implies details of an incident, which could be used by an attacker as intelligence gathering and target assessment. If this data is incorrect or unavailable then maintenance assets may not be appropriately assigned, resulting in inefficient use of maintenance assets and higher overall downtime in the incident locale. If this data is incorrect or unavailable then maintenance assets may not be appropriately assigned, resulting in inefficient use of maintenance assets and higher overall downtime in the incident locale.
Traffic Management Center Emergency Management Center resource deployment status Moderate Moderate Moderate
This details resource allocation, which if intercepted by a hostile actor could be used to identify weak points or resource-related targets. If this data is incorrect, corrupted or unavailable then maintenance assets may not be appropriately assigned, resulting in inefficient use of maintenance assets and higher overall downtime in the incident locale. If this data is incorrect, corrupted or unavailable then maintenance assets may not be appropriately assigned, resulting in inefficient use of maintenance assets and higher overall downtime in the incident locale.
Traffic Management Center Emergency Management Center resource request Moderate Moderate Moderate
This request implies the movement of assets by the receiving party, which could be used by an attacker in target selection. Inaccurate or corrupted information here could lead to an inappropriate response, compromising the purpose of the request. Unavailability of this flow will negatively affect the response to incident clean up or similar activities that affect traffic flow in a particular area.
Traffic Management Center Emergency Management Center road network conditions Low Moderate Moderate
No harm should come from seeing this data, as it is eventually intended for public consumption. While accuracy of this data is important for decision making purposes, applications should be able to corroborate the data in many instances. Thus MODERATE generally. Depends on the application; if mobility decisions that affect large numbers of travelers are made based on this data, then it is MODERATE. In more modest circumstances, it may be LOW.
Traffic Management Center Emergency Management Center traffic image meta data Low Moderate Moderate
Traffic image data is generally intended for public consumption, and in any event is already video captured in the public arena, so this must be LOW. While accuracy of this data is important for decision making purposes, applications should be able to cfunction without it. Thus MODERATE generally. While accuracy of this data is important for decision making purposes, applications should be able to function without it. Thus MODERATE generally.
Traffic Management Center Emergency Management Center traffic images Low Moderate Moderate
Traffic image data is generally intended for public consumption, and in any event is already video captured in the public arena, so this must be LOW. While accuracy of this data is important for decision making purposes, applications should be able to cfunction without it. Thus MODERATE generally. While availability of imagery is useful for decision making purposes, applications should be able to cfunction without it. Thus MODERATE generally, though it could be LOW.
Traffic Management Center Event Promoter System event confirmation Moderate High Moderate
Confirmation flow should match the ratings of the flow providing information in the first place. Confirmation flow should match the ratings of the flow providing information in the first place. Confirmation flow should match the ratings of the flow providing information in the first place.
Traffic Management Center ITS Roadway Equipment traffic detector control Moderate Moderate Low
Control flows, even for seemingly innocent devices, should be kept confidential to minimize attack vectors. While an individual installation may not be particularly impacted by a cyberattack of its sensor network, another installation might be severely impacted, and different installations are likely to use similar methods, so compromising one leads to compromising all. DISC: THEA, WYO believe this to be LOW: encrypted, authenticated, proprietary; but should not cause severe damage if seen Control flows, even for seemingly innocent devices, should have MODERATE integrity at minimum, just to guarantee that intended control messages are received. Incorrect, corrupted, intercepted and modified control messages can or will result in target field devices not behaving according to operator intent. The severity of this depends on the type of device, which is why some devices are set MODERATE and some HIGH.. From THEA: should be accurate and not be tampered with; could enable outside control of traffic sensors but should not cause severe harm, but could cause issues with traffic sensor data received and be detrimental to operations Control flow availability is related to the criticality of being able to remotely control the device. For most devices, this is MODERATE. For purely passive devices with no incident relationship, this will be LOW. All devices should have default modes that enable them to operate without backhaul connectivity, so no device warrants a HIGH.. From THEA: want updates but delayed information will not be severe; should be able to operate from a previous/default control/config. DISC: WYO believes this to be MODERATE
Traffic Management Center ITS Roadway Equipment video surveillance control Moderate Moderate Moderate
Control flows, even for seemingly innocent devices, should be kept confidential to minimize attack vectors. While an individual installation may not be particularly impacted by a cyberattack of its sensor network, another installation might be severely impacted, and different installations are likely to use similar methods, so compromising one leads to compromising all. Control flows, even for seemingly innocent devices, should have MODERATE integrity at minimum, just to guarantee that intended control messages are received. Incorrect, corrupted, intercepted and modified control messages can or will result in target field devices not behaving according to operator intent. The severity of this depends on the type of device, which is why some devices are set MODERATE and some HIGH. Control flow availability is related to the criticality of being able to remotely control the device. For most devices, this is MODERATE. For purely passive devices with no incident relationship, this will be LOW. All devices should have default modes that enable them to operate without backhaul connectivity, so no device warrants a HIGH.
Traffic Management Center Maint and Constr Management Center incident information High Moderate Moderate
This data contains all of the information regarding the incident. This could include personal information regarding persons involved in the incident. It could also include sensitive information regarding special events or closures. Minor discrepancies in this data should not have a catastrophic effect, but it should be reasonably controlled and accurate. A few missed messages should not have a significant effect. However, most messages should make it through and the TMC should be able to know if the EMC has received a message.
Traffic Management Center Maint and Constr Management Center maint and constr resource request Moderate Moderate Moderate
This flow implies details of an incident, which could be used by an attacker as intelligence gathering and target assessment. If this data is incorrect or unavailable then maintenance assets may not be appropriately assigned, resulting in inefficient use of maintenance assets and higher overall downtime in the incident locale. This flow enables the response to work zones and incidents; depending on the use, the requirements may be LOW. Generally however we assume it is used for incident response and clean-up, which can have a significant impact, thus MODERATE.
Traffic Management Center Media traffic information for media Low Moderate Moderate
This information is intended for distribution to all members of the traveling public. Traffic information needs to be accurate, as it will be used by travelers to make decisions regarding their travel. Inaccurate or corrupted data could reduce overall mobility and certainly impact individual drivers. There should be other means for getting this information, but as this is the 'source flow' for a wide area broadcast with a huge potential distribution, the breadth of the impact covers all travelers.
Traffic Management Center Other Traffic Management Centers incident information High Moderate Moderate
This data contains all of the information regarding the incident. This could include personal information regarding persons involved in the incident. It could also include sensitive information regarding special events or closures. Minor discrepancies in this data should not have a catastrophic effect, but it should be reasonably controlled and accurate. A few missed messages should not have a significant effect. However, most messages should make it through and the TMC should be able to know if the EMC has received a message.
Traffic Management Center Other Traffic Management Centers road network conditions Low Moderate Moderate
encrypted; but no harm should come from seeing this data info needs to be accurate and should not be tampered but should be able to cope with some bad data; should be able to confirm conditions by other mechanisms condition info should be timely and readily available so that TMCs are aware of current traffic info, conditions, restrictions, etc. but should not have severe/catastrophic consequences if not
Traffic Management Center Other Traffic Management Centers traffic image meta data Low Moderate Moderate
Traffic image data is generally intended for public consumption, and in any event is already video captured in the public arena, so this must be LOW. While accuracy of this data is important for decision making purposes, applications should be able to cfunction without it. Thus MODERATE generally. While accuracy of this data is important for decision making purposes, applications should be able to function without it. Thus MODERATE generally.
Traffic Management Center Other Traffic Management Centers traffic images Low Moderate Moderate
Traffic image data is generally intended for public consumption, and in any event is already video captured in the public arena, so this must be LOW. While accuracy of this data is important for decision making purposes, applications should be able to cfunction without it. Thus MODERATE generally. While accuracy of this data is important for decision making purposes, applications should be able to cfunction without it. Thus MODERATE generally.
Traffic Management Center Social Media traffic information for media Low Moderate Moderate
This information is intended for distribution to all members of the traveling public. Traffic information needs to be accurate, as it will be used by travelers to make decisions regarding their travel. Inaccurate or corrupted data could reduce overall mobility and certainly impact individual drivers. There should be other means for getting this information, but as this is the 'source flow' for a wide area broadcast with a huge potential distribution, the breadth of the impact covers all travelers.
Traffic Management Center Traffic Operations Personnel traffic operator data Moderate Moderate Moderate
Backoffice operations flows should have minimal protection from casual viewing, as otherwise imposters could gain illicit control or information that should not be generally available. Information presented to backoffice system operators must be consistent or the operator may perform actions that are not appropriate to the real situation. The backoffice system operator should have access to system operation. If this interface is down then control is effectively lost, as without feedback from the system the operator has no way of knowing what is the correct action to take.
Traffic Management Center Transportation Information Center incident information for public Low Moderate Moderate
Generally, center-originating flows destined for a TIC don't contain any personal or confidential information, and are eventually intended for some kind of public consumption. Incident information will be used to make routing and other travel decisions. Corrupted information may have a significant impac t on travel plans and/or road network conditions. Significant numbers of travelers serve as end users for the information in this flow; lack of availability has a significant effect on their travel decisions.
Traffic Management Center Transportation Information Center road network conditions Low Moderate Moderate
No harm should come from seeing this data, as it is eventually intended for public consumption. While accuracy of this data is important for decision making purposes, applications should be able to corroborate the data in many instances. Thus MODERATE generally. Depends on the application; if mobility decisions that affect large numbers of travelers are made based on this data, then it is MODERATE. In more modest circumstances, it may be LOW.
Traffic Management Center Transportation Information Center traffic image meta data Low Moderate Moderate
Traffic image data is generally intended for public consumption, and in any event is already video captured in the public arena, so this must be LOW. While accuracy of this data is important for decision making purposes, applications should be able to cfunction without it. Thus MODERATE generally. While accuracy of this data is important for decision making purposes, applications should be able to function without it. Thus MODERATE generally.
Traffic Management Center Transportation Information Center traffic images Low Moderate Moderate
Intended for widespread and public distribution, so no reason to conceal. While accuracy of this data is important for decision making purposes, applications should be able to cfunction without it. Thus MODERATE generally. While availability of imagery is useful for decision making purposes, applications should be able to cfunction without it. Thus MODERATE generally, though it could be LOW.
Traffic Operations Personnel Traffic Management Center traffic operator input Moderate High High
Backoffice operations flows should have minimal protection from casual viewing, as otherwise imposters could gain illicit control or information that should not be generally available. Backoffice operations flows should generally be correct and available as these are the primary interface between operators and system. Backoffice operations flows should generally be correct and available as these are the primary interface between operators and system.
Transportation Information Center Traffic Management Center road network traffic situation data Moderate Moderate Moderate
The data this is based on is not encrypted, but aggregated messages may have more privacy implications than individual ones. Should be limited effect if this data is incorrect or compromised, as there should be other mechanisms in place to validate it. This information is used as supplemental information. It should operate correctly if not every single message is received.
Vehicle Characteristics ITS Roadway Equipment vehicle characteristics

Standards

The following table lists the standards associated with physical objects in this service package. For standards related to interfaces, see the specific information flow triple pages. These pages can be accessed directly from the SVG diagram(s) located on the Physical tab, by clicking on each information flow line on the diagram.

NameTitlePhysical Object
ITE 5301 ATC ITS Cabinet Intelligent Transportation System Standard Specification for Roadside Cabinets ITS Roadway Equipment
NEMA TS 8 Cyber and Physical Security Cyber and Physical Security for Intelligent Transportation Systems ITS Roadway Equipment
Traffic Management Center




System Requirements

No System Requirements