Parent Service Package: VS07
< < VS07.1 : VS07.2 : VS08.1 > >

VS07.2: C-ITS Communications Implementation

Short range communications is used to provide road weather alerts to vehicles.

Relevant Regions:

Enterprise

Development Stage Roles and Relationships

Installation Stage Roles and Relationships

Operations and Maintenance Stage Roles and Relationships
(hide)

Source Destination Role/Relationship
Basic Vehicle MaintainerBasic Vehicle Maintains
Basic Vehicle ManagerBasic Vehicle Manages
Basic Vehicle ManagerDriver System Usage Agreement
Basic Vehicle OwnerBasic Vehicle Maintainer System Maintenance Agreement
Basic Vehicle OwnerBasic Vehicle Manager Operations Agreement
Basic Vehicle OwnerDriver Application Usage Agreement
Basic Vehicle OwnerDriver Vehicle Operating Agreement
Basic Vehicle OwnerVehicle Maintainer Maintenance Data Exchange Agreement
Basic Vehicle OwnerVehicle Owner Expectation of Data Provision
Basic Vehicle OwnerVehicle User Service Usage Agreement
Basic Vehicle SupplierBasic Vehicle Owner Warranty
Connected Vehicle Roadside Equipment MaintainerConnected Vehicle Roadside Equipment Maintains
Connected Vehicle Roadside Equipment ManagerConnected Vehicle Roadside Equipment Manages
Connected Vehicle Roadside Equipment ManagerConnected Vehicle Roadside Equipment Operator System Usage Agreement
Connected Vehicle Roadside Equipment OperatorConnected Vehicle Roadside Equipment Operates
Connected Vehicle Roadside Equipment OwnerConnected Vehicle Roadside Equipment Maintainer System Maintenance Agreement
Connected Vehicle Roadside Equipment OwnerConnected Vehicle Roadside Equipment Manager Operations Agreement
Connected Vehicle Roadside Equipment OwnerDriver Application Usage Agreement
Connected Vehicle Roadside Equipment OwnerTraffic Management Center Maintainer Maintenance Data Exchange Agreement
Connected Vehicle Roadside Equipment OwnerTraffic Management Center Owner Information Exchange Agreement
Connected Vehicle Roadside Equipment OwnerTraffic Management Center User Service Usage Agreement
Connected Vehicle Roadside Equipment OwnerTraffic Operations Personnel Application Usage Agreement
Connected Vehicle Roadside Equipment OwnerVehicle Maintainer Maintenance Data Exchange Agreement
Connected Vehicle Roadside Equipment OwnerVehicle Owner Expectation of Information Provision
Connected Vehicle Roadside Equipment OwnerVehicle User Service Usage Agreement
Connected Vehicle Roadside Equipment SupplierConnected Vehicle Roadside Equipment Owner Warranty
DriverBasic Vehicle Operates
DriverRoadway Owner Expectation of Roadway Condition Management
DriverVehicle Operates
ITS Roadway Equipment MaintainerITS Roadway Equipment Maintains
ITS Roadway Equipment ManagerITS Roadway Equipment Manages
ITS Roadway Equipment ManagerMaint and Constr Field Personnel System Usage Agreement
ITS Roadway Equipment OwnerConnected Vehicle Roadside Equipment Maintainer Maintenance Data Exchange Agreement
ITS Roadway Equipment OwnerConnected Vehicle Roadside Equipment Operator Application Usage Agreement
ITS Roadway Equipment OwnerConnected Vehicle Roadside Equipment Owner Information Exchange and Action Agreement
ITS Roadway Equipment OwnerConnected Vehicle Roadside Equipment User Service Usage Agreement
ITS Roadway Equipment OwnerITS Roadway Equipment Maintainer System Maintenance Agreement
ITS Roadway Equipment OwnerITS Roadway Equipment Manager Operations Agreement
ITS Roadway Equipment OwnerTraffic Management Center Maintainer Maintenance Data Exchange Agreement
ITS Roadway Equipment OwnerTraffic Management Center Owner Information Exchange Agreement
ITS Roadway Equipment OwnerTraffic Management Center User Service Usage Agreement
ITS Roadway Equipment OwnerTraffic Operations Personnel Application Usage Agreement
ITS Roadway Equipment SupplierITS Roadway Equipment Owner Warranty
Maint and Constr Field PersonnelITS Roadway Equipment Operates
Roadway MaintainerRoadway Environment Maintains
Roadway ManagerRoadway Environment Manages
Roadway OwnerRoadway Maintainer System Maintenance Agreement
Roadway OwnerRoadway Manager Operations Agreement
Surface Transportation Weather Service MaintainerSurface Transportation Weather Service Maintains
Surface Transportation Weather Service ManagerSurface Transportation Weather Service Manages
Surface Transportation Weather Service ManagerSurface Transportation Weather Service Operator System Usage Agreement
Surface Transportation Weather Service OperatorSurface Transportation Weather Service Operates
Surface Transportation Weather Service OwnerSurface Transportation Weather Service Maintainer System Maintenance Agreement
Surface Transportation Weather Service OwnerSurface Transportation Weather Service Manager Operations Agreement
Surface Transportation Weather Service OwnerTraffic Management Center Maintainer Maintenance Data Exchange Agreement
Surface Transportation Weather Service OwnerTraffic Management Center Owner Information Exchange Agreement
Surface Transportation Weather Service OwnerTraffic Management Center User Service Usage Agreement
Surface Transportation Weather Service OwnerTraffic Operations Personnel Application Usage Agreement
Surface Transportation Weather Service SupplierSurface Transportation Weather Service Owner Warranty
TIC OperatorTransportation Information Center Operates
Traffic Management Center MaintainerTraffic Management Center Maintains
Traffic Management Center ManagerTraffic Management Center Manages
Traffic Management Center ManagerTraffic Operations Personnel System Usage Agreement
Traffic Management Center OwnerConnected Vehicle Roadside Equipment Maintainer Maintenance Data Exchange Agreement
Traffic Management Center OwnerConnected Vehicle Roadside Equipment Operator Application Usage Agreement
Traffic Management Center OwnerConnected Vehicle Roadside Equipment Owner Information Exchange Agreement
Traffic Management Center OwnerConnected Vehicle Roadside Equipment User Service Usage Agreement
Traffic Management Center OwnerITS Roadway Equipment Maintainer Maintenance Data Exchange Agreement
Traffic Management Center OwnerITS Roadway Equipment Owner Information Exchange Agreement
Traffic Management Center OwnerITS Roadway Equipment User Service Usage Agreement
Traffic Management Center OwnerMaint and Constr Field Personnel Application Usage Agreement
Traffic Management Center OwnerSurface Transportation Weather Service Maintainer Maintenance Data Exchange Agreement
Traffic Management Center OwnerSurface Transportation Weather Service Operator Application Usage Agreement
Traffic Management Center OwnerSurface Transportation Weather Service Owner Information Exchange Agreement
Traffic Management Center OwnerSurface Transportation Weather Service User Service Usage Agreement
Traffic Management Center OwnerTIC Operator Application Usage Agreement
Traffic Management Center OwnerTraffic Management Center Maintainer System Maintenance Agreement
Traffic Management Center OwnerTraffic Management Center Manager Operations Agreement
Traffic Management Center OwnerTransportation Information Center Maintainer Maintenance Data Exchange Agreement
Traffic Management Center OwnerTransportation Information Center Owner Information Provision Agreement
Traffic Management Center OwnerTransportation Information Center User Service Usage Agreement
Traffic Management Center OwnerWeather Service System Maintainer Maintenance Data Exchange Agreement
Traffic Management Center OwnerWeather Service System Operator Application Usage Agreement
Traffic Management Center OwnerWeather Service System Owner Information Exchange Agreement
Traffic Management Center OwnerWeather Service System User Service Usage Agreement
Traffic Management Center SupplierTraffic Management Center Owner Warranty
Traffic Operations PersonnelTraffic Management Center Operates
Transportation Information Center MaintainerTransportation Information Center Maintains
Transportation Information Center ManagerTIC Operator System Usage Agreement
Transportation Information Center ManagerTransportation Information Center Manages
Transportation Information Center OwnerTransportation Information Center Maintainer System Maintenance Agreement
Transportation Information Center OwnerTransportation Information Center Manager Operations Agreement
Transportation Information Center SupplierTransportation Information Center Owner Warranty
Vehicle MaintainerVehicle Maintains
Vehicle ManagerDriver System Usage Agreement
Vehicle ManagerVehicle Manages
Vehicle OwnerBasic Vehicle Maintainer Maintenance Data Exchange Agreement
Vehicle OwnerBasic Vehicle Owner Expectation of Data Provision
Vehicle OwnerBasic Vehicle User Service Usage Agreement
Vehicle OwnerConnected Vehicle Roadside Equipment Maintainer Maintenance Data Exchange Agreement
Vehicle OwnerConnected Vehicle Roadside Equipment Operator Application Usage Agreement
Vehicle OwnerConnected Vehicle Roadside Equipment Owner Expectation of Data Provision
Vehicle OwnerConnected Vehicle Roadside Equipment User Service Usage Agreement
Vehicle OwnerDriver Application Usage Agreement
Vehicle OwnerDriver Vehicle Operating Agreement
Vehicle OwnerVehicle Maintainer System Maintenance Agreement
Vehicle OwnerVehicle Manager Operations Agreement
Vehicle SupplierVehicle Owner Warranty
Weather Service System MaintainerWeather Service System Maintains
Weather Service System ManagerWeather Service System Manages
Weather Service System ManagerWeather Service System Operator System Usage Agreement
Weather Service System OperatorWeather Service System Operates
Weather Service System OwnerTraffic Management Center Maintainer Maintenance Data Exchange Agreement
Weather Service System OwnerTraffic Management Center Owner Information Exchange Agreement
Weather Service System OwnerTraffic Management Center User Service Usage Agreement
Weather Service System OwnerTraffic Operations Personnel Application Usage Agreement
Weather Service System OwnerWeather Service System Maintainer System Maintenance Agreement
Weather Service System OwnerWeather Service System Manager Operations Agreement
Weather Service System SupplierWeather Service System Owner Warranty

Functional

This service package includes the following Functional View PSpecs:

Physical Object Functional Object PSpec Number PSpec Name
Connected Vehicle Roadside Equipment RSE Environmental Monitoring 1.1.1.6 Collect Vehicle Roadside Safety Data
1.1.2.6 Process Collected Vehicle Safety Data
1.1.6 Collect Vehicle Traffic Surveillance Data
1.1.7 Collect Vehicle Environmental Data
1.2.7.15 Process Intersection Safety Data
1.2.7.4 Process In-vehicle Signage Data
1.2.7.7 Process Vehicle Safety and Environmental Data for Output
1.5.10 Collect Vehicle Emissions Messages
1.5.12 Manage Eco Roadway Usage in Roadway
6.7.3.3 Provide Short Range Traveler Information
ITS Roadway Equipment Roadway Environmental Monitoring 1.1.1.3 Process Environmental Sensor Data
1.2.7.1 Process Indicator Output Data for Roads
1.2.7.16 Process Signal Control Conflict Monitoring
1.2.7.2 Monitor Roadside Equipment Operation
1.2.7.8 Provide Device Interface to Other Roadway Devices
1.2.7.9 Process Roadway Information Data
9.3.3.1 Collect Vehicle Speed
Traffic Management Center TMC Environmental Monitoring 1.1.2.5 Process Vehicle Situation Data
1.1.2.8 Process Roadway Environmental Data
1.1.4.1 Retrieve Traffic Data
1.1.4.2 Provide Traffic Operations Personnel Traffic Data Interface
1.1.4.4 Manage Traffic Archive Data
1.1.5 Exchange Data with Other Traffic Centers
1.2.4.3 Output In-vehicle Signage Data
1.2.4.7 Manage Roadway Warning System
1.2.8 Collect Traffic Field Equipment Fault Data
TMC Road Weather Advisories and Warnings 1.2.4.3 Output In-vehicle Signage Data
1.2.4.8 Output Advisory Information
Transportation Information Center TIC Data Collection 6.2.1 Collect Misc Traveler Information
6.2.2 Collect Traffic Data
6.2.3 Collect Transit Operations Data
6.2.4 Collect Multimodal Data
6.2.5 Collect Situation and Sensor Data From Vehicles
6.2.6 Collect Emergency Traveler Data
6.5.4 Process Travel Services Provider Data
6.6.2.3 Provide Route Segment Data for Other Areas
7.4.2 Collect Price Data for Traveler Information Use
TIC Road Weather Advisories and Warnings 6.2.1 Collect Misc Traveler Information
6.2.2 Collect Traffic Data
6.2.5 Collect Situation and Sensor Data From Vehicles
6.2.7 Provide Operator Interface for Data Collection
6.5.1 Provide Broadcast Data Interface
6.5.2 Provide Interactive Data Interface
6.5.5 Provide Emergency Traveler Information
6.5.7 Provide Operator Interface for Traveler Information Parameters
6.5.9 Provide Traveler Alert Interface
Vehicle Vehicle Basic Safety Communication 3.1.1 Produce Collision and Crash Avoidance Data
3.1.3 Process Vehicle On-board Data
3.1.4 Communicate with Remote Vehicles
3.1.6 Provide Vehicle Acceleration and Deceleration Inputs
3.2.3.2 Manage Platoon Following
3.2.3.3 Process Data for Vehicle Actuators
3.2.3.5.1 Process General Vehicle Sensor Data
3.2.4 Process Sensor Data for Automatic Vehicle Operations
6.7.1.3 Process Vehicle Location Data
6.7.1.4 Update Vehicle Navigable Map Database
6.7.3.2 Provide Driver Information Interface
Vehicle Environmental Monitoring 3.1.3 Process Vehicle On-board Data
3.2.3.2 Manage Platoon Following
3.2.3.3 Process Data for Vehicle Actuators
3.2.3.5.1 Process General Vehicle Sensor Data
3.2.4 Process Sensor Data for Automatic Vehicle Operations
6.7.1.3 Process Vehicle Location Data
6.7.1.4 Update Vehicle Navigable Map Database
6.7.3.1 Provide Driver with Personal Travel Information
6.7.3.2 Provide Driver Information Interface
Vehicle Traveler Information Reception 3.1.3 Process Vehicle On-board Data
3.1.4 Communicate with Remote Vehicles
3.2.3.3 Process Data for Vehicle Actuators
6.7.1.3 Process Vehicle Location Data
6.7.1.4 Update Vehicle Navigable Map Database
6.7.3.1 Provide Driver with Personal Travel Information
6.7.3.2 Provide Driver Information Interface

Physical

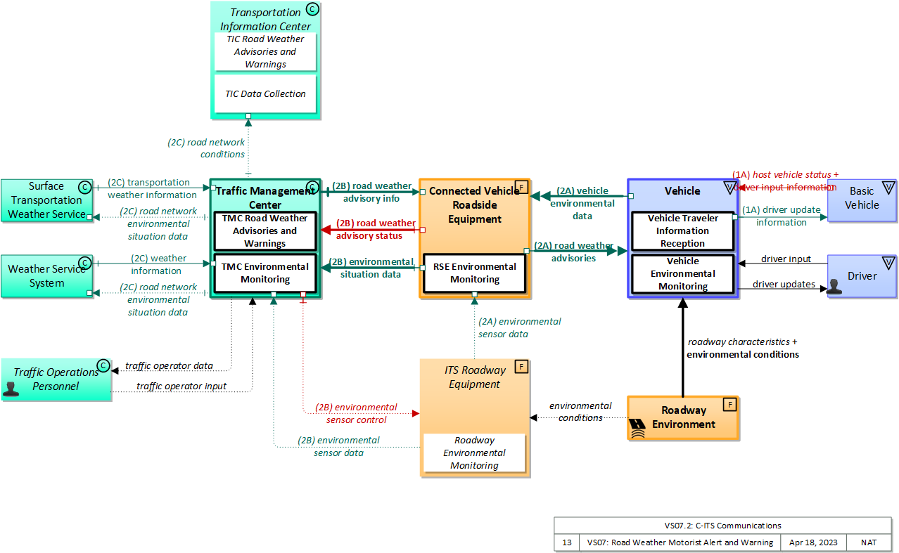
The physical diagram can be viewed in SVG or PNG format and the current format is SVG.
SVG Diagram
PNG Diagram


Display Legend in SVG or PNG

Includes Physical Objects:

Physical Object Class Description
Basic Vehicle Vehicle 'Basic Vehicle' represents a complete operating vehicle. It includes the vehicle platform that interfaces with and hosts ITS electronics and all of the driver convenience and entertainment systems, and other non-ITS electronics on-board the vehicle. Interfaces represent both internal on-board interfaces between ITS equipment and other vehicle systems and other passive and active external interfaces or views of the vehicle that support vehicle/traffic monitoring and management. External interfaces may also represent equipment that is carried into the vehicle (e.g., a smartphone that is brought into the vehicle). Internal interfaces are often implemented through a vehicle databus, which is also included in this object. Note that 'Vehicle' represents the general functions and interfaces that are associated with personal automobiles as well as commercial vehicles, emergency vehicles, transit vehicles, and other specialized vehicles.
Connected Vehicle Roadside Equipment Field 'Connected Vehicle Roadside Equipment' (CV RSE) represents the Connected Vehicle roadside devices (i.e., Roadside Units (RSUs)) equipped with short range wireless (SRW) communications technology, as well as any other supporting equipment that leverage the RSU and are not described by other objects (e.g., a local roadside processor). CVRSE are used to send messages to, and receive messages from, nearby vehicles and personal devices equipped with compatible communications technology. Communications with adjacent field equipment and back office centers that monitor and control the RSE are also supported. This device operates from a fixed position and may be permanently deployed or a portable device that is located temporarily in the vicinity of a traffic incident, road construction, or a special event. It includes a processor, data storage, and communications capabilities that support secure communications with passing vehicles, other field equipment, and centers.
Driver Vehicle The 'Driver' represents the person that operates a vehicle on the roadway. Included are operators of private, transit, commercial, and emergency vehicles where the interactions are not particular to the type of vehicle (e.g., interactions supporting vehicle safety applications). The Driver originates driver requests and receives driver information that reflects the interactions which might be useful to all drivers, regardless of vehicle classification. Information and interactions which are unique to drivers of a specific vehicle type (e.g., fleet interactions with transit, commercial, or emergency vehicle drivers) are covered by separate objects.
ITS Roadway Equipment Field 'ITS Roadway Equipment' represents the ITS equipment that is distributed on and along the roadway that monitors and controls traffic and monitors and manages the roadway. This physical object includes traffic detectors, environmental sensors, traffic signals, highway advisory radios, dynamic message signs, CCTV cameras and video image processing systems, grade crossing warning systems, and ramp metering systems. Lane management systems and barrier systems that control access to transportation infrastructure such as roadways, bridges and tunnels are also included. This object also provides environmental monitoring including sensors that measure road conditions, surface weather, and vehicle emissions. Work zone systems including work zone surveillance, traffic control, driver warning, and work crew safety systems are also included.
Roadway Environment Field 'Roadway Environment' represents the physical condition and geometry of the road surface, markings, signs, and other objects on or near the road surface. It also represents the environmental conditions immediately surrounding the roadway. The roadway environment must be sensed and interpreted to support automated vehicle services. Surrounding conditions may include fog, ice, snow, rain, wind, etc. which will influence the way in which a vehicle can be safely operated on the roadway. The roadway environment must be monitored to enable corrective action and information dissemination regarding roadway conditions which may adversely affect travel. Infrastructure owner/operators can improve the roadway environment to improve the performance and accuracy of vehicle-based sensors that must sense and interpret this environment. Improvements could include changes in the shape, size, design, and materials used in signs, pavement markings, and other road features.
Surface Transportation Weather Service Center The 'Surface Transportation Weather Service' represents the providers of value-added sector-specific meteorological services. These providers utilize National Weather Service data and predictions, road condition information and local environmental data provided by traffic management or maintenance organizations, and their own models to provide surface transportation related weather observations and forecasts including pavement temperature and conditions.
Traffic Management Center Center The 'Traffic Management Center' monitors and controls traffic and the road network. It represents centers that manage a broad range of transportation facilities including freeway systems, rural and suburban highway systems, and urban and suburban traffic control systems. It communicates with ITS Roadway Equipment and Connected Vehicle Roadside Equipment (RSE) to monitor and manage traffic flow and monitor the condition of the roadway, surrounding environmental conditions, and field equipment status. It manages traffic and transportation resources to support allied agencies in responding to, and recovering from, incidents ranging from minor traffic incidents through major disasters.
Traffic Operations Personnel Center 'Traffic Operations Personnel' represents the people that operate a traffic management center. These personnel interact with traffic control systems, traffic surveillance systems, incident management systems, work zone management systems, and travel demand management systems. They provide operator data and command inputs to direct system operations to varying degrees depending on the type of system and the deployment scenario.
Transportation Information Center Center The 'Transportation Information Center' collects, processes, stores, and disseminates transportation information to system operators and the traveling public. The physical object can play several different roles in an integrated ITS. In one role, the TIC provides a data collection, fusing, and repackaging function, collecting information from transportation system operators and redistributing this information to other system operators in the region and other TICs. In this information redistribution role, the TIC provides a bridge between the various transportation systems that produce the information and the other TICs and their subscribers that use the information. The second role of a TIC is focused on delivery of traveler information to subscribers and the public at large. Information provided includes basic advisories, traffic and road conditions, transit schedule information, yellow pages information, ride matching information, and parking information. The TIC is commonly implemented as a website or a web-based application service, but it represents any traveler information distribution service.
Vehicle Vehicle This 'Vehicle' physical object is used to model core capabilities that are common to more than one type of Vehicle. It provides the vehicle-based general sensory, processing, storage, and communications functions that support efficient, safe, and convenient travel. Many of these capabilities (e.g., see the Vehicle Safety service packages) apply to all vehicle types including personal vehicles (including motorcycles), commercial vehicles, emergency vehicles, transit vehicles, and maintenance vehicles. From this perspective, the Vehicle includes the common interfaces and functions that apply to all motorized vehicles. The radio(s) supporting V2V and V2I communications are a key component of the Vehicle. Both one-way and two-way communications options support a spectrum of information services from basic broadcast to advanced personalized information services. Advanced sensors, processors, enhanced driver interfaces, and actuators complement the driver information services so that, in addition to making informed mode and route selections, the driver travels these routes in a safer and more consistent manner. This physical object supports all six levels of driving automation as defined in SAE J3016. Initial collision avoidance functions provide 'vigilant co-pilot' driver warning capabilities. More advanced functions assume limited control of the vehicle to maintain lane position and safe headways. In the most advanced implementations, this Physical Object supports full automation of all aspects of the driving task, aided by communications with other vehicles in the vicinity and in coordination with supporting infrastructure subsystems.
Weather Service System Center The 'Weather Service System' provides weather, hydrologic, and climate information and warnings of hazardous weather including thunderstorms, flooding, hurricanes, tornadoes, winter weather, tsunamis, and climate events. It provides atmospheric weather observations and forecasts that are collected and derived by the National Weather Service, private sector providers, and various research organizations. The interface provides formatted weather data products suitable for on-line processing and integration with other ITS data products as well as Doppler radar images, satellite images, severe storm warnings, and other products that are formatted for presentation to various ITS users.

Includes Functional Objects:

Functional Object Description Physical Object
Roadway Environmental Monitoring 'Roadway Environmental Monitoring' measures environmental conditions and communicates the collected information back to a center where it can be monitored and analyzed or to other field devices to support communications to vehicles. A broad array of weather and road surface information may be collected. Weather conditions that may be measured include temperature, wind, humidity, precipitation, and visibility. Surface and sub-surface sensors can measure road surface temperature, moisture, icing, salinity, and other metrics. ITS Roadway Equipment
RSE Environmental Monitoring 'RSE Environmental Monitoring' collects environmental situation (probe) data from passing vehicles that are equipped with short range communications capability. The collected data includes current environmental conditions as measured by on-board sensors (e.g., ambient temperature and precipitation measures), current status of vehicle systems that can be used to infer environmental conditions (e.g., status of lights, wipers, ABS, and traction control systems), and emissions measures reported by the vehicle. The functional object collects the provided data, aggregates and filters the data based on provided configuration parameters, and sends the collected information back to a center for processing and distribution. This functional object may also process the collected data locally and issue short-term road weather advisories for the road segment using short range communications. Connected Vehicle Roadside Equipment
TIC Data Collection 'TIC Data Collection' collects transportation-related data from other centers, performs data quality checks on the collected data and then consolidates, verifies, and refines the data and makes it available in a consistent format to applications that support operational data sharing between centers and deliver traveler information to end-users. A broad range of data is collected including traffic and road conditions, transit data, pathway information, emergency information and advisories, weather data, special event information, traveler services, parking, multimodal data, and toll/pricing data. It also shares data with other transportation information centers. Transportation Information Center
TIC Road Weather Advisories and Warnings 'TIC Road Weather Advisories and Warnings' collects, aggregates, and processes environmental situation data (aka environmental probe data) from connected vehicles. Environmental situation data may be collected through direct wide area wireless communications with vehicles or through short range communications equipment at the roadside. Aggregated environmental conditions information are distributed to other centers that use the information to support transportation operations and traveler information services. Transportation Information Center
TMC Environmental Monitoring 'TMC Environmental Monitoring' assimilates current and forecast road conditions and surface weather information using a combination of weather service provider information, information collected by other centers such as the Maintenance and Construction Management Center, data collected from environmental sensors deployed on and about the roadway, and information collected from connected vehicles. The collected environmental information is monitored and presented to the operator. This information can be used to issue general traveler advisories and support location specific warnings to drivers. Traffic Management Center
TMC Road Weather Advisories and Warnings 'TMC Road Weather Advisories and Warnings' provides road weather advisories to drivers and other travelers. Advisories are based on environmental information collected from a variety of data sources, including data collected from roadside sensors and connected vehicles. Traffic Management Center
Vehicle Basic Safety Communication 'Vehicle Basic Safety Communication' exchanges current vehicle characteristics, location, and motion (including past and intended maneuver) information with other vehicles in the vicinity and the infrastructure, uses that information to calculate vehicle paths, and warns the driver when the potential for an impending collision is detected. If available, map data is used to filter and interpret the relative location and motion of vehicles in the vicinity. Information from on-board sensors (e.g., radars and image processing) are also used, if available, in combination with the V2V communications to detect non-equipped vehicles and corroborate connected vehicle data. This object represents a broad range of implementations ranging from basic Vehicle Awareness Devices that only broadcast vehicle location and motion and provide no driver warnings to advanced integrated safety systems that coordinate maneuvers and may, in addition to warning the driver, provide collision warning information to support automated control functions that can support control intervention. This object can also support broadcasting other vehicle information required for passing through a specific roadway segment such as variables that describe vehicle's characteristics and parameters, driver's preferences in terms of vehicle motion and behavior, etc. Vehicle
Vehicle Environmental Monitoring 'Vehicle Environmental Monitoring' collects data from on-board sensors and systems related to environmental conditions and sends the collected data to the infrastructure as the vehicle travels. The collected data is a byproduct of vehicle safety and convenience systems and includes ambient air temperature and precipitation measures and status of the wipers, lights, ABS, and traction control systems. Vehicle
Vehicle Traveler Information Reception 'Vehicle Traveler Information Reception' receives advisories, vehicle signage data, and other driver information of use to all types of vehicles and drivers and presents this information to the driver using in-vehicle equipment. Information presented may include fixed sign information, traffic control device status (e.g., signal phase and timing data), advisory and detour information, warnings of adverse road and weather conditions, travel times, and other driver information. Vehicle

Includes Information Flows:

Information Flow Description
driver input Driver input to the vehicle on-board equipment including configuration data, settings and preferences, interactive requests, and control commands.
driver input information Driver input received from the driver-vehicle interface equipment via the vehicle bus. It includes configuration data, settings and preferences, interactive requests, and control commands for the connected vehicle on-board equipment.
driver update information Information provided to the driver-vehicle interface to inform the driver about current conditions, potential hazards, and the current status of vehicle on-board equipment. The flow includes the information to be presented to the driver and associated metadata that supports processing, prioritization, and presentation by the DVI as visual displays, audible information and warnings, and/or haptic feedback.
driver updates Information provided to the driver including visual displays, audible information and warnings, and haptic feedback. The updates inform the driver about current conditions, potential hazards, and the current status of vehicle on-board equipment.
environmental conditions Current road conditions (e.g., surface temperature, subsurface temperature, moisture, icing, treatment status) and surface weather conditions (e.g., air temperature, wind speed, precipitation, visibility) that are measured by environmental sensors.
environmental sensor control Data used to configure and control environmental sensors.
environmental sensor data Current road conditions (e.g., surface temperature, subsurface temperature, moisture, icing, treatment status) and surface weather conditions (e.g., air temperature, wind speed, precipitation, visibility) as measured and reported by fixed and/or mobile environmental sensors. Operational status of the sensors is also included.
environmental situation data Aggregated and filtered vehicle environmental data collected from vehicle safety and convenience systems including measured air temperature, exterior light status, wiper status, sun sensor status, rain sensor status, traction control status, anti-lock brake status, and other collected vehicle system status and sensor information. This information flow represents the aggregated and filtered environmental data sets that are provided by the RSE to the back office center. Depending on the RSE configuration and implementation, the data set may also include environmental sensor station data collected by the RSE.
host vehicle status Information provided to the ITS on-board equipment from other systems on the vehicle platform. This includes the current status of the powertrain, steering, and braking systems, and status of other safety and convenience systems. In implementations where GPS is not integrated into the Vehicle On-Board Equipment, the host vehicle is also the source for data describing the vehicle's location in three dimensions (latitude, longitude, elevation) and accurate time that can be used for time synchronization across the ITS environment.
road network conditions Current and forecasted traffic information, road and weather conditions, and other road network status. Either raw data, processed data, or some combination of both may be provided by this flow. Information on diversions and alternate routes, closures, and special traffic restrictions (lane/shoulder use, weight restrictions, width restrictions, HOV requirements) in effect is included.
road network environmental situation data Aggregated environmental situation data collected from vehicles and other sources for the road network. Aggregated information would include measured air temperature, exterior light status, wiper status, sun sensor status, rain sensor status, traction control status, ALB status, and other collected vehicle system status and sensor information for the region.
road weather advisories Segment-specific weather and road conditions including real-time advisories of deteriorating road and weather conditions, medium-term advisories for the next 2-12 hours, and long-term advisories more than 12 hours into the future. The advisories may include advisories that are issued based on locally collected environmental data (e.g., an ice on bridge advisory).
road weather advisory info Road weather advisories and associated configuration and control information that are used to manage the RSE. Advisories include segment-specific weather and road conditions including real-time advisories of deteriorating road and weather conditions, medium-term advisories for the next 2-12 hours, and long-term advisories more than 12 hours into the future. This flow includes a schedule for issuing the included advisories.
road weather advisory status Current RSE application status that is monitored by the back office center including the operational state of the RSE, current configuration parameters, and a log of advisories issued. The advisories may include advisories that are issued by the RSE based on locally collected environmental data (e.g., an ice on bridge advisory).
roadway characteristics Detectable or measurable road characteristics such as friction coefficient and general surface conditions, road geometry, signs and indicators (e.g., speed limits, parking availability) and markings, etc. These characteristics are monitored or measured by ITS sensors and used to support advanced vehicle safety, parking, turning and lane change maneuvers and road maintenance capabilities.
traffic operator data Presentation of traffic operations data to the operator including traffic conditions, current operating status of field equipment, maintenance activity status, incident status, video images, security alerts, emergency response plan updates and other information. This data keeps the operator appraised of current road network status, provides feedback to the operator as traffic control actions are implemented, provides transportation security inputs, and supports review of historical data and preparation for future traffic operations activities.
traffic operator input User input from traffic operations personnel including requests for information, configuration changes, commands to adjust current traffic control strategies (e.g., adjust signal timing plans, change DMS messages), and other traffic operations data entry.
transportation weather information Current and forecast road conditions and weather information (e.g., surface condition, flooding, wind advisories, visibility, etc.) associated with the transportation network. This information is of a resolution, timeliness, and accuracy to be useful in transportation decision making.
vehicle environmental data Data from vehicle safety and convenience systems that can be used to estimate environmental and infrastructure conditions, including measured air temperature, exterior light status, wiper status, sun sensor status, rain sensor status, traction control status, anti-lock brake status, vertical acceleration and other collected vehicle system status and sensor information. The collected data is reported along with the location, heading, and time that the data was collected. Both current data and snapshots of recent events (e.g., traction control or anti-lock brake system activations) may be reported.
weather information Accumulated forecasted and current weather data (e.g., temperature, pressure, wind speed, wind direction, humidity, precipitation, visibility, light conditions, etc.).

Goals and Objectives

Associated Planning Factors and Goals

Planning Factor Goal

Associated Objective Categories

Objective Category

Associated Objectives and Performance Measures

Objective Performance Measure


 
Since the mapping between objectives and service packages is not always straight-forward and often situation-dependent, these mappings should only be used as a starting point. Users should do their own analysis to identify the best service packages for their region.

Needs and Requirements

Need Functional Object Requirement

Related Sources

Document Name Version Publication Date
None


Security

In order to participate in this service package, each physical object should meet or exceed the following security levels.

Physical Object Security
Physical Object Confidentiality Integrity Availability Security Class
Basic Vehicle  
Connected Vehicle Roadside Equipment Moderate High Moderate Class 3
ITS Roadway Equipment Moderate Moderate Moderate Class 2
Roadway Environment Not Applicable Low Low Class 1
Surface Transportation Weather Service Low Moderate Moderate Class 1
Traffic Management Center Moderate High Moderate Class 3
Transportation Information Center Low Low Moderate Class 1
Vehicle Low Moderate Moderate Class 1
Weather Service System Low Moderate Moderate Class 1



In order to participate in this service package, each information flow triple should meet or exceed the following security levels.

Information Flow Security
Source Destination Information Flow Confidentiality Integrity Availability
Basis Basis Basis
Basic Vehicle Vehicle driver input information Moderate High High
Internal vehicle flow that if reverse engineered could enable third party vehicle control. Largely a competitive question, could be set LOW if manufacturer and operator are not concerned with this type of compromise. Includes vehicle control commands, which must be timely and accurate to support safe vehicle operation. Includes vehicle control commands, which must be timely and accurate to support safe vehicle operation.
Basic Vehicle Vehicle host vehicle status Low Moderate High
Unlikely that this includes any information that could be used against the originator. This can be MODERATE or HIGH, depending on the application: This is used later on to determine whether a vehicle is likely going to violate a red light or infringe a work zone. This needs to be correct in order for the application to work correctly. Since this monitors the health and safety of the vehicle and that information is eventually reported to the driver, it should be available at all times as it directly affects vehicle and operator safety.
Connected Vehicle Roadside Equipment Traffic Management Center environmental situation data Low Moderate Moderate
Little to no impact if this data is observed Only limited adverse effect if environmental data from vehicle safety and convenience systems is bad/compromised; can cope with some bad data; DISC: WYO believes this to be MODERATE HIGH. Changed from THEA's LOW inferring severity of weather data in Wyoming Only limited adverse effect of info is not timely/readily available. DISC: WYO believes this to be MODERATE. Changed from THEA's LOW inferring severity of weather data in Wyoming
Connected Vehicle Roadside Equipment Traffic Management Center road weather advisory status Moderate Moderate Moderate
Device status information should not be available, as those with criminal intent may use this information toward their own ends. A delay in reporting this may cause a delay in necessary maintenance, but (a) this is not time-critical and (b) there are other channels for reporting malfunctioning. Additionally, there is a message received notification, which means that RSE can ensure that all intersection safety issues are delivered. A delay in reporting this may cause a delay in necessary maintenance, but (a) this is not time-critical and (b) there are other channels for reporting malfunctioning. Additionally, there is a message received notification, which means that RSE can ensure that all intersection safety issues are delivered. MODERATE because this flow provides significant input for severe weather conditions, which can have a significant safety impact.
Connected Vehicle Roadside Equipment Vehicle road weather advisories Low High Moderate
Typically intended for public distribution. Road weather advisory information may be used as part of routing decisions; any corruption of or delay in acquiring this information may lead to suboptimal routing or related decisions, which have a direct impact on safety. HIGH for areas with severe weather consequence. May lower to MODERATE for areas with less severe weather. WYO internally thinks Low or Moderate, depending on the application
Driver Vehicle driver input Moderate High High
Data included in this flow may include origin and destination information, which should be protected from other's viewing as it may compromise the driver's privacy. Commands from from the driver to the vehicle must be correct or the vehicle may behave in an unpredictable and possibly unsafe manner Commands must always be able to be given or the driver has no control.
ITS Roadway Equipment Connected Vehicle Roadside Equipment environmental sensor data Moderate Moderate Moderate
Little to no impact if this data is observed. However, all communications between field infrastructure should be protected from viewing to prevent attackers from analyzing traffic and developing attack methods. This data should be correct, as it may be used to establish safe speeds and determine road treatments. Updates are desireable but slightly outdated information will not be catastrophic.
ITS Roadway Equipment Traffic Management Center environmental sensor data Low Moderate Moderate
Little to no impact if this data is observed info should be correct to determine safe speeds etc.; DISC: WYO believes this to be HIGH Updates are desireable but slightly outdated information will not be catastrophic.
Roadway Environment ITS Roadway Equipment environmental conditions Not Applicable Low Low
Sensor-based information flows by definition have no confidentiality concerns. While typically security concerns related to sensing ignored, if considered this would be LOW, as the obfuscation or failure of any given environmental sensor is likely to be overcome by the mass of data necessary to draw environmental concluisions. While typically security concerns related to sensing ignored, if considered this would be LOW, as the obfuscation or failure of any given environmental sensor is likely to be overcome by the mass of data necessary to draw environmental concluisions.
Roadway Environment Vehicle environmental conditions Not Applicable Low Low
Sensor-based information flows by definition have no confidentiality concerns. While typically security concerns related to sensing ignored, if considered this would be LOW, as the obfuscation or failure of any given environmental sensor is likely to be overcome by the mass of data necessary to draw environmental concluisions. While typically security concerns related to sensing ignored, if considered this would be LOW, as the obfuscation or failure of any given environmental sensor is likely to be overcome by the mass of data necessary to draw environmental concluisions.
Roadway Environment Vehicle roadway characteristics Not Applicable Low Low
Sensor-based information flows by definition have no confidentiality concerns. While typically security concerns related to sensing ignored, if considered this would be LOW, as the obfuscation or failure of any given environmental sensor is likely to be overcome by the mass of data necessary to draw environmental concluisions. While typically security concerns related to sensing ignored, if considered this would be LOW, as the obfuscation or failure of any given environmental sensor is likely to be overcome by the mass of data necessary to draw environmental concluisions.
Surface Transportation Weather Service Traffic Management Center transportation weather information Low Moderate Moderate
Typically intended for public distribution. While there are many sources of weather information, some guarantee of correctness is justifiable to keep confidence in provided service. In areas with severe weather it may be justifiable to raise this to HIGH. There should be other sources of this data. It does need to be reliable however; weather can change quickly, and depending on the destination and its operational strategies, timely response may be important. In areas with severe weather it may be justifiable to raise this to HIGH.
Traffic Management Center Connected Vehicle Roadside Equipment road weather advisory info Low High Moderate
Typically intended for public distribution. Road weather advisory information eventually destined for vehicle OBE. Set HIGH to support the HIGH flow to the OBE. Typically HIGH in areas with significant weather consequence. In areas with less severe weather consequences, may reduce to MODERATE. This supports eventual distribution to OBEs. Probably not updated frequently but when it is must respond quickly.
Traffic Management Center ITS Roadway Equipment environmental sensor control Moderate Moderate Low
Control flows, even for seemingly innocent devices, should be kept confidential to minimize attack vectors. While an individual installation may not be particularly impacted by a cyberattack of its sensor network, another installation might be severely impacted, and different installations are likely to use similar methods, so compromising one leads to compromising all. DISC: THEA, WYO believe this to be LOW: encrypted, authenticated, proprietary; but should not cause severe damage if seen Should be accurate and not be tampered with; could enable outside control of traffic sensors but should not cause severe harm, but could cause issues with environmental sensor data received and be detrimental to operations; DISC: WYO believes this may be HIGH for some applications Control flow availability is related to the criticality of being able to remotely control the device. For most devices, this is MODERATE. For purely passive devices with no incident relationship, this will be LOW. All devices should have default modes that enable them to operate without backhaul connectivity, so no device warrants a HIGH. From THEAwant updates but delayed information will not be severe; should be able to operate from a previous/default control/config; DISC: WYO believes this to be MODERATE
Traffic Management Center Surface Transportation Weather Service road network environmental situation data Low Moderate Moderate
Aggregated data, but indicates the types of systems and status of those systems on vehicles. Should be LOW, but if identifiers are preserved could be MODERATE. Weather Service providers will have many sources of data, and depend on consistent, quality data inputs, so this data needs to meet similar standards at least in terms of transmission quality. MODERATE or HIGH depending on the context; if critical to some operation then HIGH, if not critical then MODERATE. Weather Service providers will have many sources of data, and depend on consistent, quality data inputs, so this data needs to meet similar standards at least in terms of transmission quality.
Traffic Management Center Traffic Operations Personnel traffic operator data Moderate Moderate Moderate
Backoffice operations flows should have minimal protection from casual viewing, as otherwise imposters could gain illicit control or information that should not be generally available. Information presented to backoffice system operators must be consistent or the operator may perform actions that are not appropriate to the real situation. The backoffice system operator should have access to system operation. If this interface is down then control is effectively lost, as without feedback from the system the operator has no way of knowing what is the correct action to take.
Traffic Management Center Transportation Information Center road network conditions Low Moderate Moderate
No harm should come from seeing this data, as it is eventually intended for public consumption. While accuracy of this data is important for decision making purposes, applications should be able to corroborate the data in many instances. Thus MODERATE generally. Depends on the application; if mobility decisions that affect large numbers of travelers are made based on this data, then it is MODERATE. In more modest circumstances, it may be LOW.
Traffic Management Center Weather Service System road network environmental situation data Low Moderate Moderate
Aggregated data, but indicates the types of systems and status of those systems on vehicles. Should be LOW, but if identifiers are preserved could be MODERATE. Weather Service providers will have many sources of data, and depend on consistent, quality data inputs, so this data needs to meet similar standards at least in terms of transmission quality. MODERATE or HIGH depending on the context; if critical to some operation then HIGH, if not critical then MODERATE. Weather Service providers will have many sources of data, and depend on consistent, quality data inputs, so this data needs to meet similar standards at least in terms of transmission quality.
Traffic Operations Personnel Traffic Management Center traffic operator input Moderate High High
Backoffice operations flows should have minimal protection from casual viewing, as otherwise imposters could gain illicit control or information that should not be generally available. Backoffice operations flows should generally be correct and available as these are the primary interface between operators and system. Backoffice operations flows should generally be correct and available as these are the primary interface between operators and system.
Vehicle Basic Vehicle driver update information Low Moderate Moderate
This information is all presented to the vehicle operator. Encrypting this information may make it harder to reverse engineer vehicle systems, and may defeat criminal tracking tools when the vehicle has already been compromised. Unless those scenarios are of concern to the operator or manufacturer, this can safely be set LOW. Any information presented to the operator of a vehicle should be both accurate and timely. By definition this includes safety information, but given that the driver has other means of learning about most threats, it seems difficult to justify HIGH. If HIGH is warranted, it should apply to both availability and integrity. Any information presented to the operator of a vehicle should be both accurate and timely. By definition this includes safety information, but given that the driver has other means of learning about most threats, it seems difficult to justify HIGH. If HIGH is warranted, it should apply to both availability and integrity.
Vehicle Connected Vehicle Roadside Equipment vehicle environmental data Low Moderate Low
Little abusive potential for capturing the information in this flow as designed. Could be moderate if this contains PII related information, but considered for now to not include any PII; DISC: WYO believes Vehicle to Center versions of this flow to be MODERATE as center penetrations could more easily garner aggregate user data that might be used for mischief. Some minimal guarantee of data integrity is necessary for all C-ITS flows. DISC THEA believes this to be LOW: Data should be accurate and not tampered with but should be able to cope with some bad data in traffic/environmental condition monitoring; aggregate data; can also receive data from ITS RE; DISC: WYO believes this to be MODERATE data should be timely and readily available, but limited adverse effect; aggregate data; can also receive data from ITS RE; DISC: WYO believes this to be MODERATE
Vehicle Driver driver updates Not Applicable Moderate Moderate
This data is informing the driver about the safety of a nearby area. It should not contain anything sensitive, and does not matter if another person can observe it. This is the information that is presented to the driver. If they receive incorrect information, they may act in an unsafe manner. However, there are other indicators that would alert them to any hazards, such as an oncoming vehicle or crossing safety lights. If this information is not made available to the driver, then the system has not operated correctly.
Weather Service System Traffic Management Center weather information Low Moderate Moderate
Typically intended for public distribution. While there are many sources of weather information, some guarantee of correctness is justifiable to keep confidence in provided service. There should be other sources of this data. It does need to be reliable however; weather can change quickly, and depending on the destination and its operational strategies, timely response may be important.

Standards

The following table lists the standards associated with physical objects in this service package. For standards related to interfaces, see the specific information flow triple pages. These pages can be accessed directly from the SVG diagram(s) located on the Physical tab, by clicking on each information flow line on the diagram.

NameTitlePhysical Object
CTI 4001 RSU Roadside Unit (RSU) Standard Connected Vehicle Roadside Equipment
ITE 5301 ATC ITS Cabinet Intelligent Transportation System Standard Specification for Roadside Cabinets ITS Roadway Equipment
NEMA TS 8 Cyber and Physical Security Cyber and Physical Security for Intelligent Transportation Systems ITS Roadway Equipment
Traffic Management Center




System Requirements

No System Requirements