Parent Service Package: TI08
< < TI07.2 : TI08.1 : TI08.2 > >

TI08.1: Personal Devices Implementation

Includes interfaces that support wayfinding using general-purpose personal devices like cell phones and specialized personal safety devices that may be wearable.

Relevant Regions: Australia, Canada, European Union, and United States

Enterprise

Development Stage Roles and Relationships

Installation Stage Roles and Relationships

Operations and Maintenance Stage Roles and Relationships
(hide)

Source Destination Role/Relationship
Alternate Mode Transportation Center MaintainerAlternate Mode Transportation Center Maintains
Alternate Mode Transportation Center ManagerAlternate Mode Transportation Center Manages
Alternate Mode Transportation Center ManagerAlternate Mode Transportation Center Operator System Usage Agreement
Alternate Mode Transportation Center OperatorAlternate Mode Transportation Center Operates
Alternate Mode Transportation Center OwnerAlternate Mode Transportation Center Maintainer System Maintenance Agreement
Alternate Mode Transportation Center OwnerAlternate Mode Transportation Center Manager Operations Agreement
Alternate Mode Transportation Center OwnerTIC Operator Application Usage Agreement
Alternate Mode Transportation Center OwnerTransportation Information Center Maintainer Maintenance Data Exchange Agreement
Alternate Mode Transportation Center OwnerTransportation Information Center Owner Information Provision Agreement
Alternate Mode Transportation Center OwnerTransportation Information Center User Service Usage Agreement
Alternate Mode Transportation Center SupplierAlternate Mode Transportation Center Owner Warranty
Maint and Constr Center PersonnelMaint and Constr Management Center Operates
Maint and Constr Management Center MaintainerMaint and Constr Management Center Maintains
Maint and Constr Management Center ManagerMaint and Constr Center Personnel System Usage Agreement
Maint and Constr Management Center ManagerMaint and Constr Management Center Manages
Maint and Constr Management Center OwnerMaint and Constr Management Center Maintainer System Maintenance Agreement
Maint and Constr Management Center OwnerMaint and Constr Management Center Manager Operations Agreement
Maint and Constr Management Center OwnerTIC Operator Application Usage Agreement
Maint and Constr Management Center OwnerTransportation Information Center Maintainer Maintenance Data Exchange Agreement
Maint and Constr Management Center OwnerTransportation Information Center Owner Information Provision Agreement
Maint and Constr Management Center OwnerTransportation Information Center User Service Usage Agreement
Maint and Constr Management Center SupplierMaint and Constr Management Center Owner Warranty
Other Transportation Information Centers MaintainerOther Transportation Information Centers Maintains
Other Transportation Information Centers ManagerOther Transportation Information Centers Manages
Other Transportation Information Centers ManagerOther Transportation Information Centers Operator System Usage Agreement
Other Transportation Information Centers OperatorOther Transportation Information Centers Operates
Other Transportation Information Centers OwnerOther Transportation Information Centers Maintainer System Maintenance Agreement
Other Transportation Information Centers OwnerOther Transportation Information Centers Manager Operations Agreement
Other Transportation Information Centers OwnerTIC Operator Application Usage Agreement
Other Transportation Information Centers OwnerTransportation Information Center Maintainer Maintenance Data Exchange Agreement
Other Transportation Information Centers OwnerTransportation Information Center Owner Information Exchange Agreement
Other Transportation Information Centers OwnerTransportation Information Center User Service Usage Agreement
Other Transportation Information Centers SupplierOther Transportation Information Centers Owner Warranty
Pathway Communications Unit MaintainerPathway Communications Unit Maintains
Pathway Communications Unit ManagerPathway Communications Unit Manages
Pathway Communications Unit ManagerPathway Communications Unit Operator System Usage Agreement
Pathway Communications Unit OperatorPathway Communications Unit Operates
Pathway Communications Unit OwnerPathway Communications Unit Maintainer System Maintenance Agreement
Pathway Communications Unit OwnerPathway Communications Unit Manager Operations Agreement
Pathway Communications Unit OwnerPersonal Information Device Maintainer Maintenance Data Exchange Agreement
Pathway Communications Unit OwnerPersonal Information Device Owner Expectation of Information Provision
Pathway Communications Unit OwnerPersonal Information Device User Service Usage Agreement
Pathway Communications Unit OwnerTIC Operator Application Usage Agreement
Pathway Communications Unit OwnerTransportation Information Center Maintainer Maintenance Data Exchange Agreement
Pathway Communications Unit OwnerTransportation Information Center Owner Information Provision Agreement
Pathway Communications Unit OwnerTransportation Information Center User Service Usage Agreement
Pathway Communications Unit OwnerTraveler Application Usage Agreement
Pathway Communications Unit SupplierPathway Communications Unit Owner Warranty
Pathway Equipment MaintainerPathway Equipment Maintains
Pathway Equipment ManagerPathway Equipment Manages
Pathway Equipment ManagerPathway Equipment Operator System Usage Agreement
Pathway Equipment OperatorPathway Equipment Operates
Pathway Equipment OwnerPathway Equipment Maintainer System Maintenance Agreement
Pathway Equipment OwnerPathway Equipment Manager Operations Agreement
Pathway Equipment OwnerPersonal Information Device Maintainer Maintenance Data Exchange Agreement
Pathway Equipment OwnerPersonal Information Device Owner Expectation of Information Provision
Pathway Equipment OwnerPersonal Information Device User Service Usage Agreement
Pathway Equipment OwnerPersonal Safety Device Maintainer Maintenance Data Exchange Agreement
Pathway Equipment OwnerPersonal Safety Device Owner Expectation of Information Provision
Pathway Equipment OwnerPersonal Safety Device User Service Usage Agreement
Pathway Equipment OwnerTIC Operator Application Usage Agreement
Pathway Equipment OwnerTransportation Information Center Maintainer Maintenance Data Exchange Agreement
Pathway Equipment OwnerTransportation Information Center Owner Information Exchange Agreement
Pathway Equipment OwnerTransportation Information Center User Service Usage Agreement
Pathway Equipment OwnerTraveler Application Usage Agreement
Pathway Equipment SupplierPathway Equipment Owner Warranty
Personal Information Device MaintainerPersonal Information Device Maintains
Personal Information Device ManagerPersonal Information Device Manages
Personal Information Device ManagerTraveler System Usage Agreement
Personal Information Device OwnerPathway Communications Unit Maintainer Maintenance Data Exchange Agreement
Personal Information Device OwnerPathway Communications Unit Operator Application Usage Agreement
Personal Information Device OwnerPathway Communications Unit Owner Expectation of Data Provision
Personal Information Device OwnerPathway Communications Unit User Service Usage Agreement
Personal Information Device OwnerPersonal Information Device Maintainer System Maintenance Agreement
Personal Information Device OwnerPersonal Information Device Manager Operations Agreement
Personal Information Device OwnerPersonal Safety Device Maintainer Maintenance Data Exchange Agreement
Personal Information Device OwnerPersonal Safety Device Owner Information Provision and Action Agreement
Personal Information Device OwnerPersonal Safety Device User Service Usage Agreement
Personal Information Device OwnerTIC Operator Application Usage Agreement
Personal Information Device OwnerTransportation Information Center Maintainer Maintenance Data Exchange Agreement
Personal Information Device OwnerTransportation Information Center Owner Information Exchange and Action Agreement
Personal Information Device OwnerTransportation Information Center User Service Usage Agreement
Personal Information Device OwnerTraveler Application Usage Agreement
Personal Information Device SupplierPersonal Information Device Owner Warranty
Personal Safety Device MaintainerPersonal Safety Device Maintains
Personal Safety Device ManagerPersonal Safety Device Manages
Personal Safety Device ManagerTraveler System Usage Agreement
Personal Safety Device OwnerPersonal Information Device Maintainer Maintenance Data Exchange Agreement
Personal Safety Device OwnerPersonal Information Device Owner Information Provision and Action Agreement
Personal Safety Device OwnerPersonal Information Device User Service Usage Agreement
Personal Safety Device OwnerPersonal Safety Device Maintainer System Maintenance Agreement
Personal Safety Device OwnerPersonal Safety Device Manager Operations Agreement
Personal Safety Device OwnerTraveler Application Usage Agreement
Personal Safety Device SupplierPersonal Safety Device Owner Warranty
TIC OperatorTransportation Information Center Operates
Transit Management Center MaintainerTransit Management Center Maintains
Transit Management Center ManagerTransit Management Center Manages
Transit Management Center ManagerTransit Operations Personnel System Usage Agreement
Transit Management Center OwnerTIC Operator Application Usage Agreement
Transit Management Center OwnerTransit Management Center Maintainer System Maintenance Agreement
Transit Management Center OwnerTransit Management Center Manager Operations Agreement
Transit Management Center OwnerTransportation Information Center Maintainer Maintenance Data Exchange Agreement
Transit Management Center OwnerTransportation Information Center Owner Information Provision Agreement
Transit Management Center OwnerTransportation Information Center User Service Usage Agreement
Transit Management Center SupplierTransit Management Center Owner Warranty
Transit Operations PersonnelTransit Management Center Operates
Transportation Information Center MaintainerTransportation Information Center Maintains
Transportation Information Center ManagerTIC Operator System Usage Agreement
Transportation Information Center ManagerTransportation Information Center Manages
Transportation Information Center OwnerOther Transportation Information Centers Maintainer Maintenance Data Exchange Agreement
Transportation Information Center OwnerOther Transportation Information Centers Operator Application Usage Agreement
Transportation Information Center OwnerOther Transportation Information Centers Owner Information Exchange Agreement
Transportation Information Center OwnerOther Transportation Information Centers User Service Usage Agreement
Transportation Information Center OwnerPathway Equipment Maintainer Maintenance Data Exchange Agreement
Transportation Information Center OwnerPathway Equipment Operator Application Usage Agreement
Transportation Information Center OwnerPathway Equipment Owner Information Exchange Agreement
Transportation Information Center OwnerPathway Equipment User Service Usage Agreement
Transportation Information Center OwnerPersonal Information Device Maintainer Maintenance Data Exchange Agreement
Transportation Information Center OwnerPersonal Information Device Owner Information Exchange Agreement
Transportation Information Center OwnerPersonal Information Device User Service Usage Agreement
Transportation Information Center OwnerTransportation Information Center Maintainer System Maintenance Agreement
Transportation Information Center OwnerTransportation Information Center Manager Operations Agreement
Transportation Information Center OwnerTraveler Application Usage Agreement
Transportation Information Center OwnerTraveler Support Equipment Maintainer Maintenance Data Exchange Agreement
Transportation Information Center OwnerTraveler Support Equipment Owner Information Exchange Agreement
Transportation Information Center OwnerTraveler Support Equipment User Service Usage Agreement
Transportation Information Center SupplierTransportation Information Center Owner Warranty
TravelerPersonal Information Device Operates
TravelerPersonal Safety Device Operates
TravelerTraveler Support Equipment Operates
Traveler Support Equipment MaintainerTraveler Support Equipment Maintains
Traveler Support Equipment ManagerTraveler System Usage Agreement
Traveler Support Equipment ManagerTraveler Support Equipment Manages
Traveler Support Equipment OwnerTIC Operator Application Usage Agreement
Traveler Support Equipment OwnerTransportation Information Center Maintainer Maintenance Data Exchange Agreement
Traveler Support Equipment OwnerTransportation Information Center Owner Information Exchange Agreement
Traveler Support Equipment OwnerTransportation Information Center User Service Usage Agreement
Traveler Support Equipment OwnerTraveler Support Equipment Maintainer System Maintenance Agreement
Traveler Support Equipment OwnerTraveler Support Equipment Manager Operations Agreement
Traveler Support Equipment SupplierTraveler Support Equipment Owner Warranty

Functional

This service package includes the following Functional View PSpecs:

Physical Object Functional Object PSpec Number PSpec Name
Pathway Communications Unit PCU Communications 6.8.5.2 Manage Pathway Communications
Pathway Equipment Pathway Equipment Management 6.8.5.1 Manage Pathway Equipment
Personal Information Device Personal Wayfinding Information Reception 6.8.4.1 Get Traveler Wayfinding Request
6.8.4.2 Provide Traveler with Pathway Information
6.8.4.3 Provide Traveler Personal Wayfinding Interfaces
6.8.4.4 Provide Pathway Interface
Personal Wayfinding Planning and Route Guidance 6.8.1.1.4 Provide Personal Portable Device Wayfinding Guidance
6.8.4.1 Get Traveler Wayfinding Request
6.8.4.2 Provide Traveler with Pathway Information
6.8.4.3 Provide Traveler Personal Wayfinding Interfaces
6.8.4.5 Manage Personal Safety Device Interface
Personal Safety Device Personal Wayfinding Support 6.8.4.6 Provide Personal Safety Device Outputs
Transportation Information Center TIC Data Collection 6.2.1 Collect Misc Traveler Information
6.2.2 Collect Traffic Data
6.2.3 Collect Transit Operations Data
6.2.4 Collect Multimodal Data
6.2.5 Collect Situation and Sensor Data From Vehicles
6.2.6 Collect Emergency Traveler Data
6.5.4 Process Travel Services Provider Data
6.6.2.3 Provide Route Segment Data for Other Areas
7.4.2 Collect Price Data for Traveler Information Use
TIC Wayfinding Information Dissemination 6.2.8 Collect Pathway Data
6.5.1 Provide Broadcast Data Interface
6.5.7 Provide Operator Interface for Traveler Information Parameters
TIC Wayfinding Planning 6.1.4 Provide Wayfinding Planning to Traveler
Traveler Support Equipment Traveler Wayfinding Information and Planning 6.3.2 Inform Traveler

Physical

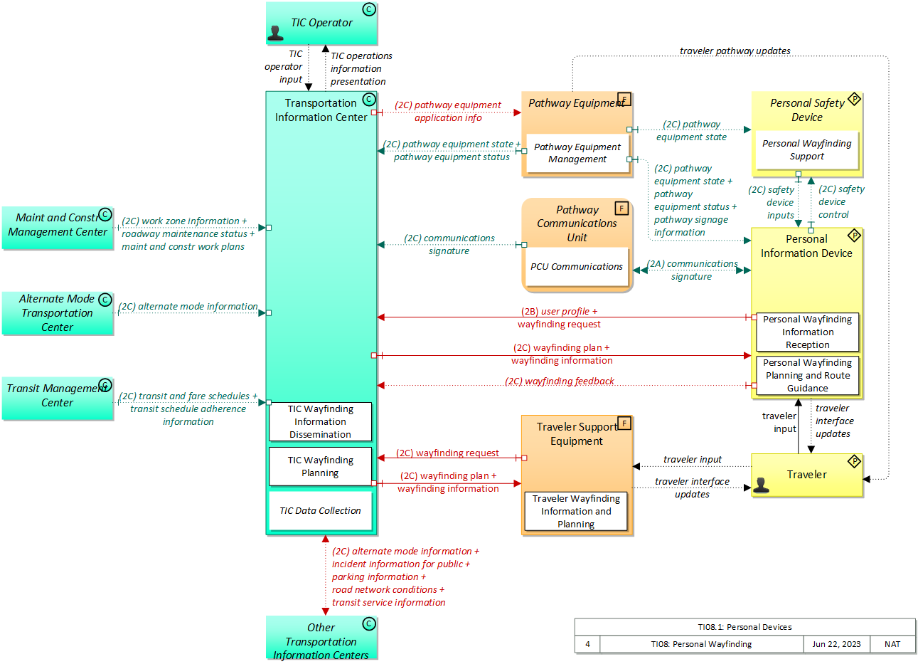
The physical diagram can be viewed in SVG or PNG format and the current format is SVG.
SVG Diagram
PNG Diagram


Display Legend in SVG or PNG

Includes Physical Objects:

Physical Object Class Description
Alternate Mode Transportation Center Center The 'Alternate Mode Transportation Center' provides the interface through which non-ITS transportation systems (e.g., airlines, ferry services, passenger-carrying heavy rail) can exchange data with ITS. This two-way interface enables coordination for efficient movement of people across multiple transportation modes. It also enables the traveler to efficiently plan itineraries which include segments using other modes.
Maint and Constr Management Center Center The 'Maint and Constr Management Center' monitors and manages roadway infrastructure construction and maintenance activities. Representing both public agencies and private contractors that provide these functions, this physical object manages fleets of maintenance, construction, or special service vehicles (e.g., snow and ice control equipment). The physical object receives a wide range of status information from these vehicles and performs vehicle dispatch, routing, and resource management for the vehicle fleets and associated equipment. The physical object participates in incident response by deploying maintenance and construction resources to an incident scene, in coordination with other center physical objects. The physical object manages equipment at the roadside, including environmental sensors and automated systems that monitor and mitigate adverse road and surface weather conditions. It manages the repair and maintenance of both non-ITS and ITS equipment including the traffic controllers, detectors, dynamic message signs, signals, and other equipment associated with the roadway infrastructure. Weather information is collected and fused with other data sources and used to support advanced decision support systems. The physical object remotely monitors and manages ITS capabilities in work zones, gathering, storing, and disseminating work zone information to other systems. It manages traffic in the vicinity of the work zone and advises drivers of work zone status (either directly at the roadside or through an interface with the Transportation Information Center or Traffic Management Center physical objects.) Construction and maintenance activities are tracked and coordinated with other systems, improving the quality and accuracy of information available regarding closures and other roadway construction and maintenance activities.
Other Transportation Information Centers Center Representing another Transportation Information Center, this object is intended to provide a source and destination for ITS information flows between peer information and service provider functions. It enables cooperative information sharing between providers as conditions warrant.
Pathway Communications Unit Field The 'Pathway Communications Unit' provides wireless communications between the pathway infrastructure (either indoor or outdoor) and nearby mobile devices; Communications with adjacent field equipment (including other PCUs) and back-office centers that monitor and control the PCU are also supported. The PCU provides basic radio communications supporting the lower layers of the OSI stack (TransNet and SubNet layers of the ARC-IT communications model). Importantly, it can also serve as a reference for mobile devices to determine their position more accurately (e.g., through triangulation or other means).
Pathway Equipment Field 'Pathway Equipment' represents the equipment that is distributed along pathways that monitors and supports movement on the pathways and interfaces with electronic devices used by travelers on the pathways. This physical object includes elevators, escalators, electronic turnstiles, pedestrian (and other VRU) detectors, electronic signage, electronic waypoints, and warning systems for pathway users.
Personal Information Device Personal The 'Personal Information Device' provides the capability for travelers to receive formatted traveler information wherever they are. Capabilities include traveler information, trip planning, and route guidance. Frequently a smart phone, the Personal Information Device provides travelers with the capability to receive route planning and other personally focused transportation services from the infrastructure in the field, at home, at work, or while en-route. Personal Information Devices may operate independently or may be linked with vehicle on-board equipment. This subsystem also supports safety related services with the capability to broadcast safety messages and initiate a distress signal or request for help.
Personal Safety Device Personal Personal Safety Device represents devices used by travelers (vulnerable road users) to support safe wayfinding. A personal safety device could include wearables like a specialized vest, backpack, cane, or any other safety peripheral used to enhance the safety of travelers while traveling along pathways.
TIC Operator Center This 'TIC Operator' represents the person or people that monitor and manage traveler information services provided by the Transportation Information Center.
Transit Management Center Center The 'Transit Management Center' manages transit vehicle fleets and coordinates with other modes and transportation services. It provides operations, maintenance, customer information, planning and management functions for the transit property. It spans distinct central dispatch and garage management systems and supports the spectrum of fixed route, flexible route, paratransit services, transit rail, and bus rapid transit (BRT) service. The physical object's interfaces support communication between transit departments and with other operating entities such as emergency response services and traffic management systems.
Transportation Information Center Center The 'Transportation Information Center' collects, processes, stores, and disseminates transportation information to system operators and the traveling public. The physical object can play several different roles in an integrated ITS. In one role, the TIC provides a data collection, fusing, and repackaging function, collecting information from transportation system operators and redistributing this information to other system operators in the region and other TICs. In this information redistribution role, the TIC provides a bridge between the various transportation systems that produce the information and the other TICs and their subscribers that use the information. The second role of a TIC is focused on delivery of traveler information to subscribers and the public at large. Information provided includes basic advisories, traffic and road conditions, transit schedule information, yellow pages information, ride matching information, and parking information. The TIC is commonly implemented as a website or a web-based application service, but it represents any traveler information distribution service.
Traveler Personal The 'Traveler' represents any individual who uses transportation services. The interfaces to the traveler provide general pre-trip and en-route information supporting trip planning, personal guidance, and requests for assistance in an emergency that are relevant to all transportation system users. It also represents users of a public transportation system and addresses interfaces these users have within a transit vehicle or at transit facilities such as roadside stops and transit centers.
Traveler Support Equipment Field 'Traveler Support Equipment' provides access to traveler information at transit stations, transit stops, other fixed sites along travel routes (e.g., rest stops, merchant locations), and major trip generation locations such as special event centers, hotels, office complexes, amusement parks, and theaters. Traveler information access points include kiosks and informational displays supporting varied levels of interaction and information access. At transit stops this might be simple displays providing schedule information and imminent arrival signals. This may be extended to include multi-modal information including traffic conditions and transit schedules to support mode and route selection at major trip generation sites. Personalized route planning and route guidance information can also be provided based on criteria supplied by the traveler. It also supports service enrollment and electronic payment of transit fares. In addition to the traveler information provision, it also enhances security in public areas by supporting traveler activated silent alarms.

Includes Functional Objects:

Functional Object Description Physical Object
Pathway Equipment Management 'Pathway Equipment Management' supports operation of devices that monitor and support movement on pathways. The key capabilities include detection of travelers, providing information to travelers, and providing warnings to travelers. Pathway Equipment
PCU Communications 'PCU Communications' provides basic radio communications between pathway infrastructure and nearby mobile devices. Communications with adjacent field equipment (including other PCUs) and back office centers that monitor and control the PCU are also supported. It supports the lower layers of the OSI stack, specifically the TransNet and SubNet layers of the ARC-IT communications model. Message relay capabilities are also included to improve radio communications range, reliability, and performance. Pathway Communications Unit
Personal Wayfinding Information Reception 'Personal Wayfinding Information Reception' receives formatted wayfinding information on pathways (e.g., sidewalks, bike lanes, moving sidewalks), open areas (e.g., pedestrian plazas, parking lots), indoor facilities, and crosswalks and presents the information to the traveler. The traveler information broadcasts are received by personal devices including personal portable devices such as smart phones and personal computers. Personal Information Device
Personal Wayfinding Planning and Route Guidance 'Personal Wayfinding Planning and Route Guidance' provides a personalized wayfinding plan to the traveler. The wayfinding plan is calculated based on preferences and constraints supplied by the traveler and provided to the traveler for confirmation. Coordination may continue during the trip so that the route plan can be modified to account for new information. Many equipment configurations are possible including systems that provide a basic wayfinding plan to the traveler as well as more sophisticated systems that can provide transition by transition guidance to the traveler along a wayfinding route. Devices represented by this functional object include devices such as tablets and smart phones as well as desktop computers at home or work. Personal Information Device
Personal Wayfinding Support 'Personal Wayfinding Support' provides inputs to vulnerable road users to safely navigate pathways. These inputs may be auditory, haptic, or visual cues to the traveler or electronic data to the traveler’s personal information device. Personal Safety Device
TIC Data Collection 'TIC Data Collection' collects transportation-related data from other centers, performs data quality checks on the collected data and then consolidates, verifies, and refines the data and makes it available in a consistent format to applications that support operational data sharing between centers and deliver traveler information to end-users. A broad range of data is collected including traffic and road conditions, transit data, pathway information, emergency information and advisories, weather data, special event information, traveler services, parking, multimodal data, and toll/pricing data. It also shares data with other transportation information centers. Transportation Information Center
TIC Wayfinding Information Dissemination 'TIC Wayfinding Information Dissemination' disseminates traveler information for wayfinding and navigation on pathways (e.g., sidewalks, bike lanes, moving sidewalks), open areas (e.g., pedestrian plazas, parking lots), indoor facilities, and crosswalks. The information may be general in nature or tailored information based on the traveler's request. Transportation Information Center
TIC Wayfinding Planning 'TIC Wayfinding Planning' provides pre-trip and en route wayfinding planning services for travelers requiring wayfinding and navigation on pathways (e.g., sidewalks, bike lanes, moving sidewalks), open areas (e.g., pedestrian plazas, parking lots), indoor facilities, and crosswalks. It receives origin, destination, constraints, and preferences and returns wayfinding plan(s) that meet the supplied criteria. It also confirms the wayfinding plan for the traveler. The wayfinding plan includes specific routing information and instructions for each segment of the trip along the route. The wayfinding plan may also represent real time route guidance for the wayfinding portion of a multimodal trip plan. Transportation Information Center
Traveler Wayfinding Information and Planning 'Traveler Wayfinding Information and Planning' receives formatted wayfinding information and provides wayfinding information and a personalized wayfinding plan to the traveler. It provides wayfinding information on pathways (e.g., sidewalks, bike lanes, moving sidewalks), open areas (e.g., pedestrian plazas, parking lots), indoor facilities, and crosswalks and presents the information to the traveler with a public traveler interface. It also provides a personalized wayfinding plan to the traveler. The wayfinding plan is calculated based on preferences and constraints supplied by the traveler and provided to the traveler for confirmation. Wayfinding information is provided through a public display device such as a large display monitor or kiosk. Wayfinding plans are provided by kiosks and other fixed public interactive displays that may be used by travelers in public areas. Traveler Support Equipment

Includes Information Flows:

Information Flow Description
alternate mode information Schedule information for alternate mode transportation providers such as air, ferry, and passenger-carrying heavy rail. This also includes details of incidents and other service disruptions that have occurred in the alternative mode. This also includes measures of service demand that supports assessment of their impact on the road network.
communications signature Communications from a device that can be monitored by other devices to uniquely identify the device for a period of time. This flow is typically achieved by passively monitoring lower-layer protocols (e.g., Bluetooth or Wi-Fi pings). Field device signatures can be monitored by mobile devices to support geolocation. Mobile device signatures can be monitored by field devices to monitor system performance (e.g., measure travel times between field device locations).
incident information for public Report of current desensitized incident information prepared for public dissemination.
maint and constr work plans Future construction and maintenance work schedules and activities including anticipated closures with anticipated impact to the roadway, alternate routes, anticipated delays, closure times, and durations.
parking information General parking information and status, including current parking availability, parking pricing, and parking space availability information, including features like number and type of electric charging spots.
passive device monitoring data Time stamped identifiers that identify unique devices in the vicinity of the monitoring device.
pathway equipment application info Data used to configure and control pathway equipment that monitors and supports movement on the pathways.
pathway equipment state Current state of the pathway equipment as it relates to use by pathway users (e.g., elevator on Floor 10, door open)
pathway equipment status Operational status of the pathway equipment (e.g., elevator not working)
pathway information Information related to indoor or outdoor paths. The information may cover both static and real-time updates including maintenance information relevant to pathways.
pathway signage information Pathway information that is electronically provided to the PID Includes pathway status, as well as alerts or warnings.
road network conditions Current and forecasted traffic information, road and weather conditions, and other road network status. Either raw data, processed data, or some combination of both may be provided by this flow. Information on diversions and alternate routes, closures, and special traffic restrictions (lane/shoulder use, weight restrictions, width restrictions, HOV requirements) in effect is included.
roadway maintenance status Summary of maintenance fleet operations affecting the road network. This includes the status of winter maintenance (snow plow schedule and current status).
safety device control Data used to configure and control personal safety devices.
safety device inputs Inputs from personal safety devices to support wayfinding by vulnerable road users.
TIC operations information presentation Presentation of information to the TIC Operator including current operational status, parameters for broadcast information settings, route selection controls, and travel optimization algorithms.
TIC operator input User input from the TIC system operator including requests to monitor current system operation and inputs to affect system operation including tuning and performance enhancement parameters to traveler information algorithms.
transit and fare schedules Transit service information including routes, schedules, and fare information. This also includes on-demand service information.
transit schedule adherence information Dynamic transit schedule adherence and transit vehicle location information.
transit service information Transit service information including routes, schedules, and fare information as well as dynamic transit schedule adherence and transit vehicle location information.
traveler input User input from a traveler to summon assistance, request travel information, make a reservation, or request any other traveler service.
traveler interface updates Visual or audio information (e.g., routes, messages, guidance, emergency information) that is provided to the traveler.
traveler pathway updates Visual or audio information (e.g., pathway status, messages, guidance, emergency information) that is provided to the traveler.
user profile Information provided to register for a travel service and create a user account. The provided information includes personal identification, traveler preferences (e.g., travel mode, micro-mobility options, accessibility needs, and assistance needs), priorities for the preferences, device information, a user ID and password, and information to support payment transactions, if applicable.
wayfinding feedback Information provided during and at the conclusion of a wayfinding trip that can update information provided in order to improve the system’s knowledge of the wayfinding environment.
wayfinding information Information to support wayfinding on indoor or outdoor paths. This may involve information to support a routing engine in a traveler’s device. The information may cover both static and real-time updates including maintenance information relevant to pathways.
wayfinding plan A travel itinerary identifying a wayfinding route and associated traveler information and instructions identifying recommended pathways to reach the travelers destination. This flow also includes intermediate information that is provided as the wayfinding plan is interactively created, including identification of alternatives, requests for additional information.
wayfinding request Request for wayfinding planning services that identifies the trip origin, destination(s), timing, preferences, and constraints. The request may also include customization of the request based on a traveler profile as well as the requestor's location. The wayfinding request also covers requests to revise a previously planned wayfinding plan and interim updates that are provided as the wayfinding portion of an overall trip is interactively planned.
work zone information Summary of maintenance and construction work zone activities affecting the road network including the nature of the maintenance or construction activity, location, impact to the roadway, expected time(s) and duration of impact, anticipated delays, alternate routes, and suggested speed limits. This information may be augmented with images that provide a visual indication of current work zone status and traffic impacts.

Goals and Objectives

Associated Planning Factors and Goals

Planning Factor Goal

Associated Objective Categories

Objective Category

Associated Objectives and Performance Measures

Objective Performance Measure


 
Since the mapping between objectives and service packages is not always straight-forward and often situation-dependent, these mappings should only be used as a starting point. Users should do their own analysis to identify the best service packages for their region.

Needs and Requirements

Need Functional Object Requirement
01 The Traveler needs accurate, timely, and reliable wayfinding information in order to obtain a wayfinding plan that includes pathway information, including information for outdoor pathways, indoor pathways, and the transitions between them. Personal Wayfinding Information Reception 01 The personal device shall receive pathway information from a center and present it to the traveler upon request.
05 The personal device shall store frequently requested or used data, including the traveler's credentials, home and work locations, etc.
06 The personal device shall accept personal preferences, recurring trip characteristics, and traveler alert subscription information from the traveler and send this information to a center to support customized traveler information services.
TIC Data Collection 24 The center shall collect, process, and store pathway information.
TIC Wayfinding Information Dissemination 01 The center shall disseminate to travelers’ wayfinding information for pathways and intersections upon request.
02 The center shall collect pathway information and status.
TIC Wayfinding Planning 01 The center shall provide specific pre-trip directions to travelers on pathways include bicycle routes, walkways, skyways, and multi-use trails.
02 The center shall provide trip plans that take into account the type of MMV being used by the traveler.
05 The center shall provide the capability for the traveler to confirm the proposed trip plan.
06 The center shall provide the capability for center personnel to control route calculation parameters.
Traveler Wayfinding Information and Planning 01 The public interface for travelers shall receive wayfinding information from a center and present it to the traveler.
02 The public interface for travelers shall support traveler input in audio or manual form.
03 The public interface for travelers shall present information to the traveler in audible or visual forms consistent with a kiosk, including those that are suitable for travelers with hearing or vision physical disabilities.
04 The public interface for travelers shall store frequently requested displayed data.
02 The Traveler needs accurate, timely, and reliable wayfinding route guidance to safely walk or use self-directed micromobility vehicles to complete a portion of a trip plan that uses a single mode of travel from the point at which use of the mode starts to the point at which use of the mode ends. Pathway Equipment Management 01 The field equipment shall send its ID to traveler devices in order to assist travelers in navigating pathways.
02 The field device shall provide to traveler devices pathway equipment status (e.g. is the elevator operational and what floor is it on) in order to assist in wayfinding.
03 The field equipment shall provide warnings to travelers in order to assist in wayfinding.
PCU Communications 01 The field device shall provide radio communications between pathway equipment and nearby traveler safety devices and traveler devices.
Personal Wayfinding Information Reception 02 The personal device shall base requests from the traveler on the traveler's current location or a specific location identified by the traveler, and filter the provided information accordingly.
07 The personal device shall provide the ability for a traveler to set up and modify a user account for wayfinding.
Personal Wayfinding Planning and Route Guidance 01 The personal device shall allow a traveler to request and confirm wayfinding guidance from a specified source to a destination.
02 The personal device shall forward the request for wayfinding guidance to a traveler information center for route calculation.
03 The personal device shall forward user preferences, background information, constraints, and payment information to the supplying traveler information center.
Personal Wayfinding Support 01 The traveler safety device shall provide pathway status (including obstructions) to the traveler's personal device.
02 The travel safety device shall receive pathway equipment status in order to support a traveler during wayfinding.
03 The traveler safety device shall be configurable via a traveler's device.
TIC Wayfinding Planning 03 The center shall support on-line route guidance for travelers using personal devices (such as PDAs).
Traveler Wayfinding Information and Planning 05 The public interface for travelers shall receive pathway information from a center and present it to the traveler to support wayfinding trip planning.
06 The traveler support equipment shall provide a mechanism for its user to create/modify a trip plan that includes wayfinding.
03 The Traveler needs wayfinding information customized for their degree of mobility as defined by their user preferences. Personal Wayfinding Information Reception 03 The personal device shall support traveler input in audio or manual form.
04 The personal device shall present personal wayfinding planning information to the traveler in a forms consistent with a personal device (e.g. audible or visual, haptic, or symbology) , and suitable for travelers with different physical disabilities (e.g. hearing. Vision, or cognitive).
Personal Wayfinding Planning and Route Guidance 04 The personal device shall present personal wayfinding planning information to the traveler in a forms consistent with a personal device (e.g. audible or visual, haptic, or symbology) , and suitable for travelers with different physical disabilities (e.g. hearing. Vision, or cognitive).
TIC Wayfinding Planning 04 The center shall use the preferences and constraints specified by the traveler in the trip request to select the most appropriate routes.

Related Sources

Document Name Version Publication Date
None


Security

In order to participate in this service package, each physical object should meet or exceed the following security levels.

Physical Object Security
Physical Object Confidentiality Integrity Availability Security Class
Alternate Mode Transportation Center Low Moderate Low Class 1
Maint and Constr Management Center Low High High Class 5
Other Transportation Information Centers Moderate Moderate Moderate Class 2
Pathway Communications Unit Moderate Moderate Moderate Class 2
Pathway Equipment Moderate Moderate Moderate Class 2
Personal Information Device Moderate Moderate Moderate Class 2
Personal Safety Device Low Moderate Moderate Class 1
Transit Management Center Low Moderate Moderate Class 1
Transportation Information Center Moderate Moderate High Class 5
Traveler Support Equipment Moderate Moderate Moderate Class 2



In order to participate in this service package, each information flow triple should meet or exceed the following security levels.

Information Flow Security
Source Destination Information Flow Confidentiality Integrity Availability
Basis Basis Basis
Alternate Mode Transportation Center Transportation Information Center alternate mode information Low Moderate Low
Generally, center-originating flows destined for a TIC don't contain any personal or confidential information, and are eventually intended for some kind of public consumption. Generally transportation coordination information should be correct between source and destination, or inappropriate actions may be taken. While useful, there is little impact if this flow is not available.
Maint and Constr Management Center Transportation Information Center maint and constr work plans Low High High
This data is eventually intended for public dissemination, and is also shared with many centers. If incorrect or unavailable this could result in a vehicle being somewhere it should not be due to work zone impacts, which could have an impact on the infrastruture and the vehicle, including potential incidents (consider a large vehicle with narrow or height-restricted roadway). If incorrect or unavailable this could result in a vehicle being somewhere it should not be due to work zone impacts, which could have an impact on the infrastruture and the vehicle, including potential incidents (consider a large vehicle with narrow or height-restricted roadway).
Maint and Constr Management Center Transportation Information Center roadway maintenance status Low Moderate Moderate
Roadway maintenance status data is distributed to a host of places including travelers, so there is no justification for obfuscation. Road maintenance data is generally distributed to travelers through a TIC, so this needs to be accurate and available so that travelers can make appropriate decisions. Inappropriate decisions may significantly affect traffic and individual travel experiences. Road maintenance data is generally distributed to travelers through a TIC, so this needs to be accurate and available so that travelers can make appropriate decisions. Inappropriate decisions may significantly affect traffic and individual travel experiences.
Maint and Constr Management Center Transportation Information Center work zone information Low Moderate Moderate
Eventually intended for public distribution, so no need to obfuscate. Information needs to be timely and correct so that appropriate actions are taken on the part of the receiver. Trip plans, corresponding maintenance actions, transit and emergency vehicle routes, etc.; DISC: WYO believes this to be HIGH. Information needs to be timely and correct so that appropriate actions are taken on the part of the receiver. Trip plans, corresponding maintenance actions, transit and emergency vehicle routes, etc.
Other Transportation Information Centers Transportation Information Center alternate mode information Low Moderate Low
Generally, center-originating flows destined for a TIC don't contain any personal or confidential information, and are eventually intended for some kind of public consumption. Generally transportation coordination information should be correct between source and destination, or inappropriate actions may be taken. While useful, there is little impact if this flow is not available.
Other Transportation Information Centers Transportation Information Center incident information for public Low Moderate Moderate
Generally, center-originating flows destined for a TIC don't contain any personal or confidential information, and are eventually intended for some kind of public consumption. Publicly shared data about planned incidents should be accurate and delivered in timely fashion so as to enable end users to react appropriately; otherwise, signficant mobility challenges may result. Publicly shared data about planned incidents should be accurate and delivered in timely fashion so as to enable end users to react appropriately; otherwise, signficant mobility challenges may result.
Other Transportation Information Centers Transportation Information Center parking information Moderate Moderate Moderate
Does not include PII, but does include usage information for a managed facility that implies a number of vehicles. While this is observable information, it could be considered competitive, and regardless is accessible without being physically present, which is its own barrier. Generally transportation coordination information should be correct between source and destination, or inappropriate actions may be taken. Most likely not a frequently updated flow. Typically MODERATE for applications with a high degree of commercial vehicle parking, but could be LOW otherwise.
Other Transportation Information Centers Transportation Information Center pathway information Low Moderate Moderate
Observable information describing physical assets; unlikely to trigger nefarious activity. May be used to suggest routing, so should be correct and available. Impact will be limited to pedestrians and similar slow-movers, but if compromised could lead to sending travelers to suboptimal, incorrect or simply dangerous routes. May be used to suggest routing, so should be correct and available. Impact will be limited to pedestrians and similar slow-movers, but if compromised could lead to sending travelers to suboptimal, incorrect or simply dangerous routes.
Other Transportation Information Centers Transportation Information Center road network conditions Low Moderate Moderate
No harm should come from seeing this data, as it is eventually intended for public consumption. While accuracy of this data is important for decision making purposes, applications should be able to corroborate the data in many instances. Thus MODERATE generally. Depends on the application; if mobility decisions that affect large numbers of travelers are made based on this data, then it is MODERATE. In more modest circumstances, it may be LOW.
Other Transportation Information Centers Transportation Information Center transit service information Low Moderate Low
Generally, center-originating flows destined for a TIC don't contain any personal or confidential information, and are eventually intended for some kind of public consumption. Generally transportation coordination information should be correct between source and destination, or inappropriate actions may be taken. While useful, there is no signficant impact if this flow is not available.
Pathway Communications Unit Personal Information Device communications signature Not Applicable Moderate Low
Byproduct flow, does contain PII (Bluetooth MAC addresses for example) but already existant and not required. While the flow here is a byproduct of existing transmissions, if the data contained within is not reliable then the application using this data will generate erroneous results. Integrity is set MODERATE to emphasize to the application developer that they should verify the flows' integrity, or develop methods to minimize integrity's importance, in which case this could be LOW. This is a by-product flow; taking advantage of existing wireless emissions to measure travel times for example. If this flow is not present then the application might not function, however, the application is not deploying this flow, it already exists.
Pathway Communications Unit Transportation Information Center passive device monitoring data Moderate Moderate Moderate
This is likely to include device identifiers or pseudonyms, which if intercepted could be used to track PIDs. This data will be used to facilitate personal navigation, which must be correct or the user may end up heading the wrong direction or at worst, in a potentially dangerous area. To be useful this flow needs to be updated reguarly.
Pathway Equipment Personal Information Device pathway equipment state Low Moderate Moderate
Probably no obfuscation is needed as most of the information in this flow should be otherwise observable. Information should be correct and available or wayfinding will not function well. A re-levelling of integrity measures may consider this LOW, depending on the importance of wayfinding. Information should be correct and available or wayfinding will not function well. Might be LOW depending on the importance attached to VRU wayfinding.
Pathway Equipment Personal Information Device pathway equipment status Not Applicable Moderate Moderate
This information is likely observable. Information should be correct and available or wayfinding will not function well. A re-levelling of integrity measures may consider this LOW, depending on the importance of wayfinding. Information should be correct and available or wayfinding will not function well. Might be LOW depending on the importance attached to VRU wayfinding.
Pathway Equipment Personal Information Device pathway signage information Low Moderate Moderate
Probably no obfuscation is needed as most of the information in this flow should be otherwise observable. Information should be correct and available or wayfinding will not function well. A re-levelling of integrity measures may consider this LOW, depending on the importance of wayfinding. Information should be correct and available or wayfinding will not function well. A re-levelling of integrity measures may consider this LOW, depending on the importance of wayfinding.
Pathway Equipment Personal Safety Device pathway equipment state Low Moderate Moderate
Probably no obfuscation is needed as most of the information in this flow should be otherwise observable. Information should be correct and available or wayfinding will not function well. A re-levelling of integrity measures may consider this LOW, depending on the importance of wayfinding. Information should be correct and available or wayfinding will not function well. Might be LOW depending on the importance attached to VRU wayfinding.
Pathway Equipment Transportation Information Center pathway equipment state Low Moderate Moderate
Probably no obfuscation is needed as most of the information in this flow should be otherwise observable. Information should be correct and available or wayfinding will not function well. A re-levelling of integrity measures may consider this LOW, depending on the importance of wayfinding. Information should be correct and available or wayfinding will not function well. Might be LOW depending on the importance attached to VRU wayfinding.
Pathway Equipment Transportation Information Center pathway equipment status Not Applicable Moderate Moderate
This information is likely observable. Information should be correct and available or wayfinding will not function well. A re-levelling of integrity measures may consider this LOW, depending on the importance of wayfinding. Information should be correct and available or wayfinding will not function well. Might be LOW depending on the importance attached to VRU wayfinding.
Pathway Equipment Traveler traveler pathway updates Low Moderate Moderate
Probably no obfuscation is needed as most of the information in this flow should be otherwise observable. Information should be correct and available or wayfinding will not function well. A re-levelling of integrity measures may consider this LOW, depending on the importance of wayfinding. Information should be correct and available or wayfinding will not function well. A re-levelling of integrity measures may consider this LOW, depending on the importance of wayfinding.
Personal Information Device Pathway Communications Unit communications signature Not Applicable Moderate Low
Byproduct flow, does contain PII (Bluetooth MAC addresses for example) but already existant and not required. While the flow here is a byproduct of existing transmissions, if the data contained within is not reliable then the application using this data will generate erroneous results. Integrity is set MODERATE to emphasize to the application developer that they should verify the flows' integrity, or develop methods to minimize integrity's importance, in which case this could be LOW. This is a by-product flow; taking advantage of existing wireless emissions to measure travel times for example. If this flow is not present then the application might not function, however, the application is not deploying this flow, it already exists.
Personal Information Device Personal Safety Device safety device control Low Moderate Moderate
Unlikely to have any PII and so little harm could come from observation; if any PII were included, should be MODERATE. This flow will directly impact a vulnerable road user's trip, and should be correct and timely to protect them and their journey. This flow will directly impact a vulnerable road user's trip, and should be correct and timely to protect them and their journey.
Personal Information Device Transportation Information Center user profile Moderate Moderate Low
Personal preferences and similar information will be associated with a user id of some kind, which should be protected to avoid identity and related thefts. User configuration information needs to be correct the user is subject to third party manipulation or poor quality of service. Probably many opportunities to exchange this data, and will not need to be done often.
Personal Information Device Transportation Information Center wayfinding feedback Moderate Moderate Moderate
Likely to include some PII and could compromise privacy if observed. Impact feels minimal if incorrect or not timely, likely affecting a very small number of travelers, though in high crime areas could put them in jeopardy. Additionally however, travelers in unfamiliar areas would depend on the contents for safe and efficient personal navigation. Impact feels minimal if incorrect or not timely, likely affecting a very small number of travelers, though in high crime areas could put them in jeopardy. Additionally however, travelers in unfamiliar areas would depend on the contents for safe and efficient personal navigation.
Personal Information Device Transportation Information Center wayfinding request Moderate Moderate Moderate
Likely to include some PII and could compromise privacy if observed. Impact feels minimal if incorrect or not timely, likely affecting a very small number of travelers, though in high crime areas could put them in jeopardy. Additionally however, travelers in unfamiliar areas would depend on the contents for safe and efficient personal navigation. Impact feels minimal if incorrect or not timely, likely affecting a very small number of travelers, though in high crime areas could put them in jeopardy. Additionally however, travelers in unfamiliar areas would depend on the contents for safe and efficient personal navigation.
Personal Information Device Traveler traveler interface updates Not Applicable Moderate Moderate
Personalized data that includes directions and guidance for an individual, but eventually evident anyway. Should be accurate as the Traveler will be relying on this information for routing and related choices. Lack of accuracy will result in lack of confidence from the traveler as well as an unsatisfactory trip, leading to a negative feedback spiral. Users expect their devices to work. If information is not presented to the operator, the relevant applications simply won't be used.
Personal Safety Device Personal Information Device safety device inputs Low Moderate Moderate
Unlikely to have any PII and so little harm could come from observation; if any PII were included, should be MODERATE. This flow will directly impact a vulnerable road user's trip, and should be correct and timely to protect them and their journey. This flow will directly impact a vulnerable road user's trip, and should be correct and timely to protect them and their journey.
TIC Operator Transportation Information Center TIC operator input Moderate High High
Backoffice operations flows should have minimal protection from casual viewing, as otherwise imposters could gain illicit control or information that should not be generally available. Backoffice operations flows should generally be correct and available as these are the primary interface between operators and system. Backoffice operations flows should generally be correct and available as these are the primary interface between operators and system.
Transit Management Center Transportation Information Center transit and fare schedules Low Moderate Moderate
Generally, center-originating flows destined for a TIC don't contain any personal or confidential information, and are eventually intended for some kind of public consumption. While accuracy of this data is important for decision making purposes, the greatest impact if manipulated or incorrect data would be financial and likely limited in scope. For example, making all options appear less expensive than an attacker's route of fiduciary interest, driving revenue to his route. This is undesireable and significant, but not catastrophic. Thus MODERATE generally. While accuracy of this data is important for decision making purposes, applications should be able to function without frequent updates. Thus MODERATE generally, though it could be LOW depending on the level of projected updates.
Transit Management Center Transportation Information Center transit schedule adherence information Low Moderate Moderate
Eventually intended for public consumption, so no need to obfuscate. While accuracy of this data is important for decision making purposes, applications should be able to function without it. Thus MODERATE generally. While accuracy of this data is important for decision making purposes, applications should be able to cfunction without it. Thus MODERATE generally.
Transportation Information Center Other Transportation Information Centers alternate mode information Low Moderate Low
Generally, center-originating flows destined for a TIC don't contain any personal or confidential information, and are eventually intended for some kind of public consumption. Generally transportation coordination information should be correct between source and destination, or inappropriate actions may be taken. While useful, there is little impact if this flow is not available.
Transportation Information Center Other Transportation Information Centers incident information for public Low Moderate Moderate
Generally, center-originating flows destined for a TIC don't contain any personal or confidential information, and are eventually intended for some kind of public consumption. Publicly shared data about planned incidents should be accurate and delivered in timely fashion so as to enable end users to react appropriately; otherwise, signficant mobility challenges may result. Publicly shared data about planned incidents should be accurate and delivered in timely fashion so as to enable end users to react appropriately; otherwise, signficant mobility challenges may result.
Transportation Information Center Other Transportation Information Centers parking information Moderate Moderate Moderate
Does not include PII, but does include usage information for a managed facility that implies a number of vehicles. While this is observable information, it could be considered competitive, and regardless is accessible without being physically present, which is its own barrier. Generally transportation coordination information should be correct between source and destination, or inappropriate actions may be taken. While useful, there is no signficant impact if this flow is not available.
Transportation Information Center Other Transportation Information Centers pathway information Low Moderate Moderate
Observable information describing physical assets; unlikely to trigger nefarious activity. May be used to suggest routing, so should be correct and available. Impact will be limited to pedestrians and similar slow-movers, but if compromised could lead to sending travelers to suboptimal, incorrect or simply dangerous routes. May be used to suggest routing, so should be correct and available. Impact will be limited to pedestrians and similar slow-movers, but if compromised could lead to sending travelers to suboptimal, incorrect or simply dangerous routes.
Transportation Information Center Other Transportation Information Centers road network conditions Low Moderate Moderate
No harm should come from seeing this data, as it is eventually intended for public consumption. While accuracy of this data is important for decision making purposes, applications should be able to corroborate the data in many instances. Thus MODERATE generally. condition info should be timely and readily available so that TMCs are aware of current traffic info, conditions, restrictions, etc. but should not have severe/catastrophic consequences if not
Transportation Information Center Other Transportation Information Centers transit service information Low Moderate Low
Generally, center-originating flows destined for a TIC don't contain any personal or confidential information, and are eventually intended for some kind of public consumption. Generally transportation coordination information should be correct between source and destination, or inappropriate actions may be taken. While useful, there is no signficant impact if this flow is not available.
Transportation Information Center Pathway Equipment pathway equipment application info Moderate Moderate Moderate
Field equipment control so should be protected from observation and potential abuse. Information must be correct and timely so as to ensure control of field infrastructure. Information must be correct and timely so as to ensure control of field infrastructure.
Transportation Information Center Personal Information Device wayfinding information Moderate Moderate Moderate
Likely to include some PII and could compromise privacy if observed. Impact feels minimal if incorrect or not timely, likely affecting a very small number of travelers, though in high crime areas could put them in jeopardy. Additionally however, travelers in unfamiliar areas would depend on the contents for safe and efficient personal navigation. Impact feels minimal if incorrect or not timely, likely affecting a very small number of travelers, though in high crime areas could put them in jeopardy. Additionally however, travelers in unfamiliar areas would depend on the contents for safe and efficient personal navigation.
Transportation Information Center Personal Information Device wayfinding plan Moderate Moderate Moderate
Likely to include some PII and could compromise privacy if observed. Impact feels minimal if incorrect or not timely, likely affecting a very small number of travelers, though in high crime areas could put them in jeopardy. Additionally however, travelers in unfamiliar areas would depend on the contents for safe and efficient personal navigation. Impact feels minimal if incorrect or not timely, likely affecting a very small number of travelers, though in high crime areas could put them in jeopardy. Additionally however, travelers in unfamiliar areas would depend on the contents for safe and efficient personal navigation.
Transportation Information Center TIC Operator TIC operations information presentation Moderate High High
Backoffice operations flows should have minimal protection from casual viewing, as otherwise imposters could gain illicit control or information that should not be generally available. Backoffice operations flows should generally be correct and available as these are the primary interface between operators and system. Backoffice operations flows should generally be correct and available as these are the primary interface between operators and system.
Transportation Information Center Traveler Support Equipment wayfinding information Moderate Moderate Moderate
Likely to include some PII and could compromise privacy if observed. Impact feels minimal if incorrect or not timely, likely affecting a very small number of travelers, though in high crime areas could put them in jeopardy. Additionally however, travelers in unfamiliar areas would depend on the contents for safe and efficient personal navigation. Impact feels minimal if incorrect or not timely, likely affecting a very small number of travelers, though in high crime areas could put them in jeopardy. Additionally however, travelers in unfamiliar areas would depend on the contents for safe and efficient personal navigation.
Transportation Information Center Traveler Support Equipment wayfinding plan Moderate Moderate Moderate
Likely to include some PII and could compromise privacy if observed. Impact feels minimal if incorrect or not timely, likely affecting a very small number of travelers, though in high crime areas could put them in jeopardy. Additionally however, travelers in unfamiliar areas would depend on the contents for safe and efficient personal navigation. Impact feels minimal if incorrect or not timely, likely affecting a very small number of travelers, though in high crime areas could put them in jeopardy. Additionally however, travelers in unfamiliar areas would depend on the contents for safe and efficient personal navigation.
Traveler Personal Information Device traveler input Not Applicable Moderate Low
This data is informing the vehicle of operational information that is relevant to the operation of the vehicle. It should not contain anything sensitive, and does not matter if another person can observe it. While public, information must be correct or travelers may make incorrect decisions with regard to their travel plans. Information is available through other means, though depending on the location this might not always be the case, in which case this would be MODERATE.
Traveler Traveler Support Equipment traveler input Not Applicable Moderate Low
Publicly available information, while not directly observable, is intended for widespread distribution While public, information must be correct or travelers may make incorrect decisions with regard to their travel plans. Information is available through other means, though depending on the location this might not always be the case, in which case this would be MODERATE.
Traveler Support Equipment Transportation Information Center wayfinding request Moderate Moderate Moderate
Likely to include some PII and could compromise privacy if observed. Impact feels minimal if incorrect or not timely, likely affecting a very small number of travelers, though in high crime areas could put them in jeopardy. Additionally however, travelers in unfamiliar areas would depend on the contents for safe and efficient personal navigation. Impact feels minimal if incorrect or not timely, likely affecting a very small number of travelers, though in high crime areas could put them in jeopardy. Additionally however, travelers in unfamiliar areas would depend on the contents for safe and efficient personal navigation.
Traveler Support Equipment Traveler traveler interface updates Not Applicable Moderate Moderate
Publicly available information, while not directly observable, is intended for widespread distribution Should be accurate as the Traveler will be relying on this information for routing and related choices. Lack of accuracy will result in lack of confidence from the traveler as well as an unsatisfactory trip, leading to a negative feedback spiral. Users expect their devices to work. If information is not presented to the operator, the relevant applications simply won't be used.

Standards

The following table lists the standards associated with physical objects in this service package. For standards related to interfaces, see the specific information flow triple pages. These pages can be accessed directly from the SVG diagram(s) located on the Physical tab, by clicking on each information flow line on the diagram.

NameTitlePhysical Object
ISO 24100 Probe Vehicle Data Protection Intelligent transport systems -- Basic principles for personal data protection in probe vehicle information services Transit Management Center
Transportation Information Center
OGC IndoorGML Indoor Geography Markup Language Personal Information Device
Personal Safety Device
Transportation Information Center
Traveler Support Equipment




System Requirements

No System Requirements