Parent Service Package: CF23
< < CF22.1 : CF23.1 : CF23.2 > >

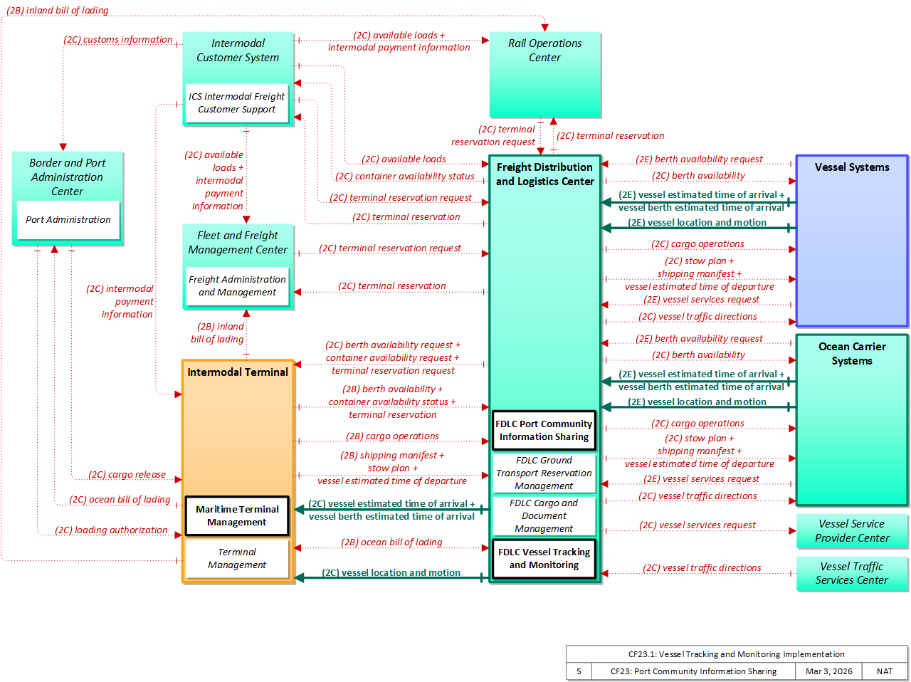
CF23.1: Vessel Tracking and Monitoring Implementation

Focuses on the capability to receive, process, maintain, and distribute vessel operational state information, including vessel location, speed, estimated time of arrival, and motion data. It supports real-time vessel tracking, monitoring, and dissemination of vessel status information to terminals, cargo owners, and other port stakeholders and enables visualization and operational coordination based on vessel movement and arrival information. It supports ingestion of vessel operational reporting information from vessel systems and vessel traffic service systems to maintain accurate situational awareness.

Relevant Regions: Australia, Canada, European Union, and United States

Enterprise

Development Stage Roles and Relationships

Installation Stage Roles and Relationships

Operations and Maintenance Stage Roles and Relationships
(hide)

Source Destination Role/Relationship

Functional

This service package includes the following Functional View PSpecs:

Physical Object Functional Object PSpec Number PSpec Name
Border and Port Administration Center Port Administration 2.8.4.1 Manage Registration For Border and Port Inspection
2.8.4.2 Perform Border and Port Inspection Pre-Processing
2.8.4.3 Manage Border and Port Inspection
2.8.4.8 Manage Vessel Safety in Port
Fleet and Freight Management Center Freight Administration and Management 2.1.1.2 Manage Commercial Vehicle Routes
2.1.1.4 Provide HAZMAT Incident Support
2.1.1.5 Manage Commercial Vehicle Fleet Map Data
2.1.1.6 Monitor Commercial Vehicle Route
2.1.1.7 Monitor Assignment Identities
2.1.3 Provide Fleet Manager Commercial Vehicle Communications
2.1.5 Manage Driver Instruction Store
2.1.6 Manage Commercial Vehicle Incidents
2.1.7 Schedule Commercial Vehicle Servicing
2.6.1 Provide Commercial Vehicle Manager Tag Data Interface
2.7.1 Manage Freight Incidents
2.7.2 Monitor Freight Equipment Route
2.7.3 Manage Freight Equipment Fleet
2.7.4 Manage Freight Equipment Maintenance
2.7.5 Process Freight Integrity Data
2.7.6 Provide Freight Manager Interface
2.7.7 Provide Shipper Booking Interface
Freight Distribution and Logistics Center FDLC Ground Transport Reservation Management 2.8.2.1 Provide Freight Distribution Booking Interface
Intermodal Customer System ICS Intermodal Freight Customer Support 2.8.5.1 Book Intermodal Shipments
2.8.5.2 Track Intermodal Shipments
2.8.5.3 Monitor and Manage Intermodal Deliveries
Intermodal Terminal Maritime Terminal Management 2.8.1.3 Manage Freight Release
2.8.1.4 Provide Intermodal Terminal Operator Interface
2.8.1.7 Manage Port Terminal Operations
Terminal Management 2.8.1.1 Manage Terminal Access
2.8.1.2 Manage Freight Pickup and Delivery
2.8.1.3 Manage Freight Release
2.8.1.4 Provide Intermodal Terminal Operator Interface
2.8.1.5 Provide Container Tracking

Physical

The physical diagram can be viewed in SVG or PNG format and the current format is SVG.
SVG Diagram
PNG Diagram


Display Legend in SVG or PNG

Includes Physical Objects:

Physical Object Class Description
Border and Port Administration Center Center 'Border and Port Administration Center' represents back-office systems and databases run by domestic and foreign governmental agencies responsible for the regulation of trade, and the enforcement of customs and immigration laws. These agencies include U.S. Department of Homeland Security (DHS) and its counterparts in Canada and Mexico. DHS includes components like Customs and Border Protection (CBP), Immigration and Customs Enforcement (ICE), and Transportation Security Administration (TSA). Other agencies include the Maritime Adiministration, Coast Guard, and Port Authorities for ports and secondary trade agencies (e.g., U.S. Food and Drug Administration, U.S. Department of Agriculture, other USDOT departments, etc.), and agencies from other trading nations. The systems they manage coordinate activities related to land border crossings and ports. These systems support import/export cargo processing and enforcement operations at the port of entry, including programs such as FAST, Automated Commercial Environment (ACE), Nexus (Canada), SENTRI (Mexico), and US-VISIT.
Fleet and Freight Management Center Center The 'Fleet and Freight Management Center' provides the capability for commercial drivers and fleet-freight managers to receive real-time routing information and access databases containing vehicle and/or freight equipment locations as well as carrier, vehicle, freight equipment and driver information. The 'Fleet and Freight Management Center' also provides the capability for fleet managers to monitor the safety and security of their commercial vehicle drivers and fleet.
Freight Distribution and Logistics Center Center The 'Freight Distribution and Logistics Center' provides intermodal logistics support and support for the efficient distribution of freight across transport systems and modes. This can include consolidation arrangements, warehousing, information sharing systems, and consignor-to-consignee intermodal shipping arrangements. These capabilities may be provided as part of intermodal fleet management activities or can be provided by an independent logistics specialist. These systems may also include centralized platforms that coordinate vessel operations, cargo documentation, ground transport reservations, and operational information exchange among vessels, terminals, cargo owners, transport operators, and other port stakeholders to support efficient and coordinated port and intermodal freight operations.
Intermodal Customer System Center The 'Intermodal Customer System' represents organizations that engage in the shipment of freight, either originator (consigner or shipper) or recipient of the cargo shipment. They enable the movement of goods on routes that require the use of other modes of transportation such as heavy rail, air, sea, etc. The Intermodal Customer System includes those personnel responsible for the movement of freight across international borders.
Intermodal Terminal Field The 'Intermodal Terminal' represents the terminal areas corresponding to modal change points. This includes interfaces between roadway freight transportation and air, rail, and/or water shipping modes. The basic unit of cargo handled by the Intermodal Terminal physical object is the container; less-than-container load handling is typically handled at a different facility (i.e., Freight Consolidation Station). The Intermodal Terminal can include electronic gate control for entrance and exit from the facility, automated guidance of vehicles within the facility, alerting appropriate parties of container arrivals and departures, and inventory and location of temporarily stored containers.
Ocean Carrier Systems Center 'Ocean Carrier Systems' are the systems operated by overseas cargo carriers to facilitate the management of the vessels and the shipments and cargo they carry across international waters, providing advanced logistics and technology solutions for the ocean carriers. These systems exchange vessel operational status, vessel movement information, cargo documentation, and shipment information with port community systems, terminals, vessel service providers, and other external stakeholders to support coordinated vessel operations, cargo handling, and port logistics activities.
Rail Operations Center Center 'Rail Operations Center' represents the (usually) centralized control point for a substantial segment of a freight railroad's operations and maintenance activities. It is roughly the railroad equivalent to a highway Traffic Management Center. It is the source and destination of information that can be used to coordinate rail and highway traffic management and maintenance operations. It is also the source and destination for incident, incident response, disaster, or evacuation information that is exchanged with an Emergency Management Center. The use of a single object for multiple sources and destination for information exchange with railroads implies the need for a single, consistent interface between a given railroad's operations and maintenance activities and ITS.
Vessel Service Provider Center Center 'Vessel Service Provider Center' routinely provides a service or supplies to vessels to facilitate their operations and/or meet regulatory requirements. Vessel service providers include vessel pilots, tug boats, bunker (fueling) providers, ship chandlers, waste reception, inspection services, vessel agents, and others.
Vessel Systems Vehicle 'Vessel Systems' resides on a vessel and provides the processing, storage, and communications functions that support vessel operations. A vessel is a general classification of maritime vehicles that includes ships, barges, and boats. In ARC-IT we are focused on vessels that provide marine transport of cargo, including containerized cargo, bulk cargo, and vehicles.
Vessel Traffic Services Center Center 'Vessel Traffic Services Center' provides active monitoring and navigational advice for vessels in particularly confined and busy waterways. It also exchanges vessel traffic status, vessel movement information, and navigational advisories with vessels and external systems to support safe and efficient port operations.

Includes Functional Objects:

Functional Object Description Physical Object
FDLC Cargo and Document Management 'FDLC Cargo and Document Management' provides the capability to receive, store, manage, and distribute cargo-related operational and regulatory documents and information, including manifests, bills of lading, stow plans, cargo availability notices, and cargo operations data. It supports secure access, retrieval, visualization, and dissemination of cargo and shipment documentation to authorized port stakeholders. It supports the exchange of cargo and shipment documentation with vessel systems, terminal systems, and external stakeholders. Freight Distribution and Logistics Center
FDLC Ground Transport Reservation Management Manages ground transport reservations associated with cargo pickup and delivery, including reservation creation, modification, cancellation, confirmation, and status tracking. Interfaces with ground transport management centers, terminals, and Beneficiary Cargo Owners to coordinate reservation lifecycle and ensure efficient cargo movement. Freight Distribution and Logistics Center
FDLC Port Community Information Sharing 'FDLC Port Community Information Sharing' connects multiple systems, enabling the secure and efficient exchange of information between the different actors that make up a seaport community. It is a shared platform that is organized and used by public and private stakeholders. It is nominally located in and managed by a port. It is accessed by terminals situated on that port, ships servicing those terminals, Benificial Cargo Owners (Intermodal Customers in ARC-IT), and other actors to improve the efficiency of cargo movements through the port by enhancing the flow of information. This functional object also supports coordination of vessel services, exchange of vessel reporting and operational status information with external vessel traffic and vessel service provider systems, and dissemination of operational information to authorized port community stakeholders. Freight Distribution and Logistics Center
FDLC Vessel Tracking and Monitoring 'FDLC Vessel Tracking and Monitoring' provides the capability to receive, process, maintain, and distribute vessel operational state information, including vessel location, speed, estimated time of arrival, and motion data. It supports real-time vessel tracking, monitoring, and dissemination of vessel status information to terminals, cargo owners, and other port stakeholders and enables visualization and operational coordination based on vessel movement and arrival information. It supports ingestion of vessel operational reporting information from vessel systems and vessel traffic service systems to maintain accurate situational awareness. Freight Distribution and Logistics Center
Freight Administration and Management 'Freight Administration and Management' manages the movement of freight from source to destination. It interfaces to intermodal customers to setup and schedule transportation and coordinates with intermodal terminals and freight consolidation stations to coordinate the shipment. It coordinates with the appropriate government agencies to expedite the movement of trucks, their drivers, and their cargo across international borders. The application monitors the status of the freight and freight equipment (container, trailer, or chassis) and monitors freight location and compares it against the planned route. Fleet and Freight Management Center
ICS Intermodal Freight Customer Support 'ICS Intermodal Freight Customer Support' provides customer support for intermodal freight shipments. It supports load matching to book optimal carriers for outgoing shipments, manages shipping contracts and payment, and tracks the shipments from pickup through delivery to the recipient. This functional object interfaces to all the systems that manage, support, and monitor the shipment on behalf of both shippers and recipients, including systems that regulate trade and enforce customs. It monitors and logs activities associated with border crossings, enforcement, and other events that affect the shipment. Intermodal Customer System
Maritime Terminal Management 'Maritime Terminal Management' supports the operation of the maritime aspects of an intermodal terminal. The key capabilities include scheduling the use of berths at the terminal, managing the loading and unloading of cargo on the ships at berth, managing longshore and stevedoring labor on the terminal, maintaining site security, including container integrity, and providing an interface to Customs as appropriate. Intermodal Terminal
Port Administration 'Port Administration' performs administrative functions relating to inspection and adminstration of cargo imports and exports at a port and implementing policy and regulations supporting vessel safety in the port and surrounding waters. It supports coordination of vessel services and regulatory interactions with vessel service providers and vessel traffic service systems. Border and Port Administration Center
Terminal Management 'Terminal Management' supports the operation of the ground transportation aspects of an intermodal terminal. The key capabilities include the ability to identify and control vehicle traffic entering and departing the facility, guide vehicles to loading and unloading points, maintain site security and monitor container integrity, provide an interface to Customs as appropriate, and acknowledge container pickup and drop-off. Other capabilities include the ability to track container locations within the facility, manage any other required assets, like truck chassis, and provide reservation services to manage congestion at busy terminals. This application also provides information to support load matching services for drayage operators. Intermodal Terminal

Includes Information Flows:

Information Flow Description
available loads Request from a shipper (consignor) for services to handle shipping of a container or freight load. Aggregated, this information represents the available loads to be shipped from intermodal customer locations in the region.
berth availability Information indicating the availability or assignment of a berth at a destination port where a vessel can dock and conduct cargo operations. This may include berth identification, availability status, assigned berth location, and scheduled availability time to support vessel arrival coordination.
berth availability request Request from a vessel or carrier system to determine or coordinate berth availability at a destination port. This includes vessel identification, estimated time of arrival, and berth scheduling information necessary to support berth allocation and port operational planning.
cargo operations Information describing cargo handling and operational activities at a terminal or vessel. This includes cargo loading, unloading, transfer, handling status, operational coordination, and equipment utilization. This information supports coordination between vessels, terminals, and logistics systems for efficient cargo movement and operational planning.
cargo release Cargo release is essentially an endorsement on a Bill of Lading that states all charges associated with the shipment have been paid, and both parties to the Bill of Lading agree as to the condition of the goods involved to be cleared.
container availability request Request for information on the availability of a container at an Intermodal Terminal.
container availability status Information indicating whether a container or associated cargo is available for pickup, transfer, or processing at an intermodal or maritime terminal. This includes container identification, availability state, availability timing, and readiness for cargo release or pickup. This information may be provided in response to a request or as a notification to authorized systems such as cargo owners, terminals, or transport operators.
customs information Information about the goods being shipped and the consignee and consignors involved that is required by Customs for the importation or exportation of goods across national boundaries. In the United States this information is handled by government authorized portals and is outside of the PCIS. Electronic notices of cargo release are sent by Customs to the marine terminals and BCOs and may be entered into the PCIS.
inland bill of lading The inland bill of lading (B/L) is a legal document or contract that details the type, quantity, and destination of goods being carried. The bill of lading serves as a receipt of shipment when the goods are delivered at the predetermined destination.
intermodal payment information The payment arrangement made by the beneficial cargo owner (Intermodal Customer) or the shipper and the receipt that is sent to the destination terminal.
loading authorization Permission from the government for the goods to be loaded onto ship, secured safely, and made ready for transportation.
ocean bill of lading The ocean bill of lading (B/L) is a legal document or contract between the shipper and ocean carrier which details the type, quantity, and destination of goods being carried. The bill of lading serves as a receipt of shipment when the goods are delivered at the predetermined destination.
shipping manifest The document accounting for all cargo loaded on the ship. The shipping manifest includes details about the vessel voyage and identifying information about the ship.
stow plan The plan showing the distribution of all cargo stored on board of a vessel for a voyage. This plan ensures the most efficient and balanced storage of cargo to maximize the load capacity and safety. Each entry on the plan details the quantity, weight, size, location within the vessel, securing and lashing requirements, special handling requirements (if any), port of discharge, etc.
terminal reservation Information confirming, updating, canceling, or providing status for a reservation for container pick-up or drop-off at an intermodal or maritime terminal. This includes reservation confirmation, modification acknowledgment, cancellation confirmation, reservation status, assigned time window, and terminal coordination details. This flow supports reservation lifecycle coordination between Port Community Information Systems, terminals, and transport operators.
terminal reservation request Request to create, modify, or cancel a reservation for container pick-up or drop-off at an intermodal or maritime terminal. The request includes container identification, terminal location, requested time window, transport information, and reservation action type (create, modify, cancel). This flow supports reservation lifecycle management and coordination between Port Community Information Systems, transport operators, and terminal systems.
vessel berth estimated time of arrival The approximate time that a vessel is expected to arrive at its berth in the destination port.
vessel estimated time of arrival The estimated date and time that a vessel is expected to arrive at its destination port. This information may originate from vessel systems, carrier operational systems, or voyage scheduling systems and is used to support berth planning, terminal preparation, and port operational coordination.
vessel estimated time of departure The estimated date and time when a vessel is expected to depart from a terminal or port berth. This information supports terminal operations planning, berth utilization management, cargo handling coordination, and downstream transport scheduling.
vessel location and motion Information describing the operational state and position of a vessel during its journey. This includes vessel location (latitude and longitude), speed, heading, navigational status, timestamp, vessel identification (such as vessel name, call sign, and MMSI), and other movement or AIS-reported parameters. This information supports vessel tracking, situational awareness, and operational coordination with terminals and port systems.
vessel services request Request from a vessel or carrier system for port services required to support vessel arrival, berthing, servicing, or departure. Typical services include piloting, towing, mooring, bunkering, and other port support services. This information supports service coordination between vessels, port operators, and vessel service providers.
vessel traffic directions Traffic management instructions and navigational guidance provided by Vessel Traffic Services (VTS) or port authorities to support safe and efficient vessel movement within port waters. This includes routing instructions, movement sequencing, priority assignments, navigational restrictions, and operational coordination with other vessels and port infrastructure.

Goals and Objectives

Associated Planning Factors and Goals

Planning Factor Goal

Associated Objective Categories

Objective Category

Associated Objectives and Performance Measures

Objective Performance Measure


 
Since the mapping between objectives and service packages is not always straight-forward and often situation-dependent, these mappings should only be used as a starting point. Users should do their own analysis to identify the best service packages for their region.

Needs and Requirements

Need Functional Object Requirement

Related Sources

Document Name Version Publication Date
None


Security

In order to participate in this service package, each physical object should meet or exceed the following security levels.

Physical Object Security
Physical Object Confidentiality Integrity Availability Security Class
Border and Port Administration Center Moderate Moderate Moderate Class 2
Fleet and Freight Management Center Moderate Moderate Moderate Class 2
Freight Distribution and Logistics Center Moderate High High Class 5
Intermodal Customer System Moderate High Moderate Class 3
Intermodal Terminal Moderate High Moderate Class 3
Ocean Carrier Systems Moderate High High Class 5
Rail Operations Center Moderate Moderate Moderate Class 2
Vessel Service Provider Center Moderate Moderate High Class 5
Vessel Systems Moderate High High Class 5
Vessel Traffic Services Center Moderate High High Class 5



In order to participate in this service package, each information flow triple should meet or exceed the following security levels.

Information Flow Security
Source Destination Information Flow Confidentiality Integrity Availability
Basis Basis Basis
Border and Port Administration Center Intermodal Terminal cargo release Moderate Moderate Moderate
Any information related to clearance, border control, cargo impoundment, release or related customs information should be protected from casual observation, as this information could be used against affected parties causing financial or legal harm. Any information related to clearance, border control, cargo impoundment, release or related customs information needs to be correct and timely so as to not negatively impact the movement of goods, which could cause financial or legal harm. Any information related to clearance, border control, cargo impoundment, release or related customs information needs to be correct and timely so as to not negatively impact the movement of goods, which could cause financial or legal harm.
Border and Port Administration Center Intermodal Terminal loading authorization Moderate Moderate Moderate
Any information related to clearance, border control, cargo impoundment, release or related customs information should be protected from casual observation, as this information could be used against affected parties causing financial or legal harm. Any information related to clearance, border control, cargo impoundment, release or related customs information needs to be correct and timely so as to not negatively impact the movement of goods, which could cause financial or legal harm. Any information related to clearance, border control, cargo impoundment, release or related customs information needs to be correct and timely so as to not negatively impact the movement of goods, which could cause financial or legal harm.
Fleet and Freight Management Center Freight Distribution and Logistics Center terminal reservation request Moderate Moderate Moderate
Could include information related to carriers and thus business sensitive. Used to facilitiate proper scheduling of pickup and dropoff activities, which if incorrect or unavailable could cause congestion in the terminal or port generally. Used to facilitiate proper scheduling of pickup and dropoff activities, which if incorrect or unavailable could cause congestion in the terminal or port generally.
Freight Distribution and Logistics Center Fleet and Freight Management Center terminal reservation Moderate Moderate Moderate
Freight status information may be competitive but certainly is trackable data, and needs to be obfuscated to avoid such tracking or business-related espionage. Freight status information should be correct in real-time, or pickup, delivery and related activities will be confused and slowed, creating supply chain issues and mobility problems. Freight status information should be correct in real-time, or pickup, delivery and related activities will be confused and slowed, creating supply chain issues and mobility problems.
Freight Distribution and Logistics Center Intermodal Customer System container availability status Moderate Moderate Moderate
Container status information may be competitive but certainly is trackable data, and needs to be obfuscated to avoid such tracking or business-related espionage. Container status information should be correct in real-time, or pickup, delivery and related activities will be confused and slowed, creating supply chain issues and mobility problems. Container status information should be correct in real-time, or pickup, delivery and related activities will be confused and slowed, creating supply chain issues and mobility problems.
Freight Distribution and Logistics Center Intermodal Customer System terminal reservation Moderate Moderate Moderate
Freight status information may be competitive but certainly is trackable data, and needs to be obfuscated to avoid such tracking or business-related espionage. Freight status information should be correct in real-time, or pickup, delivery and related activities will be confused and slowed, creating supply chain issues and mobility problems. Freight status information should be correct in real-time, or pickup, delivery and related activities will be confused and slowed, creating supply chain issues and mobility problems.
Freight Distribution and Logistics Center Intermodal Terminal berth availability request Moderate Moderate Moderate
All port status information can be considered competitive and sensitive from a physical security standpoint. While many flows describe information that could be ascertained using aerial photography or other in-person methods, widespread availability of port status may impact national security. This flow contains operational status information that if incorrect, could lead to a vessel making a decision that is impractical and causes a loss of time and/or money. The information contained in the message must be correct and available to avoid such loss. This flow contains operational status information that if incorrect, could lead to a vessel making a decision that is impractical and causes a loss of time and/or money. The information contained in the message must be correct and available to avoid such loss.
Freight Distribution and Logistics Center Intermodal Terminal container availability request Moderate Moderate Moderate
Container status information may be competitive but certainly is trackable data, and needs to be obfuscated to avoid such tracking or business-related espionage. Container status information should be correct in real-time, or pickup, delivery and related activities will be confused and slowed, creating supply chain issues and mobility problems. Container status information should be correct in real-time, or pickup, delivery and related activities will be confused and slowed, creating supply chain issues and mobility problems.
Freight Distribution and Logistics Center Intermodal Terminal ocean bill of lading Moderate High Low
Contains information describing the contents of a shipment as well as legal terms. Such terms could be competitive, and while some parts of this flow will need to be exposed beyond the shipper and carrier to satisfy customs and inspections, contents should generally be protected from viewing beyond the involved parties. If this information were compromised, could stall shipment, customs and/or payment, which could have a significant impact on shipping and payment activities. Unlikely to have any serious time pressure.
Freight Distribution and Logistics Center Intermodal Terminal terminal reservation request Moderate Moderate Moderate
Could include information related to carriers and thus business sensitive. Used to facilitiate proper scheduling of pickup and dropoff activities, which if incorrect or unavailable could cause congestion in the terminal or port generally. Used to facilitiate proper scheduling of pickup and dropoff activities, which if incorrect or unavailable could cause congestion in the terminal or port generally.
Freight Distribution and Logistics Center Intermodal Terminal vessel berth estimated time of arrival Low Moderate Low
This information can be computed based on observation. Will be used for planning, so should be correct and timely. If incorrect could have an outsize ripple effect, but the lead time here is large given vessel speeds, thus MODERATE integrity and LOW availability. Will be used for planning, so should be correct and timely. If incorrect could have an outsize ripple effect, but the lead time here is large given vessel speeds, thus MODERATE integrity and LOW availability.
Freight Distribution and Logistics Center Intermodal Terminal vessel estimated time of arrival Low Moderate Low
This information can be computed based on observation. Will be used for planning, so should be correct and timely. If incorrect could have an outsize ripple effect, but the lead time here is large given vessel speeds, thus MODERATE integrity and LOW availability. Will be used for planning, so should be correct and timely. If incorrect could have an outsize ripple effect, but the lead time here is large given vessel speeds, thus MODERATE integrity and LOW availability.
Freight Distribution and Logistics Center Intermodal Terminal vessel location and motion Low Moderate Low
This information can be computed based on observation. Will be used for planning, so should be correct and timely. If incorrect could have an outsize ripple effect, but the lead time here is large given vessel speeds, thus MODERATE integrity and LOW availability. Will be used for planning, so should be correct and timely. If incorrect could have an outsize ripple effect, but the lead time here is large given vessel speeds, thus MODERATE integrity and LOW availability.
Freight Distribution and Logistics Center Ocean Carrier Systems berth availability Moderate Moderate Moderate
All port status information can be considered competitive and sensitive from a physical security standpoint. While many flows describe information that could be ascertained using aerial photography or other in-person methods, widespread availability of port status may impact national security. This flow contains or is related to operational status information that if incorrect, could lead to a vessel making a decision that is impractical and causes a loss of time and/or money. The information contained in the message must be correct and available to avoid such loss. This flow contains operational status information that if incorrect, could lead to a vessel making a decision that is impractical and causes a loss of time and/or money. The information contained in the message must be correct and available to avoid such loss.
Freight Distribution and Logistics Center Ocean Carrier Systems cargo operations Moderate Moderate Moderate
All port status information can be considered competitive and sensitive from a physical security standpoint. While many flows describe information that could be ascertained using aerial photography or other in-person methods, widespread availability of port status may impact national security. This flow contains operational status information that if incorrect, could lead to a vessel making a decision that is impractical and causes a loss of time and/or money. The information contained in the message must be correct and available to avoid such loss. This flow contains operational status information that if incorrect, could lead to a vessel making a decision that is impractical and causes a loss of time and/or money. The information contained in the message must be correct and available to avoid such loss.
Freight Distribution and Logistics Center Ocean Carrier Systems shipping manifest Moderate Moderate Low
Contains information describing the contents of a shipment as well as its path history (based on the carrying vessel). Such terms could be competitive, and while some parts of this flow will need to be exposed beyond the shipper and carrier to satisfy customs and inspections, contents should generally be protected from viewing beyond the involved parties. If this information were compromised, could stall shipment and/or payment, which could have a significant impact on shipping and payment activities. Unlikely to have any serious time pressure.
Freight Distribution and Logistics Center Ocean Carrier Systems stow plan Moderate Moderate Moderate
Could include sensitive information that would enable an actor bent of nefarious activity, so should be protected from viewing. Only MODERATE because the scope of the stow plan may be limited to cargo and movement relevant to that port. May be HIGH for sensitive or more valuable cargo. Used to assist loading and unloading operations, and if incorrect or unavailable could cause a bottleneck. Used to assist loading and unloading operations, and if incorrect or unavailable could cause a bottleneck.
Freight Distribution and Logistics Center Ocean Carrier Systems vessel estimated time of departure Low Moderate Low
This information can be computed based on observation. Will be used for planning, so should be correct and timely. If incorrect could have an outsize ripple effect, but the lead time here is large given vessel speeds, thus MODERATE integrity and LOW availability. Will be used for planning, so should be correct and timely. If incorrect could have an outsize ripple effect, but the lead time here is large given vessel speeds, thus MODERATE integrity and LOW availability.
Freight Distribution and Logistics Center Ocean Carrier Systems vessel traffic directions Moderate High High
Could be operationally sensitive. Must be timely and correct to ensure proper harbor navigationa and avoid conflicts with other vessels. Must be timely and correct to ensure proper harbor navigationa and avoid conflicts with other vessels.
Freight Distribution and Logistics Center Rail Operations Center terminal reservation Moderate Moderate Moderate
Freight status information may be competitive but certainly is trackable data, and needs to be obfuscated to avoid such tracking or business-related espionage. Freight status information should be correct in real-time, or pickup, delivery and related activities will be confused and slowed, creating supply chain issues and mobility problems. Freight status information should be correct in real-time, or pickup, delivery and related activities will be confused and slowed, creating supply chain issues and mobility problems.
Freight Distribution and Logistics Center Vessel Service Provider Center vessel services request Moderate High High
Could be operationally sensitive. Must be timely and correct to ensure proper harbor navigation, docking and other service fulfillment, or schedules and port operations may be significantly impacted. Must be timely and correct to ensure proper harbor navigation, docking and other service fulfillment, or schedules and port operations may be significantly impacted.
Freight Distribution and Logistics Center Vessel Systems berth availability Moderate Moderate Moderate
All port status information can be considered competitive and sensitive from a physical security standpoint. While many flows describe information that could be ascertained using aerial photography or other in-person methods, widespread availability of port status may impact national security. This flow contains or is related to operational status information that if incorrect, could lead to a vessel making a decision that is impractical and causes a loss of time and/or money. The information contained in the message must be correct and available to avoid such loss. This flow contains operational status information that if incorrect, could lead to a vessel making a decision that is impractical and causes a loss of time and/or money. The information contained in the message must be correct and available to avoid such loss.
Freight Distribution and Logistics Center Vessel Systems cargo operations Moderate Moderate Moderate
All port status information can be considered competitive and sensitive from a physical security standpoint. While many flows describe information that could be ascertained using aerial photography or other in-person methods, widespread availability of port status may impact national security. This flow contains operational status information that if incorrect, could lead to a vessel making a decision that is impractical and causes a loss of time and/or money. The information contained in the message must be correct and available to avoid such loss. This flow contains operational status information that if incorrect, could lead to a vessel making a decision that is impractical and causes a loss of time and/or money. The information contained in the message must be correct and available to avoid such loss.
Freight Distribution and Logistics Center Vessel Systems shipping manifest Moderate Moderate Low
Contains information describing the contents of a shipment as well as its path history (based on the carrying vessel). Such terms could be competitive, and while some parts of this flow will need to be exposed beyond the shipper and carrier to satisfy customs and inspections, contents should generally be protected from viewing beyond the involved parties. If this information were compromised, could stall shipment and/or payment, which could have a significant impact on shipping and payment activities. Unlikely to have any serious time pressure.
Freight Distribution and Logistics Center Vessel Systems stow plan Moderate Moderate Moderate
Could include sensitive information that would enable an actor bent of nefarious activity, so should be protected from viewing. Only MODERATE because the scope of the stow plan may be limited to cargo and movement relevant to that port. May be HIGH for sensitive or more valuable cargo. Used to assist loading and unloading operations, and if incorrect or unavailable could cause a bottleneck. Used to assist loading and unloading operations, and if incorrect or unavailable could cause a bottleneck.
Freight Distribution and Logistics Center Vessel Systems vessel estimated time of departure Low Moderate Low
This information can be computed based on observation. Will be used for planning, so should be correct and timely. If incorrect could have an outsize ripple effect, but the lead time here is large given vessel speeds, thus MODERATE integrity and LOW availability. Will be used for planning, so should be correct and timely. If incorrect could have an outsize ripple effect, but the lead time here is large given vessel speeds, thus MODERATE integrity and LOW availability.
Freight Distribution and Logistics Center Vessel Systems vessel traffic directions Moderate High High
Could be operationally sensitive. Must be timely and correct to ensure proper harbor navigationa and avoid conflicts with other vessels. Must be timely and correct to ensure proper harbor navigationa and avoid conflicts with other vessels.
Intermodal Customer System Border and Port Administration Center customs information Moderate Moderate Moderate
Any information related to clearance, border control, cargo impoundment, release or related customs information should be protected from casual observation, as this information could be used against affected parties causing financial or legal harm. Any information related to clearance, border control, cargo impoundment, release or related customs information needs to be correct and timely so as to not negatively impact the movement of goods, which could cause financial or legal harm. Any information related to clearance, border control, cargo impoundment, release or related customs information needs to be correct and timely so as to not negatively impact the movement of goods, which could cause financial or legal harm.
Intermodal Customer System Fleet and Freight Management Center available loads Moderate Moderate Moderate
Contains company information including load delivery specifics. While possibly not competitive, could be considered 'need-to-know', as anyone not providing transport services could have minimal legitimate use for this information. Possible abuses could leverage arrival and delivery information or transport operator locations. CVO decisions including job acceptance, routing and work planning are impacted by the quality of this data, so incorrect, unavailable or fraudulent data could have a significant financial impact. CVO decisions including job acceptance, routing and work planning are impacted by the quality of this data, so incorrect, unavailable or fraudulent data could have a significant financial impact.
Intermodal Customer System Fleet and Freight Management Center intermodal payment information Moderate High Low
Contains an identifier linked to a transaction and an electronic signature. In some cases may contain account information, and so should be considered HIGH. Payment related information needs to be correct or the user may be inconvenienced or defrauded. Individual transactions may seem small in scope, but as this information is likely used in similar ways for many transactions, compromise could have a significant ripple effect. No time pressure likely on this flow.
Intermodal Customer System Freight Distribution and Logistics Center available loads Moderate Moderate Moderate
Contains company information including load delivery specifics. While possibly not competitive, could be considered 'need-to-know', as anyone not providing transport services could have minimal legitimate use for this information. Possible abuses could leverage arrival and delivery information or transport operator locations. CVO decisions including job acceptance, routing and work planning are impacted by the quality of this data, so incorrect, unavailable or fraudulent data could have a significant financial impact. CVO decisions including job acceptance, routing and work planning are impacted by the quality of this data, so incorrect, unavailable or fraudulent data could have a significant financial impact.
Intermodal Customer System Freight Distribution and Logistics Center terminal reservation request Moderate Moderate Moderate
Could include information related to carriers and thus business sensitive. Used to facilitiate proper scheduling of pickup and dropoff activities, which if incorrect or unavailable could cause congestion in the terminal or port generally. Used to facilitiate proper scheduling of pickup and dropoff activities, which if incorrect or unavailable could cause congestion in the terminal or port generally.
Intermodal Customer System Intermodal Terminal intermodal payment information Moderate High Low
Contains an identifier linked to a transaction and an electronic signature. In some cases may contain account information, and so should be considered HIGH. Payment related information needs to be correct or the user may be inconvenienced or defrauded. Individual transactions may seem small in scope, but as this information is likely used in similar ways for many transactions, compromise could have a significant ripple effect. No time pressure likely on this flow.
Intermodal Customer System Rail Operations Center available loads Moderate Moderate Moderate
Contains company information including load delivery specifics. While possibly not competitive, could be considered 'need-to-know', as anyone not providing transport services could have minimal legitimate use for this information. Possible abuses could leverage arrival and delivery information or transport operator locations. CVO decisions including job acceptance, routing and work planning are impacted by the quality of this data, so incorrect, unavailable or fraudulent data could have a significant financial impact. CVO decisions including job acceptance, routing and work planning are impacted by the quality of this data, so incorrect, unavailable or fraudulent data could have a significant financial impact.
Intermodal Customer System Rail Operations Center intermodal payment information Moderate High Low
Contains an identifier linked to a transaction and an electronic signature. In some cases may contain account information, and so should be considered HIGH. Payment related information needs to be correct or the user may be inconvenienced or defrauded. Individual transactions may seem small in scope, but as this information is likely used in similar ways for many transactions, compromise could have a significant ripple effect. No time pressure likely on this flow.
Intermodal Terminal Border and Port Administration Center ocean bill of lading Moderate High Low
Contains information describing the contents of a shipment as well as legal terms. Such terms could be competitive, and while some parts of this flow will need to be exposed beyond the shipper and carrier to satisfy customs and inspections, contents should generally be protected from viewing beyond the involved parties. If this information were compromised, could stall shipment, customs and/or payment, which could have a significant impact on shipping and payment activities. Unlikely to have any serious time pressure.
Intermodal Terminal Fleet and Freight Management Center inland bill of lading Moderate Moderate Low
Contains some competitive, commercial information and should not be shared beyond intended and necessary recipients to protect the financial and legal interests of the shipper. As a legel document, must be protected from change and include a guarantee of authenticity to protect all parties from legal ramifications. Must be delivered promptly to complete shipment processes. Likely does not need to happen often (i.e., one bill for an entire ship, that happens once on arrival). If frequency greater, then MODERATE.
Intermodal Terminal Freight Distribution and Logistics Center berth availability Moderate Moderate Moderate
All port status information can be considered competitive and sensitive from a physical security standpoint. While many flows describe information that could be ascertained using aerial photography or other in-person methods, widespread availability of port status may impact national security. This flow contains or is related to operational status information that if incorrect, could lead to a vessel making a decision that is impractical and causes a loss of time and/or money. The information contained in the message must be correct and available to avoid such loss. This flow contains operational status information that if incorrect, could lead to a vessel making a decision that is impractical and causes a loss of time and/or money. The information contained in the message must be correct and available to avoid such loss.
Intermodal Terminal Freight Distribution and Logistics Center cargo operations Moderate Moderate Moderate
All port status information can be considered competitive and sensitive from a physical security standpoint. While many flows describe information that could be ascertained using aerial photography or other in-person methods, widespread availability of port status may impact national security. This flow contains operational status information that if incorrect, could lead to a vessel making a decision that is impractical and causes a loss of time and/or money. The information contained in the message must be correct and available to avoid such loss. This flow contains operational status information that if incorrect, could lead to a vessel making a decision that is impractical and causes a loss of time and/or money. The information contained in the message must be correct and available to avoid such loss.
Intermodal Terminal Freight Distribution and Logistics Center container availability status Moderate Moderate Moderate
Container status information may be competitive but certainly is trackable data, and needs to be obfuscated to avoid such tracking or business-related espionage. Container status information should be correct in real-time, or pickup, delivery and related activities will be confused and slowed, creating supply chain issues and mobility problems. Container status information should be correct in real-time, or pickup, delivery and related activities will be confused and slowed, creating supply chain issues and mobility problems.
Intermodal Terminal Freight Distribution and Logistics Center ocean bill of lading Moderate High Low
Contains information describing the contents of a shipment as well as legal terms. Such terms could be competitive, and while some parts of this flow will need to be exposed beyond the shipper and carrier to satisfy customs and inspections, contents should generally be protected from viewing beyond the involved parties. If this information were compromised, could stall shipment, customs and/or payment, which could have a significant impact on shipping and payment activities. Unlikely to have any serious time pressure.
Intermodal Terminal Freight Distribution and Logistics Center shipping manifest Moderate Moderate Low
Contains information describing the contents of a shipment as well as its path history (based on the carrying vessel). Such terms could be competitive, and while some parts of this flow will need to be exposed beyond the shipper and carrier to satisfy customs and inspections, contents should generally be protected from viewing beyond the involved parties. If this information were compromised, could stall shipment and/or payment, which could have a significant impact on shipping and payment activities. Unlikely to have any serious time pressure.
Intermodal Terminal Freight Distribution and Logistics Center stow plan Moderate Moderate Moderate
Could include sensitive information that would enable an actor bent of nefarious activity, so should be protected from viewing. Only MODERATE because the scope of the stow plan may be limited to cargo and movement relevant to that port. May be HIGH for sensitive or more valuable cargo. Used to assist loading and unloading operations, and if incorrect or unavailable could cause a bottleneck. Used to assist loading and unloading operations, and if incorrect or unavailable could cause a bottleneck.
Intermodal Terminal Freight Distribution and Logistics Center terminal reservation Moderate Moderate Moderate
Freight status information may be competitive but certainly is trackable data, and needs to be obfuscated to avoid such tracking or business-related espionage. Freight status information should be correct in real-time, or pickup, delivery and related activities will be confused and slowed, creating supply chain issues and mobility problems. Freight status information should be correct in real-time, or pickup, delivery and related activities will be confused and slowed, creating supply chain issues and mobility problems.
Intermodal Terminal Freight Distribution and Logistics Center vessel estimated time of departure Low Moderate Low
This information can be computed based on observation. Will be used for planning, so should be correct and timely. If incorrect could have an outsize ripple effect, but the lead time here is large given vessel speeds, thus MODERATE integrity and LOW availability. Will be used for planning, so should be correct and timely. If incorrect could have an outsize ripple effect, but the lead time here is large given vessel speeds, thus MODERATE integrity and LOW availability.
Intermodal Terminal Rail Operations Center inland bill of lading Moderate Moderate Low
Contains some competitive, commercial information and should not be shared beyond intended and necessary recipients to protect the financial and legal interests of the shipper. As a legel document, must be protected from change and include a guarantee of authenticity to protect all parties from legal ramifications. Must be delivered promptly to complete shipment processes. Likely does not need to happen often (i.e., one bill for an entire ship, that happens once on arrival). If frequency greater, then MODERATE.
Ocean Carrier Systems Freight Distribution and Logistics Center berth availability request Moderate Moderate Moderate
All port status information can be considered competitive and sensitive from a physical security standpoint. While many flows describe information that could be ascertained using aerial photography or other in-person methods, widespread availability of port status may impact national security. This flow contains operational status information that if incorrect, could lead to a vessel making a decision that is impractical and causes a loss of time and/or money. The information contained in the message must be correct and available to avoid such loss. This flow contains operational status information that if incorrect, could lead to a vessel making a decision that is impractical and causes a loss of time and/or money. The information contained in the message must be correct and available to avoid such loss.
Ocean Carrier Systems Freight Distribution and Logistics Center vessel berth estimated time of arrival Low Moderate Low
This information can be computed based on observation. Will be used for planning, so should be correct and timely. If incorrect could have an outsize ripple effect, but the lead time here is large given vessel speeds, thus MODERATE integrity and LOW availability. Will be used for planning, so should be correct and timely. If incorrect could have an outsize ripple effect, but the lead time here is large given vessel speeds, thus MODERATE integrity and LOW availability.
Ocean Carrier Systems Freight Distribution and Logistics Center vessel estimated time of arrival Low Moderate Low
This information can be computed based on observation. Will be used for planning, so should be correct and timely. If incorrect could have an outsize ripple effect, but the lead time here is large given vessel speeds, thus MODERATE integrity and LOW availability. Will be used for planning, so should be correct and timely. If incorrect could have an outsize ripple effect, but the lead time here is large given vessel speeds, thus MODERATE integrity and LOW availability.
Ocean Carrier Systems Freight Distribution and Logistics Center vessel location and motion Low Moderate Low
This information can be computed based on observation. Will be used for planning, so should be correct and timely. If incorrect could have an outsize ripple effect, but the lead time here is large given vessel speeds, thus MODERATE integrity and LOW availability. Will be used for planning, so should be correct and timely. If incorrect could have an outsize ripple effect, but the lead time here is large given vessel speeds, thus MODERATE integrity and LOW availability.
Ocean Carrier Systems Freight Distribution and Logistics Center vessel services request Moderate High High
Could be operationally sensitive. Must be timely and correct to ensure proper harbor navigation, docking and other service fulfillment, or schedules and port operations may be significantly impacted. Must be timely and correct to ensure proper harbor navigation, docking and other service fulfillment, or schedules and port operations may be significantly impacted.
Rail Operations Center Freight Distribution and Logistics Center terminal reservation request Moderate Moderate Moderate
Could include information related to carriers and thus business sensitive. Used to facilitiate proper scheduling of pickup and dropoff activities, which if incorrect or unavailable could cause congestion in the terminal or port generally. Used to facilitiate proper scheduling of pickup and dropoff activities, which if incorrect or unavailable could cause congestion in the terminal or port generally.
Vessel Systems Freight Distribution and Logistics Center berth availability request Moderate Moderate Moderate
All port status information can be considered competitive and sensitive from a physical security standpoint. While many flows describe information that could be ascertained using aerial photography or other in-person methods, widespread availability of port status may impact national security. This flow contains operational status information that if incorrect, could lead to a vessel making a decision that is impractical and causes a loss of time and/or money. The information contained in the message must be correct and available to avoid such loss. This flow contains operational status information that if incorrect, could lead to a vessel making a decision that is impractical and causes a loss of time and/or money. The information contained in the message must be correct and available to avoid such loss.
Vessel Systems Freight Distribution and Logistics Center vessel berth estimated time of arrival Low Moderate Low
This information can be computed based on observation. Will be used for planning, so should be correct and timely. If incorrect could have an outsize ripple effect, but the lead time here is large given vessel speeds, thus MODERATE integrity and LOW availability. Will be used for planning, so should be correct and timely. If incorrect could have an outsize ripple effect, but the lead time here is large given vessel speeds, thus MODERATE integrity and LOW availability.
Vessel Systems Freight Distribution and Logistics Center vessel estimated time of arrival Low Moderate Low
This information can be computed based on observation. Will be used for planning, so should be correct and timely. If incorrect could have an outsize ripple effect, but the lead time here is large given vessel speeds, thus MODERATE integrity and LOW availability. Will be used for planning, so should be correct and timely. If incorrect could have an outsize ripple effect, but the lead time here is large given vessel speeds, thus MODERATE integrity and LOW availability.
Vessel Systems Freight Distribution and Logistics Center vessel location and motion Low Moderate Low
This information can be computed based on observation. Will be used for planning, so should be correct and timely. If incorrect could have an outsize ripple effect, but the lead time here is large given vessel speeds, thus MODERATE integrity and LOW availability. Will be used for planning, so should be correct and timely. If incorrect could have an outsize ripple effect, but the lead time here is large given vessel speeds, thus MODERATE integrity and LOW availability.
Vessel Systems Freight Distribution and Logistics Center vessel services request Moderate High High
Could be operationally sensitive. Must be timely and correct to ensure proper harbor navigation, docking and other service fulfillment, or schedules and port operations may be significantly impacted. Must be timely and correct to ensure proper harbor navigation, docking and other service fulfillment, or schedules and port operations may be significantly impacted.
Vessel Traffic Services Center Freight Distribution and Logistics Center vessel traffic directions Moderate High High
Could be operationally sensitive. Must be timely and correct to ensure proper harbor navigationa and avoid conflicts with other vessels. Must be timely and correct to ensure proper harbor navigationa and avoid conflicts with other vessels.

Standards

The following table lists the standards associated with physical objects in this service package. For standards related to interfaces, see the specific information flow triple pages. These pages can be accessed directly from the SVG diagram(s) located on the Physical tab, by clicking on each information flow line on the diagram.

NameTitlePhysical Object
US FMC MTDS US Federal Maritime Commision Final Recommendations on the Maritime Transportation System Data Requirements Freight Distribution and Logistics Center




System Requirements

No System Requirements